IoT-Based Smart Surveillance System for High-Security Areas
Abstract
1. Introduction
1.1. Research Motivation
1.2. Contributions of this Study
1.2.1. Decreases Losses in the Event of Larceny/Theft and Burglary
1.2.2. Ambient Environment
1.2.3. Cost-Effectiveness
1.2.4. Safe for Human Operation
1.2.5. Privacy
1.2.6. Line of Sight
1.3. State of the Art
1.4. Remaining Work
2. Materials and Methods
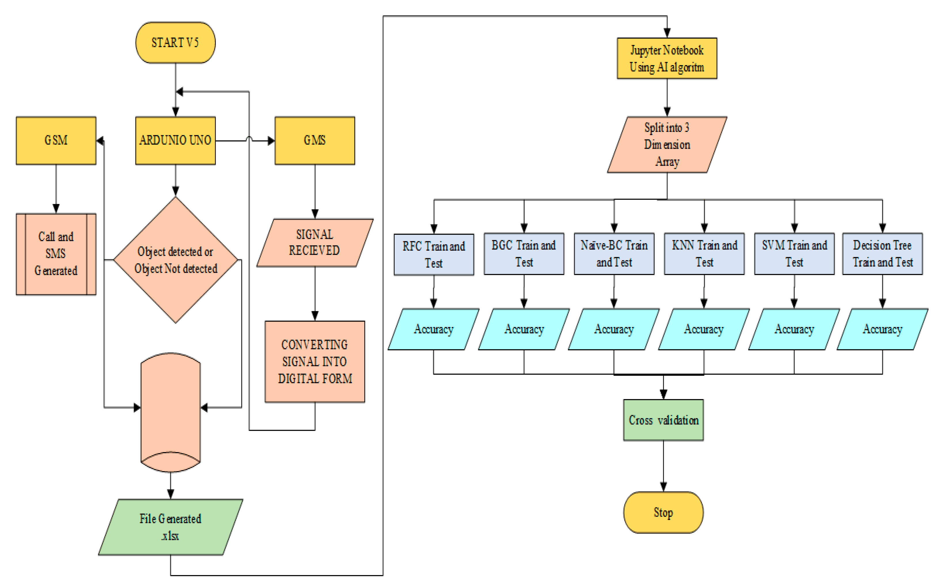
2.1. The Interface and Description of SS-HSA
2.2. Operational Mechnaism of SS-HSA
2.3. Hardware Components Used SS-HSA
2.3.1. Gravity Microwave Sensor v2.0
2.3.2. Global System for Mobile (GSM) SIM900A
2.3.3. Arduino UNO
2.4. Classification Model
2.5. Time Complexity of Proposed Solution
3. Results
3.1. Data and Information
3.1.1. Frequency
3.1.2. Decision
3.2. Output of SS-HSA Concerning Frequency
3.3. IoT-Based Generated Call and SMS
3.4. Alert SMS and Call
3.5. Output into Binary Form
3.6. Confusion Matrix
3.7. Receiver Operating Characteristic (ROC)
3.8. ROC Plot Decision between Tree and KNN and between Random Forest and Naïve Bayes
3.9. Execution Time of Proposed Solution
4. Conclusions
Author Contributions
Funding
Institutional Review Board Statement
Informed Consent Statement
Data Availability Statement
Acknowledgments
Conflicts of Interest
References
- Federal Bureau of Investigation. National Incident-Based Reporting System (NIBRS). Crime Data Explorer 2022. Available online: https://cde.ucr.cjis.gov/LATEST/webapp/#/pages/explorer/crime/crime-trend (accessed on 10 February 2023).
- Wahyuni, R.; Rickyta, A.; Rahmalisa, U.; Irawan, Y. Home Security Alarm Using Wemos D1 And HC-SR501 Sensor Based Telegram Notification. J. Robot. Control. (JRC) 2021, 2, 200–204. [Google Scholar] [CrossRef]
- Akinwumi, S.A.; Ezenwosu, A.C.; Omotosho, T.V.; Adewoyin, O.O.; Adagunodo, T.A.; Oyeyemi, K.D. Arduino Based Security System using Passive Infrared (PIR) Motion Sensor. In Proceedings of the IOP Conference Series: Earth and Environmental Science, 4th International Conference on Science and Sustainable Development (ICSSD 2020), “Advances in Sciences and Technology for Sustainable Development”, Ota, Nigeria, 3–5 August 2020; Center for Research, Innovation and Discovery, Covenant University: Ota, Nigeria, 2020; Volume 655. [Google Scholar]
- Raut, S.; Gaikwad, A.; Raghurajan, M.; Patil, P. Industry Based Security System using GSM and Arduino. Int. J. Adv. Sci. Res. Eng. Trends 2020, 5, 46–52. [Google Scholar]
- Afreen, H.; Bajwa, I.S. An IoT-based real-time intelligent monitoring and notification system of cold storage. IEEE Access 2021, 9, 38236–38253. [Google Scholar] [CrossRef]
- Deshmukh, S.C.; Godbole, B.B.; Sangle, S.M. Detection of Live Human behind the Wall—A Review. Int. J. Innov. Res. Adv. Eng. (IJIRAE) 2014, 1, 71–75. [Google Scholar]
- Chen, P.; Guo, S.; Li, H.; Wang, X.; Cui, G.; Jiang, C.; Kong, L. Through-Wall Human Motion Recognition Based on Transfer Learning and Ensemble Learning. IEEE Geosci. Remote Sens. Lett. 2021, 19, 1–5. [Google Scholar] [CrossRef]
- Ilter, M.C.; Dowhuszko, A.A.; Vangapattu, K.K.; Kutlu, K.; Hamalainen, J. Random forest learning method to identify different objects using channel estimations from VLC link. In Proceedings of the 2020 IEEE 31st Annual International Symposium on Personal, Indoor and Mobile Radio Communications, London, UK, 1 August–3 September 2020; IEEE: Piscataway, NJ, USA, 2020. [Google Scholar]
- Wang, K.; Zeng, Z.; Sun, J. Through-Wall Detection of the Moving Paths and Vital Signs of Human Beings. IEEE Geosci. Remote Sens. Lett. 2018, 16, 717–721. [Google Scholar] [CrossRef]
- Fedeli, A.; Pastorino, M.; Ponti, C.; Randazzo, A.; Schettini, G. Through-the-Wall Microwave Imaging: Forward and Inverse Scattering Modeling. Sensors 2020, 20, 2865. [Google Scholar] [CrossRef] [PubMed]
- Basu, A. Microwave imaging using distributed sensors. In Proceedings of the IEEE MTT-S International Microwave and RF Conference, New Delhi, India, 14–16 December 2013; IEEE: Piscataway, NJ, USA, 2013. [Google Scholar]
- Jeong, H.; Kim, S. Educational low-cost C-band FMCW radar system comprising commercial off-the-shelf components for indoor through-wall object detection. Electronics 2021, 10, 2758. [Google Scholar] [CrossRef]
- Rittiplang, A.; Phasukkit, P. 1-Tx/5-Rx Through-Wall UWB Switched-Antenna-Array Radar for Detecting Stationary Humans. Sensors 2020, 20, 6828. [Google Scholar] [CrossRef] [PubMed]
- Singh, S.; Liang, Q.; Chen, D.; Sheng, L. Sense through-wall human detection using UWB radar. EURASIP J. Wirel. Commun. Netw. 2011, 20. [Google Scholar] [CrossRef]
- Susek, W.; Stec, B. Through-the-wall detection of human activities using a noise radar with microwave quadrature correlator. IEEE Trans. Aerosp. Electron. Syst. 2015, 51, 759–764. [Google Scholar] [CrossRef]
- Wang, W.; Wang, D.; Jiang, Y. Multiple statuses of through-wall human being detection based on compressed UWB radar data. EURASIP J. Wirel. Commun. Netw. 2016, 2016, 1–6. [Google Scholar] [CrossRef]
- Pramudita, A.A.; Lin, D.-B.; Hsieh, S.-N.; Ali, E.; Ryanu, H.H.; Adiprabowo, T.; Purnomo, A.T. Radar System for Detecting Respiration Vital Sign of Live Victim Behind the Wall. IEEE Sensors J. 2022, 22, 14670–14685. [Google Scholar] [CrossRef]
- Dell’Aversano, A.; Natale, A.; Buonanno, A.; Solimene, R. Through the wall breathing detection using a Doppler radar and MUSIC algorithm. IEEE Sens. Lett. 2017, 1, 3500904. [Google Scholar] [CrossRef]
- Hanif, A.; Iqbal, M.; Munir, F. WiSpy: Through-wall movement sensing and person counting using commodity WiFi signals. In Proceedings of the 2018 IEEE SENSORS, New Delhi, India, 28–31 October 2018; IEEE: Piscataway, NJ, USA, 2018. [Google Scholar]
- Wilson, J.; Patwari, N. See-Through Walls: Motion Tracking Using Variance-Based Radio Tomography Networks. IEEE Trans. Mob. Comput. 2010, 10, 612–621. [Google Scholar] [CrossRef]
- Bhatia, J.; Dayal, A.; Jha, A.; Vishvakarma, S.K.; Soumya, J.; Srinivas, M.B.; Yalavarthy, P.K.; Kumar, A.; Lalitha, V.; Koorapati, S.; et al. Object classification technique for mmWave FMCW radars using range-FFT features. In Proceedings of the 2021 International Conference on COMmunication Systems & NETworkS (COMSNETS), Bangalore, India, 5–9 January 2021; IEEE: Piscataway, NJ, USA, 2021. [Google Scholar]
- Wang, R.; Xiang, S.; Feng, C.; Wang, P.; Ergan, S.; Fang, Y. Through-wall object recognition and pose estimation. In Proceedings of the 36th International Symposium on Automation and Robotics in Construction (ISARC 2019), Banff, AB, Canada, 21–24 May 2019; IAARC Publications: Lyon, France, 2019. [Google Scholar]
- Kılıç, A.; Babaoğlu, I.; Babalık, A.; Arslan, A. Through-Wall Radar Classification of Human Posture Using Convolutional Neural Networks. Int. J. Antennas Propag. 2019, 2019, 7541814. [Google Scholar] [CrossRef]
- Rajavel, R.; Ravichandran, S.K.; Harimoorthy, K.; Nagappan, P.; Gobichettipalayam, K.R. IoT-based smart healthcare video surveillance system using edge computing. J. Ambient. Intell. Humaniz. Comput. 2022, 13, 3195–3207. [Google Scholar] [CrossRef]
- Farahbakhsh, F.; Shahidinejad, A.; Ghobaei-Arani, M. Multiuser context-aware computation offloading in mobile edge computing based on Bayesian learning automata. Trans. Emerg. Telecommun. Technol. 2021, 32, e4127. [Google Scholar] [CrossRef]
- Tripathi, N.; Obulesu, D.; Murugan, A.S.S.; Mittal, V.; Babu, B.R.; Sharma, S. IoT-Based Surveillance System for Fire and Smoke Detection. In Proceedings of the 2022 5th International Conference on Contemporary Computing and Informatics (IC3I), Uttar Pradesh, India, 14–16 December 2022; IEEE: Piscataway, NJ, USA, 2022. [Google Scholar]
- Tofighy, S.; Rahmanian, A.A.; Ghobaei-Arani, M. An ensemble CPU load prediction algorithm using a Bayesian information criterion and smooth filters in a cloud computing environment. Softw. Pract. Exp. 2018, 48, 2257–2277. [Google Scholar]
- Al-Zuhairi, D.T.; Hameed, A.S.; Yousif, S.F. A New Clutter Elimination and Downrange Correction Algorithm for Through Wall Radar Detection. Prog. Electromagn. Res. C 2023, 129, 157–172. [Google Scholar] [CrossRef]
- Sipser, M. Introduction to the Theory of Computation. In ACM SIGACT News, 2nd ed.; Cengage Learning: Boston, MA, USA, 1999; pp. 27–29. [Google Scholar]











| Year | Purpose | Evaluation Tool | Utilized Techniques | Performance Matrixes | Datasets |
|---|---|---|---|---|---|
| 2010 | Object Detection | Not explicitly mentioned | Not explicitly mentioned | Not explicitly mentioned | Not explicitly mentioned |
| 2011 | Breathing Detection | Not explicitly mentioned | Not explicitly mentioned | Singular value Decomposition | Real-time |
| 2013 | Object Detection | Not explicitly mentioned | X-band | Matrix formation | Time gating |
| 2014 | Life Detection | Microprocessor | Frequency Domain | X, L, and S-Band | Real-Time |
| 2015 | Object Detection | Voltage changes | Not explicitly mentioned | Not explicitly mentioned | Real-Time |
| 2016 | Human Detection | Time Domain | Not explicitly mentioned | Through Graphics | Real-Time |
| 2017 | Breathing Detection | Microprocessor | Not explicitly mentioned | Simple Matrix | Real-Time |
| 2018 | Moving Object Detection | Not explicitly mentioned | KNN, SGD, SVM, NB, DT | Average Accuracy | Real-Time |
| 2018 | Motion Detection | Not explicitly mentioned | Frequency | Recording Time | Real-Time |
| 2019 | Action Detection | Not explicitly mentioned | CNN | Confusion Matrix | Real-Time |
| 2020 | Object Detection | Arduino IDE | Not explicitly mentioned | Not explicitly mentioned | Real-Time |
| 2020 | Object Detection | Micro Controller | DT, RFC | Not explicitly mentioned | Real-Time |
| 2020 | Human Detection | Calibration | Frequency | Back projection | Real-Time |
| 2021 | Object Movement | Matlab and Arduino | Remote Sensing | Not explicitly mentioned | Real-Time |
| 2021 | Motion Detection | Microprocessor | NBM, LRM | Confusion Matrix | Real-Time |
| 2021 | Motion Detection | RexNeXt-50 | CNN | Average and Time | Real-Time |
| 2022 | Human Detection | Radar System | Not explicitly mentioned | Signal Clutter Ratio | Real-Time |
| 2023 | Object Detection (SS-HSA) | Arduino IDE | RF, BC, SVM, DT, KNN, NB | Precision, Recall, F1-Score, Accuracy | Real-time Gauge |
| Date | Time | Frequency | Decision |
|---|---|---|---|
| 2 February 2023 | 11:15:10 | 0 | Object Not Detected |
| 2 February 2023 | 11:15:11 | 0 | Object Not Detected |
| 2 February 2023 | 11:15:12 | 2 | Object Detected |
| 2 February 2023 | 11:15:13 | 0 | Object Not Detected |
| 2 February 2023 | 11:15:14 | 2 | Object Detected |
| 2 February 2023 | 11:15:15 | 0 | Object Not Detected |
| 2 February 2023 | 11:15:16 | 19 | Object Detected |
| 2 February 2023 | 11:15:17 | 9 | Object Detected |
| 2 February 2023 | 11:15:18 | 7 | Object Detected |
| 2 February 2023 | 11:15:19 | 1 | Object Not Detected |
| 2 February 2023 | 11:15:20 | 3 | Object Detected |
| 2 February 2023 | 11:15:21 | 0 | Object Not Detected |
| 2 February 2023 | 11:15:22 | 5 | Object Detected |
| 2 February 2023 | 11:15:23 | 0 | Object Not Detected |
| 2 February 2023 | 11:15:24 | 0 | Object Not Detected |
| 2 February 2023 | 11:15:25 | 1 | Object Not Detected |
| 2 February 2023 | 11:15:26 | 4 | Object Detected |
| 2 February 2023 | 11:15:27 | 1 | Object Not Detected |
| 2 February 2023 | 11:15:28 | 0 | Object Not Detected |
| 2 February 2023 | 11:15:29 | 0 | Object Not Detected |
| 2 February 2023 | 11:15:30 | 2 | Object Detected |
| 2 February 2023 | 11:15:31 | 0 | Object Not Detected |
| 2 February 2023 | 11:15:32 | 2 | Object Detected |
| 2 February 2023 | 11:15:33 | 2 | Object Detected |
| 2 February 2023 | 11:15:34 | 0 | Object Not Detected |
| Sr.No | AI Model | Precision Score | Recall Score | F1. Score | Accuracy Score |
|---|---|---|---|---|---|
| 1 | Random Forest Classifier | 0.95 | 0.95 | 0.95 | 0.95 |
| 2 | Booster Classifier | 0.94 | 0.93 | 0.94 | 0.94 |
| 3 | Naïve Bayes Classifier | 0.97 | 0.87 | 0.92 | 0.93 |
| 4 | K-Nearest Neighbors Classifier | 0.95 | 0.95 | 0.95 | 0.96 |
| 5 | Support Vector Machine | 0.95 | 0.95 | 0.95 | 0.96 |
| 6 | Decision Tree | 0.97 | 0.97 | 0.97 | 0.97 |
| Name of Algorithm | Train and Test Data Ratio | Accuracy |
|---|---|---|
| Random Forest Classifier | 30% in training and 70% for testing | 95% |
| Booster Classifier | 30% in training and 70% for testing | 94% |
| Naive Bayes Classifier | 30% in training and 70% for testing | 93% |
| K-Nearest Neighbors Classifier | 30% in training and 70% for testing | 96% |
| Support Vector Machine | 30% in training and 70% for testing | 96% |
| Decision Tree | 30% in training and 70% for testing | 97% |
| Scenario | Location | Time Required (Second) |
|---|---|---|
| 1 | Home | 3.00 |
| 2 | Garage | 3.50 |
| 3 | Office | 3.15 |
Disclaimer/Publisher’s Note: The statements, opinions and data contained in all publications are solely those of the individual author(s) and contributor(s) and not of MDPI and/or the editor(s). MDPI and/or the editor(s) disclaim responsibility for any injury to people or property resulting from any ideas, methods, instructions or products referred to in the content. |
© 2023 by the authors. Licensee MDPI, Basel, Switzerland. This article is an open access article distributed under the terms and conditions of the Creative Commons Attribution (CC BY) license (https://creativecommons.org/licenses/by/4.0/).
Share and Cite
Afreen, H.; Kashif, M.; Shaheen, Q.; Alfaifi, Y.H.; Ayaz, M. IoT-Based Smart Surveillance System for High-Security Areas. Appl. Sci. 2023, 13, 8936. https://doi.org/10.3390/app13158936
Afreen H, Kashif M, Shaheen Q, Alfaifi YH, Ayaz M. IoT-Based Smart Surveillance System for High-Security Areas. Applied Sciences. 2023; 13(15):8936. https://doi.org/10.3390/app13158936
Chicago/Turabian StyleAfreen, Hina, Muhammad Kashif, Qaisar Shaheen, Yousef H. Alfaifi, and Muhammad Ayaz. 2023. "IoT-Based Smart Surveillance System for High-Security Areas" Applied Sciences 13, no. 15: 8936. https://doi.org/10.3390/app13158936
APA StyleAfreen, H., Kashif, M., Shaheen, Q., Alfaifi, Y. H., & Ayaz, M. (2023). IoT-Based Smart Surveillance System for High-Security Areas. Applied Sciences, 13(15), 8936. https://doi.org/10.3390/app13158936

