Next Article in Journal
Estimation of Time-Series Forest Leaf Area Index (LAI) Based on Sentinel-2 and MODIS
Previous Article in Journal
Research on the Small Target Recognition Method of Automobile Tire Marking Points Based on Improved YOLOv5s
 
 
Font Type:
Arial Georgia Verdana
Font Size:
Aa Aa Aa
Line Spacing:
Column Width:
Background:
Article

Multistage Quality Prediction Using Neural Networks in Discrete Manufacturing Systems

1
School of Mechanical Engineering and Mechanics, Ningbo University, Ningbo 315000, China
2
School of Applied Technology, Ningbo University College of Science and Technology, Ningbo 315212, China
*
Author to whom correspondence should be addressed.
Appl. Sci. 2023, 13(15), 8776; https://doi.org/10.3390/app13158776
Submission received: 11 June 2023 / Revised: 19 July 2023 / Accepted: 20 July 2023 / Published: 29 July 2023

Abstract

The deployment of a manufacturing execution system (MES) holds promising potential in facilitating the accumulation of a substantial amount of inspection data. Low quality levels in discrete manufacturing environments are the result of multi-factor coupling and the failure to detect quality issues promptly in accordance with manufacturing settings, which may trigger the propagation of downstream defects. Currently, most inspection quality methods consist of direct measurements followed by manual judgment. The integration of deep learning methods provides a feasible way in which to identify defects on time, thus improving the acceptance rate of factories. This paper focuses on the design of a data-driven quality prediction and control model, built around discrete manufacturing characteristics, and uses fuzzy theory to evaluate the quality levels of production stages. Furthermore, a multivariate long- and short-term memory sequence model is proposed in order to explore the qualitative information from time domain features. The data regarding the produced water dispensers are validated using three evaluation indices, namely, RMSE, MAE, and MAPE. The results indicate that the multivariate long- and short-term memory model exhibits stronger prediction performance.

1. Introduction

As the modern manufacturing industry develops, its obvious cluster effect makes manufacturing enterprises increasingly discrete. The benefit of this process is that it allows enterprises to exclusively focus on grasping the important core technology, while other sectors of downstream factories can focus on production. However, the quality of parts supplied to downstream factories relies on sampling and testing, which may cause enterprises to experience unexpected economic losses. In recent years, the development of big data, cloud computing, and the Internet of Things (IoT) has gradually been introduced to the manufacturing industry. Sensors and intelligent data acquisition are helping to improve the life cycle of any asset, starting with design and progressing to manufacturing, distribution, maintenance, and recycling [1]. The dynamic and complex nature of the production floor, characterized by intermittent, fluctuating, stochastic, and non-linear behaviors, poses a significant challenge in terms of leveraging data for effective utilization. Consequently, the development of a robust quality prediction model represents a formidable undertaking.
The prediction of quality models is of significant concern within the realm of industrial intelligence, and it represents a typical task for analytical processes [2], in which product quality is evaluated and improved to serve as feedback for industrial process adjustment. At present, discrete manufacturing facilities predominantly rely on Manufacturing Execution Systems (MES) to manage and analyze their manufacturing data, and these systems have experienced a remarkable surge in usage. Meanwhile, issues regarding the quality of supplier parts can significantly impede production, resulting in a divergence in both the supply chain and quality-related factors [3]. Predictive manufacturing systems are emerging as a new paradigm for solving quality problems caused by quality divergences in the production process that propagate downstream in the production chain and cannot be detected.
From a technological perspective, the research related to the efficient processing of multivariate heterogeneous data in the past decade has been plagued by problems such as missing data, duplication, the nonlinearity of noisy data structures, and the concatenation of various stages. To improve product quality and ensure production stability, many key quality indicators often play an important role in quality control and forecasting [4,5,6]. Many published studies have been conducted on efficiently handling industrial multivariate heterogeneous data and the extraction of quality-related elements, including through the use of data-driven and deep learning methods [7,8,9,10,11]. For example, a method based on rough set data theory using the particle swarm algorithm and a least squares support vector machine (SVM) [12] to model the manufacturing data of 5M1E (man, material, machine, method, measurement, and environment) in discrete manufacturing helped manufacturing companies to accomplish quality prediction and quality control. A data-driven, real-time learning model was used to deal with nonlinear processes in the face of uncertain perturbations in industrial environments, which, in turn, improved fault detection accuracy [13]. Additionally, a framework was proposed for a data-driven approach [14] to bottleneck discovery in manufacturing execution systems, thus reducing the quality fluctuations brought about by uncertain perturbations. Combining a manufacturing execution system and a computerized maintenance system [15] for the prediction and decision support of core equipment maintenance in the production process can help to improve the digitalization of discrete processes. In [16], the manufacturing critical feature points were classified according to the assembly requirements by means of a comprehensive coordination model, and a distribution method for minimizing integrated errors in the manufacturing process was established and applied in the aircraft assembly process. However, these methods do not take into account the complexity of discrete manufacturing, which mainly relates to univariate prediction and control; therefore, the large volume of data in the MES system needs to extract data associated with quality characteristics for analysis, and in previous studies, no link between quality and raw data has been established.
The module design of MES is divided into two main parts [17]: the basic software module part and the application software module part. So far, MES has 19 sub-modules, including 10 basic software modules and 9 application software modules. The Config module is a basic parameter-setting module. It is used to set user rights management and the system configuration for production-related data of various products. The Config module is used to configure the basic data of the system and establish the business model of an enterprise. In addition, the Production Management Module (PM), Production Site Monitoring Module (PMO), Quality Control Module (QC), and Repair Station Module (QS) also exist [18]. The QC module follows ISO9001 specifications [19] and fully inspects the finished products that come off the assembly station through testing and repair processes and releases the qualified products to the next station for production and, conversely, sends the unqualified products to the repair station. The QC module is very important for recording data regarding product quality inspection results and conducting statistical analysis.
In recent years, there have been many new advancements in the field of deep learning that have been integrated into manufacturing systems, making it a promising area for extending the predictive capabilities of QC modules in order to optimize quality control and process efficiency. The authors of ref. [20] prevented the propagation of undetected defects down the production line and used the Extreme Gradient Boosting (XBoost) method integrated in the manufacturing system to improve the recall rate of defective automotive products. In ref. [21], based on deep learning, an intelligent monitoring system was used to select the most relevant features with respect to quality to predict the products’ passing rates to improve a factory’s quality.
The application of neural networks offers innovative solutions for nonlinear prediction in manufacturing systems. In ref. [22], deep learning was applied for the quality management and quality extraction of aluminum castings. The approach used was a feature pyramid network, which was intended to enhance accuracy. Smart manufacturing device data were analyzed in [23], and the accuracy of device identification was improved by finding the correlation between the data through long- and short-term memory (LSTM) in a cloud server. A soft measurement method using supervised LSTM networks was proposed in [24] for modern low measurement accuracy and latency problems for application in a debutanizer column and penicillin fermentation process, using input and quality variables to learn shared dynamic hidden feature states. The 2DConvLSTMAE method for metal can increase manufacturing speed; in [25], it was used to predict the performance of multiple machines simultaneously to reduce training time and improve prediction performance. The scheduling model of the workshop-cycle-scheduling problem using the Lagrangian Relaxation Recurrent Neural Network (LRNN) presented in [26] reduced the complexity of the aforementioned problem and makes it easier to use in real production. The contemporary challenge for discrete manufacturing quality prediction is the real-time monitoring of product quality for enterprises. To address this challenge, the use of high-performance, dynamic, and synchronous recurrent neural networks was proposed. This paper stems from the findings of an empirical survey conducted on the generative process of multi-dimensional inspection data extraction quality features within manufacturing systems.
Based on the aforementioned analysis and considering the intricacy of quality prediction in the production process, this paper suggests a fuzzy quality evaluation approach to assessing the data representation of quality issues at each stage of product production. Subsequently, a multivariate long- and short-term memory model is proposed for quality prediction. The proposed model is validated with respect to a drinking-water line and trained by testing each value of index power, flow rate, heating rate, leakage current, and evaluation results presented in historical data in order to predict the product quality level of the next batch of products at that node of the assembly line in the short term. Section 2 of the article presents the theoretical-background-based implementation principles of the gateway deployment and approach. Section 3 presents the experimental results and insights. Section 4 provides conclusions regarding the performance of the presented method on the data set and suggests possible improvement measures for the model.

2. Materials and Methods

2.1. Data Acquisition

The data collected concerned the production line of the water dispenser of Pray Qixi Intelligent Technology Co., Ltd., (Ningbo, China). Through the production of each testing stage of the interface transmission detection and data collection processes, the collected data stored on the server could be viewed as real-time data of the product ID on a mobile terminal.
Each subset of the sampling data that was attained by the quality inspector is the same manufacturer’s batch of products according to a certain proportion of the function of the conformity check. Usually, taking the sample data and sampling them further as the batch of parts’ quality data in order to prevent the generation of quality differences can increase the sampling time required to increase the reliability of detection. Semi-finished product testing, according to a certain degree of product assembly after testing a step water dispenser product, can be divided into electrical testing and water testing. Electrical testing can be performed using a series of measurement tools and practices, such as oscilloscopes, specific data testing, water testing using a flow sensor, temperature sensors, and determining the relationship between the specific values of the time of detection. A water dispenser can be tested via the hot-and-cold shock test, the fatigue test, and, finally, the smoke test, with the third listed item serving as the final test link to ensure the product is of excellent quality when in the hands of consumers.
The processes for each detection stage are displayed in Figure 1, the information for which was obtained by navigating the gateway data of the water dispenser manufactured by QIXI Intelligent Technology Co., Ltd., (Ningbo, China). The quality level was assessed with 500 drinking fountains manufactured continuously on the same production line, and the quality divergence points were determined by extracting the semi-finished product stage data from the supply chain and manufacturing execution system of the production line. Generally speaking, the LSTM model is only capable of reflecting changeable time-series dynamic characteristics; it cannot extract quality features. Fuzzy theory is used to extract the quality features at this stage. Since the export of real-time data begins with a starting file that is primarily written in JSON format, we must process each variable to ease the process for a later input model. Once the data had been traversed, we tested the semi-finished water dispenser, including with respect to power, current (using the PCA Current test), voltage (using the PCA Voltage test), flow output, and leakage current. Missing defaults were assessed using the interpolation method for completion. There are many reasons for missing data, which may be caused by human or sensor failure, and the specific methods can be found in [27].

2.2. Construction of Quality Evaluation System for Production Line Inspection Data at Each Stage

An evaluation index system for testing quality in each stage of the water dispenser production line was constructed. The inspections of the numerical data of each stage are shown in Figure 2. First, the hierarchical analysis method (AHP) was used to assign weights. Then, fuzzy judgment was used to synthesize the indices at all levels in order to judge the quality of the serial products. To gather data, questionnaires were distributed to the quality experts in the analyzed factory. The nine-level scale method was employed to compare the importance of indicators at all levels. The relative importance of the indicators is shown in Table 1. A total of 10 experts participated and completed the questionnaire, resulting in 10 valid responses. Subsequently, a mathematical model was developed to calculate the relative importance weights of each indicator, and a consistency test was also conducted.
The judgment matrix obtained is shown in Equation (1):
A = [ a 11 a 12 a 1 n a 21 a 22 a 2 n a n 1 a n 2 a n n ]
Then, weight calculation was performed, using the square root method to calculate the weights. The results were normalized to obtain the weight vector. The calculation was conducted as follows:
w s i = w s i ¯ i = 1 n w s i ¯
In the formula, w s i is the weight of the indicator w s i ¯ = M i n , M i = j = 1 n a i j , ( i = 1 , 2 , , n ) .
The judgment matrix consistency is shown in Equation (3):
C I = λ max n n 1
where n is the order of the judgment matrix, and λ max is the largest characteristic root of A.
The CI was then compared to the mean consistency index, RI, which is C R = C I R I . When CR < 0.10, the judgment matrix has satisfactory consistency; otherwise, the judgment matrix has to be adjusted.

2.3. LSTM Prediction Model

Traditional neural networks are typically fully connected from the input layer to the hidden layers and then to the output layer. However, they lack intra-layer connections between neurons. This limitation can result in substantial deviations when processing sequential data [28]. In contrast, recurrent neural networks (RNN) can store and utilize information from previous computations to calculate current outputs. This is accomplished by establishing connections between neurons in the hidden layers. The input of the hidden layer consists of the output from the input layer and the output from the hidden layer in the previous time step. One common training method for processing sequential data in an RNN is the back-propagation through time (BPTT) algorithm. This algorithm locates optimal points along the negative gradient direction of parameter optimization until convergence is achieved. However, during optimization, it is necessary to retrace information for all the previous time steps to compute the partial derivative of the parameters at a given moment. The overall partial derivative function is then calculated as the sum of all time steps. The inclusion of activation functions can result in multiplicative interactions between their derivatives, which can lead to issues such as “gradient vanishing” or “gradient explosion” [29].
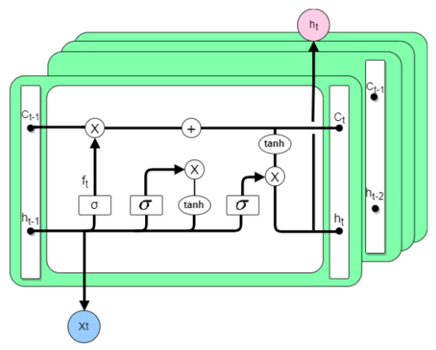
LSTM is an improved recurrent neural network that is used to extract temporal information and characteristics during processing. A structural diagram of the LSTM network is shown in Figure 3. In comparison to RNN, LSTM incorporates memory cells with a forgetting gate method, allowing for selective memory and the filtering out of noise information, thereby reducing the memory burden.
As in an RNN, LSTM uses a backpropagation method to update a model; LSTM can fit faster than RNN, but the number of parameters is large, so LTSM needs a lot of data as support.
i t = σ ( W x i x t + W h i h t 1 + b i )
f t = σ ( W x i x t + W h f h t 1 + b f )
o t = σ ( W x o x t + W h o h t 1 + b o )
c t = c t 1 f t + g t i t
h t = o t m t
In this study, we propose an improved MV−LSTM prediction model for analyzing the production characteristics of discrete manufacturing. Compared to traditional LSTM models, our model expands the input layers to multiple dimensions. Figure 4 illustrates a comparison between the input and output variables per unit time of LSTM. By learning from historical data, our model maps manufacturing parameters and quality characteristics to improve the accuracy of prediction and identify quality divergence points. To achieve this, we adjusted the number of neuron cells, LSTM layers, and dense layers.
Similar to the RNN, the LSTM network also undergoes a process of data back-propagation, where the error value propagates along the time series and spreads between layers. After obtaining the updated gradient of the horizontal and vertical weights and bias terms through the hidden layers’ structures, we can calculate the updated value of each weight and bias term using the same method as the RNN network. It is important to set the value of the learning rate α to control the gradient of the updated error and the speed of error decline. In our training model, we introduced three evaluation metrics to assess predictive ability, which are defined in the following text.
The root mean square error (RMSE), also known as the standard error, is calculated by taking the square root of the mean square error. The rationale behind introducing the RMSE is similar to that of introducing the standard deviation. This is because the magnitude of the RMSE may not visually reflect the degree of dispersion in the data. Hence, taking the square root of the RMSE helps to obtain a more meaningful measure of the RMSE.
R M S E = 1 N i = 1 N ( | y i y i ¯ | ) 2
The mean absolute error (MAE) is a widely used regression loss function that measures the average magnitude of the error in predicted values regardless of the direction of the error. It is computed by summing the absolute target and predicted values, as shown in Equation (7):
M A E = 1 n i = 1 n | y i y i |
The Mean Absolute Percentage Error (MAPE) differs from the RMSE in that it is less sensitive to discrete points. It is a reliable statistical measure of prediction accuracy, and it is derived using the process shown in Equation (8):
M A P E = 1 n i = 1 n | y i y i | y i

2.4. Data Preprocessing

2.4.1. Data Pre-Processing

The 500 product data were filtered and divided into two parts, with 80% constituting the training set and 20% serving as a test set. This division was executed to ensure temporal correlation in the manufacturing process and to improve the model’s fit. To normalize the test data, we scaled the input data so that they were between 0 and 1 using the following standard calculation formula:
x t i = x i x min x max x min
The normalized feature value for sequence i is represented by xti. The maximum and minimum values of the training dataset for a given feature are denoted by xmax and xmin, respectively. The actual value of sequence i is denoted by xi. The power, current determined via the PCA Current test, voltage determined via the PCA Voltage test, flow output, and leakage current were all normalized to the range of 0–1 using the aforementioned equation.

2.4.2. Model Construction

Univariate LSTM and MV-LSTM are two models used for predicting the temporal characteristics of xi column data. MV−LSTM expands one-dimensional xi data into multiple dimensions. In MV-LSTM, secondary indicators that have a significant impact on the quality characteristics are included, as they play a crucial role in determining the objective function.
The MV−LSTM neural network was constructed to design the LSTM layer and dense layer, with the number of neuron cells serving as parameters to regulate the prediction performance. The relationship between the target and acquisition variables can be expressed as follows:
Z = [ X 1 Y 1 X 2 Y 2 X n Y N ] = [ x 11 x 12 x 13 Y 1 x 21 x 22 x 23 Y 2 x n 1 x n 2 x n 3 Y n ]
The ADAM algorithm is utilized for optimizing prediction performance by adjusting hyperparameters. The corresponding analysis involves specifying hyperparameters and training all specified parameters to select the solution with the most parameters. The input variables are the number of LSTM hidden layers, the number of dense hidden layers, the number of neurons, the memory step, three parameters for training different models, and the RMSE loss function. Finally, the optimal parameters are determined. The main process of the model is depicted in Figure 5.
A gateway was deployed to collect and analyze the manufacturing data of drinking fountains produced continuously on a single production line. The data were supplemented with new data to compensate for missing values and aligned with respect to product sequence number. A total of 400 sequential product data were used as the training set, while 100 product data were used as the test set. The data were normalized and formatted to facilitate their input into the model. The multivariable LSTM parameters were trained using the 400 product data, and an optimal prediction was obtained by adjusting these parameters. After adjusting the prediction results, the parameter file was exported. Finally, through comparative analysis, the best method for quality prediction of the water dispenser production line was determined.

3. Results

3.1. Quality Fuzzy Evaluation

The AHP hierarchical analysis was used to decompose the quality evaluation indices and determine the weights of each index. The evaluation set, V = {V1, V2, V3} = {excellent, qualified, unqualified}, consisted of three levels of rubric sets. Ten senior employees were invited to rate the product evaluation indices for each production stage, and their ratings were used in the subordinate degree function to obtain the fuzzy evaluation matrix for each level of indices. This matrix was then inputted into the mathematical calculation software MATLAB2019a for further processing, as shown in Table 2. In order to verify the consistency of the calculation results, consistency was used as an evaluation index for the reasonableness and accuracy of the scoring. If there were significant differences in the scores, the ranking results were considered invalid, and the judgment matrix was revised until the consistency reached the standard level.
The quality characteristics of the drinking fountains were evaluated by 10 quality inspectors in the workshop. After calculating the mean value of the results, an affiliation function was used to obtain a matrix. The consistency of the matrix was verified, and the weight coefficients of the indicators at all levels (shown in Table 1) were derived according to the mean score.
The quality of the grade can be evaluated with respect to three levels: excellent, qualified, and unqualified. This evaluation is based on the characteristics of the choice of the Coase distribution as the affiliation function. An excellent affiliation function, noted as AV1, can be expressed as follows:
A V 1 = { 0 ( 0 λ < 75 ) 1 1 + a ( λ 75 ) 2 ( 75 λ < 85 ) λ 100 ( 85 λ 100 )
To ensure the continuity of the function between [0, 100] and thus solve for the parameter a, the following expression was employed:
lim λ 85 1 1 + a ( λ 75 ) 2 = 0.85
The solution is equal to 1.765 and will be substituted into the function.
The affiliation function of the indicators whose evaluation levels had qualified was chosen as the symmetric Cauchy distribution, AV2, which can be expressed as follows:
A V 2 = 1 1 + 0.04 ( λ 70 ) 2
Ten quality inspectors provided high ratings relative to the affiliation function for the unqualified indicators; for smaller correlations, the Cauchy distribution function in [0, 100] was selected and divided into three segments, taking into account the continuity of the function, and the AV3 affiliation function was calculated:
A V 3 = { 1 ( 0 λ < 60 ) 1 1 + 0.009 ( λ 60 ) 2 ( 60 λ < 85 ) 1 λ 100 ( 85 λ 100 )
The quality level of the 500 water dispensers in the same batch was calculated by 10 quality inspectors who scored each indicator using primary and secondary indicators, resulting in the quality evaluation shown in Figure 6.

3.2. Comparative Analysis of Prediction Results

To evaluate the accuracy and robust generalizability of MV-LSTM in discrete manufacturing quality prediction, we compared and analyzed the results of the pre-processed training samples and the test samples from the collected dataset with SVM and univariate LSTM.
According to the QIXI manufacturing company, the input set of the production of drinking fountains on a single processing line consists of raw material quality, semi-finished product sampling, and finished product testing data. The main purpose of the input layer is quality prediction, and this layer selects quality evaluation and quality-related indicators with greater weight. This can be expressed as follows:
X = [ x 1 x 2 x n ] = [ Q 1 q 1 l 1 Q 2 q 2 l 2 Q n q n l n ]
In equation above, Q denotes the quality evaluation value; q is the power; and l is the flow data of semi-finished products serving as the input layer to simulate the actual production process based on the quality data of each product to help companies conduct real-time quality monitoring. In the quality-oriented process, we assumed that the power and flow data in the measurement dataset contribute more to the overall quality variability and, therefore, are received greater attention in the quality prediction step.
The comparison of quality predictions, as shown in Table 3, indicates that the prediction error of the univariate LSTM was the largest. This could be attributed to the fact that the univariate LSTM only reflects the dynamic characteristics of the univariate time domain and does not consider the quality level. Another possible reason for the large prediction error could be the improper adjustment of hyperparameters. On the other hand, the multivariate LSTM showed an improvement compared to both the traditional machine learning support vector machine and the univariate LSTM.
A prediction analysis of the model was conducted using a dataset that was generated by preprocessing and normalizing actual production data. To establish production line prediction models, SVM, univariate LSTM, and multivariate LSTM algorithms were employed. These three methods were trained with samples to obtain optimal parameters. Ultimately, the predicted values from each method were compared to the true values to determine the most effective strategy.
The prediction results obtained by the support vector machine (shown in Figure 7) show relatively large errors, although the overall trend is similar. On the other hand, the univariate LSTM in Figure 8 demonstrates relatively small errors and high stability in the early test results. Additionally, the multivariate LSTM in Figure 9 exhibits excellent performance in terms of both single-point predictions of true values and trend prediction. Therefore, the multivariate LSTM outperforms both the SVM and univariate LSTM models in terms of prediction performance.

4. Conclusions

In this study, the quality assessment method was used to analyze product quality based on various testing indicators throughout the production process. Considering the impact of uncertainty and complexity on product quality during production, fuzzy theory and hierarchical analysis were employed to establish the relationship between each detection index and quality grade. Furthermore, a multivariate input prediction model was constructed to predict the quality at different stages, thereby offering a method with which to facilitate timely product optimization and reduce factory costs.
In the factory production process, the inspection data collection QC module of the manufacturing execution system was expanded to enhance prediction capacity. This process will allow production companies to engage in improvement activities and will enable the early detection of product quality issues. The effectiveness of the proposed model was demonstrated through a case study of the QIXI production line. The study shows that the multivariate long- and short-term memory model used for surface analysis has an excellent fitting capacity with respect to handling nonlinearities and is highly suitable for systematically transforming production lines.
Many manufacturers are currently focused on enhancing their quality improvement processes to prevent the release of subpar products from their factories, which could harm their reputations. To meet this requirement, a more advanced level of quality prediction is necessary, as a failure in prediction can result in misguided decision making. In this study, we employed a multivariate LSTM model, which has demonstrated superior prediction accuracy compared to both a traditional SVM and univariate LSTM. Specifically, our proposed scheme achieved a remarkable short-term prediction accuracy of 99.824%. In the future, manufacturing execution systems are expected to evolve in a more intelligent direction, leveraging big data and deep learning to evaluate the quality of each stage of production. This advancement will greatly benefit enterprises in terms of production quality management. Furthermore, the proposed model exhibits a statistically significant difference in relation to other comparative models, making it a preferable choice for manufacturing quality prediction in practical applications.
The objective of this study was to design a quality prediction model in a manufacturing execution system. The model was designed to evaluate the quality level of inspection data at different stages of production and establish the relationship between the final level of inspection metrics and the quality weights. This research highlights the value this model of implementing this model in actual production for discrete manufacturing firms that prioritize digital production in order to effectively control the quality of production and compete in the manufacturing industry. It is important to note that there are various factors influencing quality in discrete production, making it challenging to achieve ideal conditions for quality control. However, advancing the digitalization of factories and quantifying different indicators should be the future direction of manufacturing efforts.

Author Contributions

Conceptualization, R.L. and Z.W.; methodology, R.L.; software, R.L. and Z.L.; validation, Z.Z., Z.W. and R.L.; formal analysis, Z.L.; investigation, R.L.; resources, X.W.; data curation, R.L.; writing—original draft preparation, Z.W.; writing—review and editing, Z.Z.; visualization, X.W.; supervision, X.W.; project administration, X.W.; funding acquisition, X.W. All authors have read and agreed to the published version of the manuscript.

Funding

This research received no external funding.

Institutional Review Board Statement

Not applicable.

Informed Consent Statement

Not applicable.

Data Availability Statement

The data that support the findings of this study are not public; however, they are available for scientific purposes from the corresponding author.

Conflicts of Interest

The funders had no role in the design of the study; in the collection, analyses, or interpretation of data; in the writing of the manuscript; or in the decision to publish the results.

References

  1. Coupry, C.; Noblecourt, S.; Richard, P.; Baudry, D.; Bigaud, D. BIM-Based Digital Twin and XR Devices to Improve Maintenance Procedures in Smart Buildings: A Literature Review. Appl. Sci. 2021, 11, 6810. [Google Scholar] [CrossRef]
  2. Mayne, D.Q.; Rawlings, J.B. Constrained model predictive control: Stability and optimality. Automatica 2000, 36, 789–814. [Google Scholar] [CrossRef]
  3. Zhong, R.Y.; Huang, G.Q.; Lan, S.; Dai, Q.Y.; Xu, C.; Zhang, T. A big data approach for logistics trajectory discovery from RFID-enabled production data. Int. J. Prod. Econ. 2015, 165, 260–272. [Google Scholar] [CrossRef]
  4. Kano, M.; Nakagawa, Y. Data-based process monitoring, process control, and quality improvement: Recent developments and applications in steel industry. Comput. Chem. Eng. 2008, 32, 12–24. [Google Scholar] [CrossRef]
  5. Khatibisepehr, S.; Huang, B.; Khare, S. Design of inferential sensors in the process industry: A review of Bayesian methods. J. Process Control 2013, 23, 1575–1596. [Google Scholar] [CrossRef]
  6. Yuan, X.; Ge, Z.; Huang, B.; Song, Z. A Probabilistic Just-in-Time Learning Framework for Soft Sensor Development With Missing Data. IEEE Trans. Control Syst. Technol. 2017, 25, 1124–1132. [Google Scholar] [CrossRef]
  7. Zhang, H.; Sfarra, S.; Sarasini, F.; Ibarra-Castanedo, C.; Perilli, S.; Fernandes, H.; Duan, Y.; Peeters, J.; Avdelidis, N.P.; Maldague, X. Optical and Mechanical Excitation Thermography for Impact Response in Basalt-Carbon Hybrid Fiber-Reinforced Composite Laminates. IEEE Trans. Ind. Inform. 2018, 14, 514–522. [Google Scholar] [CrossRef]
  8. Yang, R.; He, Y.; Mandelis, A.; Wang, N.; Wu, X.; Huang, S. Induction Infrared Thermography and Thermal-Wave-Radar Analysis for Imaging Inspection and Diagnosis of Blade Composites. IEEE Trans. Ind. Inform. 2018, 14, 5637–5647. [Google Scholar] [CrossRef]
  9. Zhang, H.; Yu, L.; Hassler, U.; Fernandes, H.; Genest, M.; Robitaille, F.; Joncas, S.; Holub, W.; Sheng, Y.; Maldague, X. An experimental and analytical study of micro-laser line thermography on micro-sized flaws in stitched carbon fiber reinforced polymer composites. Compos. Sci. Technol. 2016, 126, 17–26. [Google Scholar] [CrossRef]
  10. Duan, Y.; Zhang, H.; Maldague, X.P.V.; Ibarra-Castanedo, C.; Servais, P.; Genest, M.; Sfarra, S.; Meng, J. Reliability assessment of pulsed thermography and ultrasonic testing for impact damage of CFRP panels. NDT E Int. 2019, 102, 77–83. [Google Scholar] [CrossRef]
  11. He, Y.; Tian, G.; Pan, M.; Chen, D. Impact evaluation in carbon fiber reinforced plastic (CFRP) laminates using eddy current pulsed thermography. Compos. Struct. 2014, 109, 1–7. [Google Scholar] [CrossRef]
  12. Su, Y.; Han, L.; Wang, J.; Wang, H. Quantum-behaved RS-PSO-LSSVM method for quality prediction in parts production processes. Concurr. Comput.-Pract. Exp. 2022, 34, e5522. [Google Scholar]
  13. Li, X.C.; Mba, D.; Lin, T.R.; Yang, Y.J.; Loukopoulos, P. Just-in-time learning based probabilistic gradient boosting tree for valve failure prognostics. Mech. Syst. Signal Process. 2021, 150, 107253. [Google Scholar] [CrossRef]
  14. Yu, C.; Matta, A. A statistical framework of data-driven bottleneck identification in manufacturing systems. Int. J. Prod. Res. 2016, 54, 6317–6332. [Google Scholar] [CrossRef]
  15. Gopalakrishnan, M.; Subramaniyan, M.; Skoogh, A. Data-driven machine criticality assessment—Maintenance decision support for increased productivity. Prod. Plan. Control 2022, 33, 1–19. [Google Scholar] [CrossRef]
  16. Zhang, Y.; Wang, Q.; Zhao, A.; Ke, Y. A multi-object posture coordination method with tolerance constraints for aircraft components assembly. Assem. Autom. 2020, 40, 345–359. [Google Scholar] [CrossRef]
  17. Wang, H.; Liu, L.; Fei, Y.; Liu, T. A collaborative manufacturing execution system oriented to discrete manufacturing enterprises. Concurr. Eng.-Res. Appl. 2016, 24, 330–343. [Google Scholar] [CrossRef]
  18. Beregi, R.; Pedone, G.; Hay, B.; Vancza, J. Manufacturing Execution System Integration through the Standardization of a Common Service Model for Cyber-Physical Production Systems. Appl. Sci. 2021, 11, 7581. [Google Scholar] [CrossRef]
  19. Dullo, T.T.; Zamani, K.; Kalyanapu, A.J. Reliability Assessment of Computational River Models. J. Irrig. Drain. Eng. 2022, 148, 13. [Google Scholar]
  20. Peres, R.S.; Barata, J.; Leitao, P.; Garcia, G. Multistage Quality Control Using Machine Learning in the Automotive Industry. IEEE Access 2019, 7, 79908–79916. [Google Scholar] [CrossRef]
  21. Escobar, C.A.; Morales-Menendez, R. Machine learning techniques for quality control in high conformance manufacturing environment. Adv. Mech. Eng. 2018, 10, 1–16. [Google Scholar] [CrossRef]
  22. Parlak, I.E.; Emel, E. Deep learning-based detection of aluminum casting defects and their types. Eng. Appl. Artif. Intell. 2023, 118, 105636. [Google Scholar] [CrossRef]
  23. Lai, C.-F.; Chien, W.-C.; Yang, L.T.; Qiang, W. LSTM and Edge Computing for Big Data Feature Recognition of Industrial Electrical Equipment. IEEE Trans. Ind. Inform. 2019, 15, 2469–2477. [Google Scholar] [CrossRef]
  24. Yuan, X.; Li, L.; Wang, Y. Nonlinear Dynamic Soft Sensor Modeling With Supervised Long Short-Term Memory Network. IEEE Trans. Ind. Inform. 2020, 16, 3168–3176. [Google Scholar] [CrossRef]
  25. Essien, A.; Giannetti, C. A Deep Learning Model for Smart Manufacturing Using Convolutional LSTM Neural Network Autoencoders. IEEE Trans. Ind. Inform. 2020, 16, 6069–6078. [Google Scholar] [CrossRef]
  26. Kechadi, M.T.; Low, K.S.; Goncalves, G. Recurrent neural network approach for cyclic job shop scheduling problem. J. Manuf. Syst. 2013, 32, 689–699. [Google Scholar] [CrossRef]
  27. Totla, N.; Wies, T. Complete Instantiation-Based Interpolation. J. Autom. Reason. 2016, 57, 37–65. [Google Scholar] [CrossRef]
  28. Xie, A.; Yang, H.; Chen, J.; Sheng, L.; Zhang, Q. A Short-Term Wind Speed Forecasting Model Based on a Multi-Variable Long Short-Term Memory Network. Atmosphere 2021, 12, 651. [Google Scholar] [CrossRef]
  29. Ma, X.; Tao, Z.; Wang, Y.; Yu, H.; Wang, Y. Long short-term memory neural network for traffic speed prediction using remote microwave sensor data. Transp. Res. Part C-Emerg. Technol. 2015, 54, 187–197. [Google Scholar] [CrossRef]
Figure 1. Multi-stage detection data collection for water dispenser production line.
Figure 1. Multi-stage detection data collection for water dispenser production line.
Applsci 13 08776 g001
Figure 2. Semi-finished product manufacturing data traversal.
Figure 2. Semi-finished product manufacturing data traversal.
Applsci 13 08776 g002
Figure 3. LSTM model network.
Figure 3. LSTM model network.
Applsci 13 08776 g003
Figure 4. Multivariate input LSTM model network.
Figure 4. Multivariate input LSTM model network.
Applsci 13 08776 g004
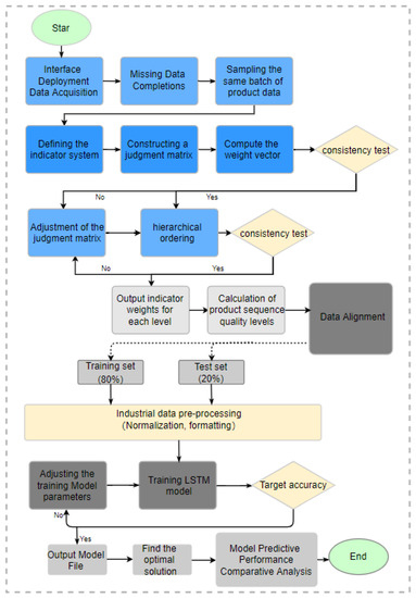
Figure 5. A framework for establishing and predicting quality relationships at all inspection stages of production.
Figure 5. A framework for establishing and predicting quality relationships at all inspection stages of production.
Applsci 13 08776 g005
Figure 6. Quality evaluation data.
Figure 6. Quality evaluation data.
Applsci 13 08776 g006
Figure 7. Univariate LSTM prediction results and errors.
Figure 7. Univariate LSTM prediction results and errors.
Applsci 13 08776 g007
Figure 8. SVM prediction results and errors.
Figure 8. SVM prediction results and errors.
Applsci 13 08776 g008
Figure 9. Multivariate LSTM prediction results and errors.
Figure 9. Multivariate LSTM prediction results and errors.
Applsci 13 08776 g009
Table 1. Indicators of the nine-level scale method.
Table 1. Indicators of the nine-level scale method.
Scale aijHidden Meaning
1i is as important as j
3i is slightly more important than j
5i is significantly more important than j
7i is much more important than j
9i is extremely more important than j
2, 4, 6, 8the middle values of the above two judgments
Table 2. The calculated weights and comprehensive weights of each level 1 index and level 2 index for the mean values of the scores of 10 employees.
Table 2. The calculated weights and comprehensive weights of each level 1 index and level 2 index for the mean values of the scores of 10 employees.
StatusTier 1 IndicatorsWeightsSecondary IndicatorsWeightsCombined Weights
Mechanical ComponentsSupply Chain0.14767Stepper motors0.34160.05504
Seals0.12740.01881
Quartz heaters0.30710.04534
Circuit Boards0.22390.03306
Semi-finished productsWater Detection0.27459Discharge flow0.55420.15217
Temperature control0.44570.12238
Electrical detection 0.22956Power0.37130.08523
PCA Voltage test0.14250.03271
Leakage current0.18260.04191
PCA Current test0.13690.03142
Grounding current0.16670.03826
Finished product0.34818Cold and heat shock 0.31580.10995
Fatigue detection0.34690.12078
Salt Spray Test0.33730.11744
Table 3. The prediction performance of the different methods.
Table 3. The prediction performance of the different methods.
MethodRMSEMAEMAPE (%)
SVM0.17190.072740.86158
LSTM0.409570.30433.5848
MV−LSTM0.027550.016390.19421
Disclaimer/Publisher’s Note: The statements, opinions and data contained in all publications are solely those of the individual author(s) and contributor(s) and not of MDPI and/or the editor(s). MDPI and/or the editor(s) disclaim responsibility for any injury to people or property resulting from any ideas, methods, instructions or products referred to in the content.

Share and Cite

MDPI and ACS Style

Li, R.; Wang, X.; Wang, Z.; Zhu, Z.; Liu, Z. Multistage Quality Prediction Using Neural Networks in Discrete Manufacturing Systems. Appl. Sci. 2023, 13, 8776. https://doi.org/10.3390/app13158776

AMA Style

Li R, Wang X, Wang Z, Zhu Z, Liu Z. Multistage Quality Prediction Using Neural Networks in Discrete Manufacturing Systems. Applied Sciences. 2023; 13(15):8776. https://doi.org/10.3390/app13158776

Chicago/Turabian Style

Li, Ruidong, Xiancheng Wang, Zeng Wang, Zhentao Zhu, and Zewen Liu. 2023. "Multistage Quality Prediction Using Neural Networks in Discrete Manufacturing Systems" Applied Sciences 13, no. 15: 8776. https://doi.org/10.3390/app13158776

APA Style

Li, R., Wang, X., Wang, Z., Zhu, Z., & Liu, Z. (2023). Multistage Quality Prediction Using Neural Networks in Discrete Manufacturing Systems. Applied Sciences, 13(15), 8776. https://doi.org/10.3390/app13158776

Note that from the first issue of 2016, this journal uses article numbers instead of page numbers. See further details here.

Article Metrics

Back to TopTop