Next Article in Journal
A Data Feature Extraction Method Based on the NOTEARS Causal Inference Algorithm
Next Article in Special Issue
Navigation Safety on Shipping Routes during Construction
Previous Article in Journal
Development of Biodegradable Films Produced from Residues of Nixtamalization of Popcorn
Previous Article in Special Issue
Machine Learning for Short-Term Prediction of Ship Motion Combined with Wave Input
 
 
Font Type:
Arial Georgia Verdana
Font Size:
Aa Aa Aa
Line Spacing:
Column Width:
Background:
Article

Maneuver Decision-Making Method for Ship Collision Avoidance in Chengshantou Traffic Separation Scheme Waters

1
School of Navigation, Wuhan University of Technology, Wuhan 430063, China
2
Hubei Key Laboratory of Inland Shipping Technology, Wuhan 430063, China
*
Authors to whom correspondence should be addressed.
Appl. Sci. 2023, 13(14), 8437; https://doi.org/10.3390/app13148437
Submission received: 22 June 2023 / Revised: 19 July 2023 / Accepted: 19 July 2023 / Published: 21 July 2023
(This article belongs to the Special Issue Advances in Nautical Engineering and Maritime Transport)

Abstract

A maneuvering decision-making model based on time series rolling and feedback compensation methods is proposed to solve the problem of high traffic risk in Chengshantou traffic separation scheme (TSS) waters. Firstly, a digital traffic environment model suitable for the TSS waters is proposed. Secondly, a navigation risk identification method in these waters is constructed based on the digitized traffic environment and situation identification model in the Chengshantou TSS waters. Thirdly, considering the requirements of the rules and good seamanship, minimum course altering is obtained by combining the collision avoidance mechanism. Lastly, a maneuvering decision-making model in the TSS waters based on time series rolling and feedback compensation methods is developed. The simulation results show that the ship can correctly identify the collision risk and appropriately obtain maneuvering decisions, and can resume the planned route under the premise of ensuring safety. When the target ships alter course or change speed, the ship can also make adaptive maneuvering decisions. In summary, the proposed method meets the requirement of safe navigation in Chengshantou waters and provides a theoretical basis for the realization of intelligent navigation in waters similar to TSS.

1. Introduction

Maritime transportation provides a guarantee for the spatial movement of goods worldwide due to its advantages, such as large transport capacity and low cost. As one of the main modes of transportation in international trade, maritime transport undertakes more than 90% of the global trade volume [1]. As global commerce continues to grow, water traffic, especially in coastal waters, has become increasingly busy and complex in recent years. The prosperity of waterway transportation has also increased the probability of water traffic accidents. To simplify traffic flow patterns in convergence areas and enhance navigational safety, ship routing is widely used [2]. The traffic separation scheme (TSS) is a specific type of ship routing that separates opposing traffic flows by employing appropriate methods and establishing traffic lanes. TSS has been widely developed around the world, and it has played a significant role in decreasing ship collision accidents and improving navigation safety.
Chengshantou waters, a critical hub for China’s north–south marine transportation, experience heavy ship traffic and occasional collision accidents. The implementation of a TSS in Chengshantou waters has improved navigational safety and navigational efficiency. However, despite the benefits of the TSS, collision accidents still occur due to navigators’ failure to correctly understand and execute the International Regulations for Preventing Collisions at Sea, 1972 (COLREGs) [3].
The optimal solution to human error is to improve the level of ship intelligence, which is also the hotspot and challenge of current related research [4]. In terms of current research, there is still a long way to go until fully autonomous navigation in restricted water and manual ship manipulation continues to be the primary method of ship manipulation. Intelligent maneuver decision-making, which complies with COLREGs and good seamanship [5,6,7], is currently the most promising strategy to reduce navigational risk. This approach also provides decision-making suggestions to navigators. The risks faced by ships during navigation, such as collisions, groundings, and rocks, as well as violations of TSS rules, are referred to as navigation risks in this study. Navigation risk warning and collision avoidance decision-making are the primary components of intelligent navigation [8]. Related research can reduce collision occurrences and lay the groundwork for intelligent navigation.
Various methods, including collision avoidance mechanism [9,10], four-stage theory [11,12,13], collision risk index (CRI) [12], velocity obstacle (VO) [14,15,16,17], etc., have been widely applied in collision avoidance research. What is more, some academic research used deep reinforcement learning algorithms for ship collision avoidance decision-making, followed by intense training to obtain a basic collision avoidance model [18,19]. Artificial potential fields [20,21], ant colony algorithms [22], genetic algorithms [23], neural networks [24], and other intelligent algorithms also have significant influence when they are used to solve the collision avoidance path planning problem.
At present, most of the research on special waters, such as ship routing waters, is to analyze the traffic characteristics [25] and optimize [26] the ship’s routing scheme. For example, Sunaryo et al. [27] analyzed the impact of the TSS in the Sunda Strait in preventing ship accidents. He believed that the potential collision between ships could be minimized by using TSS to separate ships’ traffic flow in the opposite direction. Liu et al. [28] analyzed the ship routing system, navigation environment, and traffic flow in the Bohai Strait, optimized the shipping route in this water area, and proposed a recommended scheme to connect the existing routing system in this water area. Zbigniew et al. [29,30] defined the ship domain within the precautionary area of TSS and investigated the law of traffic flow and ship behavior in the real environment.
Many experts and scholars have also studied the collision avoidance warning system. Huang et al. [14,31] constructed a collision avoidance system based on the generalized velocity obstacle algorithm, which was applied to manned and unmanned in this study. Du et al. [11,32] quantified the liability clauses of stand-on vessels in the COLREGs and divided the severity of conflicts into nine categories based on the ship’s intention prediction and conflict evolution. Then, combined with the four stages of ship encounters, they proposed a collision early warning system. based on the perspective of a stand-on vessel. By evaluating the dynamic characteristics of the ship’s navigation process, Wu et al. [33] proposed an intelligent decision-making approach based on fuzzy logic for the inland-water TSS.
While the above research has contributed to the development of ship collision avoidance, very few studies focus on specific waters, such as the Chengshantou TSS, Gibraltar TSS, Malacca Strait TSS, etc. Some scholars have studied the traffic situation in the abovementioned area and completed revision studies on the TSS, but few have investigated collision avoidance warning and maneuver decision-making.
Therefore, implementing ship collision avoidance early warning and maneuver decision-making TSS waters has both practical and theoretical value for enhancing navigation safety and efficiency, as well as ship autonomization.
Regarding the ship collision avoidance warning and maneuver decision-making in unique types of water environments, such as TSS, there are still many issues worthy of in-depth study on the basis of previous research. These issues are listed as follows.
(1)
The digital model of the traffic environment suitable for special water areas, such as Chengshantou, is established;
(2)
The collision avoidance mechanism is applicable to special waters, such as TSS;
(3)
Rule 10 of the COLREGs and good seamanship requirements are incorporated into the decision-making method;
In this work, we construct a static digital traffic environment based on the Chengshantou TSS’s components, taking into account the need for risk identification and collision avoidance decision-making. Secondly, the ship domain and a method for estimating ship position based on ship behavior in TSS are introduced to achieve risk identification. Thirdly, the encounter situation identification model is built, and corresponding avoidance approaches are provided. Fourthly, the collision avoidance mechanism of ships under the constraints of the TSS is studied by analyzing the COLREG rules. Finally, a decision-making method based on time-series rolling is proposed for multi-vessel encounter maneuvers in TSS waters.
The rest of the contents of the paper are organized as follows: Section 2 presents the method for constructing a digital traffic environment. Section 3 introduces the methods of risk identification during navigation. The method of collision avoidance decision-making is shown in Section 4, and the simulation results are implemented in Section 5. Finally, conclusions are drawn in Section 6.

2. Digital Traffic Environment

The digital traffic environment is the key to ship situational awareness. This part proposes the digital traffic environment model and the digital traffic environment modeling of Chengshantou waters is carried out. By digitizing the traffic environment and perceiving and acquiring dynamic and static environment information, it can provide data support for ship maneuvering decisions.

2.1. Coordinate Systems

In this work, we adopt the coordinate system depicted in Figure 1. The geodetic fixed coordinate system XOY is established with λ 0 , φ 0 as the origin coordinates. The positive directions of the X and Y axes point to the true east and true north, respectively. The coordinate system XOY fixed to the own ship (OS) is established. The center of gravity of the OS is set as the origin, and the positive directions of the x and y axes point to the starboard abeam and bow of the OS, respectively. True course ( T C ) of OS is the angle between the Y and y axes, true bearing ( T B ) of target ship (TS) is the angle from Y -axis to the bearing line, and relative bearing ( Q ) is the angle from OS heading line to the bearing line. The relationship between T B , Q , and T C is shown in Equation (1).
T B = Q + T C
The transformation equation of the coordinate system from x-o-y to XOY is shown in Equation (2).
X , Y = x , y × B + ( λ o , φ o )
where B is the transformation matrix, as shown in Equation (3).
B = c o s   ( T C )   s i n   ( T C ) s i n   ( T C ) c o s   ( T C )
The coordinates of the ship in the XOY coordinate system can be obtained by transforming its longitude and latitude ( λ , φ ) through Equation (4).
X = R a r c o s [ c o s 2 φ 0 cos   λ λ 0 + s i n 2 φ 0 ] Y = R a r c o s cos   φ cos   φ 0 + sin   φ 0              
where R is the radius of the Earth.

2.2. Ship Domain

The ship domain is considered a safe area that ensures navigation safety [15], which prevents other ships and stationary objects from entering a certain range around the OS. It has been half a century since the concept was proposed [34]. In the process of continuous improvement and development [30], the boundary smoothing model shown in Figure 2 is widely accepted.
The aim of this study is to provide a collision avoidance decision-making method for ships navigating in the TSS waters. When the OS sails in TSS, if there is a collision risk with the TS, most of them are crossing situations. Therefore, the safety distance required for the port and starboard side is basically the same. However, the distances required for the fore and aft of the vessel are obviously different. When the collision risk comes from the aft, the other ship generally overtakes the OS, and the OS is a stand-on vessel. When the risk comes from the fore, there are many different encounter situations, and the avoidance requirements are more complicated correspondingly. Therefore, the safety distance of the fore should be greater than that of the aft. On the other hand, when the OS is moving ahead, the distance variation of the fore or aft is greater than that of the port and starboard sides. Therefore, the required safety distance of the fore and aft should also be greater than that of both sides.
Based on the previous description, a symmetrical elliptical ship domain model with an offset center is adopted in this study. The imaginary ship is located at the center of the ellipse and at a distance of a*k before the OS. The model parameters are selected with the length of the OS (L) as the reference unit. The long and short axis of the ellipse field is set as a = 5 L and b = 2 L, respectively. The eccentricity coefficient k is 0.7. In future practical applications, the size of the parameters in the model can be adjusted by the captain according to the navigation environment and the ship’s maneuverability.

2.3. Digitization of TSS

In order to provide proper collision avoidance decisions and suggestions to the navigator, the first step is to extract the static environment information from each part of the TSS. The dynamic information of the ships sailing in TSS, such as position, course, speed, etc., is extracted as well. These are then converted into digital information that can be recognized by computer programs.

2.3.1. Static Environment

The static data of TSS is the static environment information that can be obtained from the chart and will not change in a short time. The Chengshantou ship’s routing includes three TSSs, two precautionary areas, and five traffic separation zones, as displayed in Figure 3.
In Figure 3, each TSS features two traffic lanes and four boundary lines (numbered from east to west as 1, 2, 3…), with n points (numbered from north to south as 1, 2, 3…) on each boundary line. T s n m denotes the n -th point on the m -th boundary line of the s -th TSS in this study. The traffic lanes are further divided into 16 segments based on distinct traffic flow directions and the places from where they occupy. The TSS does not prescribe a course in the precautionary area. According to COLREGs, when a vessel joins or leaves from either side, it must do so at the smallest possible angle to the general direction of traffic flow. In this study, we set up a virtual traffic lane in the precautionary area A 1 , and set the centerline of the traffic lane as the planned route based on the author’s real navigation experience and cluster analysis of the historical trajectories of ships in the study area [35].
  • Traffic Lane
The i-th traffic lane of the s -th TSS is represented by L s i .
L s i = a r e a T s 1 2 i 1 , T s 4 2 i 1 , T s 4 2 i , T s 1 2 i                         s = 1 a r e a T s 1 2 i 1 , T s 3 2 i 1 , T s 5 2 i 1 , T s 5 2 i , T s 3 2 i , T s 1 2 i   s = 2 a r e a T s 1 2 i 1 , T s 2 2 i 1 , T s 3 2 i 1 , T s 3 2 i , T s 2 2 i , T s 1 2 i   s = 3
2.
Planned Route
R s i shows the planned route on the s -th TSS’s i -th traffic lane. The midpoint of the line between points T s n m and T s n m 1 is represented by ( T s n m + T s n m 1 ) / 2 .
R s i = [ l i n e | T s 1 2 i 1 + T s 1 2 i / 2 ,   T s 4 2 i 1 + T s 4 2 i / 2 ] ,                                           s = 1     [ l i n e | T s 1 2 i 1 + T s 1 2 i / 2 , T s 3 2 i 1 + T s 3 2 i / 2 , T s 5 2 i 1 + T s 5 2 i / 2 ] ,     s = 2 [ l i n e | T s 1 2 i 1 + T s 1 2 i / 2 , T s 3 2 i 1 + T s 3 2 i / 2 , T s 5 2 i 1 + T s 5 2 i / 2 ] ,         s = 3
3.
Segment
Equation (7) can be used to represent the segment O s .
O s = O T s n m = [ a r e a | T s n m , T s n + 1 m , T s n + 1 m + 1 , T s n m + 1 ]
Table 1 shows the main traffic flow direction of each segment as well as the segment area corresponding to O s .
4.
Precautionary Area
Equation (8) can be used to represent the precautionary area A s .
A s = a r e a T 1 2 1 , T 1 3 1 , T 1 3 4 ,   T 2 4 4 , T 1 2 4 ,   s = 1 a r e a X 1 + c o s α , Y 1 + R s i n α , s = 2
where α 0 , θ 1 [ 2 π θ 2 , 2 π ] , X 1 , Y 1 ,   R represent the center and radius of the precautionary area, respectively.
5.
Traffic Separation Zone
Equation (9) can be used to represent the traffic separation zone Z s .
Z s = a r e a T 1 2 s 1 2 , T 1 2 s 2 ,   T 1 2 s 3 , T 1 2 s 1 3 ,               s < 3 a r e a T 1 s + 1 2 , T 1 s + 2 2 , T 1 s + 2 3 , T 1 s + 1 3 ,               s = 3 a r e a T 2 4 1 , T 2 2 4 , T 2 4 4 , T 2 5 4 , T 3 3 1 , T 3 2 1 , T 3 1 1 , P , s = 4 a r e a T 3 1 2 , T 3 2 2 , T 3 3 2 , T 3 3 3 , T 3 2 3 , T 3 1 3 ,             s = 5

2.3.2. Dynamic Environment

The dynamic environment mainly contains a variety of ship information. Based on this information, all ships are divided into special ships, ships sailing along the general direction of the traffic flow, and ships not sailing in the general direction of the traffic flow. According to rules 10, 12, and 18 of COLREGs [36], when the special ship and OS pose a collision risk, the OS should take collision avoidance action.
Ships sailing in the general direction of traffic flow of the channel refer to ships sailing following a traffic lane, and their course is basically consistent with the general direction of traffic flow. When ships are navigating normally in the traffic lane, they often encounter other ships that do not follow the traffic lane because they cross or leave the traffic lane or take action to avoid a collision.

3. Risk Identification during Navigation

During the actual sea voyage, the navigator calculates the position of the TS based on the current velocity vector of the TS to judge whether it poses a collision risk to the OS. Then the navigator continuously observes the intention of the TS. Once the TS changes the current motion state, a reevaluation is made to draw new conclusions.
This study refers to the navigator’s judgment method in navigation practice, draws the conclusion of collision avoidance warning, and produces collision avoidance maneuver decision-making. These conclusions are made according to the current speed vector and position of the TS to estimate the ship’s position after a period of time (e.g., 30 min). At the next calculation moment, re-import the dynamic information of TSs for cyclic calculation. The calculation frequency of the computer program system will be higher than the frequency of manual judgment of the ship navigators in practice, so the early warning and collision avoidance decision-making provided will be timelier and more accurate.

3.1. Ship’s Position Dead Reckoning

When the ship enters the next segment of the traffic lane in TSS waters, the general direction of traffic flow changes and the ship will continue to sail in the general direction of traffic flow in the following segment.
Ships often travel at sea speed in the Chengshantou TSS due to the broader navigable waters and fewer obstacles. Sea speed denotes that the revolution speed of the main engine is constant and cannot be changed in a short time. As a result, this paper assumes that the weather is fine, and the ship is sailing at sea speed. Dead reckoning of the OS’s and TS’s positions is carried out based on the OS’s and TSs’ present information. Rapid data updates and cyclic calculations are used to correct ship position dead reckoning errors and achieve a self-adaptive judgment. The course-altering process when performing ship position dead reckoning is, therefore, ignored.
When the TS’s course is nearly identical to the recommended traffic flow direction of the traffic lane to which it belongs, the TS’s position is determined using the traffic flow direction and the TS’s speed. The specific implementation method is as follows.
  • Determine the ship’s position in the channel.
For any convex quadrilateral segment a b c d , if the sum of the triangle areas S 1 , S 2 , S 3 , S 4 formed by the line connecting the ship’s center of gravity to the four vertices of the convex quadrilateral abcd is equal to the area ( S a b c d ) of the quadrilateral abcd, the ship can be judged to be within the convex quadrilateral segment. The illustration is as per Figure 4.
2.
Check whether the ship is sailing in the general direction of traffic flow.
If the difference between the course and the recommended traffic flow direction of a segment is less than 10°, it is assumed that the ship is sailing along the channel, as shown in Equation (10). If the course difference is greater than 10°, it is assumed that the ship is not sailing along the general direction of traffic flow, as shown in Equation (11).
X t j , Y t j O s & | T C j φ s | < 10 °
{ ( X t j , Y t j ) s = 1 16 O s } | | { ( X t j , Y t j ) O s & | T C j φ s | 10 ° }
where φ s indicates the recommended traffic flow direction for the segment where the ship is positioned, φ s + 1 represents the recommended traffic flow direction for the next segment, X t j , Y t j is the coordinate of the j -th TS at the moment t , T C j is the course of the j -th TS, and T C o is the course of the OS.
3.
The method for dead reckoning the ship’s position in different situations
Based on the judgment conclusions in steps 1 and 2, the ship’s current speed, course, and position, the ship’s positions after a period of time can be calculated. The ship’s position when the OS and TSs proceed in the appropriate traffic lane in the general direction of traffic flow for that lane is dead reckoning through Equation (12). The positions of OS or TSs, which are in the traffic lane but not along the general direction of traffic flow, can be dead reckoned by Equations (13) and (14), respectively. The ship’s position when the ship is not in the TSS traffic lane is dead reckoned through Equation (14).
X t j = X o j + v j t sin   T C j ,   t 0 , T                   Y t j = Y o k + v j t cos   T C j ,   t 0 , T                   X t j = x T + v j ( t T ) sin   φ s + 1 , t [ T , 1800 ] Y t j = y T + v j ( t T ) cos   φ s + 1 , t [ T , 1800 ]
X t j = X o j + v j t sin   T C j ,   t 0 , T 1 Y t j = Y o k + v j t cos   T C j ,   t 0 , T 1                     X t j = x T 1 + v j t T 1 sin   φ s , t T 1 , T 2         Y t j = y T 1 + v j t T 1 cos   φ s , t T 1 , T 2         X t j = x T 2 + v j ( t T 2 ) sin   φ s + 1 , t [ T 2 , 1800 ] Y t j = y T 2 + v j ( t T 2 ) cos   φ s + 1 , t [ T 2 , 1800 ]
X t j = X o j + v j t sin   T C j ,   t 0,1800 Y t j = Y o j + v j t cos   T C j ,   t 0,1800
where v j is the speed of the j-th TS, v 0 is the speed of the OS, ( x T , y T ) is the coordinate of the next segment’s starting point, T is the time when the ship reaches the next segment, ( x T 1 , y T 1 ) , and T 1 are the coordinates and time when the ship reaches the current segment’s track control boundary line, respectively. The position and time when the ship reaches the track control boundary line of the next segment are ( x T 2 , y T 2 ) a and T 2 , respectively.

3.2. Collision Risk Judgment Method

If the OS and the TS maintain their course and speed, ultimately, the TS will eventually enter the OS’s ship domain, and a potential collision risk (PCR) is thought to exist. In this study, the term “keep course and speed” also means that ships in the TSS consistently follow the channel’s general direction of traffic flow. The time threshold for entering the OS’s ship domain, as well as the PCR between OS and TS, are utilized to assess if a collision risk exists in the TSS waters. The threshold value ( T s 1 ) can be modified by the master based on the ship’s actual sailing conditions. In this study, it is set as 1800 s.
The collision risk index (CRI) is a physical quantity determined by the relationship between the maneuvering features, locations, and motions of the two ships to indicate the risk of collision and the necessity of implementing anti-collision actions. It is separated into a two categories-time collision risk index (TCRI) and a space collision risk index (SCRI). TCRI and SCRI are combined to describe CRI. Equation (15) illustrates it:
C R = C R t C R s
where C R is the CRI value, C R t is the TCRI value, and R s is the SCRI value. When C R > 0 , it shows the collision threat is arising, and a collision danger alert can be issued to remind the ship navigators.
  • TCRI
When there is a PCR exited, CRI is defined as the urgency with which one of the two ships in an encountering situation approaches the latest steering point [12]. The value of TCRI ( C R t ) is calculated by Equation (16).
C R t =   1                   T T s 0 ( 1 T T S T s 2 ) 3.03           0               T T S T s 1 0 < T T S < T s 1    
2.
2SCRI
The SCRI is used to determine whether or not there is a potential collision risk between ships and the possibility of anti-collision actions that need to be taken. There are only two outcomes—PCR exists or not—which corresponds to a SCRI score of 1 or 0. The value of SCRI C R s is calculated as Equation (17).
C R s = 1     t 0 , T s 2 , ( X t j , Y t j ) D o m t 0     t 0 , T s 2 , ( X t j , Y t j ) D o m t
( X t j , Y t j ) represents the j -th TS’s position of the time at t = k × t , where t means the calculating time step. D o m t indicates that the point set in the field of the OS’s ship domain at time t . T s 2 is the calculation time threshold, which can be adjusted by the captain according to the traffic environment. In this paper, it is set as 2400   s . If the TS is too far away and the time ( T T S ) from now to entering the ship domain is greater than T s 2 , the TS will not be included in the computation. The aim of it is to prevent frequent steering decisions by the system caused by the targets very far away for which no collision avoidance actions are actually needed.

3.3. Ship Position Monitoring Method

Ships shall navigate on the centerline as much as possible when navigating within the channel of TSS to avoid navigation risks, such as grounding, hitting rocks, and sailing out of the traffic lane due to anti-collision or human negligence. As a result, the track control boundary line is established in the traffic lane as the ship’s safe navigation zone in this study. A yaw warning is delivered when the ship departs the region, reminding the ship navigators to alter the course in a timely manner.
Set D I S as the distance from the track control boundary line to the real traffic lane boundary line. Because the traffic lane in the Chengshantou TSS waters is very wide and the ship in the study is large, D I S = 2 L is used in the study. Figure 5 displays the ship location monitoring method.
When D I S S < D I S or D I S P < D I S , a yaw warning will be issued to remind the navigator to adjust the course. Equation (18) shows the D I S S and D I S P computation methodology.
D I S S = | p x y + Y T s n m p X T s n m | 1 + p 2         D I S P = | p x y + Y T s n m + 1 p X T s n m + 1 | 1 + p 2
where p is the slope of the traffic lane boundary.

4. Collision Avoidance Decision-Making Method

Ships will encounter many unknown factors during navigation which are also extremely difficult to forecast, such as TSs’ uncoordinated collision avoidance maneuvers, which makes research on ship maneuvering decision-making approaches extremely difficult. To deal with the TS’s unpredictable maneuvering, this research developed a maneuvering decision method based on time series rolling calculation and produced adaptive decisions by rapidly updating input data.

4.1. Encounter Situation Recognition Model

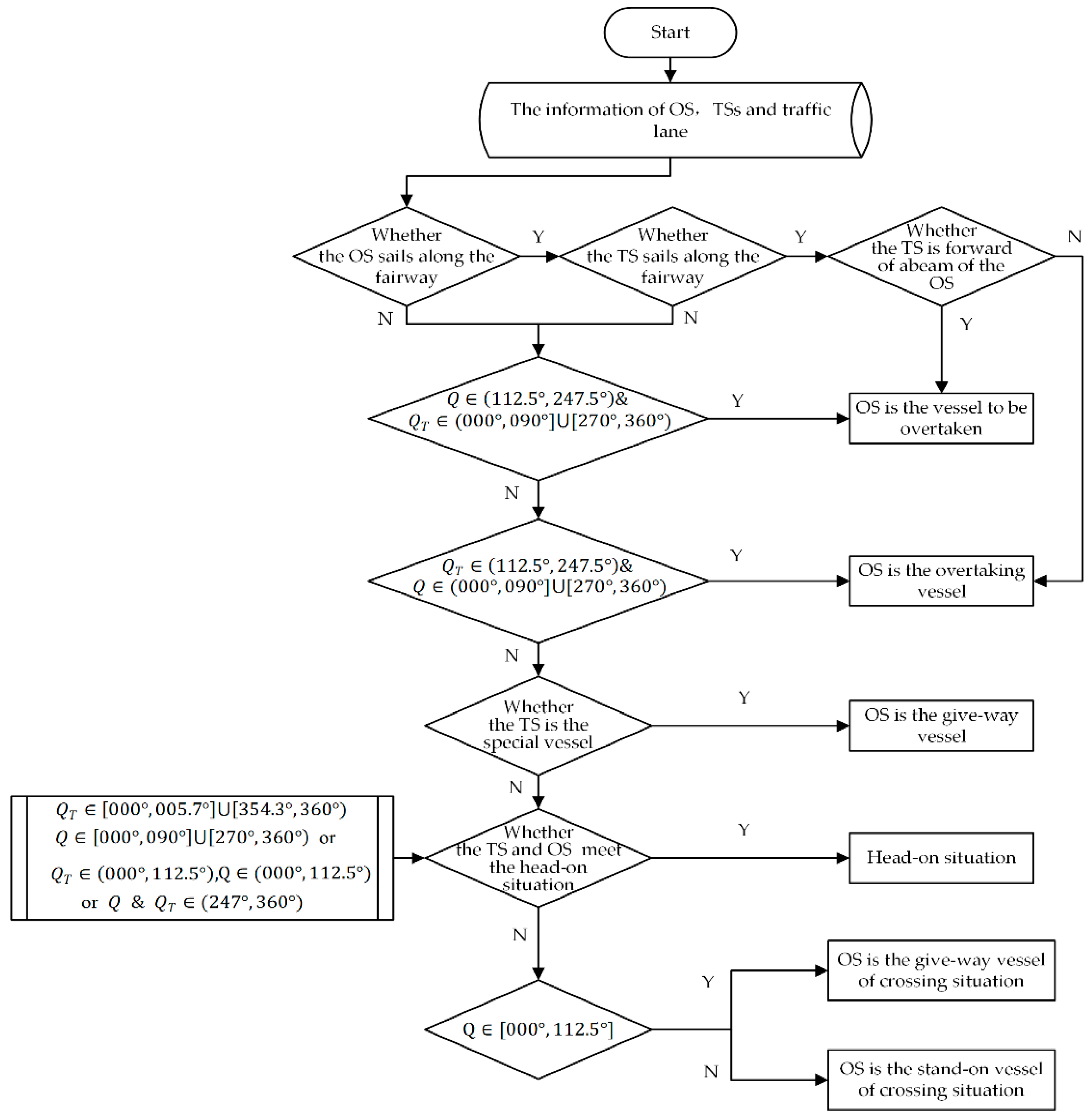
The encounter situation of the two ships, as well as whether the ship being a give-way ship, can be determined using the encounter situation identification model based on the comparison of ship angles described in the previous study [15].
The condition of the collision risk of ships existing is that there is a PCR and C R , which is the value of CRI is greater than 0. Figure 6 depicts the model for judging the different types of encounter situations that can occur in the TSS waters.

4.2. Collision Avoidance and Manoeuvre Principle

  • Collision avoidance principle
The OS in this work is an ordinary power-driven vessel sailing in the Chengshantou TSS. While the OS sails in the recommended traffic flow direction, all TSs are classified as ordinary power-driven vessels and special ships described in Table 2. What is more, ordinary power-driven vessels are classified as whether they sail along recommended traffic flow direction.
The responsibility of taking avoidance actions of OS can be identified as per “COLREGs” when the TS poses a risk of collision. Although certain target vessels have the obligation of not impeding, when the OS and special ships pose a risk of collision, the OS remains a give-way ship. For ordinary power-driven vessels, it can be determined by the encounter situation identification model.
When the OS is unable to sail in the general direction of traffic flow for any reason, she should resume sailing in that direction as quickly as practical.
2.
The principle of collision avoidance
On condition that the OS is running at sea speed in the Chengshantou TSS, a head-on situation may appear if the TS violates the ship’s routing provisions and sails in the opposite direction. The OS shall normally alter course to the starboard side and pass from the TS’s port side.
If the minimum distance between the OS and the TSS boundary line is very small, a violation of the ship’s routing may therefore occur after the OS alters course to starboard and invades the boundary line, and the collision avoidance action may be different. When the TS is far away, and there is no risk of collision (but PCR exists), altering the course to the port side can also be accepted. However, when a collision risk exists, the OS can only alter course to the starboard side, according to the COLREGs and the requirements of good seamanship.
When the OS is a give-way vessel in an overtaking situation, she should stay out of the way of the overtaken vessel and can choose to overtake in a direction with a smaller diversion. In a crossing situation, the OS can only alter course to starboard by a large margin and avoid crossing the fore of the stand-on vessel.
In the early stages of a developed collision risk, while the OS is a stand-on vessel, she should keep course and speed. If the give-way vessel does not behave according to the COLREGs until C R > 0.2 , the OS will alter course to starboard to avoid collision in a crossing situation. In an overtaking situation, the OS can choose an anti-collision action with a smaller course alteration amplitude. The master can set the parameter C R to match the actual situation, and the system will execute it automatically. Collision avoidance details can refer to the previous research [7].

4.3. Collision Avoidance Mechanism

The collision avoidance mechanism is defined as a rule between the ship motion vector and the collision avoidance effect [20]. It refers to the relationship between the OS’s velocity vector and collision avoidance results under the limits of ships routing in TSS waters and be shown through the following steps.
Step 1: If a TS enters the OS’s ship domain within the time T s 2 , the time of the TS from the current time to enter the OS’s ship domain (TESD) is obtained from Figure 7. In addition, the TS’s CRI is obtained via Section 3.2, and the TS’s details, as well as the CRI’s value C R   are logged. Furthermore, it is important to keep a record of how many TSs ( N ) of this type there are.
Step 2: If N 0 , use the TS information saved in Step 1 to find the TS with the highest CRI value. This is the most dangerous TS, and the CRI value of which ship is logged as C R m a x .
Step 3: Determine the direction of the OS’s course altering based on the most dangerous TS, as indicated in Figure 8.
Step 4: Increase the course alteration angle at 1° intervals based on the results of the third step’s judgment. Furthermore, judge whether the OS can clear all of the TSs, and obtain the minimal course alteration angle that can clear all TSs. As indicated in Figure 9. The OS’s course-altering angle should not be too large due to the high traffic flow in the seas of the TSS and the traffic lane limits. In this study, when the OS’s course altering angle ( β ) reaches 45° to the port or starboard side, it is still impossible to clear all TSs, which shows no acceptable maneuvering scheme can be obtained.
Step 5: Start the collision avoidance maneuver if a feasible course-altering angle is determined in Step 4. Determine whether the distance between the OS and the fairway’s boundary line is smaller than DIS during the diversion process. If it is less than D I S , the OS plans to sail along the fairway’s boundary in the general direction of traffic flow to avoid leaving the traffic lane.

4.4. Method of Resuming the Original Route

When the OS is sailing in the general direction of the traffic flow in the traffic lane, the course and position may deviate from the planning route due to anti-collision with obstacles. After passing and then keeping clear of the obstacles, OS will try to return to the planned route and follow the recommended traffic flow direction sailing. This process of sailing is called “resume sailing”. When resuming sailing, the target point is the intersection of the planned route of the current segment and the line between this segment and the next segment of the traffic lane.
Figure 10 shows a schematic diagram of the resume sailing method, with N T pointing to true north, W P T 2 representing the target point of the OS’s resume sailing, C w , w + 1 representing the current segment’s planned route direction (the course from waypoint W P T 1 to waypoint W P T 2 ), and T B representing the true bearing of the OS relative to the target point.
  • Target course of resume sailing
To ensure that the OS returns and sails following the planned route, the target course C T should be determined based on the relative position of OS and the planned route. Equation (19) demonstrates this.
C T = f T B C w , w + 1 + C w , w + 1
where f is the approach coefficient, which has a value greater than 1. The approaching speed to the planned route will be too slow if the value of m is too little. If the f is too great, the difference between the ship’s course and the general direction of traffic flow will be too large, and the voyage will be squandered, which will prevent the resume sailing procedure from being completed. This research argues that taking f = 1.5 is more acceptable based on several experiments [15].
2.
Resume sailing time
When the OS alters her course to avoid the TS, whether she can resume sailing will be assessed in the next time step. The discrete method can be used to find the earliest resume time. The diagram of Figure 11 depicts the specific calculating procedure.
This work develops the maneuvering decision-making method, as shown in Figure 12. The collision avoidance system continually cycles the process at 5 s intervals throughout the operation, based on the above research.
In the diagram, Δ t represents the calculating time step, which is 1 s in this case. K represents the coefficient of resume to the planned route time, and   M   represents the coefficient of TEBD ( T T S ).

5. Simulation and Discussion

The scenario of the experiment is simulated in the Chengshantou TSS waters. A digital traffic environment is built by digitizing the TSS on the nautical chart. The origin coordinate is Lat: 37 ° 11 . 60   N , Lon: 122 ° 35 . 00   E . Moreover, the Qt5 software is used to show the maneuver decision-making simulating for ship collision avoidance when TSs keep course and speed or have variable course and speed in the Chengshantou TSS waters.

5.1. Simulation Experiment Based on the TSs Keeping Course and Speed

In the experiment, four TSs were put up in the traffic environment of Chengshantou TSS waters. Table 3 contains the initial parameters of the OS and TSs. Figure 13a depicts the initial scene of the experiment, and Figure 13b–d displays the trajectory of the OS at different times.
Figure 13a shows the initial position and course of the OS and the TSs in the Chengshantou TSS. When T = 1 s, the OS and TS1 are in the overtaking situation. The OS is also the overtaking and give-way vessel. Where the value of CRI (CR) between OS and TS1 is 0.082, then the OS alters course by 3° to port for collision avoidance.
When T = 1757 s, it will start to return to the original planning route and will be back to it when T = 3646 s. The trajectory of the OS’s overtaking and returning to the planned route is shown in Figure 13b.
Figure 13c shows that the OS detected a port crossing situation with TS4, and the CRI value is 0.2 at T = 5089 s. The OS made a 7° starboard course alteration to successfully complete the avoidance. It started the resumption at T = 5872 s, returning to the original planned route at T = 6228 s and sailing to the next target point. Finally, the destination is reached when T = 9867 s, as shown in Figure 13d.

5.2. Simulation Experiment Based on the TSs Changing Course

The experiment set up two TSs with a variable course, three TSs navigating in the general direction of the traffic lane, and one TS keeping course and speed in this simulation traffic environment. The initial parameters for both the OS and the TSs are shown in Table 4. Figure 14a is the initial scene of this experiment. Figure 14b–e shows the OS’s trajectory at different times and in different encounter situations, respectively.
When T = 1 s, OS and TS1 are in an overtaking situation, and the CR between the two is 0.5, then the OS alters course 4° to the starboard side to overtake TS1. The overtake is completed at T = 993 s, and then the maneuver of returning to the original planned route begins, as shown in Figure 14a,b.
At T = 2871 s, the encounter condition between OS and TS2 is a starboard crossing situation. CR is 0.36, and then the OS alters course to the starboard 22° to avoid collision. The maneuver of resuming the original route is started at T = 3365 s. The trajectory of the OS is displayed in Figure 14c.
At T = 4858 s, OS is in a head-on situation with TS3, and the C R is 0.14. Figure 14d shows the trajectory of the OS course, altering 6° to the starboard to avoid collision and beginning the resuming of the planned route maneuver at T = 5823 s. Finally, the destination is reached when T = 9774 s, as shown in Figure 14e.

5.3. Comparative Experiment

In the experiment, compare the methods used in this study with the velocity obstacle method. Table 5 contains the initial parameters of the OS and TS. Figure 15 depicts the initial scene of the experiment. The ship trajectory in Figure 16a is obtained using the method proposed in this study. The ship trajectory in Figure 16b is obtained by the velocity obstacle method.
In Figure 16a, when T = 292 s, the OS identifies the presence of a collision risk and alters course by 18° to the starboard to avoid collision. When T = 1435 s, the OS begins to resume the planned route. In Figure 16b, when T = 1356 s, the OS identifies the presence of a collision risk and alters course by 23° to the starboard to avoid collision. When T = 2089 s, the OS begins to resume the planned route. It can be seen that the method proposed in this study can identify the collision risk earlier and make corresponding avoidance measures when the OS alters course along the traffic flow.

5.4. Experimental Summary

In this part, three sets of experiments are performed, which are, respectively, the simulation experiment based on the TSs keeping course and speed, the simulation experiment based on the TSs changing course, and the comparative experiment. It can be seen from the experimental results that the proposed method can identify the collision risk earlier and make corresponding avoidance measures. When the target ships alter course or change speed, the ship can also make adaptive maneuvering decisions.

6. Conclusions

This study presents a decision-making method for identifying ship navigation risks and a maneuvering scheme in Chengshantou TSS waters. A digital traffic environment model is established based on the constituent elements of the Chengshantou waters. The collision risks are identified by combining the collision risk index model and ship position dead reckoning. Then, the minimum course altering is obtained by combining the collision avoidance mechanism. Finally, the real-time rolling updates of ship maneuvering decisions are achieved based on the time series rolling model. By setting a series of multi-vessel experiments, it is verified that the proposed method can identify navigation risks and make maneuvering decisions in the multi-vessel environment according to the requirements of COLREGS and good seamanship. Through comparative experiments, it can be seen that the proposed method can identify collision risk earlier and make corresponding collision avoidance measures. The main contributions of this paper are as follows: (1) the risk identification method and collision avoidance maneuvering decision-making method suitable for Chengshanjiao TSS waters are proposed; (2) theoretical basis and technical support for the safe navigation of ships in TSS waters are provided.
In the follow-up research, the study of intelligent navigation methods can be continued by combining the ship’s maneuvering motion model and course control method so as to make theoretical and technical breakthroughs for the ultimate realization of intelligent navigation.

Author Contributions

Conceptualization, L.H. and Y.H.; Methodology, Z.D. and Y.H.; Formal analysis, Z.D. and X.L.; Investigation Z.D. and Y.H.; Writing original draft, Z.D. and Y.H.; Writing review and editing, X.L. and D.Y.; Visualization, Z.D.; Supervision, Y.H. and D.Y.; funding acquisition, L.H. and Y.H. All authors have read and agreed to the published version of the manuscript.

Funding

This research was funded by the National Key Research and Development Program (Grant number 2019YFB1600603), the National Natural Science Foundation of China (Grant number 52071249).

Institutional Review Board Statement

Not applicable.

Informed Consent Statement

Informed consent was obtained from all subjects involved in the study.

Data Availability Statement

Not applicable.

Conflicts of Interest

The authors declare no conflict of interest.

References

  1. Wan, Z.; Chen, J.; Makhloufi, A.E.; Sperling, D.; Chen, Y. Four Routes to Better Maritime Governance. Nature 2016, 540, 27–29. [Google Scholar] [CrossRef] [PubMed]
  2. Pietrzykowski, Z.; Wolejsza, P.; Magaj, J. Navigators’ Behavior in Traffic Separation Schemes. TransNav 2015, 9, 121–126. [Google Scholar] [CrossRef]
  3. Statheros, T.; Howells, G.; Maier, K.M. Autonomous Ship Collision Avoidance Navigation Concepts, Technologies and Techniques. J. Navig. 2008, 61, 129–142. [Google Scholar] [CrossRef]
  4. Chae, C.-J.; Kim, M.; Kim, H.-J. A Study on Identification of Development Status of MASS Technologies and Directions of Improvement. Appl. Sci. 2020, 10, 4564. [Google Scholar] [CrossRef]
  5. He, Y.; Li, Z.; Mou, J.; Hu, W.; Li, L.; Wang, B. Collision-Avoidance Path Planning for Multi-Ship Encounters Considering Ship Manoeuvrability and COLREGs. Transp. Saf. Environ. 2021, 3, tdab004. [Google Scholar] [CrossRef]
  6. Li, M.; Mou, J.; Chen, L.; Huang, Y.; Chen, P. Comparison between the Collision Avoidance Decision-Making in Theoretical Research and Navigation Practices. Ocean Eng. 2021, 228, 108881. [Google Scholar] [CrossRef]
  7. He, Y.; Jin, Y.; Huang, L.; Xiong, Y.; Chen, P.; Mou, J. Quantitative Analysis of COLREG Rules and Seamanship for Autonomous Collision Avoidance at Open Sea. Ocean Eng. 2017, 140, 281–291. [Google Scholar] [CrossRef]
  8. Jean-Charles, R.A. The 90th session of the IMO Maritime Safety Committee—MSC 90. In Magazine of the International Association of Marine Aids to Navigation and Lighthouse Authorities—IALA Bulletin: Bulletin de l’AISM 2012; AISM: Genoa, Italy, 2012. [Google Scholar]
  9. Junmin, M.; Mengxia, L.; Weixuan, H.; Xiaohan, Z.; Shuai, G.; Pengfei, C.; Yixiong, H. Mechanism of Dynamic Automatic Collision Avoidance and the Optimal Route in Multi-Ship Encounter Situations. J. Mar. Sci. Technol. 2021, 26, 141–158. [Google Scholar] [CrossRef]
  10. Bi, X.; Liu, X. Research on Double Collision Avoidance Mechanism of Ships at Sea. TransNav 2015, 9, 13–16. [Google Scholar] [CrossRef]
  11. Du, L.; Valdez Banda, O.A.; Goerlandt, F.; Huang, Y.; Kujala, P. A COLREG-Compliant Ship Collision Alert System for Stand-on Vessels. Ocean Eng. 2020, 218, 107866. [Google Scholar] [CrossRef]
  12. Wang, B.; He, Y.; Hu, W.; Mou, J.; Li, L.; Zhang, K.; Huang, L. A Decision-Making Method for Autonomous Collision Avoidance for the Stand-On Vessel Based on Motion Process and COLREGs. J. Mar. Sci. Eng. 2021, 9, 584. [Google Scholar] [CrossRef]
  13. Zhao, X.; He, Y.; Huang, L.; Mou, J.; Zhang, K.; Liu, X. Intelligent Collision Avoidance Method for Ships Based on COLRGEs and Improved Velocity Obstacle Algorithm. Appl. Sci. 2022, 12, 8926. [Google Scholar] [CrossRef]
  14. Huang, Y.; Van Gelder, P.H.A.J.M.; Wen, Y. Velocity Obstacle Algorithms for Collision Prevention at Sea. Ocean Eng. 2018, 151, 308–321. [Google Scholar] [CrossRef]
  15. He, Y.; Liu, X.; Zhang, K.; Mou, J.; Liang, Y.; Zhao, X.; Wang, B.; Huang, L. Dynamic Adaptive Intelligent Navigation Decision Making Method for Multi-Object Situation in Open Water. Ocean Eng. 2022, 253, 111238. [Google Scholar] [CrossRef]
  16. Shaobo, W.; Yingjun, Z.; Lianbo, L. A Collision Avoidance Decision-Making System for Autonomous Ship Based on Modified Velocity Obstacle Method. Ocean Eng. 2020, 215, 107910. [Google Scholar] [CrossRef]
  17. Ma, J.; Su, Y.; Xiong, Y.; Zhang, Y.; Yang, X. Decision-making method for collision avoidance of ships in confined waters based on velocity obstacle and artificial potential field. China Saf. Sci. J. 2020, 30, 60–66. [Google Scholar] [CrossRef]
  18. Woo, J.; Kim, N. Collision Avoidance for an Unmanned Surface Vehicle Using Deep Reinforcement Learning. Ocean Eng. 2020, 199, 107001. [Google Scholar] [CrossRef]
  19. Chun, D.-H.; Roh, M.-I.; Lee, H.-W.; Ha, J.; Yu, D. Deep Reinforcement Learning-Based Collision Avoidance for an Autonomous Ship. Ocean Eng. 2021, 234, 109216. [Google Scholar] [CrossRef]
  20. Zhang, L.; Mou, J.; Chen, P.; Li, M. Path Planning for Autonomous Ships: A Hybrid Approach Based on Improved APF and Modified VO Methods. J. Mar. Sci. Eng. 2021, 9, 761. [Google Scholar] [CrossRef]
  21. Lyu, H.; Yin, Y. Fast Path Planning for Autonomous Ships in Restricted Waters. Appl. Sci. 2018, 8, 2592. [Google Scholar] [CrossRef]
  22. Hou, W.; Xiong, Z.; Wang, C.; Chen, H. Enhanced Ant Colony Algorithm with Communication Mechanism for Mobile Robot Path Planning. Robot. Auton. Syst. 2022, 148, 103949. [Google Scholar] [CrossRef]
  23. Ning, J.; Chen, H.; Li, T.; Li, W.; Li, C. COLREGs-Compliant Unmanned Surface Vehicles Collision Avoidance Based on Multi-Objective Genetic Algorithm. IEEE Access 2020, 8, 190367–190377. [Google Scholar] [CrossRef]
  24. Xie, S.; Garofano, V.; Chu, X.; Negenborn, R.R. Model Predictive Ship Collision Avoidance Based on Q-Learning Beetle Swarm Antenna Search and Neural Networks. Ocean Eng. 2019, 193, 106609. [Google Scholar] [CrossRef]
  25. Szłapczyński, R. Evolutionary Approach to Ship’s Trajectory Planning within Traffic Separation Schemes. Pol. Marit. Res. 2012, 19, 11–20. [Google Scholar] [CrossRef]
  26. Nowy, A.; Gucma, L. Modelling the Lateral Distribution of Ship Traffic in Traffic Separation Schemes. Sci. J. Marit. Univ. Szczec. 2018, 53, 125. [Google Scholar] [CrossRef]
  27. Sunaryo, S.; Priadi, A.A.; Tjahjono, T. Implementation of Traffic Separation Scheme for Preventing Accidents on the Sunda Strait. Int. J. Technol. 2015, 6, 990. [Google Scholar] [CrossRef]
  28. Liu, J.; Han, X.; Gao, W. Research on Ships’ Routeing of Bohai Sea Channel Improvement. Mar. Technol. 2008, 171, 2–7. [Google Scholar]
  29. Pietrzykowski, Z.; Magaj, J. Ship Domain as a Safety Criterion in a Precautionary Area of Traffic Separation Scheme. TransNav 2017, 11, 93–98. [Google Scholar] [CrossRef]
  30. Pietrzykowski, Z.; Magaj, J. Ship Domains in Traffic Separation Schemes. Sci. J. Marit. Univ. Szczec. 2016, 45, 143–149. [Google Scholar] [CrossRef]
  31. Huang, Y.; Chen, L.; Van Gelder, P.H.A.J.M. Generalized Velocity Obstacle Algorithm for Preventing Ship Collisions at Sea. Ocean Eng. 2019, 173, 142–156. [Google Scholar] [CrossRef]
  32. Du, L.; Goerlandt, F.; Valdez Banda, O.A.; Huang, Y.; Wen, Y.; Kujala, P. Improving Stand-on Ship’s Situational Awareness by Estimating the Intention of the Give-Way Ship. Ocean Eng. 2020, 201, 107110. [Google Scholar] [CrossRef]
  33. Wu, B.; Cheng, T.; Yip, T.L.; Wang, Y. Fuzzy Logic Based Dynamic Decision-Making System for Intelligent Navigation Strategy within Inland Traffic Separation Schemes. Ocean Eng. 2020, 197, 106909. [Google Scholar] [CrossRef]
  34. Goodwin, E.M. A Statistical Study of Ship Domains. J. Navig. 1975, 28, 328–344. [Google Scholar] [CrossRef]
  35. Zhou, S.-B.; Xiong, Z.-N. Characteristic Analysis of Ship Traffic Flow at Chengshanjiao Based on Local Density. J. Dalian Marit. Univ. 2019, 45, 100–105. [Google Scholar]
  36. International Maritime Organization. Convention on the International Regulations for Preventing Collisions at Sea; IMO: London, UK, 1972. [Google Scholar]
Figure 1. Coordinate systems transformation (Coordinate system XOY and xoy).
Figure 1. Coordinate systems transformation (Coordinate system XOY and xoy).
Applsci 13 08437 g001
Figure 2. The boundary smoothing ship domain model.
Figure 2. The boundary smoothing ship domain model.
Applsci 13 08437 g002
Figure 3. Digitalization traffic environment of Chengshantou TSS.
Figure 3. Digitalization traffic environment of Chengshantou TSS.
Applsci 13 08437 g003
Figure 4. Schematic diagram of judging the section of the ship.
Figure 4. Schematic diagram of judging the section of the ship.
Applsci 13 08437 g004
Figure 5. Ship position monitoring schematic diagram.
Figure 5. Ship position monitoring schematic diagram.
Applsci 13 08437 g005
Figure 6. Encounter Situation Recognition Model.
Figure 6. Encounter Situation Recognition Model.
Applsci 13 08437 g006
Figure 7. Flowchart for TESD ( T T s ) computation.
Figure 7. Flowchart for TESD ( T T s ) computation.
Applsci 13 08437 g007
Figure 8. The judgment of direction of course alteration.
Figure 8. The judgment of direction of course alteration.
Applsci 13 08437 g008
Figure 9. Flowchart of feasible course altering angle obtaining.
Figure 9. Flowchart of feasible course altering angle obtaining.
Applsci 13 08437 g009
Figure 10. Schematic diagram of the resume sailing.
Figure 10. Schematic diagram of the resume sailing.
Applsci 13 08437 g010
Figure 11. The procedure of resuming sailing.
Figure 11. The procedure of resuming sailing.
Applsci 13 08437 g011
Figure 12. Decision-making method.
Figure 12. Decision-making method.
Applsci 13 08437 g012
Figure 13. OS’s Navigation trajectory when the TSs keep course and speed. (a) The initial scene of the experiment. (b) Simulation experiment process from 1 s to 3646 s. (c) Simulation experiment process from 3647 s to 6228 s. (d) The whole process of the simulation experiment.
Figure 13. OS’s Navigation trajectory when the TSs keep course and speed. (a) The initial scene of the experiment. (b) Simulation experiment process from 1 s to 3646 s. (c) Simulation experiment process from 3647 s to 6228 s. (d) The whole process of the simulation experiment.
Applsci 13 08437 g013
Figure 14. OS’s Navigation trajectory when the TSs variable course. (a) The initial scene of the experiment. (b) Simulation experiment process from 1 s to 1810 s. (c) Simulation experiment process from 1811 s to 4201 s. (d) Simulation experiment process from 4202 s to 5823 s. (e) The whole process of the simulation experiment.
Figure 14. OS’s Navigation trajectory when the TSs variable course. (a) The initial scene of the experiment. (b) Simulation experiment process from 1 s to 1810 s. (c) Simulation experiment process from 1811 s to 4201 s. (d) Simulation experiment process from 4202 s to 5823 s. (e) The whole process of the simulation experiment.
Applsci 13 08437 g014aApplsci 13 08437 g014b
Figure 15. The initial scene of the experiment.
Figure 15. The initial scene of the experiment.
Applsci 13 08437 g015
Figure 16. Contrast experiment: (a) the trajectory of the OS when using the method proposed in this study; (b) the trajectory of the OS when using the velocity obstacle method.
Figure 16. Contrast experiment: (a) the trajectory of the OS when using the method proposed in this study; (b) the trajectory of the OS when using the velocity obstacle method.
Applsci 13 08437 g016
Table 1. Information about the static environment.
Table 1. Information about the static environment.
Segment NumberO1O2O3O4O5O6O7O8
Segment Area O T 3 1 3 O T 3 2 3 O T 3 1 1 O T 3 2 1 O T 1 1 3  or  O T 2 1 3 O T 2 4 3 O T 1 1 1  or  O T 2 1 1 O T 2 4 1
General Direction of traffic flow150°180°330°000°120°180°300°000°
Segment NumberO9O10O11O12O13O14O15O16
Segment Area O T 1 3 3 O T 1 3 1 O T 1 2 1 O T 1 2 3 O T 1 2 1 or O T 2 2 1 O T 2 3 1 O T 1 2 3 or O T 2 2 3 O T 1 1 3
General Direction of traffic flow120°300°300°120°300°000°120°180°
Table 2. Classification of special ships.
Table 2. Classification of special ships.
CategoryVessel Engaged
in Fishing
Vessel Restricted in Her Ability
to Maneuver
Not under Command VesselNon-Powered Vessel
CharacteristicsA vessel is small in size and engaged in fishing, and a large safety distance needs to be maintainedThe vessel is restricted in her ability to maneuver and cannot give way to another vesselA vessel whose main engine, steering gear, etc., is out of control and cannot give way to another vesselVessels that do not use propeller sailing
Table 3. Initial parameters of OS and TSs in simulation experiment 1.
Table 3. Initial parameters of OS and TSs in simulation experiment 1.
Ship ListInitial Position (m)Initial Course (°)Initial Speed (kn)Length (m)
OS(41,000, 7000)00012225
TS1(40,950, 10,000)0009180
TS2(24,000, 58,500)12011180
TS3(20,000, 52,000)12012180
TS4(5000, 43,000)09012180
Table 4. Initial parameters of OS and TSs in simulation experiment 2.
Table 4. Initial parameters of OS and TSs in simulation experiment 2.
Ship ListInitial Position (m)Initial Course (°)Diversion Angle (°)Speed (kn)
OS(41,000, 8000)000_12
TS1(40,950, 10,000)00009
TS2(59,800, 37,365)2403012
TS3(24,000, 58,500)1206011
TS4(20,000, 52,000)1206011
TS5(25,500, 500)000−3011
TS6(5500, 46,000)1503011
Table 5. Initial parameters of OS and TS in comparative experiment.
Table 5. Initial parameters of OS and TS in comparative experiment.
Ship ListInitial Position (m)Initial Course (°)Initial Speed (kn)Length (m)
OS(25,400, 18,000)00012225
TS(34,000, 39,000)23512.5180
Disclaimer/Publisher’s Note: The statements, opinions and data contained in all publications are solely those of the individual author(s) and contributor(s) and not of MDPI and/or the editor(s). MDPI and/or the editor(s) disclaim responsibility for any injury to people or property resulting from any ideas, methods, instructions or products referred to in the content.

Share and Cite

MDPI and ACS Style

He, Y.; Du, Z.; Huang, L.; Yu, D.; Liu, X. Maneuver Decision-Making Method for Ship Collision Avoidance in Chengshantou Traffic Separation Scheme Waters. Appl. Sci. 2023, 13, 8437. https://doi.org/10.3390/app13148437

AMA Style

He Y, Du Z, Huang L, Yu D, Liu X. Maneuver Decision-Making Method for Ship Collision Avoidance in Chengshantou Traffic Separation Scheme Waters. Applied Sciences. 2023; 13(14):8437. https://doi.org/10.3390/app13148437

Chicago/Turabian Style

He, Yixiong, Zijun Du, Liwen Huang, Deqing Yu, and Xiao Liu. 2023. "Maneuver Decision-Making Method for Ship Collision Avoidance in Chengshantou Traffic Separation Scheme Waters" Applied Sciences 13, no. 14: 8437. https://doi.org/10.3390/app13148437

APA Style

He, Y., Du, Z., Huang, L., Yu, D., & Liu, X. (2023). Maneuver Decision-Making Method for Ship Collision Avoidance in Chengshantou Traffic Separation Scheme Waters. Applied Sciences, 13(14), 8437. https://doi.org/10.3390/app13148437

Note that from the first issue of 2016, this journal uses article numbers instead of page numbers. See further details here.

Article Metrics

Back to TopTop