Investigation on the Value-Added Production of Silicon Dioxide and Synthesizing Zeolites as well as Extraction of Rare Earth Elements from Fly Ash
Abstract
1. Introduction
2. Materials and Method
2.1. Materials
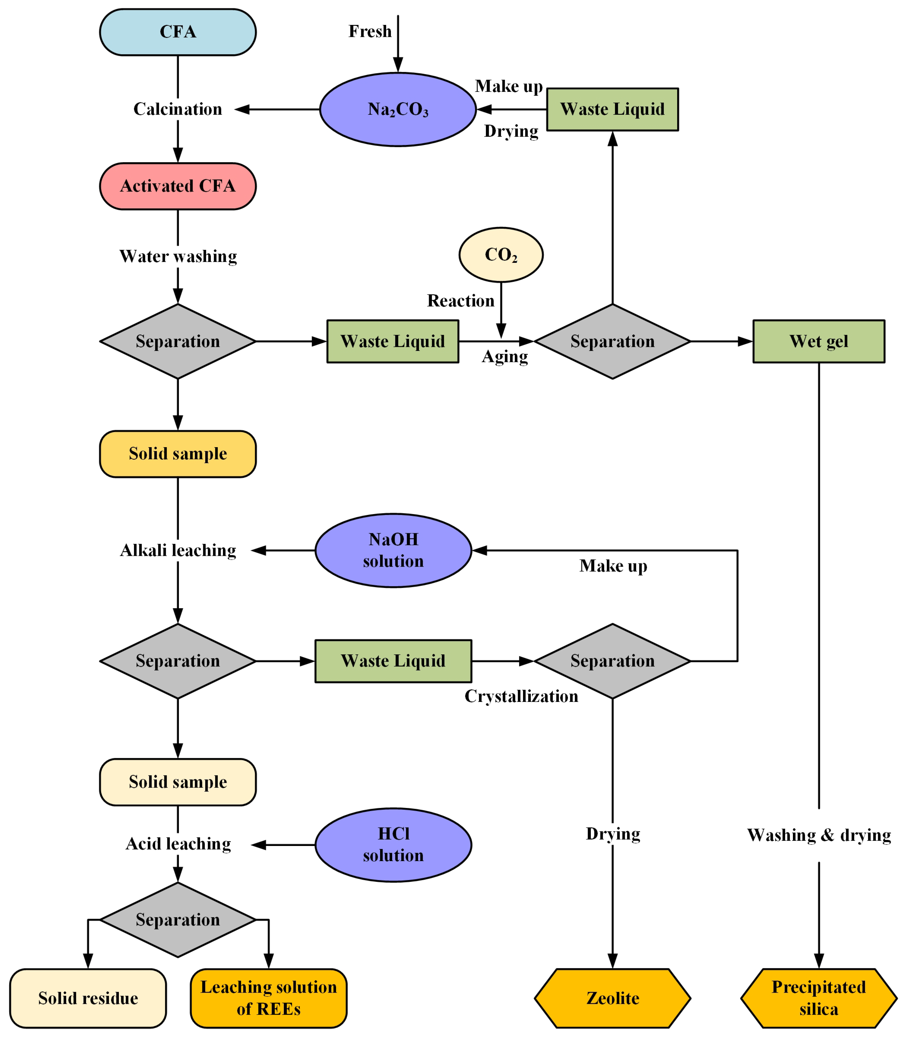
2.2. Experiment
- a.
- Sample activation: First, 1 g of the CFA sample was quantitatively weighed. The alkali additive of Na2CO3 was weighed and mixed with the CFA sample at a molar ratio of 1:1 (the ratio of silicon and aluminum content to the additive). The mixtures were calcinated in a muffle furnace to a certain temperature of 850 °C and maintained for a desirable time of 80 min. Then, the sample was cooled to an ambient temperature and ground in agate mortar for the subsequent procedures.
- b.
- Leaching of silicon and aluminum: The activated sample was transferred to a beaker and stirred with 20 mL of deionized water at an ambient temperature for 30 min. The solid–liquid separation was performed and repeated three times. To maximize the silicon and aluminum recovery through alkali leaching of the activated CFA sample, the process was optimized for the process parameters, i.e., NaOH concentration, heating temperature, solid–liquid ratio, and holding time. The desired concentration of the NaOH solution and other factors was based on the orthogonal table (Table 2). The washed samples were transferred to a round-bottom flask, and the bottle mouth was tightened with a rubber plug. The round-bottom flask was placed in an oil bath at a set temperature by magnetic stirring. The sample was centrifuged to separate the solid–liquid phase after the reaction. Leaching solution after water and alkali washing and separation was subject to the determination of Si and Al using ICP-OES (Inductively Coupled Plasma Optical Emission Spectrometer) (ICAP 7400, Waltham, MA, USA).
- c.
- Synthesis of precipitated silica: The water washing solution of the activated CFA sample was collected and transferred to a beaker. CO2 gas was introduced at a controlled flow rate and the pH was monitored until the solution pH stabilized at about 8.00. The solution was then transferred to the centrifugal tube and aged for 24 h at an ambient temperature. Thereafter, the solid-phase sample was separated and washed with deionized water several times and finally dried at 100 °C to obtain the precipitated silica product.
- d.
- Synthesis of zeolites: The solution obtained during the alkali leaching experiment was used as the mother liquor for the synthesis of zeolite via the hydrothermal crystallization method [35]. The solution was stored at an ambient temperature for 24 h, and the precipitation of an orange-yellow solid in the solution was observed. The solid–liquid mixtures were transferred to the crystallization kettle and crystallized at 100 °C for 1, 3 and 5 h, and then followed by the separation of the solid-phase sample and washed with deionized water several times. Finally, the solid sample was dried in the oven at 100 °C to obtain zeolite products, and the separated liquid-phase sample can be used as a fresh alkali washing solution for activated CFA samples.
- e.
- Leaching of REEs: The solid sample residue after the aforementioned activation and washing procedure was respectively added into 20 mL of deionized water and stirred evenly in a constant ambient temperature using a magnetic stirrer. A certain volume of concentrated hydrochloric acid was gradually added with a pipette gun to maintain the solution pH at 2.00. Finally, the liquid-phase sample was separated and subject to the determination of REEs using ICP-MS (ICAP-Q, Waltham, MA, USA).
3. Results and Discussion
3.1. Extraction of Silicon and Aluminum in CFA
3.2. Precipitation of Silica
3.3. Synthesis of Zeolites
3.4. REEs Extraction of the Solid Residue via the Acid Leaching
4. Conclusions
- (1)
- The activation of CFA was achieved by the Na2CO3 calcination effectively at 850 °C for 80 min. The following washing with water and alkali could significantly reduce the silicate aluminate constituents in the activated CFA sample. The REEs contained in the treated solid residue can be easily and successfully extracted while greatly reducing acid consumption during the acid leaching process. The acid saving rate was achieved by 74.5%, and the extraction rate of total REEs was achieved by 91.24%.
- (2)
- The optimal alkali washing conditions of the activated sample were found to be 20% NaOH as the alkali washing solution, 60 °C in temperature, 1:20 in a solid–liquid ratio, and 1 h in holding time. The removal or extraction efficiencies of Al and Si were achieved by 62.51% and 88.28%, respectively.
- (3)
- For the value-added products obtained, the yield of the precipitated silica product was achieved as high as 257.58 g/kg. The generated class A commercial white carbon black single crystal was around 40 nm in its individual grain size, 338.1 m2/g in its BET surface areas, and more than 93% in its purity. The production of the obtained zeolites, mainly sodalite and class A zeolite, was achieved in a yield of 410.3 g/kg after 5 h of crystallization.
Author Contributions
Funding
Institutional Review Board Statement
Informed Consent Statement
Data Availability Statement
Conflicts of Interest
References
- Gao, H.; Huang, Y.; Li, W.; Li, J.; Ouyang, S.; Song, T.; Lv, F.; Zhai, W.; Ma, K. Explanation of heavy metal pollution in coal mines of China from the perspective of coal gangue geochemical characteristics. Environ. Sci. Pollut. Res. 2021, 28, 65363–65373. [Google Scholar] [CrossRef]
- Cao, L.; Appel, E.; Rösler, W.; Magiera, T. Efficiency of stepwise magnetic-chemical site assessment for fly ash derived heavy metal pollution. Geophys. J. Int. 2015, 203, 767–775. [Google Scholar] [CrossRef]
- Sun, Y.-q.; Xiao, K.; Wang, X.-d.; Lv, Z.-h.; Mao, M. Evaluating the distribution and potential ecological risks of heavy metal in coal gangue. Environ. Sci. Pollut. Res. 2021, 28, 18604–18615. [Google Scholar] [CrossRef]
- Dong, Y.-b.; Liu, Y.; Lin, H. Leaching behavior of V, Pb, Cd, Cr, and As from stone coal waste rock with different particle sizes. Int. J. Miner. Metall. Mater. 2018, 25, 861–870. [Google Scholar] [CrossRef]
- Sibanda, V.; Ndlovu, S.; Dombo, G.; Shemi, A.; Rampou, M. Towards the utilization of fly ash as a feedstock for smelter grade alumina production: A review of the developments. J. Sustain. Metall. 2016, 2, 167–184. [Google Scholar] [CrossRef]
- Mahedi, M.; Cetin, B.; White, D. Cement, lime, and fly ashes in stabilizing expansive soils: Performance evaluation and comparison. J. Mater. Civ. Eng. 2020, 32, 04020177. [Google Scholar] [CrossRef]
- Chandan Kumar, D.; Vasanthi, P.; Devaraju, A. Experimental studies on composite bricks using black cotton soil, fly ash and granite waste. Mater. Today Proc. 2021, 39, 868–874. [Google Scholar] [CrossRef]
- Mi, H.; Yi, L.; Wu, Q.; Xia, J.; Zhang, B. Preparation of high-strength ceramsite from red mud, fly ash, and bentonite. Ceram. Int. 2021, 47, 18218–18229. [Google Scholar] [CrossRef]
- Kan, L.-l.; Wang, W.-s.; Liu, W.-d.; Wu, M. Development and characterization of fly ash based PVA fiber reinforced engineered geopolymer composites incorporating metakaolin. Cem. Concr. Compos. 2020, 108, 103521. [Google Scholar] [CrossRef]
- Gollakota, A.R.K.; Volli, V.; Shu, C.-M. Progressive utilisation prospects of coal fly ash: A review. Sci. Total Environ. 2019, 672, 951–989. [Google Scholar] [CrossRef]
- Yao, Z.T.; Ji, X.S.; Sarker, P.K.; Tang, J.H.; Ge, L.Q.; Xia, M.S.; Xi, Y.Q. A comprehensive review on the applications of coal fly ash. Earth-Sci. Rev. 2015, 141, 105–121. [Google Scholar] [CrossRef]
- Yoldi, M.; Fuentes-Ordoñez, E.G.; Korili, S.A.; Gil, A. Zeolite synthesis from industrial wastes. Microporous Mesoporous Mater. 2019, 287, 183–191. [Google Scholar] [CrossRef]
- Zhao, S.; Wen, Q.; Zhang, X.; Liu, B.; Zhang, S. Migration, transformation and solidification/stabilization mechanisms of heavy metals in glass-ceramics made from MSWI fly ash and pickling sludge. Ceram. Int. 2021, 47, 21599–21609. [Google Scholar] [CrossRef]
- Dutta, T.; Kim, K.-H.; Uchimiya, M.; Kwon, E.E.; Jeon, B.-H.; Deep, A.; Yun, S.-T. Global demand for rare earth resources and strategies for green mining. Environ. Res. 2016, 150, 182–190. [Google Scholar] [CrossRef]
- Dai, S.; Finkelman, R.B. Coal as a promising source of critical elements: Progress and future prospects. Int. J. Coal Geol. 2018, 186, 155–164. [Google Scholar] [CrossRef]
- Salem, M.; Souissi, R.; Souissi, F.; Abbes, N.; Moutte, J. Phosphoric acid purification sludge: Potential in heavy metals and rare earth elements. Waste Manag. 2019, 83, 46–56. [Google Scholar] [CrossRef] [PubMed]
- Zhang, W.; Yang, X.; Honaker, R.Q. Association characteristic study and preliminary recovery investigation of rare earth elements from Fire Clay seam coal middlings. Fuel 2018, 215, 551–560. [Google Scholar] [CrossRef]
- Wu, D.; Feng, J.; Chu, S.; Jacobs, D.F.; Tong, X.; Zhao, Q.; Chen, X.; Zeng, S. Integrated application of sewage sludge, earthworms and Jatropha curcas on abandoned rare-earth mine land soil. Chemosphere 2019, 214, 47–54. [Google Scholar] [CrossRef] [PubMed]
- Soyol-Erdene, T.O.; Valente, T.; Grande, J.A.; de la Torre, M.L. Mineralogical controls on mobility of rare earth elements in acid mine drainage environments. Chemosphere 2018, 205, 317–327. [Google Scholar] [CrossRef]
- Stoy, L.; Diaz, V.; Huang, C.-H. Preferential recovery of rare-earth elements from coal fly ash using a recyclable Ionic liquid. Environ. Sci. Technol. 2021, 55, 9209–9220. [Google Scholar] [CrossRef]
- Dai, S.; Zhao, L.; Hower, J.C.; Johnston, M.N.; Song, W.; Wang, P.; Zhang, S. Petrology, mineralogy, and chemistry of size-fractioned fly ash from the Jungar power plant, Inner Mongolia, China, with emphasis on the distribution of rare earth elements. Energy Fuels 2014, 28, 1502–1514. [Google Scholar] [CrossRef]
- Franus, W.; Wiatros-Motyka, M.M.; Wdowin, M. Coal fly ash as a resource for rare earth elements. Environ. Sci. Pollut. Res. 2015, 22, 9464–9474. [Google Scholar] [CrossRef] [PubMed]
- Zhang, W.; Rezaee, M.; Bhagavatula, A.; Li, Y.; Groppo, J.; Honaker, R. A review of the occurrence and promising recovery methods of rare earth elements from coal and coal by-products. Int. J. Coal Prep. Util. 2015, 35, 150708213531007. [Google Scholar] [CrossRef]
- Wen, Z.; Zhou, C.-C.; Pan, J.; Cao, S.; Hu, T.; Ji, W.; Nie, T. Recovery of rare-earth elements from coal fly ash via enhanced leaching. Int. J. Coal Prep. Util. 2020, 42, 2041–2055. [Google Scholar] [CrossRef]
- Tang, M.; Zhou, C.-C.; Zhang, N.; Pan, J.; Cao, S.; Hu, T.; Ji, W.; Wen, Z.; Nie, T. Extraction of rare earth elements from coal fly ash by alkali fusion–acid leaching: Mechanism analysis. Int. J. Coal Prep. Util. 2019, 42, 536–555. [Google Scholar] [CrossRef]
- Pan, J.; Hassas, B.V.; Rezaee, M.; Zhou, C.; Pisupati, S.V. Recovery of rare earth elements from coal fly ash through sequential chemical roasting, water leaching, and acid leaching processes. J. Clean. Prod. 2021, 284, 124725. [Google Scholar] [CrossRef]
- Trinh, H.B.; Kim, S.; Lee, J. Recovery of rare earth elements from coal fly ash using enrichment by sodium hydroxide leaching and dissolution by hydrochloric acid. Geosystem Eng. 2022, 25, 53–62. [Google Scholar] [CrossRef]
- Qi, L.; Ji, B.; Xiao, Z.; Zhang, W. Alkali pretreatment effects on acid leaching recovery of rare earth elements from coal waste of the Western Kentucky No. 13 and Fire Clay seams. Miner. Miner. Mater. 2022, 1, 7. [Google Scholar] [CrossRef]
- Shoppert, A.; Valeev, D.; Napol’skikh, J.; Loginova, I.; Pan, J.; Chen, H.; Zhang, L. Rare-Earth Elements Extraction from Low-Alkali Desilicated Coal Fly Ash by (NH4)2SO4+H2SO4. Materials 2022, 16, 6. [Google Scholar] [CrossRef]
- Shoppert, A.; Loginova, I.; Valeev, D. Kinetics Study of Al Extraction from Desilicated Coal Fly Ash by NaOH at Atmospheric Pressure. Materials 2021, 14, 7700. [Google Scholar] [CrossRef]
- Li Ruiqing, W.Y. Extraction of Rare Earth Elements from Waste Rare Earth Tribasic Fluorescent Powder by High Temperature Alkali Melting Method. In Proceedings of the 2012 International Symposium on Metallurgy and Materials Analysis and Testing, Beijing, China, 29 October–3 November 2012. [Google Scholar]
- Haiyong, N. A Method for Recycling Rare Earth Elements from Waste Fluorescent Lamps. CN101307391, 19 November 2008. [Google Scholar]
- Huang, C.; Wang, Y.; Huang, B.; Dong, Y.; Sun, X. The recovery of rare earth elements from coal combustion products by ionic liquids. Miner. Eng. 2019, 130, 142–147. [Google Scholar] [CrossRef]
- Zhang, J.-B.; Li, S.-P.; Li, H.-Q.; He, M.-M. Acid activation for pre-desilicated high-alumina fly ash. Fuel Process. Technol. 2016, 151, 64–71. [Google Scholar] [CrossRef]
- Chen, Y.; Liu, P.; Yu, Z.; Tan, J. Synthesis of nanosized NaY molecular sieve under dynamic hydrothermal crystallization. Key Eng. Mater. 2014, 609–610, 288–297. [Google Scholar] [CrossRef]
- Quang, D.V.; Sarawade, P.B.; Hilonga, A.; Park, S.D.; Kim, J.-K.; Kim, H.T. Facile route for preparation of silver nanoparticle-coated precipitated silica. Appl. Surf. Sci. 2011, 257, 4250–4256. [Google Scholar] [CrossRef]
- El-Sakhawy, M.; Adel, A.M.; Diab, M.A.; Al-Shemy, M. Facile methods for the preparation of micro- and mesoporous amorphous silica from rice husk. Biomass Convers. Biorefinery 2022, 12, 4709–4718. [Google Scholar] [CrossRef]
- Ijaz, A.; Yagci, M.B.; Ow-Yang, C.W.; Demirel, A.L.; Mikó, A. Formation of mesoporous silica particles with hierarchical morphology. Microporous Mesoporous Mater. 2020, 303, 110240. [Google Scholar] [CrossRef]
- Zhang, J.; Lu, P.; Teng, Y.; Wang, S.; Zhang, L. In-situ surface modification of precipitated silica nanoparticles with 3-methacryloxypropyltrimethoxysilane in carbonation process. Res. Chem. Intermed. 2021, 47, 3037–3050. [Google Scholar] [CrossRef]
- Greer, H.; Wheatley, P.S.; Ashbrook, S.E.; Morris, R.E.; Zhou, W. Early Stage Reversed Crystal Growth of Zeolite A and Its Phase Transformation to Sodalite. J. Am. Chem. Soc. 2009, 131, 17986–17992. [Google Scholar] [CrossRef] [PubMed]
- Subotić, B.; Škrtić, D.; Šmit, I.; Sekovanić, L. Transformation of zeolite A into hydroxysodalite: I. An approach to the mechanism of transformation and its experimental evaluation. J. Cryst. Growth 1980, 50, 498–508. [Google Scholar] [CrossRef]
- Wu, W. Rare Earth Metallurgy; Chemical Industry Press (CIP): Beijing, China, 2005; Volume 8, pp. 2–7. [Google Scholar]






| Element | Si | Al | Fe | Ca | Na | K | Mg | O | Other |
|---|---|---|---|---|---|---|---|---|---|
| Content/% | 26.08 | 14.66 | 2.04 | 0.63 | 0.49 | 1.02 | 0.24 | 44.43 | 10.41 |
| Factor | Concentration (A)/% | Temperature (B)/°C | Solid–Liquid Ratio (C) | Time (D)/h | |
|---|---|---|---|---|---|
| Level | |||||
| 1 | 10 | 60 | 1:10 | 0.5 | |
| 2 | 15 | 75 | 1:15 | 1 | |
| 3 | 20 | 90 | 1:20 | 1.5 | |
| Group | Factor | Al Dissolution Rate | Si Dissolution Rate | |||
|---|---|---|---|---|---|---|
| A | B | C | D | |||
| 1 | 0.1 | 60 | 1:10 | 0.5 | 14.91% | 7.26% |
| 2 | 0.1 | 75 | 1:10 | 1 | 24.24% | 12.65% |
| 3 | 0.1 | 90 | 1:10 | 1.5 | 29.59% | 14.23% |
| 4 | 0.15 | 60 | 1:15 | 1.5 | 33.02% | 17.72% |
| 5 | 0.15 | 75 | 1:15 | 0.5 | 39.73% | 27.10% |
| 6 | 0.15 | 90 | 1:15 | 1 | 27.68% | 11.24% |
| 7 | 0.2 | 60 | 1:20 | 1 | 62.51% | 36.82% |
| 8 | 0.2 | 75 | 1:20 | 1.5 | 14.87% | 7.81% |
| 9 | 0.2 | 90 | 1:20 | 0.5 | 42.42% | 25.05% |
| K1 | 22.91% | 36.81% | 19.15% | 32.35% | ||
| K2 | 33.48% | 26.28% | 33.23% | 38.14% | ||
| K3 | 39.93% | 33.23% | 43.94% | 25.83% | ||
| R | 17.02% | 3.59% | 24.79% | 6.52% | ||
| Best combination | A3 | B1 | C3 | D2 | 62.51% | 36.82% |
| Component | Content | HG/T 3061-2009 | Result |
|---|---|---|---|
| SiO2 content | 93.43% | ≥90% | Qualified |
| Heating reduction | 5.33% | 4.0–8.0% | Qualified |
| Ignition reduction | 6.67% | <7.0% | Qualified |
| Fe content | 0.034% | ≤0.05% | Qualified |
| Mn content | 0.0029% | ≤0.004% | Qualified |
| Cu content | 0.0008% | ≤0.001% | Qualified |
| Crystalline | Crystal Face (d/nm) | Sample | |||||||
|---|---|---|---|---|---|---|---|---|---|
| 0 h | 0 h—2 | 1 h | 1 h—2 | 3 h | 3 h—2 | 5 h | 5 h—2 | ||
| NaA zeolite | 622 | 0.7411 | 0.7406 | 0.7413 | 0.7417 | 0.7422 | 0.7431 | - | - |
| 642 | 0.6573 | 0.6574 | 0.6585 | 0.6576 | 0.6606 | 0.6594 | - | - | |
| 644 | 0.5964 | 0.5966 | 0.5970 | 0.5968 | 0.5986 | 0.5979 | - | - | |
| 664 | 0.5242 | 0.5242 | 0.5248 | 0.5245 | 0.5255 | 0.5252 | - | - | |
| Sodalite zeolite | 110 | - | - | - | - | 1.2657 | 1.2655 | 1.2659 | 1.2660 |
| 211 | - | - | - | - | 0.7286 | 0.7284 | 0.7290 | 0.7294 | |
| 222 | - | - | - | - | 0.5152 | 0.5146 | 0.5153 | 0.5158 | |
| Treatment | Acid Consumption | LREEs | HREEs | SUM |
|---|---|---|---|---|
| 1 | 3.55 ± 0.02 mL | 84.07 ± 0.09% | 100.63 ± 1.2% | 88.81% |
| 2 | 2.69 ± 0.03 mL | 89.24 ± 0.1% | 99.69 ± 0.38% | 92.23% |
| 3 | 0.9 ± 0.04 mL | 87.15 ± 0.06% | 100.47 ± 0.11% | 91.24% |
| Sample | Treatment | Extraction Rate |
|---|---|---|
| Coal fly ash | 85 °C, 6.25 mol/L NaOH alkaline solution, 20% HCl acid leaching | 85% |
| Coal fly ash | 350 °C, fly ash and NaOH mixed roasting (1:1), 1–2 mol/L HNO3 leaching | >70% |
| Coal fly ash | 850 °C, fly ash and Na2CO3 mixed roasting (1:1), 3 mol/L HCl leaching | 73% |
| Coal fly ash | 150 °C, 40% NaOH alkaline solution, 8 mol/L HCl acid leaching | 88.2% |
| Coal fly ash | This research | 91.24% |
Disclaimer/Publisher’s Note: The statements, opinions and data contained in all publications are solely those of the individual author(s) and contributor(s) and not of MDPI and/or the editor(s). MDPI and/or the editor(s) disclaim responsibility for any injury to people or property resulting from any ideas, methods, instructions or products referred to in the content. |
© 2023 by the authors. Licensee MDPI, Basel, Switzerland. This article is an open access article distributed under the terms and conditions of the Creative Commons Attribution (CC BY) license (https://creativecommons.org/licenses/by/4.0/).
Share and Cite
Sun, Z.; Li, H.; Tao, Z.; Wang, B.; Gao, L.; Xu, Y.; Cao, Y. Investigation on the Value-Added Production of Silicon Dioxide and Synthesizing Zeolites as well as Extraction of Rare Earth Elements from Fly Ash. Appl. Sci. 2023, 13, 7250. https://doi.org/10.3390/app13127250
Sun Z, Li H, Tao Z, Wang B, Gao L, Xu Y, Cao Y. Investigation on the Value-Added Production of Silicon Dioxide and Synthesizing Zeolites as well as Extraction of Rare Earth Elements from Fly Ash. Applied Sciences. 2023; 13(12):7250. https://doi.org/10.3390/app13127250
Chicago/Turabian StyleSun, Zhe, Heyu Li, Zuimiao Tao, Baochuan Wang, Lei Gao, Yusheng Xu, and Yan Cao. 2023. "Investigation on the Value-Added Production of Silicon Dioxide and Synthesizing Zeolites as well as Extraction of Rare Earth Elements from Fly Ash" Applied Sciences 13, no. 12: 7250. https://doi.org/10.3390/app13127250
APA StyleSun, Z., Li, H., Tao, Z., Wang, B., Gao, L., Xu, Y., & Cao, Y. (2023). Investigation on the Value-Added Production of Silicon Dioxide and Synthesizing Zeolites as well as Extraction of Rare Earth Elements from Fly Ash. Applied Sciences, 13(12), 7250. https://doi.org/10.3390/app13127250
