Advanced Elastic and Reservoir Properties Prediction through Generative Adversarial Network
Abstract
1. Introduction
2. Related Work
- The groundwork of a new method alongside velocity model building and rock physics to predict subsurface properties that is entirely data-driven without any manual interactions.
- The multiscale patchGAN extracts features at different scales and thus improves the accuracy of final predictions.
3. Pix2pix and Multiscale PatchGAN of Pix2Pix
4. Experiments
- A.
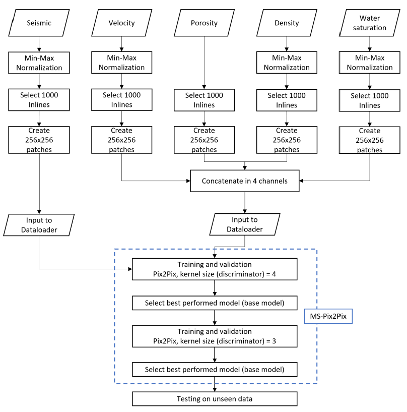
- Data preparation
- Each of the datasets (except for porosity) was normalized to the 0 and 1 range based on the property’s fixed values, i.e., 1500–5000 for velocity, −0.3–0.3 for seismic amplitude and 1–5 for density, by using the min-max normalization method. We then selected 1000 inlines from each of the datasets and transformed them into patches sized 256 × 256. The total number of patches for each dataset was 25,000. We then inputted the seismic data as our and velocity, porosity, density, and water saturation as our () into the data loader. We then split the data loader into 90% training and 10% validation. The 90% of training data was then inputted into the network randomly.
- B.
- Training/validation
- We started the training with the default pix2pix setting for up to 2000 epochs. We implemented early stopping [39] manually by doing quality control (QC) on the validation results and model every 50 epochs. The advantage of implementing early stopping is that we do not have to wait until the training is completed for 2000 epochs. If we have a good intermediate model, we can stop the training early. We selected the model that gave the highest validation accuracy as our base model, which in this case was model 1000 (Figure 6).
- C.
- Testing
- Now that we had our base model (pix2pix) and final model (MS-pix2pix, the proposed method), we conducted testing on 2 inlines that were not previously included during the training phase (Figure 8). Inline 1 was chosen to represent an area with simple geology, a layer-cake strata with a small salt body, while Inline 2 represented an area with complex geology with a big salt body. The inlines sizes were 1024 × 1024 and we applied normalization to them before being inputted into both models. We compare the results of both models and also both inlines in the next section.
5. Results
6. Application on Field Data
7. Conclusions and Discussion
Author Contributions
Funding
Institutional Review Board Statement
Informed Consent Statement
Data Availability Statement
Conflicts of Interest
References
- Jones, I.F. Velocities, Imaging and Waveform Inversion: The Evolution of Characterising the Earth’s Subsurface; EAGE Publications: Houten, The Netherlands, 2018. [Google Scholar]
- Virieux, J.; Operto, S. An Overview of Full-Waveform Inversion in Exploration Geophysics. Geophysics 2009, 74, wcc1–wcc26. [Google Scholar] [CrossRef]
- Liu, Y.; Teng, J.; Xu, T.; Wang, Y.; Liu, Q.; Badal, J. Robust Time-Domain Full Waveform Inversion with Normalized Zero-Lag Cross-Correlation Objective Function. Geophys. J. Int. 2016, 209, 106–122. [Google Scholar] [CrossRef]
- da Silva Sérgio Luiz, E.F.; Kaniadakis, G. Statistics Approach to Optimal Transport Waveform Inversion. Phys. Rev. E 2022, 106, 034113. [Google Scholar] [CrossRef] [PubMed]
- Xu, S.S.; Wang, D.; Chen, F.L.; Zhang, Y.; Lambaré, G. Full Waveform Inversion for Reflected Seismic Data. In Proceedings of the 74th EAGE Conference and Exhibition Incorporating EUROPEC 2012, Copenhagen, Denmark, 4–7 June 2012. [Google Scholar]
- Berkhout, A.J. Combining Full Wavefield Migration and Full Waveform Inversion, a Glance into the Future of Seismic Imaging. Geophysics 2012, 77, S43–S50. [Google Scholar] [CrossRef]
- Verschuur, D.J.; Staal, X.R.; Berkhout, A.J. Joint Migration Inversion: Simultaneous Determination of Velocity Fields and Depth Images Using All Orders of Scattering. Lead. Edge 2016, 35, 1037–1046. [Google Scholar] [CrossRef]
- Ishak, M.A.; Verschuur, D.J.; Ghazali, A.R. A Hybrid Fwi-Jmi for High Resolution Velocity Estimation. In Proceedings of the 81st EAGE Conference and Exhibition, London, UK, 3–6 June 2019. [Google Scholar]
- Grana, D.; Dvorkin, J.P. The Link between Seismic Inversion, Rock Physics, and Geostatistical Simulations in Seismic Reservoir Characterization Studies. Lead. Edge 2011, 30, 54–61. [Google Scholar] [CrossRef]
- Mavko, G.; Mukerji, T.; Dvorkin, J.P. The Rock Physics Handbook: Tools for Seismic Analysis of Porous Media; Cambridge University Press: Cambridge, NY, USA; Melbourne, FL, USA, 1998. [Google Scholar]
- Ahmad Fuad, M.I.; Ahmad Munif, H.A. Regional Rock physics implementation foe enhanced lithological and fluid predictions, a case study in deep reservoirs. In Proceedings of the 81st EAGE Conference and Exhibition, London, UK, 3–6 June 2019. [Google Scholar]
- Röth, G.; Tarantola, A. Neural Networks and Inversion of Seismic Data. J. Geophys. Res. Solid Earth 1994, 99, 6753–6768. [Google Scholar] [CrossRef]
- Vladimir, K.; Oleg, O.; Tariq, A. Velocity Model Building by Deep Learning: From General Synthetics to Field Data Application. In Seg Technical Program Expanded Abstracts; Society of Exploration Geophysicists: Houston, TX, USA, 2020; pp. 1561–1565. [Google Scholar]
- Hani, A.; Jeffrey, S. Seismic Velocity Model Building Using Neural Networks: Training Data Design and Learning Generalization. Geophysics 2022, 87, R193–R211. [Google Scholar]
- Fangshu, Y.; Jianwei, M. Deep-Learning Inversion: A Next-Generation Seismic Velocity Model Building Method. Geophysics 2019, 84, R583–R599. [Google Scholar]
- Araya-Polo, M.; Jennings, J.; Adler, A.; Dahlke, T. Deep-Learning Tomography. Lead. Edge 2018, 37, 58–66. [Google Scholar] [CrossRef]
- Martin, T.; Bell, M. An Innovative Approach to Automation for Velocity Model Building. First Break 2019, 37, 57–65. [Google Scholar] [CrossRef]
- Gao, Z.; Li, C.; Zhang, B.; Jiang, X.; Pan, Z.; Gao, J.; Xu, Z. Building Large-Scale Density Model via a Deep-Learning-Based Data-Driven Method. Geophysics 2020, 86, M1–M15. [Google Scholar] [CrossRef]
- Das, V.; Pollack, A.; Wollner, U.; Mukerji, T. Effect of Rock Physics Modeling in Impedance Inversion from Seismic Data Using Convolutional Neural Network. In Proceedings of the 13th SEGJ International Symposium, Tokyo, Japan, 12–14 November 2018. [Google Scholar]
- Das, V.; Mukerji, T. Petrophysical Properties Prediction from Prestack Seismic Data Using Convolutional Neural Networks. Geophysics 2020, 85, N41–N55. [Google Scholar] [CrossRef]
- Weinzierl, W.; Wiese, B. Deep Learning a Poroelastic Rock-Physics Model for Pressure and Saturation Discrimination. Geophysics 2021, 86, MR53–MR66. [Google Scholar] [CrossRef]
- Isola, P.; Zhu, J.-Y.; Zhou, T.; Efros, A.A. Image-to-Image Translation with Conditional Adversarial Networks. In Proceedings of the 2017 IEEE Conference on Computer Vision and Pattern Recognition (CVPR), Las Vegas, NV, USA, 27–30 June 2016; pp. 5967–5976. [Google Scholar]
- Yunjey, C.; Min-je, C.; Munyoung, K.; Jung-Woo, H.; Sunghun, K.; Jaegul, C. Stargan: Unified Generative Adversarial Networks for Multi-Domain Image-to-Image Translation. In Proceedings of the IEEE Conference on Computer Vision and Pattern Recognition (CVPR), Salt Lake City, UT, USA, 18–23 June 2018; pp. 8789–8797. [Google Scholar]
- Karras, T.; Laine, S.; Aila, T. A Style-Based Generator Architecture for Generative Adversarial Networks. In Proceedings of the 2019 IEEE/CVF Conference on Computer Vision and Pattern Recognition (CVPR), Long Beach, CA, USA, 15–20 June 2019; pp. 4396–4405. [Google Scholar]
- Ledig, C.; Theis, L.; Huszár, F.; Caballero, J.; Aitken, A.P.; Tejani, A.; Totz, J.; Wang, Z.; Shi, W. Photo-Realistic Single Image Super-Resolution Using a Generative Adversarial Network. In Proceedings of the 2017 IEEE Conference on Computer Vision and Pattern Recognition (CVPR), Honolulu, HI, USA, 21–26 July 2017; pp. 105–114. [Google Scholar]
- Wang, X.; Yu, K.; Wu, S.; Gu, J.; Liu, Y.; Dong, C.; Loy, C.C.; Qiao, Y.; Tang, Z. Esrgan: Enhanced Super-Resolution Generative Adversarial Networks. In Proceedings of the European Conference on Computer Vision (ECCV) Workshops, Munich, Germany, 8–14 September 2018. [Google Scholar]
- Jiang, M.; Zhi, M.; Wei, L.; Yang, X.; Zhang, J.; Li, Y.; Wang, P.; Huang, J.; Yang, G. FA-GAN: Fused attentive generative adversarial networks for MRI image super-resolution. Comput. Med. Imaging Graph. Off. J. Comput. Med. Imaging Soc. 2021, 92, 101969. [Google Scholar] [CrossRef]
- Zhang, K.; Hu, H.; Philbrick, K.; Conte, G.M.; Sobek, J.; Rouzrokh, P.; Erickson, B. SOUP-GAN: Super-Resolution MRI Using Generative Adversarial Networks. Tomography 2021, 8, 905–919. [Google Scholar] [CrossRef]
- Cirillo, M.D.; Abramian, D.; Eklund, A. Vox2vox: 3d-Gan for Brain Tumour Segmentation. arXiv 2020, arXiv:2003.13653. [Google Scholar]
- Skandarani, Y.; Jodoin, P.-M.; Lalande, A. Gans for Medical Image Synthesis: An Empirical Study. arXiv 2021, arXiv:2105.05318. [Google Scholar] [CrossRef]
- Calimeri, F.; Marzullo, A.; Stamile, C.; Terracina, G. Biomedical Data Augmentation Using Generative Adversarial Neural Networks. In Proceedings of the 26th International Conference on Artificial Neural Networks, Alghero, Italy, 11–14 September 2017; pp. 626–634. [Google Scholar]
- Kazeminia, S.; Baur, C.; Kuijper, A.; Ginneken, B.; Navab, N.; Albarqouni, S.; Mukhopadhyay, A. Gans for Medical Image Analysis. Artif. Intell. Med. 2020, 109, 101938. [Google Scholar] [CrossRef]
- Frid-Adar, M.; Diamant, I.; Klang, E.; Amitai, M.M.; Goldberger, J.; Greenspan, H. Gan-Based Synthetic Medical Image Augmentation for Increased Cnn Performance in Liver Lesion Classification. Neurocomputing 2018, 321, 321–331. [Google Scholar] [CrossRef]
- Xiaoyang, R.L.; Nikolaos, M.; Ping, L.; Yuan, X.; Xing, Z. Seismic Compressive Sensing by Generative Inpainting Network: Toward an Optimized Acquisition Survey. Lead. Edge 2019, 38, 923–933. [Google Scholar]
- Liu, M.; Jervis, M.; Li, W.; Nivlet, P. Seismic Facies Classification Using Supervised Convolutional Neural Networks and Semisupervised Generative Adversarial Networks. Geophysics 2020, 85, 047–058. [Google Scholar] [CrossRef]
- Dupont, E.; Zhang, T.; Tilke, P.; Liang, L.; Bailey, W.J. Generating Realistic Geology Conditioned on Physical Measurements with Generative Adversarial Networks. arXiv 2018, arXiv:1802.03065. [Google Scholar]
- Laloy, E.; Hérault, R.; Jacques, D.; Linde, N. Training-Image Based Geostatistical Inversion Using a Spatial Generative Adversarial Neural Network. Water Resour. Res. 2017, 54, 381–406. [Google Scholar] [CrossRef]
- Michael, F.; Joseph, K.P. Chapter 2: Model Decelopment. In SEAM Phase I: Challenges of Subsalt Imaging in Tertiary Basins, with Emphasis on Deepwater Gulf of Mexico; Society of Exploration Geophysics: Tulsa, OK, USA, 2011; p. 7. [Google Scholar]
- Prechelt, L. Early Stopping-but When? In Neural Networks: Tricks of the Trade; Genevieve, B., Müller Orr, K.-R., Eds.; Springer: Berlin/Heidelberg, Germany, 1998; pp. 55–69. [Google Scholar]
- Divya, S.; Jiannong, C. Generative Adversarial Networks (GANs): Challenges, Solutions, and Future Directions. arXiv 2020, arXiv:2005.00065. [Google Scholar]
- Zhou, W.; Bovik, A.C.; Sheikh, H.R.; Simoncelli, E.P. Image Quality Assessment: From Error Visibility to Structural Similarity. IEEE Trans. Image Process. 2004, 13, 600–612. [Google Scholar]
- Ahmad Fuad, M.I.; Jaya, M.S.; Abdrahman, S.; Lew, C.L.; Law, M. Deep Learning Based Seismic Elastic Properties Inversion Guided by Rock Physics; ADIPEC: Abu Dhabi, United Arab Emirates, 2022. [Google Scholar]
Disclaimer/Publisher’s Note: The statements, opinions, and data contained in all publications are solely those of the individual author(s) and contributor(s) and not of MDPI and/or the editor(s). MDPI and/or the editor(s) disclaim responsibility for any injury to people or property resulting from any ideas, methods, instructions, or products referred to in the content. |





















| Parameter | Original Pix2pix | Proposed Method |
|---|---|---|
| Input channel | 3 | 1 |
| Output channel | 3 | 4 |
| Kernel size of G | 4 × 4 | 4 × 4 |
| Kernel size of D | 4 × 4 | 4 × 4 and 3 × 3 |
| Properties | Correlation | SSIM | ||
|---|---|---|---|---|
| Model | Pix2pix | MS-Pix2pix | Pix2pix | MS-Pix2pix |
| Velocity Inline 1 | 0.70 | 0.91 | 0.77 | 0.93 |
| Velocity Inline 2 | 0.91 | 0.99 | 0.90 | 0.97 |
| Porosity Inline 1 | 0.40 | 0.83 | 0.54 | 0.90 |
| Porosity Inline 2 | 0.82 | 0.98 | 0.78 | 0.92 |
| Density Inline 1 | 0.97 | 0.99 | 0.93 | 0.99 |
| Density Inline 2 | 0.97 | 0.99 | 0.95 | 0.98 |
| Water saturation Inline 1 | 0.43 | 0.84 | 0.76 | 0.95 |
| Water saturation Inline 2 | 0.77 | 0.95 | 0.89 | 0.95 |
| Properties | Pix2pix | MS-pix2pix |
|---|---|---|
| P-velocity | 91.1 | 97.1 |
| Porosity | 21.6 | 33.1 |
| Density | 97.3 | 99.8 |
| Water saturation | 0.04 | 17.0 |
Disclaimer/Publisher’s Note: The statements, opinions and data contained in all publications are solely those of the individual author(s) and contributor(s) and not of MDPI and/or the editor(s). MDPI and/or the editor(s) disclaim responsibility for any injury to people or property resulting from any ideas, methods, instructions or products referred to in the content. |
© 2023 by the authors. Licensee MDPI, Basel, Switzerland. This article is an open access article distributed under the terms and conditions of the Creative Commons Attribution (CC BY) license (https://creativecommons.org/licenses/by/4.0/).
Share and Cite
Ishak, M.A.; Abdul Latiff, A.H.; Ho, E.T.W.; Fuad, M.I.A.; Tan, N.W.; Sajid, M.; Elsebakhi, E. Advanced Elastic and Reservoir Properties Prediction through Generative Adversarial Network. Appl. Sci. 2023, 13, 6311. https://doi.org/10.3390/app13106311
Ishak MA, Abdul Latiff AH, Ho ETW, Fuad MIA, Tan NW, Sajid M, Elsebakhi E. Advanced Elastic and Reservoir Properties Prediction through Generative Adversarial Network. Applied Sciences. 2023; 13(10):6311. https://doi.org/10.3390/app13106311
Chicago/Turabian StyleIshak, Muhammad Anwar, Abdul Halim Abdul Latiff, Eric Tatt Wei Ho, Muhammad Izzuljad Ahmad Fuad, Nian Wei Tan, Muhammad Sajid, and Emad Elsebakhi. 2023. "Advanced Elastic and Reservoir Properties Prediction through Generative Adversarial Network" Applied Sciences 13, no. 10: 6311. https://doi.org/10.3390/app13106311
APA StyleIshak, M. A., Abdul Latiff, A. H., Ho, E. T. W., Fuad, M. I. A., Tan, N. W., Sajid, M., & Elsebakhi, E. (2023). Advanced Elastic and Reservoir Properties Prediction through Generative Adversarial Network. Applied Sciences, 13(10), 6311. https://doi.org/10.3390/app13106311

