Expert System Integrating Rule-Based Reasoning to Voltage Control in Photovoltaic-Systems-Rich Low Voltage Electric Distribution Networks: A Review and Results of a Case Study
Abstract
1. Introduction
1.1. Motivation
1.2. Literature Review
1.3. Main Contributions
- Proposing another principle compared to the LDC method (used in all current solutions) to solve the decreased/increased voltage issues based on the data performed by the smart meters installed at the end-user level. The OLTC modifies the tap to ensure that the voltages at the end-user level remain inside the range [−10%, +10%] at least 95% of the time slots.
- Developing an expert system, including rule-based reasoning, with the main advantages: the “fast-scanning” of the input data, identification of voltage issues that come up, and determination of a solution associated with the tap position of the OLTC that does not violate the voltage constraints in the PV-rich LVEDNs. The voltage constraints are verified based on the deviations between the reference voltage and the voltages recorded in the nodes in each time slot recognizing the excesses of the allowable limits, regardless of the power flow’s direction.
- Designing a data management framework including a real-time query procedure that uploads data from the smart metering system (SMS) and network data systems (NDS) and saves them in two partitions (static and dynamic) from the knowledge database. The design allows a high speed of data processing.
- Performing an in-depth analysis in a real LVEDN belonging to a Romanian DNO based on more scenarios characterized by the three indicators: the penetration degree of the PV prosumers, the consumption evolution associated with the consumers, and the energy production of the PV systems installed to the prosumers. The number of combinations between the possible values of the three indicators led to 75 scenarios that cover all spectrums of the operating regimes of the LVEDNs.
1.4. Paper Organization
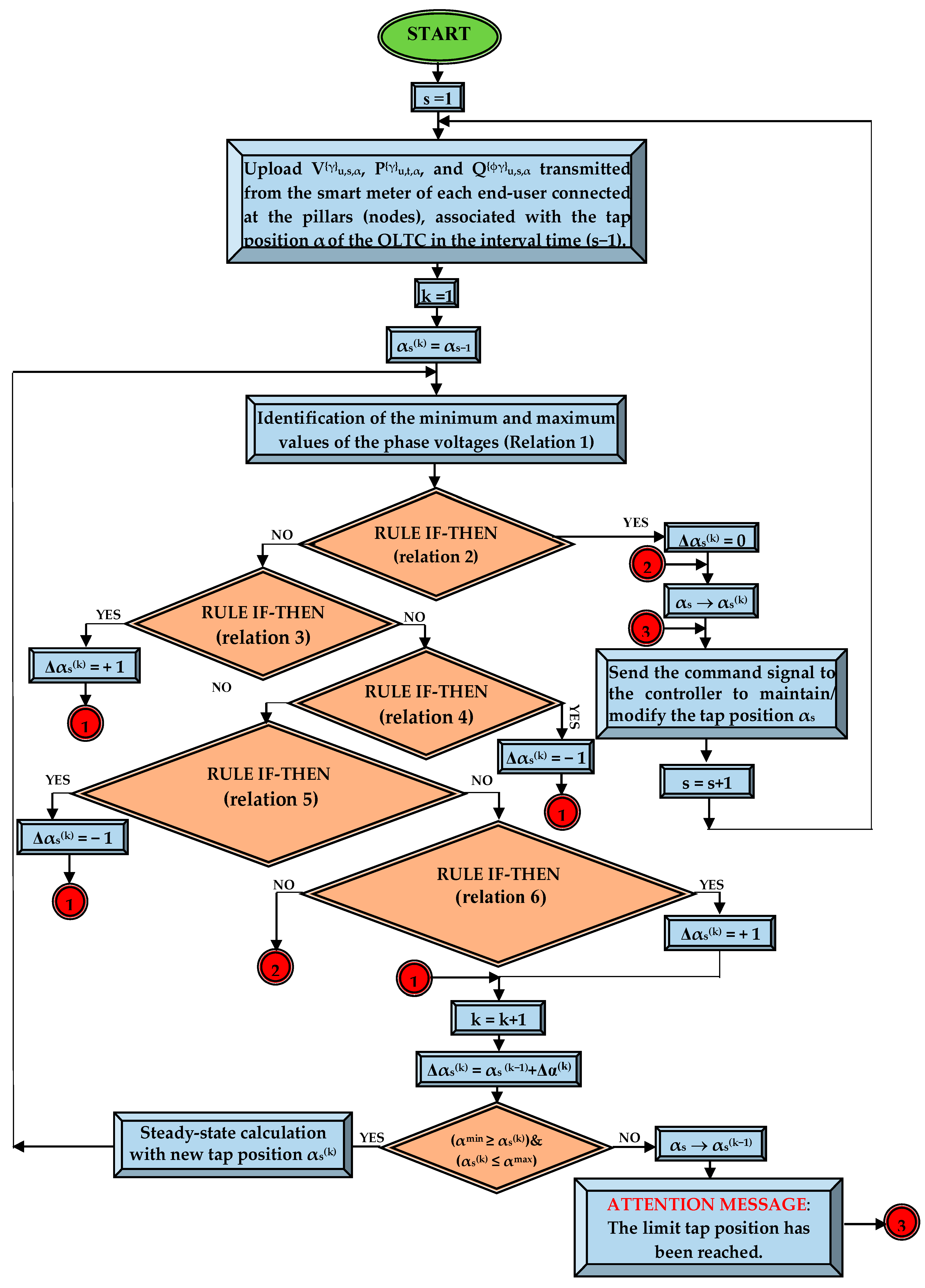
2. Our Proposed Solution
- Line sections characterized by the input and end nodes, type (aerial/underground), cross-sections of the phase, and neutral conductors;
- MV/LV distribution transformers from the EDSs characterized by rated power, performance standards identified through the commissioning year, tap changer type (NLTC/OLTC), and tap positions;
- Reactive power compensation devices identified through the installed capacity, type (capacitor banks or static reactive (VAR) compensator), and their locations;
- Energy storage systems identified through the installed capacity and their locations;
- End-users characterized by type (single-phase/1-P or three-phase/3-P), the location in the AEDNs (the connection pillars), the connection phase (for 1-P end-users);
- Energy generation systems installed to the prosumers characterized by the installed capacity.
- Upper and lower allowable limits of the voltages imposed by the quality power standards;
- Information from the smart metering system associated with the injected/requested powers by the end-users (prosumers/consumers) at the fixed time slots (depending on setting the sampling step of the smart meters), the annual energy production/consumption.
- The first stage involves online work, uploading the data from the SMS database, which contains the production and consumption profiles of the prosumers and consumers integrated in the LVEDN.
- The second stage corresponds to the fast recognition of the topology associated with the LVEDN using a structure vector-based method. The data are uploaded from the network topology database.
- The third stage focuses on the steady-state calculations using an improved variant of the forward/backward sweep algorithm determining the power/energy losses in four-wire LVEDNs regardless of the operating regimes (balanced and unbalanced).
- γ—the index used to identify one of the three phases γ {γa, γb, γc};
- NE—the variable referring to the total number of the nodes from the active LVEDN;
- e—the index associated with a certain node from the active LVEDN;
- A—the upper tap of OLTC;
- α—the index corresponding with the tap position in a certain time slot;
- S—the total number of the time slots defined in the analysed period;
- s—the time slot identified in the analysed period S;
- —the voltage on the phase, γ, γ {γa, γb, γc} calculated in each node e, e = 1, …, NE, for the time slot s, s = 1, …, S, and the tap position α associated with the time slot s−1;
- , —the extreme values of the voltages from the active LVEDN (regardless of the phase) determined from the time slot s, and the tap position α associated with the time slot (s−1).
3. Results
- Rated power, Sr = 250 kVA;
- Load power loss, ΔPl = 2.35 kW;
- No-load power loss, ΔPnl = 0.27 kW;
- OLTC with 9 taps (tapping range ± 10%), where the median tap is 5, voltage step 2.5%, and the number of tap operations without maintenance is 700,000 [41].
4. Discussion
5. Conclusions
Author Contributions
Funding
Institutional Review Board Statement
Informed Consent Statement
Data Availability Statement
Conflicts of Interest
Nomenclature
| LV | Low Voltage |
| MV | Medium Voltage |
| HV | High Voltage |
| EDN | Electric Distribution Network |
| LVEDN | Low Voltage Electric Distribution Network |
| AEDN | Active Electric Distribution Network |
| DNO | Distribution Network Operator |
| PV | Photovoltaic |
| OLTC | On-Load Tap Changer |
| NLTC | No-Load Tap Changer |
| CCP | Common Couple Point |
| EDS | Electric Distribution Substation |
| VLC | Virtual Load Centre |
| SCADA | Supervisory, Control, and Data Acquisition |
| RBES | Rule-based Expert System |
| 1-P | Single-phase |
| 3-P | Three-phase |
| DB | Dead band |
| RERA | Romanian Energy Regulatory Authority |
| PD | Penetration Degree |
| CEC | Consumption Evolution |
| EP | Energy Production |
| SMS | Smart Metering System |
| MM | Multi-Objective Method |
Appendix A
| Pillar | 0% | 10% | 20% | 30% | 40% | 50% | Pillar | 0% | 10% | 20% | 30% | 40% | 50% | ||||||||||||
|---|---|---|---|---|---|---|---|---|---|---|---|---|---|---|---|---|---|---|---|---|---|---|---|---|---|
| C * | P * | C * | P * | C * | P * | C * | P * | C * | P * | C * | P * | C * | P * | C * | P * | C * | P * | C * | P * | C * | P * | C * | P * | ||
| P1 | 1 | 0 | 1 | 0 | 1 | 0 | 1 | 0 | 1 | 0 | 1 | 0 | P41 | 3 | 0 | 3 | 0 | 3 | 0 | 3 | 0 | 2 | 1 | 2 | 1 |
| P3 | 2 | 0 | 2 | 0 | 1 | 1 | 1 | 1 | 0 | 2 | 0 | 2 | P42 | 2 | 0 | 2 | 0 | 2 | 0 | 2 | 0 | 2 | 0 | 2 | 0 |
| P4 | 1 | 0 | 1 | 0 | 1 | 0 | 1 | 0 | 0 | 1 | 0 | 1 | P43 | 1 | 0 | 1 | 0 | 1 | 0 | 1 | 0 | 1 | 0 | 1 | 0 |
| P5 | 1 | 0 | 1 | 0 | 1 | 0 | 1 | 0 | 0 | 1 | 0 | 1 | P45 | 2 | 0 | 1 | 1 | 1 | 1 | 1 | 1 | 1 | 1 | 1 | 1 |
| P6 | 1 | 0 | 1 | 0 | 1 | 0 | 1 | 0 | 1 | 0 | 1 | 0 | P46 | 1 | 0 | 1 | 0 | 1 | 0 | 1 | 0 | 1 | 0 | 1 | 0 |
| P7 | 2 | 0 | 2 | 0 | 2 | 0 | 2 | 0 | 2 | 0 | 2 | 0 | P47 | 5 | 0 | 3 | 2 | 2 | 3 | 2 | 3 | 0 | 5 | 0 | 5 |
| P8 | 2 | 0 | 2 | 0 | 2 | 0 | 1 | 1 | 1 | 1 | 1 | 1 | P48 | 1 | 0 | 1 | 0 | 1 | 0 | 1 | 0 | 1 | 0 | 1 | 0 |
| P10 | 1 | 0 | 1 | 0 | 1 | 0 | 1 | 0 | 1 | 0 | 0 | 1 | P51 | 1 | 0 | 0 | 1 | 0 | 1 | 0 | 1 | 0 | 1 | 0 | 1 |
| P11 | 2 | 0 | 2 | 0 | 2 | 0 | 2 | 0 | 1 | 1 | 1 | 1 | P52 | 2 | 0 | 2 | 0 | 2 | 0 | 2 | 0 | 2 | 0 | 2 | 0 |
| P12 | 1 | 0 | 1 | 0 | 0 | 1 | 0 | 1 | 0 | 1 | 0 | 1 | P53 | 1 | 0 | 1 | 0 | 1 | 0 | 1 | 0 | 0 | 1 | 0 | 1 |
| P13 | 2 | 0 | 2 | 0 | 2 | 0 | 2 | 0 | 2 | 0 | 2 | 0 | P55 | 1 | 0 | 1 | 0 | 1 | 0 | 1 | 0 | 1 | 0 | 1 | 0 |
| P16 | 2 | 0 | 2 | 0 | 2 | 0 | 1 | 1 | 1 | 1 | 0 | 2 | P56 | 1 | 0 | 1 | 0 | 1 | 0 | 1 | 0 | 1 | 0 | 1 | 0 |
| P19 | 2 | 0 | 2 | 0 | 1 | 1 | 1 | 1 | 1 | 1 | 1 | 1 | P58 | 1 | 0 | 1 | 0 | 0 | 1 | 0 | 1 | 0 | 1 | 0 | 1 |
| P20 | 2 | 0 | 2 | 0 | 2 | 0 | 2 | 0 | 2 | 0 | 2 | 0 | P59 | 3 | 0 | 2 | 1 | 0 | 3 | 0 | 3 | 0 | 3 | 0 | 3 |
| P21 | 2 | 0 | 2 | 0 | 2 | 0 | 2 | 0 | 2 | 0 | 1 | 1 | P60 | 2 | 0 | 2 | 0 | 2 | 0 | 2 | 0 | 2 | 0 | 2 | 0 |
| P22 | 2 | 0 | 2 | 0 | 2 | 0 | 2 | 0 | 2 | 0 | 1 | 1 | P61 | 2 | 0 | 2 | 0 | 1 | 1 | 0 | 2 | 0 | 2 | 0 | 2 |
| P23 | 2 | 0 | 2 | 0 | 2 | 0 | 2 | 0 | 2 | 0 | 1 | 1 | P62 | 2 | 0 | 2 | 0 | 1 | 1 | 1 | 1 | 1 | 1 | 1 | 1 |
| P24 | 1 | 0 | 1 | 0 | 1 | 0 | 1 | 0 | 1 | 0 | 1 | 0 | P63 | 1 | 0 | 1 | 0 | 1 | 0 | 0 | 1 | 0 | 1 | 0 | 1 |
| P25 | 1 | 0 | 1 | 0 | 1 | 0 | 1 | 0 | 1 | 0 | 1 | 0 | P65 | 1 | 0 | 1 | 0 | 1 | 0 | 1 | 0 | 1 | 0 | 1 | 0 |
| P26 | 4 | 0 | 4 | 0 | 4 | 0 | 3 | 1 | 3 | 1 | 1 | 3 | P68 | 1 | 0 | 1 | 0 | 1 | 0 | 1 | 0 | 1 | 0 | 1 | 0 |
| P27 | 3 | 0 | 3 | 0 | 2 | 1 | 2 | 1 | 2 | 1 | 0 | 3 | P69 | 1 | 0 | 1 | 0 | 1 | 0 | 0 | 1 | 0 | 1 | 0 | 1 |
| P28 | 3 | 0 | 3 | 0 | 3 | 0 | 3 | 0 | 3 | 0 | 2 | 1 | P71 | 4 | 0 | 4 | 0 | 3 | 1 | 3 | 1 | 3 | 1 | 3 | 1 |
| P30 | 3 | 0 | 1 | 2 | 1 | 2 | 1 | 2 | 0 | 3 | 0 | 3 | P72 | 1 | 0 | 1 | 0 | 1 | 0 | 1 | 0 | 1 | 0 | 1 | 0 |
| P31 | 1 | 0 | 1 | 0 | 1 | 0 | 1 | 0 | 1 | 0 | 0 | 1 | P73 | 1 | 0 | 1 | 0 | 1 | 0 | 1 | 0 | 1 | 0 | 1 | 0 |
| P32 | 2 | 0 | 2 | 0 | 2 | 0 | 2 | 0 | 1 | 1 | 1 | 1 | P75 | 2 | 0 | 2 | 0 | 2 | 0 | 2 | 0 | 2 | 0 | 2 | 0 |
| P33 | 2 | 0 | 2 | 0 | 2 | 0 | 1 | 1 | 1 | 1 | 1 | 1 | P76 | 1 | 0 | 1 | 0 | 1 | 0 | 1 | 0 | 0 | 1 | 0 | 1 |
| P34 | 1 | 0 | 1 | 0 | 1 | 0 | 1 | 0 | 1 | 0 | 1 | 0 | P77 | 1 | 0 | 1 | 0 | 1 | 0 | 0 | 1 | 0 | 1 | 0 | 1 |
| P35 | 1 | 0 | 1 | 0 | 1 | 0 | 1 | 0 | 1 | 0 | 1 | 0 | P80 | 2 | 0 | 2 | 0 | 2 | 0 | 2 | 0 | 2 | 0 | 2 | 0 |
| P36 | 2 | 0 | 2 | 0 | 2 | 0 | 2 | 0 | 2 | 0 | 1 | 1 | P81 | 1 | 0 | 0 | 1 | 0 | 1 | 0 | 1 | 0 | 1 | 0 | 1 |
| P37 | 2 | 0 | 2 | 0 | 1 | 1 | 0 | 2 | 0 | 2 | 0 | 2 | P82 | 2 | 0 | 1 | 1 | 1 | 1 | 1 | 1 | 1 | 1 | 1 | 1 |
| P38 | 3 | 0 | 3 | 0 | 3 | 0 | 2 | 1 | 2 | 1 | 2 | 1 | P85 | 1 | 0 | 1 | 0 | 1 | 0 | 1 | 0 | 1 | 0 | 1 | 0 |
| P39 | 1 | 0 | 1 | 0 | 1 | 0 | 1 | 0 | 1 | 0 | 1 | 0 | P86 | 2 | 0 | 2 | 0 | 2 | 0 | 2 | 0 | 1 | 1 | 1 | 1 |
| P40 | 2 | 0 | 0 | 2 | 0 | 2 | 0 | 2 | 0 | 2 | 0 | 2 | P88 | 1 | 0 | 1 | 0 | 1 | 0 | 1 | 0 | 1 | 0 | 1 | 0 |
| CEC [%] | PD [%] | ||||||||||||||
|---|---|---|---|---|---|---|---|---|---|---|---|---|---|---|---|
| 10 | 20 | 30 | 40 | 50 | |||||||||||
| EPLPV | EPAPV | EPHPV | EPLPV | EPAPV | EPHPV | EPLPV | EPAPV | EPHPV | EPLPV | EPAPV | EPHPV | EPLPV | EPAPV | EPHPV | |
| −10 | 0 | 0 | 0 | 0 | 0 | 4 | 0 | 4 | 10 | 0 | 8 | 14 | 4 | 13 | 14 |
| −5 | 0 | 0 | 0 | 0 | 0 | 4 | 0 | 4 | 12 | 0 | 10 | 14 | 4 | 13 | 14 |
| 0 | 0 | 0 | 0 | 0 | 0 | 3 | 0 | 3 | 11 | 0 | 7 | 13 | 7 | 11 | 13 |
| 5 | 0 | 0 | 0 | 0 | 0 | 3 | 0 | 3 | 9 | 0 | 7 | 13 | 5 | 11 | 13 |
| 10 | 0 | 0 | 0 | 0 | 0 | 7 | 0 | 7 | 13 | 0 | 11 | 17 | 9 | 15 | 17 |
| CEC [%] | PD [%] | ||||||||||||||
|---|---|---|---|---|---|---|---|---|---|---|---|---|---|---|---|
| 10 | 20 | 30 | 40 | 50 | |||||||||||
| EPLPV | EPAPV | EPHPV | EPLPV | EPAPV | EPHPV | EPLPV | EPAPV | EPHPV | EPLPV | EPAPV | EPHPV | EPLPV | EPAPV | EPHPV | |
| −10 | 0 | 0 | 0 | 0 | 0 | 8 | 0 | 8 | 14 | 0 | 12 | 14 | 10 | 14 | 14 |
| −5 | 0 | 0 | 0 | 0 | 0 | 8 | 0 | 8 | 14 | 0 | 12 | 14 | 8 | 14 | 14 |
| 0 | 0 | 0 | 0 | 0 | 0 | 7 | 0 | 7 | 13 | 0 | 11 | 13 | 7 | 13 | 13 |
| 5 | 0 | 0 | 0 | 0 | 0 | 7 | 0 | 7 | 11 | 0 | 11 | 13 | 7 | 13 | 13 |
| 10 | 0 | 0 | 0 | 0 | 0 | 11 | 0 | 11 | 15 | 0 | 13 | 17 | 11 | 17 | 17 |
References
- Spertino, F.; Ciocia, A.; Mazza, A.; Nobile, M.; Russo, A.; Chicco, G. Voltage Control in Low Voltage Grids with Independent Operation of On-Load Tap Changer and Distributed Photovoltaic Inverters. Electr. Power Syst. Res. 2022, 211, 108187. [Google Scholar] [CrossRef]
- Li, C.; Disfani, V.; Pecenak, Z.; Mohajeryami, S.; Kleissl, J. Optimal OLTC Voltage Control Scheme to Enable High Solar Penetrations. Electr. Power Syst. Res. 2018, 160, 318–326. [Google Scholar] [CrossRef]
- Yuan, J.; Weng, Y.; Tan, C.-W. Determining Maximum Hosting Capacity for PV Systems in Distribution Grids. Int. J. Electr. Power Energy Syst. 2022, 135, 107342. [Google Scholar] [CrossRef]
- Fatima, S.; Püvi, V.; Lehtonen, M. Review on the PV Hosting Capacity in Distribution Networks. Energies 2020, 13, 4756. [Google Scholar] [CrossRef]
- Majeed, I.B.; Nwulu, N.I. Impact of Reverse Power Flow on Distributed Transformers in a Solar-Photovoltaic-Integrated Low-Voltage Network. Energies 2022, 15, 9238. [Google Scholar] [CrossRef]
- Noroc, L.; Grigoras, G.; Dandea, V.; Chelaru, E.; Neagu, B. An Efficient Voltage Control Methodology in LV Networks Integrating PV Prosumers Using Distribution Transformers with OLTC. In Proceedings of the IEEE 20th International Power Electronics and Motion Control Conference (PEMC), Brasov, Romania, 25–28 September 2022. [Google Scholar]
- Sarimuthu, C.; Ramachandaramurthy, V.; Agileswari, K.R.; Mokhlis, H. A Review on Voltage Control Methods Using On-Load Tap Changer Transformers for Networks with Renewable Energy Sources. Renew. Sustain. Energy Rev. 2016, 62, 1154–1161. [Google Scholar] [CrossRef]
- Belaid, Y.N.; Coudray, P.; Sanchez-Torres, J.; Fang, Y.; Zeng, Z.; Barros, A. Resilience Quantification of Smart Distribution Networks—A Bird’s Eye View Perspective. Energies 2021, 14, 2888. [Google Scholar] [CrossRef]
- Bedawy, A.; Yorino, N.; Mahmoud, K. Management of Voltage Regulators in Unbalanced Distribution Networks Using Voltage/Tap Sensitivity Analysis. In Proceedings of the International Conference on Innovative Trends in Computer Engineering, Aswan, Egypt, 19–21 February 2018. [Google Scholar]
- Liu, Y.; Guo, L.; Lu, C.; Chai, Y.; Gao, S.; Xu, B. A Fully Distributed Voltage Optimization Method for Distribution Networks Considering Integer Constraints of Step Voltage Regulators. IEEE Access 2019, 7, 60055–60066. [Google Scholar] [CrossRef]
- Li, X.; Wang, L.; Yan, N.; Ma, R. Cooperative Dispatch of Distributed Energy Storage in Distribution Network with PV Generation Systems. IEEE Trans. Appl. Supercond. 2021, 31, 1–4. [Google Scholar] [CrossRef]
- Wang, S.; Gao, S.; Niu, X.; Chen, J. The influence of multi-level energy storage on the access of distributed renewable energy. In Proceedings of the 5th Asia Conference on Power and Electrical Engineering (ACPEE), Chengdu, China, 4–7 June 2020. [Google Scholar]
- Leghari, Z.H.; Kumar, M.; Shaikh, P.H.; Kumar, L.; Tran, Q.T. A Critical Review of Optimization Strategies for Simultaneous Integration of Distributed Generation and Capacitor Banks in Power Distribution Networks. Energies 2022, 15, 8258. [Google Scholar] [CrossRef]
- Sadeghian, O.; Oshnoei, A.; Kheradmandi, M.; Mohammadi-Ivatloo, B. Optimal Placement of Multi-Period-Based Switched Capacitor in Radial Distribution Systems. Comput. Electr. Eng. 2020, 82, 106549. [Google Scholar] [CrossRef]
- Grigoraș, G.; Noroc, L.; Chelaru, E.; Scarlatache, F.; Neagu, B.-C.; Ivanov, O.; Gavrilaș, M. Coordinated Control of Single-Phase End-Users for Phase Load Balancing in Active Electric Distribution Networks. Mathematics 2021, 9, 2662. [Google Scholar] [CrossRef]
- Tenti, P.; Caldognetto, T. Integration of Local and Central Control Empowers Cooperation among Prosumers and Distributors towards Safe, Efficient, and Cost-Effective Operation of Microgrids. Energies 2023, 16, 2320. [Google Scholar] [CrossRef]
- Soe, N.N.; Lwin, K.S. Advance OLTC Control for Improving Power System Voltage Stability. Int. J. Sci. Eng. Technol. Res. 2014, 3, 2487–2493. [Google Scholar]
- Rogers, D.; Green, T.; Silversides, R. A Low-Wear Onload Tap Changer Diverter Switch for Frequent Voltage Control on Distribution Networks. IEEE Trans. Power Deliv. 2013, 29, 860–869. [Google Scholar] [CrossRef]
- Procopiou, A.T.; Ochoa, L.F. Voltage Control in PV-Rich LV Networks without Remote Monitoring. IEEE Trans. Power Syst. 2017, 32, 1224–1236. [Google Scholar] [CrossRef]
- Heinrich, C.; Fortenbacher, P.; Fuchs, A.; Andersson, G. PV Integration Strategies for Low Voltage Networks. In Proceedings of the IEEE International Energy Conference (ENERGYCON), Leuven, Belgium, 4–8 April 2016. [Google Scholar]
- Weisshaupt, M.J.; Schlatter, B.; Korba, P.; Kaffe, E.; Kienzle, F. Evaluation of Measures to Operate Urban Low Voltage Grids Considering Future PV Expansion. IFAC-PapersOnLine 2016, 49, 336–341. [Google Scholar] [CrossRef]
- Mulenga, E.; Bollen, M.; Etherden, N. Limits Set By Component Loadability on Solar Power Integration in Distribution Networks. Electr. Power Syst. Res. 2022, 209, 107951. [Google Scholar] [CrossRef]
- Bendík, J.; Cenký, M.; Cintula, B.; Beláń, A.; Eleschová, Ž.; Janiga, P. Stochastic Approach for Increasing the PV Hosting Capacity of a Low-Voltage Distribution Network. Processes 2023, 11, 9. [Google Scholar] [CrossRef]
- Noroc, L.; Grigoras, G.; Chelaru, E.; Dandea, V.; Neagu, B. Voltage Control Strategy Using the Rule-Based Reasoning in LV Distribution Networks with PV Penetration Integrating OLTC-Fitted Transformer. In Proceedings of the International Conference and Exposition on Electrical And Power Engineering (EPE), Iasi, Romania, 29–22 October 2022. [Google Scholar]
- Cipcigan, L.M.; Taylor, P.C. Taylor Investigation of The Reverse Power Flow Requirements of High Penetrations Of Small-Scale Embedded Generation. IET Renew. Power Gener. 2007, 1, 160–166. [Google Scholar] [CrossRef]
- Yoon, K.-H.; Shin, J.-W.; Nam, T.-Y.; Kim, J.-C.; Moon, W.-S. Operation Method of On-Load Tap Changer on Main Transformer Considering Reverse Power Flow in Distribution System Connected with High Penetration on Photovoltaic System. Energies 2022, 15, 6473. [Google Scholar] [CrossRef]
- Neagu, B.C.; Grigoras, G. Optimal Voltage Control in Power Distribution Networks Using an Adaptive On-Load Tap Changer Transformers Techniques. In Proceedings of the International Conference on Electromechanical and Energy Systems (SIELMEN), Craiova, Romania, 9–11 October 2019. [Google Scholar]
- Nakamura, M.; Yoshizawa, S.; Ishii, H.; Hayashi, Y. Advanced Voltage Control Method for Improving the Voltage Quality of Low-Voltage Distribution Networks with Photovoltaic Penetrations. Energy Inf. 2021, 4 (Suppl. S2), 31. [Google Scholar] [CrossRef]
- Feng, F.; Liu, Y.; Zhang, J. A Taxonomical Review on Recent Artificial Intelligence Applications to PV Integration into Power Grids. Int. J. Electr. Power Energy Syst. 2021, 132, 107176. [Google Scholar] [CrossRef]
- Trivedi, R.; Khadem, S. Implementation of Artificial Intelligence Techniques in Microgrid Control Environment: Current Progress and Future Scopes. Energy AI 2022, 8, 100147. [Google Scholar] [CrossRef]
- Lee, H.; Yu, W.; Oh, J.; Kim, H.; Kim, J. Development of an Intelligent Voltage Control System for Bulk Power Systems. Appl. Sci. 2021, 11, 9233. [Google Scholar] [CrossRef]
- Pimpa, C.; Premrudeepreechacharn, S. Voltage control in power system using expert system based on SCADA system. In Proceeding of the 2002 IEEE Power Engineering Society Winter Meeting, New York, NY, USA, 27–31 January 2002. [Google Scholar]
- Enemuo, F.O.; Chukwura, O.I. An Enhanced Scheme for Detecting Under-Voltage and Over-Voltage Using Fuzzy Logic Based System in a Low Voltage Grid Network. Int. Res. J. Eng. Technol. 2018, 5, 1334–1338. [Google Scholar]
- Mariaraja, P.; Manigandan, T.; Thiruvenkadam, S. An Expert System for Distribution System Reconfiguration through Fuzzy Logic and Flower Pollination Algorithm. Meas. Control 2018, 51, 371–382. [Google Scholar] [CrossRef]
- Perera, A.T.D.; Mauree, D.; Scartezzini, J.-L.; Nik, V.M. Optimum Design and Control of Grid Integrated Electrical Hubs Considering Lifecycle Cost and Emission. In Proceedings of the 2016 IEEE International Energy Conference (ENERGYCON), Leuven, Belgium, 4–8 April 2016. [Google Scholar]
- Bennett, C.; Stewart, R.; Lu, J.W. Forecasting Low Voltage Distribution Network Demand Profiles Using a Pattern Recognition Based Expert System. Energy 2014, 67, 200–212. [Google Scholar] [CrossRef]
- Kirgizov, A.K.; Dmitriev, S.A.; Safaraliev, M.K.; Pavlyuchenko, D.A.; Ghulomzoda, A.H.; Ahyoev, J.S. Expert System Application for Reactive Power Compensation in Isolated Electric Power Systems. Int. J. Electr. Comput. Eng. 2021, 11, 3682–3691. [Google Scholar] [CrossRef]
- Chelaru, E.; Grigoraş, G. Decision Support System to Determine the Replacement Ranking of the Aged Transformers in Electric Distribution Networks. In Proceedings of the 2020 12th International Conference on Electronics, Computers and Artificial Intelligence (ECAI), Bucharest, Romania, 25–27 June 2020. [Google Scholar]
- Grosan, C.; Abraham, A. Rule-Based Expert Systems. In Intelligent Systems; Springer: Berlin/Heidelberg, Germany, 2011; Volume 17, pp. 149–185. [Google Scholar]
- Grigoras, G.; Neagu, B. Smart meter data-based three-stage algorithm to calculate power and energy losses in low voltage distribution networks. Energies 2019, 12, 3008. [Google Scholar] [CrossRef]
- Efkarpidis, N.; Wijnhoven, T.; Gonzalez, C.; De Rybel, T.; Driesen, J. Coordinated voltage control scheme for Flemish LV distribution grids utilizing OLTC transformers and D-STATCOM’s. In Proceedings of the IET Conference on Developments in Power System Protection, Copenhagen, Denmark, 31 March–3 April 2014. [Google Scholar]
- Ciocia, A.; Boicea, V.; Chicco, G.; Di Leo, P.; Mazza, A.; Pons, E.; Spertino, F.; Hadj-Said, N. Voltage Control in Low-Voltage Grids Using Distributed Photovoltaic Converters and Centralized Devices. IEEE Trans. Ind. Appl. 2019, 55, 225–237. [Google Scholar] [CrossRef]
- Siemens. EU Requirements for Transformers Ecodesign Directive from the European Commission Tier 2-July 1st, 2021. Available online: https://assets.siemens-energy.com/siemens/assets/api/uuid:796c2680-c8bb-4186-b338-245865d85a45/ecodesignleaflet.pdf (accessed on 1 April 2023).
- SolarGIS. Solar Resource Maps of Romania. Available online: https://solargis.com/maps-and-gis-data/download/Romania (accessed on 1 April 2023).
- Connolly, T.; Walsh, M.; Hendricks, D.; Vansintjan, D. Potential for Citizen-Produced Electricity in the EU. 2016. Available online: https://friendsoftheearth.eu/wp-content/uploads/2016/09/foee-potential-energy-citizens-eu-260916.pdf (accessed on 1 April 2023).
- Romanian Energy Regulatory Authority. Report on Monitoring the Activities of Prosumators in 2021 (In Romanian). 2022. Available online: https://www.anre.ro (accessed on 1 April 2023).
- Romanian Energy Regulatory Authority. Reports on the Results of Monitoring Electricity Markets (In Romanian). 2022. Available online: https://www.anre.ro (accessed on 1 April 2023).
- Currel, G.; Dowman, A. Essential Mathematics and Statistics, 2nd ed.; John Wiley & Sons: Chichester, UK, 2009; pp. 211–242. [Google Scholar]
- Photovoltaic Geographical Information System—PVGIS. Available online: https://re.jrc.ec.europa.eu/pvg_tools/en/ (accessed on 1 April 2023).
- Evoenergy. What Is a kWp? Available online: https://www.evoenergy.co.uk/news-updates/what-is-a-kwp/ (accessed on 1 April 2023).
- Aztechsolar. Understanding kWp and kWh. Available online: https://www.aztechsolar.com.au/understanding-kwp-and-kwh/ (accessed on 1 April 2023).
- Eurelectric. Power Quality in European Electricity Supply Networks-: Network of Experts for Standardization, 2nd ed.; Eurelectric: Brussels, Belgium, 2003. [Google Scholar]
- Grigoras, G.; Scarlatache, F.; Galbau, S. An Efficient Distribution Transformer Fleet Modernization Strategy for a Rapid Transition toward the Active Electric Networks. In Proceedings of the 13th International Symposium on Advanced Topics in Electrical Engineering (ATEE), Bucharest, Romania, 23–25 March 2023. [Google Scholar]
- Kotsalos, K.; Miranda, I.; Dominguez-Garcia, J.L.; Leite, H.; Silva, N.; Hatziargyriou, N. Exploiting OLTC and BESS Operation Coordinated with Active Network Management in LV Networks. Sustainability 2020, 12, 3332. [Google Scholar] [CrossRef]














| Type of Section | Conductor | Type of Conductor | Length [km] | ||
|---|---|---|---|---|---|
| Cross-Section of Phase Conductor [mm2] | Number of Phases | Cross-Section of Neutral Conductor [mm2] | |||
| 1 | 50 | 3 | 50 | C * | 2.08 |
| 2 | 50 | 3 | 50 | S ** | 0.12 |
| 3 | 35 | 3 | 35 | C * | 0.68 |
| 4 | 35 | 1 | 35 | C * | 0.28 |
| 5 | 25 | 1 | 25 | C * | 0.28 |
| 6 | 25 | 1 | 16 | C * | 0.08 |
| SC | PD [%] | EPPV [kWh] | CEC [%] | SC | PD [%] | EPPV [kWh] | CEC [%] | SC | PD [%] | EPPV [kWh] | CEC [%] |
|---|---|---|---|---|---|---|---|---|---|---|---|
| S1 | 10 | −10% | S26 | 10 | −10% | S51 | 10 | −10% | |||
| S2 | 10 | −5% | S27 | 10 | −5% | S52 | 10 | −5% | |||
| S3 | 10 | 0% | S28 | 10 | 0% | S53 | 10 | 0% | |||
| S4 | 10 | +5% | S29 | 10 | +5% | S54 | 10 | +5% | |||
| S5 | 10 | +10% | S30 | 10 | +10% | S55 | 10 | +10% | |||
| S6 | 20 | −10% | S31 | 20 | −10% | S56 | 20 | −10% | |||
| S7 | 20 | −5% | S32 | 20 | −5% | S57 | 20 | −5% | |||
| S8 | 20 | 0% | S33 | 20 | 0% | S58 | 20 | 0% | |||
| S9 | 20 | +5% | S34 | 20 | +5% | S59 | 20 | +5% | |||
| S10 | 20 | +10% | S35 | 20 | +10% | S60 | 20 | +10% | |||
| S11 | 30 | −10% | S36 | 30 | −10% | S61 | 30 | −10% | |||
| S12 | 30 | −5% | S37 | 30 | −5% | S62 | 30 | −5% | |||
| S13 | 30 | 0% | S38 | 30 | 0% | S63 | 30 | 0% | |||
| S14 | 30 | +5% | S39 | 30 | +5% | S64 | 30 | +5% | |||
| S15 | 30 | +10% | S40 | 30 | +10% | S65 | 30 | +10% | |||
| S16 | 40 | −10% | S41 | 40 | −10% | S66 | 40 | −10% | |||
| S17 | 40 | −5% | S42 | 40 | −5% | S67 | 40 | −5% | |||
| S18 | 40 | 0% | S43 | 40 | 0% | S68 | 40 | 0% | |||
| S19 | 40 | +5% | S44 | 40 | +5% | S69 | 40 | +5% | |||
| S20 | 40 | +10% | S45 | 40 | +10% | S70 | 40 | +10% | |||
| S21 | 50 | −10% | S46 | 50 | −10% | S71 | 50 | −10% | |||
| S22 | 50 | −5% | S47 | 50 | −5% | S72 | 50 | −5% | |||
| S23 | 50 | 0% | S48 | 50 | 0% | S73 | 50 | 0% | |||
| S24 | 50 | +5% | S49 | 50 | +5% | S74 | 50 | +5% | |||
| S25 | 50 | +10% | S50 | 50 | +10% | S75 | 50 | +10% |
| CEC [%] | PD [%] | ||||||||||||||
|---|---|---|---|---|---|---|---|---|---|---|---|---|---|---|---|
| 10 | 20 | 30 | 40 | 50 | |||||||||||
| EPLPV | EPAPV | EPHPV | EPLPV | EPAPV | EPHPV | EPLPV | EPAPV | EPHPV | EPLPV | EPAPV | EPHPV | EPLPV | EPAPV | EPHPV | |
| −10 | 1.053 | 1.053 | 1.053 | 1.053 | 1.074 | 1.130 | 1.059 | 1.127 | 1.201 | 1.081 | 1.175 | 1.263 | 1.128 | 1.209 | 1.285 |
| −5 | 1.053 | 1.053 | 1.053 | 1.053 | 1.065 | 1.125 | 1.057 | 1.119 | 1.196 | 1.075 | 1.167 | 1.259 | 1.125 | 1.207 | 1.283 |
| 0 | 1.053 | 1.053 | 1.053 | 1.053 | 1.064 | 1.118 | 1.054 | 1.114 | 1.189 | 1.071 | 1.162 | 1.252 | 1.123 | 1.205 | 1.281 |
| 5 | 1.053 | 1.053 | 1.053 | 1.053 | 1.063 | 1.110 | 1.053 | 1.109 | 1.182 | 1.068 | 1.157 | 1.245 | 1.121 | 1.201 | 1.279 |
| 10 | 1.053 | 1.053 | 1.053 | 1.053 | 1.062 | 1.105 | 1.053 | 1.103 | 1.177 | 1.066 | 1.152 | 1.241 | 1.119 | 1.201 | 1.278 |
| CEC [%] | PD [%] | ||||||||||||||
|---|---|---|---|---|---|---|---|---|---|---|---|---|---|---|---|
| 10 | 20 | 30 | 40 | 50 | |||||||||||
| EPLPV | EPAPV | EPHPV | EPLPV | EPAPV | EPHPV | EPLPV | EPAPV | EPHPV | EPLPV | EPAPV | EPHPV | EPLPV | EPAPV | EPHPV | |
| −10 | 39.4 | 42.5 | 48.0 | 41.8 | 42.8 | 48.2 | 39.4 | 47.6 | 70.8 | 40.0 | 62.0 | 107.5 | 46.1 | 85.4 | 157.1 |
| −5 | 44.4 | 48.5 | 54.3 | 46.6 | 48.3 | 51.9 | 44.2 | 51.3 | 73.0 | 44.1 | 64.7 | 108.5 | 49.9 | 87.6 | 157.4 |
| 0 | 50.0 | 54.9 | 61.2 | 51.8 | 54.4 | 56.2 | 49.5 | 55.2 | 75.8 | 48.7 | 67.6 | 110.2 | 54.1 | 90.0 | 158.2 |
| 5 | 56.1 | 61.3 | 68.5 | 57.1 | 60.9 | 60.9 | 55.1 | 59.4 | 79.0 | 53.6 | 70.9 | 112.1 | 58.7 | 92.8 | 159.5 |
| 10 | 62.2 | 68.3 | 76.2 | 62.9 | 65.6 | 67.8 | 61.5 | 64.0 | 82.3 | 59.3 | 74.5 | 114.3 | 64.0 | 95.9 | 161.0 |
| CEC [%] | PD [%] | ||||||||||||||
|---|---|---|---|---|---|---|---|---|---|---|---|---|---|---|---|
| 10 | 20 | 30 | 40 | 50 | |||||||||||
| EPLPV | EPAPV | EPHPV | EPLPV | EPAPV | EPHPV | EPLPV | EPAPV | EPHPV | EPLPV | EPAPV | EPHPV | EPLPV | EPAPV | EPHPV | |
| −10 | 1.053 | 1.053 | 1.053 | 1.053 | 1.074 | 1.090 | 1.059 | 1.089 | 1.098 | 1.081 | 1.087 | 1.143 | 1.097 | 1.095 | 1.137 |
| −5 | 1.053 | 1.053 | 1.053 | 1.053 | 1.065 | 1.100 | 1.057 | 1.100 | 1.100 | 1.075 | 1.099 | 1.138 | 1.100 | 1.097 | 1.135 |
| 0 | 1.053 | 1.053 | 1.053 | 1.053 | 1.064 | 1.096 | 1.054 | 1.095 | 1.098 | 1.071 | 1.098 | 1.131 | 1.098 | 1.099 | 1.133 |
| 5 | 1.053 | 1.053 | 1.053 | 1.053 | 1.063 | 1.091 | 1.053 | 1.089 | 1.098 | 1.068 | 1.093 | 1.123 | 1.098 | 1.097 | 1.131 |
| 10 | 1.053 | 1.053 | 1.053 | 1.053 | 1.062 | 1.091 | 1.053 | 1.091 | 1.098 | 1.066 | 1.091 | 1.118 | 1.096 | 1.095 | 1.129 |
| CEC [%] | PD [%] | ||||||||||||||
|---|---|---|---|---|---|---|---|---|---|---|---|---|---|---|---|
| 10 | 20 | 30 | 40 | 50 | |||||||||||
| EPLPV | EPAPV | EPHPV | EPLPV | EPAPV | EPHPV | EPLPV | EPAPV | EPHPV | EPLPV | EPAPV | EPHPV | EPLPV | EPAPV | EPHPV | |
| −10 | 39.4 | 42.5 | 48.0 | 41.8 | 42.8 | 48.1 | 39.4 | 47.5 | 77.4 | 40.0 | 65.8 | 127.8 | 46.6 | 95.5 | 191.3 |
| −5 | 44.4 | 48.5 | 54.3 | 46.6 | 48.3 | 51.7 | 44.2 | 51.1 | 78.6 | 44.1 | 67.8 | 128.0 | 49.9 | 97.1 | 190.5 |
| 0 | 50.0 | 54.9 | 61.2 | 51.8 | 54.4 | 55.6 | 49.5 | 54.6 | 80.3 | 48.7 | 69.1 | 128.5 | 53.7 | 97.9 | 190.0 |
| 5 | 56.1 | 61.3 | 68.5 | 57.1 | 60.9 | 60.2 | 55.1 | 58.7 | 82.6 | 53.6 | 72.1 | 129.9 | 58.1 | 100.2 | 190.6 |
| 10 | 62.2 | 68.3 | 76.2 | 62.9 | 65.6 | 64.3 | 61.5 | 62.7 | 84.9 | 59.3 | 75.1 | 130.0 | 62.8 | 102.5 | 190.5 |
| PD [%] | CEC [%] | ||||
|---|---|---|---|---|---|
| −10 | −5 | 0 | 5 | 10 | |
| 40 | 2.86/S57 | 2.48/S56 | 2.11/S58 | 1.87/S59 | 1.73/S60 |
| 50 | 4.98/S71 | 4.91/S72 | 4.71/S73 | 4.60/S74 | 4.49/S75 |
| CEC [%] | PD [%] | ||||||||||||||
|---|---|---|---|---|---|---|---|---|---|---|---|---|---|---|---|
| 10 | 20 | 30 | 40 | 50 | |||||||||||
| EPLPV | EPAPV | EPHPV | EPLPV | EPAPV | EPHPV | EPLPV | EPAPV | EPHPV | EPLPV | EPAPV | EPHPV | EPLPV | EPAPV | EPHPV | |
| −10 | 2.50 | 2.85 | 2.96 | 2.84 | 3.54 | 2.87 | 3.19 | 3.32 | 1.60 | 3.46 | 2.05 | 0.00 | 3.04 | 1.04 | 0.00 |
| −5 | 2.18 | 2.10 | 2.10 | 2.08 | 2.78 | 2.99 | 2.29 | 3.60 | 1.56 | 3.02 | 2.28 | 0.00 | 2.90 | 1.02 | 0.00 |
| 0 | 1.89 | 1.77 | 1.64 | 1.75 | 2.31 | 2.68 | 1.91 | 2.60 | 1.61 | 2.14 | 2.05 | 0.00 | 2.18 | 1.16 | 0.00 |
| 5 | 1.50 | 1.78 | 1.68 | 1.77 | 2.19 | 2.60 | 1.84 | 2.50 | 1.41 | 2.10 | 1.77 | 0.00 | 2.31 | 0.94 | 0.00 |
| 10 | 1.34 | 1.61 | 1.47 | 1.79 | 1.84 | 2.32 | 1.60 | 2.21 | 1.38 | 1.80 | 1.50 | 0.00 | 2.08 | 0.85 | 0.00 |
| CEC [%] | PD [%] | ||||||||||||||
|---|---|---|---|---|---|---|---|---|---|---|---|---|---|---|---|
| 10 | 20 | 30 | 40 | 50 | |||||||||||
| EPLPV | EPAPV | EPHPV | EPLPV | EPAPV | EPHPV | EPLPV | EPAPV | EPHPV | EPLPV | EPAPV | EPHPV | EPLPV | EPAPV | EPHPV | |
| −10 | 0.08 | 0.08 | 0.08 | 0.08 | 1.98 | 0.53 | 0.62 | 0.91 | 0.35 | 2.62 | 0.00 | 0.00 | 1.35 | 0.00 | 0.00 |
| −5 | 0.00 | 0.00 | 0.00 | 0.00 | 0.00 | 1.83 | 0.00 | 2.27 | 0.00 | 0.85 | 1.68 | 0.00 | 1.85 | 0.00 | 0.00 |
| 0 | 0.00 | 0.00 | 0.00 | 0.00 | 0.00 | 1.68 | 0.00 | 1.57 | 0.00 | 0.17 | 0.17 | 0.00 | 1.87 | 0.00 | 0.00 |
| 5 | 0.00 | 0.00 | 0.00 | 0.00 | 0.00 | 1.23 | 0.00 | 1.11 | 0.00 | 0.24 | 0.24 | 0.00 | 1.89 | 0.00 | 0.00 |
| 10 | 0.00 | 0.00 | 0.00 | 0.00 | 0.00 | 0.00 | 0.00 | 0.00 | 0.44 | 0.00 | 0.00 | 0.00 | 0.45 | 0.00 | 0.00 |
| CEC [%] | PD [%] | ||||||||||||||
|---|---|---|---|---|---|---|---|---|---|---|---|---|---|---|---|
| 10 | 20 | 30 | 40 | 50 | |||||||||||
| EPLPV | EPAPV | EPHPV | EPLPV | EPAPV | EPHPV | EPLPV | EPAPV | EPHPV | EPLPV | EPAPV | EPHPV | EPLPV | EPAPV | EPHPV | |
| −10 | 0 | 0 | 0 | 0 | 0 | 4 | 0 | 4 | 4 | 0 | 4 | 0 | 6 | 1 | 0 |
| −5 | 0 | 0 | 0 | 0 | 0 | 4 | 0 | 4 | 2 | 0 | 2 | 0 | 4 | 1 | 0 |
| 0 | 0 | 0 | 0 | 0 | 0 | 4 | 0 | 4 | 2 | 0 | 4 | 0 | 0 | 2 | 0 |
| 5 | 0 | 0 | 0 | 0 | 0 | 4 | 0 | 4 | 2 | 0 | 4 | 0 | 2 | 2 | 0 |
| 10 | 0 | 0 | 0 | 0 | 0 | 4 | 0 | 4 | 2 | 0 | 2 | 0 | 2 | 2 | 0 |
| No. | Algorithm | ACT [seconds] |
|---|---|---|
| 1 | RBES (Proposed) | 0.265 |
| 2 | MM | 0.253 |
Disclaimer/Publisher’s Note: The statements, opinions and data contained in all publications are solely those of the individual author(s) and contributor(s) and not of MDPI and/or the editor(s). MDPI and/or the editor(s) disclaim responsibility for any injury to people or property resulting from any ideas, methods, instructions or products referred to in the content. |
© 2023 by the authors. Licensee MDPI, Basel, Switzerland. This article is an open access article distributed under the terms and conditions of the Creative Commons Attribution (CC BY) license (https://creativecommons.org/licenses/by/4.0/).
Share and Cite
Dandea, V.; Grigoras, G. Expert System Integrating Rule-Based Reasoning to Voltage Control in Photovoltaic-Systems-Rich Low Voltage Electric Distribution Networks: A Review and Results of a Case Study. Appl. Sci. 2023, 13, 6158. https://doi.org/10.3390/app13106158
Dandea V, Grigoras G. Expert System Integrating Rule-Based Reasoning to Voltage Control in Photovoltaic-Systems-Rich Low Voltage Electric Distribution Networks: A Review and Results of a Case Study. Applied Sciences. 2023; 13(10):6158. https://doi.org/10.3390/app13106158
Chicago/Turabian StyleDandea, Vasilica, and Gheorghe Grigoras. 2023. "Expert System Integrating Rule-Based Reasoning to Voltage Control in Photovoltaic-Systems-Rich Low Voltage Electric Distribution Networks: A Review and Results of a Case Study" Applied Sciences 13, no. 10: 6158. https://doi.org/10.3390/app13106158
APA StyleDandea, V., & Grigoras, G. (2023). Expert System Integrating Rule-Based Reasoning to Voltage Control in Photovoltaic-Systems-Rich Low Voltage Electric Distribution Networks: A Review and Results of a Case Study. Applied Sciences, 13(10), 6158. https://doi.org/10.3390/app13106158

