A New Way of Cataloging Research through Grounded Theory
Abstract
1. Introduction
2. Grounded Theory: Concepts, Differences, and Disagreements
- Glaser emphasized the search for emerging theories. In contrast, Strauss highlighted the importance of a systematic approach and validation criteria [18].
- Glaser paid special attention to the meaning of the data and asked: “What do we have here?”. On the other hand, Strauss studied every word present in the data and asked: “What if?” [8].
- In GGT, the research problems and questions are not previously defined, and the literature should not be revised at the beginning of the GT process, while SGT proposes the opposite [19].
- In GGT, open coding starts the data analysis; in SGT, open coding is used for data to be decomposed and reach higher levels of abstraction [19].
| Glasserian | Straussian |
|---|---|
| Open Coding | |
| Start the data analysis | The datum is broken down to a higher level of abstraction |
| Axial Coding | |
| Not used | It runs parallel to open coding |
| Selective Coding | |
| Identification of the core category | It is similar to axial coding but with a higher level of abstraction |
| Regarding Research Questions | |
| The problem is not established initially; therefore, it does not start with the research questions. There is only one central concern. | There are research questions at the beginning |
| Theoretical Sensitivity | |
| Generates concepts from the data through the process of abstraction | The process of abstraction is based on the researcher and their knowledge about the subject |
| Core Category | |
| It is the crux and the theory is developed around it | Selective coding provides an abstract category; if this does not adequately cover the GT, a new abstract category is chosen, and the cycle is repeated until reaching the core category. |
3. Research Methodology
4. Study Case
4.1. GSMS Data Collection Phase
4.1.1. Definition of the Research Questions Phase
4.1.2. Label P2: Search Performance Phase
4.1.3. P3: Screening of Paper
- Peer-reviewed documents.
- Only primary papers were used.
- Duplicated papers.
- Paper not written in English.
- GT was not mentioned in the abstract.
- Documents in which the GT was used as an alternative methodology.
- Software development and GT were not the focus of the article.
- GT within a software implementation study.
- Dark literature.
| Database | Web of Science | IEEE | Scopus | ACM | ||||
|---|---|---|---|---|---|---|---|---|
| Description | Minus | Total | Minus | Total | Minus | Total | Minus | Total |
| Initial articles | - | 700 | - | 348 | - | 418 | - | 284 |
| Duplicates in the previous database | - | 700 | 121 | 227 | 264 | 154 | 21 | 263 |
| Duplicates | 43 | 657 | 16 | 211 | 0 | 154 | 25 | 238 |
| Not in English | 22 | 635 | 0 | 211 | 0 | 154 | 0 | 238 |
| The word “Grounded” does not appear in the article’s title and/or abstract | 56 | 579 | 19 | 192 | 0 | 154 | 186 | 52 |
| Software development is not the topic | 214 | 365 | - | 192 | 0 | 154 | 36 | 16 |
| Grounded theory is not the topic | 238 | 127 | 125 | 67 | 137 | 17 | 0 | 16 |
| Software development and grounded theory are not core topics | 104 | 53 | 61 | 6 | 15 | 2 | 7 | 9 |
| Total = 70 [28] | 53 | 6 | 2 | 9 | ||||
| Total, after the inclusion criteria (primary papers) | 53 | 6 | 2 | 9 | ||||
| Total = 70 (after of snowball process) | 53 | 6 | 2 | 9 | ||||
| Description | No. Papers | Percent (%) over Classified Articles (42) | Percent (%) over Total Papers |
|---|---|---|---|
| Software Requirements | 6 | 14.3 | 10.0 |
| Software Design | 4 | 9.5 | 4.3 |
| Software Construction | 5 | 11.9 | 7.1 |
| Software Testing | 6 | 14.3 | 8.6 |
| Software Maintenance | 1 | 2.4 | 1.4 |
| Software Engineering Process | 5 | 11.9 | 7.1 |
| Software Engineering Models and Methods | 12 | 28.6 | 15.7 |
| Software Quality | 2 | 4.7 | 2.9 |
| Software Engineering Management | 1 | 2.4 | 1.4 |
| Software Configuration Management | 0 | ||
| Total | 42 | 100 | 58.5 |
4.2. GSMS Data Analysis Phase
4.3. Data Analysis: Iteration 0
- Research questions “RQ1, RQ2, RQ3”.
- The 70 papers concerned with grounded theory and software engineering.
4.3.1. Keywording
4.3.2. Mapping
- Papers that are on both lists and are fully classified.
- Articles in the software development list are partially classified in software development.
- Papers in the grounded theory list are partially classified in GT.
- Articles that are not in either list remain unclassified.
4.3.3. Synthesis and Outcomes
4.3.4. Comparison with the Literature
4.3.5. Summary Iteration 0
4.4. Data Analysis: Iteration 1
- The five research questions from iteration zero, which are RQ1, RQ2, RQ3, RQ4, and RQ5.
- The pre-classification schema.
- The 70 selected papers.
- Equation (1) of the available three to reach saturation is not fulfilled.
- Two new research questions are added .
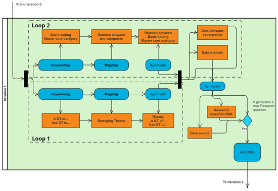
4.4.1. Loop 1
4.4.2. Loop 2
4.4.3. Comparison with the Literature
4.4.4. Summary of Iteration 1
- {Data source} is the data collection conducted through interviews, questionnaires, and observations.
- {Data analysis} is confirmed by various stages of the GT, such as open coding, selective coding, and theoretical coding, which are interrelated [9].
- {Constant comparison} is developed through the GT process.
- {Basic Coding} is the concepts, indicators, patterns, categories, or initial properties that support the GT structure. {Basic Coding} could be found at an early or middle stage of the GT process, and they are the foundations of the {emerging theory}.
- The {Master Core category} is the final category obtained after undertaking the entire GT process. They are propositions, recommendations, strategies, contingencies, consequences, and changes.
- {Emerging theory} emerges from the core category and is formed through the resulting products or final categories that were defined in two ways:
5. Discussion
- The first column is the article code.
- The following two columns show the GT classification.
- The following six columns show the {GT Elements}.
6. Conclusions
- The process of {constant comparison} until saturation is essential in GT, and different GT processes in software development focus on different moments. The main challenge of {constant comparison} may be the diversity of data sources or dimensions in finding the core category in each paper. Therefore, the {data analysis} and constant comparative techniques were created to complete the {GTe} and are a common part of all GT processes.
- This leads to the question of when the initial elements in the GT process emerge, which we called {Basic Coding}. For the Glasserian variant, it could be the first result of open coding; for the Straussian variant, it could be the data of the initial research question, and for the constructivist variant, it could be initial coding.
- The result is the {Master Core Category}, which was initially called {Result product}. The relationship between {Basic Coding} and the {Master Core category} leads to a holistic and multidimensional result.
- If a highlighted quote is classified as {Basic Coding} or {Master Core category}, it is always shown as a list, matrix, or chart of topics and is quantifiable. Therefore, the description of the code begins with a number.
- Two ways to present the theory GT were found: {A GT of…} and {Use of GT to…}. “A GT of” and “Use of GT to” were later converted into a short description of what we called {Emerging theory}.
Author Contributions
Funding
Institutional Review Board Statement
Informed Consent Statement
Data Availability Statement
Acknowledgments
Conflicts of Interest
References
- Birks, D.F.; Fernandez, W.; Levina, N.; Nasirin, S. Grounded theory method in information systems research: Its nature, diversity and opportunities. Eur. J. Inf. Syst. 2013, 22, 1–8. [Google Scholar] [CrossRef]
- Adolph, S.; Hall, W.; Kruchten, P. A Methodological Leg to Stand on: Lessons Learned Using Grounded Theory to Study Software Development. In Proceedings of the 2008 Conference of the Center for Advanced Studies on Collaborative Research: Meeting of Minds, CASCON’08, New York, NY, USA, 27–30 October 2008; pp. 13:166–13:178. [Google Scholar] [CrossRef]
- Kroeger, T.A.; Davidson, N.J.; Cook, S.C. Understanding the characteristics of quality for software engineering processes: A Grounded Theory investigation. Inf. Softw. Technol. 2014, 56, 252–271. [Google Scholar] [CrossRef]
- Stol, K.-J.; Ralph, P.; Fitzgerald, B. Grounded theory in software engineering research: A Critical Review and Guidelines. In Proceedings of the ICSE’16: 38th International Conference on Software Engineering, Austin, TX, USA, 14–22 May 2016; pp. 120–131. [Google Scholar] [CrossRef]
- Matavire, R.; Brown, I. Profiling grounded theory approaches in information systems research. Eur. J. Inf. Syst. 2013, 22, 119–129. [Google Scholar] [CrossRef]
- Glaser, B.G.; Strauss, A.L. The Discovery of Grounded Theory: Strategies for Qualitative Research; Aldine Transaction: Piscataway, NJ, USA, 1973. [Google Scholar]
- Charmaz, K. Constructing Grounded Theory. A Practical Guide Through Qualitative Analysis; Sage: Thousand Oaks, CA, USA, 2006; p. 224. ISBN 9780761973539. [Google Scholar]
- Van Niekerk, J.C.; Roode, J. Glaserian and Straussian Grounded Theory: Similar or Completely Different ? In Proceedings of the 2009 Annual Research Conference of the South African Institute of Computer Scientists and Information Technologists, Emfuleni, South Africa, 12–14 October 2009; pp. 96–103. [Google Scholar] [CrossRef]
- Urquhart, C. An encounter with grounded theory: Tackling the practical and philosophical issues. In Qualitative Research in IS: Issues and Trends; IGI Global: Queensland, Australia, 2001; pp. 104–140. [Google Scholar]
- Zayour, I.; Hamdar, A. A qualitative study on debugging under an enterprise IDE. Inf. Softw. Technol. 2016, 70, 130–139. [Google Scholar] [CrossRef]
- Strauss, A.; Corbin, J. Grounded Theory Methodology: An Overview. In Handbook of Qualitative Research; Denzin, N.K., Lincoln, Y.S., Eds.; SAGE: Thousand Oaks, CA, USA, 1994; Charpter 17; pp. 273–285. [Google Scholar]
- Adolph, S.; Kruchten, P.; Hall, W. Reconciling perspectives: A grounded theory of how people manage the process of software development. J. Syst. Softw. 2012, 85, 1269–1286. [Google Scholar] [CrossRef]
- Bourque, P.; Fairley, R.E. Guide to the Software Engineering Body of Knowledge (SWEBOK(R)): Version 3.0, 3rd ed.; IEEE Computer Society Press: Los Alamitos, CA, USA, 2014. [Google Scholar]
- Navas, G.; Yagüe, A. Glaserian Systematic Mapping Study: An Integrating Methodology. In Proceedings of the 17th International Conference on Evaluation of Novel Approaches to Software Engineering, Online, 25–26 April 2022; pp. 519–527. [Google Scholar] [CrossRef]
- Biaggi, C.; Wa-Mbaleka, S. Grounded Theory: A Practical Overview of the Glaserian School. JPAIR Multidiscip. Res. 2018, 32, 1–29. [Google Scholar] [CrossRef]
- Kaskenpalo, P.; MacDonell, S.G. Valuing evaluation: Methodologies to bridge research and practice. In Proceedings of the EAST’12: 2nd International Workshop on Evidential Assessment of Software Technologies, Lund, Sweden, 22 September 2012. [Google Scholar] [CrossRef]
- Glaser, B.G.; Strauss, A.L. Awareness of Dying; Routledge: Chicago, IL, USA, 1965. [Google Scholar]
- Gandomani, T.J.; Zulzalil, H.; Ghani, A.A.A.; Sultan, A.B.M.; Sharif, K.Y. How human aspects impress Agile software development transition and adoption. Int. J. Softw. Eng. Appl. 2014, 8, 129–148. [Google Scholar] [CrossRef]
- Adolph, S.; Hall, W.; Kruchten, P. Using grounded theory to study the experience of software development. Empir. Softw. Eng. 2011, 16, 487–513. [Google Scholar] [CrossRef]
- Adolph, S.; Kruchten, P. Generating a useful theory of software engineering. In Proceedings of the 2013 2nd SEMAT Workshop on a General Theory of Software Engineering, GTSE 2013, San Francisco, CA, USA, 26 May 2013; pp. 47–50. [Google Scholar] [CrossRef]
- Petersen, K.; Feldt, R.; Mujtaba, S.; Mattsson, M. Systematic Mapping Studies in Software Engineering. In Proceedings of the EASE’08: 12th international conference on Evaluation and Assessment in Software Engineering, Swindon, UK, 26–27 June 2008; pp. 68–77. [Google Scholar]
- Moghadas, M.; Hashemi, M.R. Toward a Unified Characterization of Mapping Algorithms in Cloud and MPSoC Environments Using a Literature-Based Approach. Can. J. Electr. Comput. Eng. 2015, 38, 204–218. [Google Scholar] [CrossRef]
- Brown, J.; Lindgaard, G.; Biddle, R. Stories, sketches, and lists: Developers and interaction designers interacting through artefacts. In Proceedings of the Agile 2008 Conference, Toronto, ON, Canada, 4–8 August 2008; pp. 39–50. [Google Scholar] [CrossRef]
- Coleman, G. EXtreme Programming (XP) as a ‘minimum’ software Process: A grounded theory. In Proceedings of the International Computer Software and Applications Conference, Hong Kong, China, 28–30 September 2004; pp. 30–31. [Google Scholar] [CrossRef]
- Sedano, T.; Ralph, P.; Peraire, C. Sustainable Software Development through Overlapping Pair Rotation. In Proceedings of the ESEM’16: 10th ACM/IEEE International Symposium on Empirical Software Engineering and Measurement, New York, NY, USA, 8–9 September 2016; pp. 1–10. [Google Scholar] [CrossRef]
- Würfel, D.; Lutz, R.; Diehl, S. Grounded requirements engineering: An approach to use case driven requirements engineering. J. Syst. Softw. 2016, 117, 645–657. [Google Scholar] [CrossRef]
- Hoda, R.; Noble, J. Becoming Agile: A Grounded Theory of Agile Transitions in Practice. In Proceedings of the 2017 IEEE/ACM 39th International Conference on Software Engineering, ICSE 2017, Buenos Aires, Argentina, 20–28 May 2017; pp. 141–151. [Google Scholar] [CrossRef]
- Paternoster, N.; Giardino, C.; Unterkalmsteiner, M.; Gorschek, T.; Abrahamsson, P. Software development in startup companies: A systematic mapping study. Inf. Softw. Technol. 2014, 56, 1200–1218. [Google Scholar] [CrossRef]
- Atlas.ti GmbH. ATLAS.ti 8 Windows–User Manual. 2018. Available online: http://downloads.atlasti.com/docs/manual/atlasti_v8_manual_en.pdf?_ga=2.109817989.1433951203.1546789831-208372801.1521470586 (accessed on 20 February 2021).
- Petersen, K.; Vakkalanka, S.; Kuzniarz, L. Guidelines for conducting systematic mapping studies in software engineering: An update. Inf. Softw. Technol. 2015, 64, 1–18. [Google Scholar] [CrossRef]
- Seth, F.P.; Mustonen-Ollila, E.; Taipale, O.; Smolander, K. Software quality construction in 11 companies: An empirical study using the grounded theory. Softw. Qual. J. 2015, 23, 627–660. [Google Scholar] [CrossRef]
- Gandomani, T.J.; Zulzalil, H.; Ghani, A.A.A.; Abu, A.B.; Parizi, R.M. The impact of inadequate and dysfunctional training on agile transformation process: A grounded theory study. Inf. Softw. Technol. 2015, 57, 295–309. [Google Scholar] [CrossRef]
- Waterman, M.; Noble, J.; Allan, G. How much up-front? A grounded theory of agile architecture. In Proceedings of the International Conference on Software Engineering, Florence, Italy, 16–24 May 2015; pp. 347–357. [Google Scholar] [CrossRef]
- Fagerholm, F.; Ikonen, M.; Kettunen, P.; Münch, J.; Roto, V.; Abrahamsson, P. Performance Alignment Work: How software developers experience the continuous adaptation of team performance in Lean and Agile environments. Inf. Softw. Technol. 2015, 64, 132–147. [Google Scholar] [CrossRef]
- Galster, M.; Avgeriou, P. An industrial case study on variability handling in large enterprise software systems. Inf. Softw. Technol. 2015, 60, 16–31. [Google Scholar] [CrossRef]
- Clarke, P.; O’Connor, R.V. The situational factors that affect the software development process: Towards a comprehensive reference framework. Inf. Softw. Technol. 2012, 54, 433–447. [Google Scholar] [CrossRef]
- Yu, L.; Xu, X.; Liu, C.; Sheng, B. Using grounded theory to understand testing engineers’ soft skills of third-party software testing centers. In Proceedings of the ICSESS 2012: 2012 IEEE International Conference on Computer Science and Automation Engineering, Beijing, China, 22–24 June 2012; pp. 403–406. [Google Scholar] [CrossRef]
- Dorairaj, S.; Noble, J.; Malik, P. Understanding lack of trust in distributed agile teams: A grounded theory study. In Proceedings of the 16th International Conference on Evaluation & Assessment in Software Engineering (EASE 2012), Ciudad Real, Spain, 14–15 May 2012. [Google Scholar]
- Stray, V.; Sjøberg, D.I.K.; Dybå, T. The daily stand-up meeting: A grounded theory study. J. Syst. Softw. 2016, 114, 101–124. [Google Scholar] [CrossRef]
- Schenk, J. Evaluating awareness information in distributed collaborative editing by software-engineers. In Proceedings of the 2012 1st International Workshop on User Evaluation for Software Engineering Researchers, USER 2012, Zurich, Switzerland, 5 June 2012; pp. 35–38. [Google Scholar] [CrossRef]
- Ghanbari, H. Seeking technical debt in critical software development projects: An exploratory field study. In Proceedings of the Annual Hawaii International Conference on System Sciences, Koloa, HI, USA, 5–8 January 2016; pp. 5407–5416. [Google Scholar] [CrossRef]
- Santos, V.; Goldman, A.; de Souza, C.R.B. Fostering effective inter-team knowledge sharing in agile software development. Empir. Softw. Eng. 2015, 20, 1006–1051. [Google Scholar] [CrossRef]
- Waterman, M.; Noble, J.; Allan, G. How much architecture? Reducing the up-front effort. In Proceedings of the Agile India 2012, Bengaluru, India, 17–19 February 2012; pp. 56–59. [Google Scholar] [CrossRef]
- Fernández, D.M.; Wagner, S. Naming the pain in requirements engineering: A design for a global family of surveys and first results from Germany. Inf. Softw. Technol. 2015, 57, 616–643. [Google Scholar] [CrossRef]
- Ayas, H.M.; Leitner, P.; Hebig, R. Facing the giant: A grounded theory study of decision-making in microservices migrations. In Proceedings of the International Symposium on Empirical Software Engineering and Measurement, Bari, Italy, 11–15 October 2021. [Google Scholar] [CrossRef]
- Moshtari, S.; Okutan, A.; Mirakhorli, M. A Grounded Theory Based Approach to Characterize Software Attack Surfaces. In Proceedings of the 44th International Conference on Software Engineering, Pittsburgh, PA, USA, 21–29 May 2022. [Google Scholar] [CrossRef]
- De Souza Santos, R.E.; Ralph, P. A Grounded Theory of Coordination in Remote-First and Hybrid Software Teams. In Proceedings of the International Conference on Software Engineering, Pittsburgh, PA, USA, 21–29 May 2022; pp. 25–35. [Google Scholar] [CrossRef]
- Rodríguez, P.; Urquhart, C.; Mendes, E. A Theory of Value for Value-Based Feature Selection in Software Engineering. IEEE Trans. Softw. Eng. 2022, 48, 466–484. [Google Scholar] [CrossRef]
- Pillay, N.; Wing, J. Agile UX: Integrating good UX development practices in Agile. In Proceedings of the 2019 Conference on Information Communications Technology and Society, ICTAS 2019, Durban, South Africa, 6–8 March 2019; pp. 2–7. [Google Scholar] [CrossRef]
- Danilova, A.; Naiakshina, A.; Smith, M. One size does not fit all: A grounded theory and online survey study of developer preferences for securitywarning types. In Proceedings of the International Conference on Software Engineering, Seoul, Republic of Korea, 27 June–19 July 2020; pp. 136–148. [Google Scholar] [CrossRef]
- Pina, D.; Seaman, C.; Goldman, A. Technical Debt Prioritization: A Developer’s Perspective. In Proceedings of the International Conference on Technical Debt 2022, Pittsburgh, PA, USA, 16–18 May 2022; pp. 46–55. [Google Scholar] [CrossRef]
- MacArthy, R.W.; Bass, J.M. The Role of Skillset in the Determination of DevOps implementation Strategy. In Proceedings of the 2021 IEEE/ACM Joint 15th International Conference on Software and System Processes and 16th ACM/IEEE International Conference on Global Software Engineering, ICSSP/ICGSE 2021, Madrid, Spain, 17–19 May 2021; pp. 50–60. [Google Scholar] [CrossRef]
- Chitchyan, R.; Bird, C. Theory as a Source of Software Requirements. In Proceedings of the IEEE International Conference on Requirements Engineering, Zurich, Switzerland, 31 August–4 September 2020; pp. 227–237. [Google Scholar] [CrossRef]
- Tuape, M.; Hasheela-Mufeti, V.T.; Kasurinen, J. Theory on Non-Technical Characteristics Affecting Process Adoption in Small Software Companies: A Grounded Theory Study. IEEE Access 2022, 10, 103382–103400. [Google Scholar] [CrossRef]
- Ardo, A.A.; Bass, J.M.; Gaber, T. Towards Secure Agile Software Development Process: A Practice-Based Model. In Proceedings of the 48th Euromicro Conference on Software Engineering and Advanced Applications, SEAA 2022, Gran Canaria, Spain, 31 August–2 September 2022; pp. 149–156. [Google Scholar] [CrossRef]
- Salman, I.; Rodriguez, P.; Turhan, B.; Tosun, A.; Gureller, A. What Leads to a Confirmatory or Disconfirmatory Behavior of Software Testers? IEEE Trans. Softw. Eng. 2022, 48, 1351–1368. [Google Scholar] [CrossRef]
- Farias, R.S.; de Souza, R.M.; McGregor, J.D.; de Almeida, E.S. Designing smart city mobile applications: An initial grounded theory. Empir. Softw. Eng. 2019, 24, 3255–3289. [Google Scholar] [CrossRef]
- Masood, Z.; Hoda, R.; Blincoe, K. How agile teams make self-assignment work: A grounded theory study. Empir. Softw. Eng. 2020, 25, 4962–5005. [Google Scholar] [CrossRef]
- Dissanayake, N.; Zahedi, M.; Jayatilaka, A.; Babar, M.A. A Grounded Theory of the Role of Coordination in Software Security Patch Management. In Proceedings of the 29th ACM Joint Meeting on European Software Engineering Conference and Symposium on the Foundations of Software Engineering, Athens, Greece, 23–28 August 2021; Association for Computing Machinery: New York, NY, USA, 2021; pp. 793–805. [Google Scholar] [CrossRef]
- Dissanayake, N.; Zahedi, M.; Jayatilaka, A.; Babar, M.A. Investigating technological risks and mitigation strategies in software projects. In Proceedings of the ACM Symposium on Applied Computing, Virtual Event, 25–29 April 2022; pp. 1527–1535. [Google Scholar] [CrossRef]
- Rafi, S.; Yu, W.; Akbar, M.A. Towards a Hypothetical Framework to Secure DevOps Adoption: Grounded Theory Approach. In Proceedings of the ACM International Conference Proceeding Series, Trondheim, Norway, 15–17 April 2020; pp. 457–462. [Google Scholar] [CrossRef]
- Lubin, J. How Statically-Typed Functional Programmers Author Code. In Proceedings of the Conference on Human Factors in Computing Systems, Yokohama, Japan, 8–13 May 2021. [Google Scholar] [CrossRef]









| Topic | Search String | Quantity |
|---|---|---|
| About Software | Software | 1,994,441 |
| software development | 376,823 | |
| “software development” | 92,070 | |
| About Grounded Theory | Grounded Theory | 195,631 |
| “Grounded Theory” | 24,725 | |
| Combined | “Grounded Theory” & “Software Development” | 197 |
| “Grounded Theory” & “Software” 1 | 700 |
| Description | Qty Papers | Percent (%) over the Classified Articles (34) | Percent (%) over the Total Papers |
|---|---|---|---|
| Glaserian Grounded or Classical Grounded | 12 | 35.3 | 17.14 |
| Straussian Grounded or Evolved Grounded | 22 | 64.7 | 31.43 |
| Total | 34 | 100 | 48.57 |
| Documents Classified in the List of Software Development | Documents Classified in the List of Grounded Theory | Quantity of Papers | Percentage (%) |
|---|---|---|---|
| X | X | 20 | 28.6 |
| X | 20 | 28.6 | |
| X | 14 | 20.0 | |
| 16 | 22.8 | ||
| Total | 70 | 100 | |
| Open Coding Concepts | Selective Coding Categories | Theoretical Coding Propositions | |
|---|---|---|---|
| Keywording phase | {GGT} {SD} {Software Quality} {GGT type} [31] | {A GT of human factors in software quality construction} [31]. | {A GT of …} |
| {training} {agile} {Agile transformation process (ATP)} [32]. | {A GT of the impact of inadequate and dysfunctional training on the Agile transformation process (ATP)} [32]. | ||
| {agile}{architecture} {agile architecture} | {A GT of agile architecture} [33]. | ||
| {teams} {high-performing teams} [34] | {Use GT to construct the core category of Performance Alignment Work in high-performing teams} [34]. | {Use GT to …} | |
| {variability} [35] | {Use GT to define the mapping between variability types and mechanisms to handle variability} [35]. | ||
| {software process} {situational factor} [36] | {Use GT to construct a reference framework for the software process’s situational factors} [36]. | ||
| {testing} {engineers’ soft skills} [37] | {Use GT to understand testing engineers’ soft skills from different viewpoints} [37]. | ||
| {agile} {Agile software development} {Distributed teams} [38] | {Use GT to investigate the impact of trust on Agile software development with distributed teams} [38]. | ||
| Mapping phase | {A GT of …} {Use GT to …} | {A GT of …} (48.6%) {Use GT to …} (54.3%) | Most articles were categorized in these two ways (98.6%) |
| Synthesis phase | {A GT of …} {Use GT to …} | Categorized in two ways | {Emerging theory} |
| Open Coding Concepts | Selective Coding Categories | Theoretical Coding Propositions | |
|---|---|---|---|
| Keywording phase | Examples: {process}, {data}, {tools} | {Seven constructs or features of DSM} [39]. | {Basic elements}![]() {Initial Coding}, ![]() {Basic Coding} |
| {Programmers} {tasks} | {Ten tasks performed by programmers} [10]. | ||
| {Awareness information} {Main categories} | {Four main categories in collaboration in awareness of information} [40]. | ||
| {GT method} {process} | {Three phases of the GT process} [19] | ||
| {DSM} {process} | {Six propositions that affect the DSM process positively or negatively} [39]. | {Result products}![]() {Master core category} | |
| {Bug resolution} | {Four categories of activities during bug resolution} [10]. | ||
| {Evaluating awareness} {Discussion} | {Three methods and discussions for evaluating awareness} [40]. | ||
| {Software engineering} {Research} | {15 guidelines to conduct software engineering research} [19]. | ||
| Two propositions: {Basic Coding} & {Master core category} | |||
| Mapping phase | {Basic coding} | 59 papers {Basic coding} (84.3%) and | Of the papers categorized in these two codings, over 80% were categorized. |
| {Master core category} | 61 {Master core category} (87.1%) | ||
| Synthesis phase | {Emerging theory} {Basic coding} {Master core category} | {Basic Coding} and {Master core category} lead to expressions with systematic rules | {Data constant comparative} {Data analysis in GT} |
| Data Source | |||
| GT Elements | |||
| Document | Basic Coding | Master Core Category | Emerging Theory |
|---|---|---|---|
| Stray et al. (2016) [39] | Seven constructs o features of DSM | Six propositions that affect the DSM process positively or negatively | A GT of DSM |
| Zayour et al. (2016) [10] | Ten tasks performed by programmers | Four categories of activities during bug resolution | A GT of debugging coding in an IDE |
| Ghanbari et al. (2016) [41] | Four categories make software processes challenging and could lead to the production of technical debts | A GT of technical debt in critical domains | |
| Seth et al. (2015) [31] | Eight super-categories | Five findings that illustrate the human factor in the software quality construction | A GT of human factors in software quality construction |
| Santos et al. (2015) [42] | One inter-team knowledge-sharing effectiveness | A GT of effective knowledge sharing in agile teams | |
| Warweman et al. (2012) [43] | Six forces to the agile architecture | Five strategies to the agile architecture | |
| Gandomani et al. (2015) [32] | Six coding with six C’s family | One inadequate and dysfunctional training | A GT of agile architecture |
| Fernández et al. (2015) [44] | Four subsets of the hypothesis | Five results structured about the suggested survey | A GT of the impact of inadequate and dysfunctional training on the agile transformation process |
| Document | Basic Coding | Core Category | Emerging Theory |
| Fagerholm et al. (2015) [34] | Four factors: two positive and two negative | Three main categories of how teams adapt their performance | Use of GT to construct the core category of performance alignment work in high-performing teams [34] |
| Galster et al. (2015) [35] | Seven types of variability | Eight mechanisms to handle variability | Use of GT to define the mapping between variability types and mechanisms to handle variability |
| Clarke et al. (2012) [36] | Seven related research domains | Eight factors with 34 sub-factors | Use of GT to construct a reference framework of the situational factors affecting the software process |
| Yu et al. (2012) [37] | Four interview rounds | Five topics for further research | Use of GT to understand the testing engineers’ soft skills from different viewpoints |
| Dorairaj et al. (2012) [38] | Six causes of lack of trust | Four consequences of lack of trust | Use of GT to investigate the impact of trust on agile software development withing the distributed teams |
| Schenk et al. (2012) [40] | Four main categories in collaboration in awareness of information | Three methods and discussions to evaluate awareness | Use of GT to improve the evaluation of awareness in distributed collaborative teams |
| Adolph et al. (2011) [19] | Three phases of the GT process | 15 guidelines to conduct software engineering research | Use of GT to apply GT to empirical software engineering research |
| Key Components of GT | Principles and Coding Procedure | Our {GT Elements} |
|---|---|---|
| Limited exposure in the literature | Role of a priori theory and literature review | It is a recommendation, not an element |
| Treat everything as data | GTM and types of data | Data collection in software development could be greater. Program code, architectural software, GT emerging |
| Immediate and continuous data analysis | Data analysis | |
| Theoretical sampling | Theoretical sampling. | |
| Coding | Coding procedures: Glaserian is associated with open, selective, and theoretical coding. Straussian is associated with open, axial, and selective. | Basic coding and data analysis |
| Memoing | Core category | |
| Memo sorting | ||
| Constant comparison | Constant comparative analysis | Constant comparison |
| Theoretical saturation: T he e theoretical saturation is reached and the theory emerges | The principle of emergence: Both the outcome (grounded theory) and the research design process should be emergent | GT emerging theory |
| 1. Reference | 2. GT Theory | 3. Basic Coding | 4. Master Core Category | 5 1 | 6 2 | 7 3 |
|---|---|---|---|---|---|---|
| Moshtari et al. (2022) [46] | {Use of GT to construct a generic attack surface model, using vulnerability data} | 3 branches considered within attack surface models | 4 major categories for each of these branches | ✔ | ✔ | ✔ |
| De Souza Santos and Ralph (2022) [47] | {A GT of coordination within software teams in the context of remote and hybrid work arrangements} | 4 possible ways to have work arrangements | 4 factors that influence coordination | ✔ | ✔ | ✔ |
| Rodríguez et al. (2022) [48] | {A GT of value-based feature selection in software engineering} | 4 research gaps motivate the study of value-based feature selection | 5 characterizations of value propositions | ✔ | ✔ | ✔ |
| Pillay and Wing (2019) [49] | {A GT of Agile UX integration practices and UX vision} | 2 themes considered on Agile UX Integration and UX Vision | 2 sprints were conducted around Agile UX Integration Practices and UX Vision | ✔ | ✔ | ✔ |
| Danilova et al. (2020) [50] | {A GT of developer preferences for security warning types} | 4 aspects to consider for security warning design | 3 phases based on the GT approach | ✔ | ✔ | ✔ |
| Pina et al. (2022) [51] | {A GT of technical debt prioritization from a developer’s perspective} | 15 categories to group criteria | 5 super-categories: 2 related to paying the technical debt and 3 related to not paying | ✔ | ✔ | ✔ |
| MacArthy and Bass (2021) [52] | {A GT of the role of skillset in the determination of DevOps implementation strategy} | 7 memos emerged | 6 strategies used by organisations to implement DevOps | ✔ | ✔ | ✔ |
| Chitchyan and Bird (2020) [53] | {Use of GT to generate additional software requirements through theory development in energy demand–response systems} | 8 categories during the focused coding activity | 2 approaches to research questions about the use and theory for DSR adoption | ✔ | ✔ | ✔ |
| Tuape et al. (2022) [54] | {A GT of non-technical characteristics affecting process adoption in small software companies (SSC)} | 5 non-technical characteristics | 5 hypotheses for predicting and explaining the adoption of software engineering processes by small software companies | ✔ | ✔ | ✔ |
| Ardo et al. (2022) [55] | {A GT of secure agile software development process} | 3 ways of organizing groups | 2 contributions about security practices and collaborative ceremonies | ✔ | ✔ | ✔ |
| Salman et al. (2022) [56] | {A GT of antecedents to confirmatory and disconfirmatory behavior of software testers} | 4 antecedent classification about confirmatory and disconfirmatory | 9 categories resulting from the antecedents | ✔ | ✔ | ✔ |
| Farias et al. (2019) [57] | {Use of GT to develop smart city mobile applications (SCMA)} | 21 categories related to SCMA | 16 propositions related to SCMA | ✔ | ✔ | ✔ |
| Masood et al. (2020) [58] | {Use of GT to explore self-assignment work in agile teams} | 6 coding paradigms adaptions about self-assignment in agile teams | 6 coding paradigms results about self-assignment in agile teams | ✔ | ✔ | ✔ |
| Dissanayake et al. (2021) [59] | {A GT of role of coordination in security patch management} | 3 codes relevant to the role of coordination in security patch management | 4 inter-related dimensions of coordination in security patch management | ✔ | ✔ | ✔ |
| Dantas et al. (2022) [60] | {Use of GT to investigate technological risks and mitigation strategies in software projects} | 8 codes to form the integration axioms | 9 technological risk factors | ✔ | ✔ | ✔ |
| Rafi et al. (2020) [61] | {Use of GT to create a hypothetical framework to secure DevOps adoption} | 15 security concerns | 2 types of security concerns | ✔ | ✔ | ✔ |
| Ayas et al. (2021) [45] | {A GT of decision-making in microservices migrations} | 3 decision-making processes | 3 types of migrations | ✔ | ✔ | |
| Lubin (2021) [62] | {Use of GT to study statically typed functional programmers author code} | 4 ways programmers approach problem domain modeling | 4 observations applied in the statically-typed functional programming process | ✔ | ✔ | ✔ |
| GT Variants | {GT Elements} | |||||||||
|---|---|---|---|---|---|---|---|---|---|---|
| Glaserian Grounded | Straussian Grounded | Total Number of Papers: Glaserian + Straussian Grounded | Data Collection | Constant Comparative Method | Data Analysis | Basic Coding | Master Core Category | GT Emerging | The Average Number of Papers | |
| Quantity of papers | 19 | 26 | 45 | 71 | 57 | 74 | 77 | 79 | 87 | 74.2 |
| Percentage % | 21.6 | 29.5 | 51.1 | 80.7 | 64.8 | 84.1 | 87.5 | 89.8 | 98.9 | 84.3 |
Disclaimer/Publisher’s Note: The statements, opinions and data contained in all publications are solely those of the individual author(s) and contributor(s) and not of MDPI and/or the editor(s). MDPI and/or the editor(s) disclaim responsibility for any injury to people or property resulting from any ideas, methods, instructions or products referred to in the content. |
© 2023 by the authors. Licensee MDPI, Basel, Switzerland. This article is an open access article distributed under the terms and conditions of the Creative Commons Attribution (CC BY) license (https://creativecommons.org/licenses/by/4.0/).
Share and Cite
Navas, G.; Yagüe, A. A New Way of Cataloging Research through Grounded Theory. Appl. Sci. 2023, 13, 5889. https://doi.org/10.3390/app13105889
Navas G, Yagüe A. A New Way of Cataloging Research through Grounded Theory. Applied Sciences. 2023; 13(10):5889. https://doi.org/10.3390/app13105889
Chicago/Turabian StyleNavas, Gustavo, and Agustín Yagüe. 2023. "A New Way of Cataloging Research through Grounded Theory" Applied Sciences 13, no. 10: 5889. https://doi.org/10.3390/app13105889
APA StyleNavas, G., & Yagüe, A. (2023). A New Way of Cataloging Research through Grounded Theory. Applied Sciences, 13(10), 5889. https://doi.org/10.3390/app13105889


