A Wireless EEG System for Neurofeedback Training
Abstract
1. Introduction
2. Related Work
2.1. Real-Time EEG Acquisition Platforms
2.2. Electrode Sensors and EEG Cap
3. System Architecture of the EEG Device
3.1. General Appearance
3.2. Transmission Module
3.2.1. Analog-to-Digital Convertor Module
3.2.2. Transmitter
3.2.3. Microcontroller
3.2.4. Receiving Block
3.2.5. Software
3.2.6. Electrode Sensors and Cap
4. Materials and Methods
4.1. Participants
4.2. NF-EEG Brain Locations
4.3. NF-EEG Experiment
4.4. NF-EEG Procedure
4.5. Statistics
4.6. Results
4.6.1. Behavioral Results
4.6.2. Reading Results
4.6.3. z-NF Training Results
5. Discussion
6. Limitations
7. Conclusions
Supplementary Materials
Author Contributions
Funding
Institutional Review Board Statement
Informed Consent Statement
Data Availability Statement
Conflicts of Interest
Appendix A

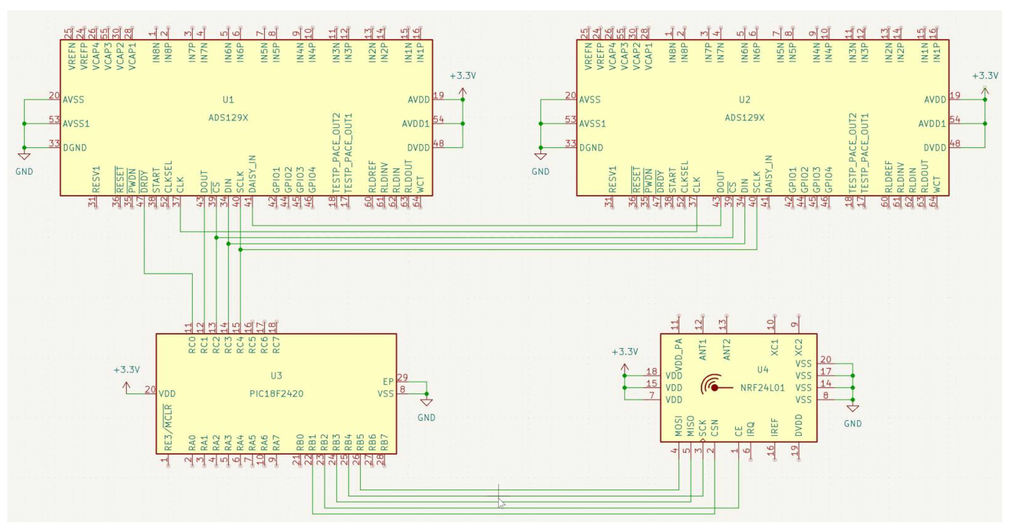
- (1)
- (U1, U2) AFEs: the ADS129x comprised eight programmable gain amplifiers (PGAs) with low noise and analog-to-digital converters (ADCs) with high-resolution, auxiliary single-ended differential input modes, a temperature sensor, an ADC delta-sigma modulator, test signals, built-in right leg drive (RLD) amplifiers, lead-off detection, Wilson central terminal (WCT) amplifiers, and built-in reference voltage;
- (2)
- (U3) Microcontroller PIC18F2420 (on-chip VCO system frequency range 16–40 MHz; F max = 16.36 MHz/V);
- (3)
- (U4) Transmitter-receiver part NRF24L01: the FIFO data stored the transmitted (TX FIFO) or received payloads ready for shutdown (RX FIFO). Both modes (PTX and PRX) allowed the FIFOs access.


References
- Soufineyestani, M.; Dowling, D.; Khan, A. Electroencephalography (EEG) Technology, Applications and Available Devices. Appl. Sci. 2020, 10, 7453. [Google Scholar] [CrossRef]
- Taskov, T.; Dushanova, J. Improving functional connectivity in developmental dyslexia through combined neurofeedback and visual training. Symmetry 2022, 14, 369. [Google Scholar] [CrossRef]
- Rakhmatulin, I. Deep learning and machine learning for EEG signal processing on the example of recognizing the disease of alcoholism. medRxiv 2020. [Google Scholar] [CrossRef]
- Coben, R.; Wright, E.K.; Decker, S.L.; Morgan, T. The impact of coherence neurofeedback on reading delays in learning disabled children: A randomized controlled study. NeuroRegulation 2015, 2, 168. [Google Scholar] [CrossRef][Green Version]
- Kumari, P.; Mathew, L.; Syal, P. Increasing trend of wearables and multimodal interface for human activity monitoring: A review. Biosens. Bioelectron. 2017, 90, 298–307. [Google Scholar] [CrossRef]
- Taskov, T.; Dushanova, J. Reading-network in developmental dyslexia before and after visual training. Symmetry 2020, 12, 1842. [Google Scholar] [CrossRef]
- Taskov, T.; Dushanova, J. Functional connectivity in developmental dyslexia during speed discrimination. Symmetry 2021, 13, 749. [Google Scholar] [CrossRef]
- Dushanova, J.; Lalova, Y.; Kalonkina, A.; Tsokov, S. Speech–brain frequency entrainment of dyslexia with and without phonological deficits. Brain Sci. 2020, 10, 920. [Google Scholar] [CrossRef]
- Vo, T.T.; Nguyen, N.P.; Vo Van, T. WEEGEE: Wireless 8-Channel EEG Recording Device. In Proceedings of the BME 2017: 6th International Conference on the Development of Biomedical Engineering in Vietnam (BME6), Ho Chi Minh, Vietnam, 27–29 June 2017; Volume 63, pp. 621–625. Available online: https://link.springer.com/chapter/10.1007/978-981-10-4361-1_106 (accessed on 24 September 2017).
- Vo, H.; Dang, L.; Nguyen, I.; Huynh, V. A Survey of Machine Learning algorithms in EEG. In Proceedings of the 2019 6th NAFOSTED Conference on Information and Computer Science (NICS), Hanoi, Vietnam, 12–13 December 2019; pp. 500–505. [Google Scholar] [CrossRef]
- Mumtaz, W.; Rasheed, S.; Irfan, A. Review of challenges associated with the EEG artifact removal methods. Biomed. Signal Process. Control. 2021, 68, 102741. [Google Scholar] [CrossRef]
- Dushanova, J.; Popivanov, D. Nonlinear prediction as a tool for tracking the dynamics of single-trial readiness potentials. J. Neurosci. Methods 1996, 70, 51–63. [Google Scholar] [CrossRef]
- Brenner, R.P.; Drislane, F.W.; Ebersole, J.S.; Grigg-Damberger, M.; Hallett, M.; Herman, S.T.; Hirsch, L.J.; Husain, A.M.; Kaplan, P.; Legatt, A.D.; et al. Guideline twelve: Guidelines for long-term monitoring for epilepsy. Neurodiagnostic J. 2008, 48, 265–286. [Google Scholar] [CrossRef]
- Casson, A.; Smith, S.; Duncan, J.; Rodriguez-Villegas, E. Wearable EEG: What is it, why is it needed and what does it entail? Annu. Int. Conf. IEEE Eng. Med. Biol. Soc. 2008, 2008, 5867–5870. [Google Scholar] [CrossRef] [PubMed]
- Myung, B.; Yoo, S. Development of 16-channels Compact EEG System Using Real-time High-speed Wireless Transmission. Engineering 2013, 5, 93–97. [Google Scholar] [CrossRef]
- Pinho, F.; Correia, J.H.; Sousa, N.J.; Cerqueira, J.J.; Dias, N.S. Wireless and wearable EEG acquisition platform for ambulatory monitoring. In Proceedings of the IEEE 3nd International Conference on Serious Games and Applications for Health (SeGAH), Rio de Janeiro, Brazil, 14–16 May 2014; pp. 1–7. [Google Scholar] [CrossRef]
- Senevirathna, B.; Berman, L.; Bertoni, N.; Pareschi, F.; Mangia, M.; Rovatti, R.; Setti, G.; Simon, J.; Abshire, P. Low cost mobile EEG for characterization of cortical auditory responses. In Proceedings of the 2016 IEEE International Symposium on Circuits and Systems (ISCAS), Montreal, QC, Canada, 22–25 May 2016; pp. 1102–1105. [Google Scholar] [CrossRef]
- Consul-Pacareu, S.; Mahajan, R.; Abu-Saude, M.J.; Morshed, B.I. NeuroMonitor: A low-power, wireless, wearable EEG device with DRL-less AFE. IET Circuits Devices Syst. 2017, 11, 471–477. [Google Scholar] [CrossRef]
- Uktveris, T.; Jusas, V. Development of a Modular Board for EEG Signal Acquisition. Sensors 2018, 18, 2140. [Google Scholar] [CrossRef] [PubMed]
- Rashid, U.; Niazi, I.; Signal, N.; Taylor, D. An EEG experimental study evaluating the performance of Texas Instruments ADS1299. Sensors 2018, 18, 3721. [Google Scholar] [CrossRef] [PubMed]
- Vargas, J.F.; Brainwear, H.B.; Zhou, B.; Lukowicz, P. Brainwear: Towards multi-modal garment integrated EEG. In 2021 International Symposium on Wearable Computers; Association for Computing Machinery: New York, NY, USA. [CrossRef]
- Feng, S.; Tang, M.; Quivira, F.; Dyson, T.; Cuckov, F.; Schirner, G. EEGu2: An embedded device for brain/body signal acquisition and processing. In Proceedings of the International Symposium on Rapid System Prototyping (RSP), Pittsburgh, PA, USA, 1–7 October 2016; pp. 1–7. [Google Scholar] [CrossRef]
- Toresano, L.O.H.Z.; Wijaya, S.K.; Prawito Sudarmaji, A.; Badri, C. Data acquisition system of 16-channel EEG based on ATSAM3X8E ARM Cortex-M3 32-bit microcontroller and ADS1299. AIP Conf. Proc. 2017, 1862, 030149. [Google Scholar] [CrossRef]
- Uchitel, J.; Vidal-Rosas, E.E.; Cooper, R.J.; Zhao, H. Wearable, Integrated EEG–fNIRS Technologies: A Review. Sensors 2021, 21, 6106. [Google Scholar] [CrossRef]
- Rakhmatulin, I.; Gan, Y. Review Dry and Non-Contact EEG Electrodes for 2010–2021 Years. Preprints 2021, 2021030555. [Google Scholar] [CrossRef]
- Texas Instruments. ADS129x Low-Power, 8-Channel, 24-Bit Analog Front-End for Biopotential Measurements. Available online: https://www.ti.com/document-viewer/ADS1298/datasheet/specifications#SBAS459528 (accessed on 1 January 2015).
- Nordic Semiconductor. NRF24L01+ Single Chip 2.4GHz Transceiver. Available online: https://www.micro-semiconductor.com/datasheet/ce-NRF24L01P-R7.pdf (accessed on 1 April 2010).
- Microchip Technology Inc. PIC18F2420-2520 Microcontrollers. Available online: https://ww1.microchip.com/downloads/aemDocuments/documents/OTH/ProductDocuments/DataSheets/PIC18F2420-2520-4420-4520-28-40-44-Pin-Microcontrollers-with-XLP-Technology-30009613F.pdf (accessed on 1 February 2008).
- Brain Rhythm Inc. Available online: https://www.bri.com.tw (accessed on 10 February 2017).
- Easycap GmbH. Available online: https://www.easycap.de/ (accessed on 14 February 2018).
- Koessler, L.; Maillard, L.; Benhadid, A.; Vignal, J.P.; Felblinger, J.; Vespignani, H.; Braun, M. Automated cortical projection of EEG sensors: Anatomical correlation via the international 10-10 system. NeuroImage 2009, 46, 64–72. [Google Scholar] [CrossRef]
- Giacometti, P.; Perdue, K.L.; Diamond, S.G. Algorithm to find high density EEG scalp coordinates and analysis of their correspondence to structural and functional regions of the brain. J. Neurosci. Methods 2014, 229, 84–96. [Google Scholar] [CrossRef] [PubMed]
- Dushanova, J.; Lalova, Y.; Kalonkina, A. Protocol for Visual Intervention of Developmental Dyslexia. In Advances in Medicine and Biology; Berhardt, L.V., Ed.; Nova Science Pub: New York, NY, USA, 2022; pp. 177–199. ISBN 978-1-68507-654-2. [Google Scholar]
- Wigton, N.L.; Krigbaum, G. Attention, executive function, behavior, and electrocortical function, significantly improved with 19-channel z-score neurofeedback in a clinical setting: A pilot study. J. Atten. Disord. 2015, 23, 398–408. [Google Scholar] [CrossRef]
- Belinskaia, A.; Smetanin, N.; Lebedev, M.; Ossadtchi, A. Short-delay Neurofeedback facilitates training of the parietal alpha rhythm. J. Neural. Eng. 2020, 17, 066012. [Google Scholar] [CrossRef] [PubMed]
- Patil, A.U.; Madathil, D.; Fan, Y.-T.; Tzeng, O.J.L.; Huang, C.-M.; Huang, H.-W. Neurofeedback for the Education of Children with ADHD and Specific Learning Disorders: A Review. Brain Sci. 2022, 12, 1238. [Google Scholar] [CrossRef] [PubMed]
- Van Dijk, H.; Schoffelen, J.M.; Oostenveld, R.; Jensen, O. Prestimulus oscillatory activity in the alpha band predicts visual discrimination ability. J. Neurosci. 2008, 28, 1816–1823. [Google Scholar] [CrossRef] [PubMed]
- Berger, B.; Griesmayr, B.; Minarik, T.; Biel, A.; Pinal, D.; Sterr, A.; Sauseng, P. Dynamic regulation of interregional cortical communication by slow brain oscillations during working memory. Nat. Commun. 2019, 10, 4242. [Google Scholar] [CrossRef]
- Bartha-Doering, L.; Novak, A.; Kollndorfer, K.; Kasprian, G.; Schuler, A.L.; Berl, M.M.; Fischmeister, F.P.S.; Gaillard, W.D.; Alexopoulos, J.; Prayer, D.; et al. When two are better than one: Bilateral mesial temporal lobe contributions are associated with better vocabulary skills in children and adolescents. Brain Lang. 2018, 184, 1–10. [Google Scholar] [CrossRef]
- Bauer, M.; Kennett, S.; Driver, J. Attentional selection of location and modality in vision and touch modulates low-frequency activity in associated sensory cortices. J. Neurophysiol. 2012, 107, 2342–2351. [Google Scholar] [CrossRef]
- Dale, G.; Arnell, K.M. Investigating the stability of and relationships among global/local processing measures. Atten. Percept. Psychophys. 2013, 75, 394–406. [Google Scholar] [CrossRef]
- Maksimenko, V.; Kuc, A.; Frolov, N.S.; Hramov, A.; Pisarchik, A.; Lebedev, M. Neuronal adaptation in the course of the prolonged task improves visual stimuli processing. bioRxiv 2020. [Google Scholar] [CrossRef]
- Mellet, E.; Zago, L.; Jobard, G.; Crivello, F.; Petit, L.; Joliot, M.; Mazoyer, B.; Tzourio-Mazoyer, N. Weak language lateralization affects both verbal and spatial skills: An fMRI study in 297 subjects. Neuropsychologia 2014, 65, 56–62. [Google Scholar] [CrossRef] [PubMed]
- Vossel, S.; Geng, J.J.; Fink, G.R. Dorsal and ventral attention systems: Distinct neural circuits but collaborative roles. Neuroscientist 2014, 20, 150–159. [Google Scholar] [CrossRef] [PubMed]
- Gable, P.A.; Poole, B.D.; Cook, M.S. Asymmetrical hemisphere activation enhances global-local processing. Brain Cogn. 2013, 83, 337–341. [Google Scholar] [CrossRef]
- Fink, R.; Marshall, J.C.; Halligan, P.W.; Dolan, R.J. Neuronal activity in early visual areas during global and local processing: A comment on Heinze, Hinrichs, Scholz, Burchert and Mangun. J. Cogn. Neurosci. 2000, 12, 355–356. [Google Scholar] [CrossRef]
- Kauffmann, L.; Ramanoël, S.; Peyrin, C. The neural bases of spatial frequency processing during scene perception. Front. Integr. Neurosci. 2014, 8, 37. [Google Scholar] [CrossRef] [PubMed]
- Silver, M.A.; Ress, D.; Heeger, D.J.; Michael, A.; Neural, D.J.H. Neural correlates of sustained spatial attention in human early visual cortex. J. Neurophysiol. 2007, 97, 229–237. [Google Scholar] [CrossRef]
- Weissman, D.H.; Woldorff, M.G. Hemispheric asymmetries for different components of global/local attention occur in distinct temporo-parietal loci. Cereb. Cortex 2005, 15, 870–876. [Google Scholar] [CrossRef]
- Zeidman, P.; Mullally, S.L.; Schwarzkopf, D.S.; Maguire, E.A. Exploring the parahippocampal cortex response to high and low spatial frequency spaces. Neuroreport 2012, 23, 503–507. [Google Scholar] [CrossRef]
- Bar, M.; Kassam, K.S.; Ghuman, A.S.; Boshyan, J.; Schmid, A.M.; Dale, A.M.; Hämäläinen, M.S.; Marinkovic, K.; Schacter, D.L.; Rosen, B.R.; et al. Top-down facilitation of visual recognition. Proc. Natl. Acad. Sci. USA 2006, 103, 449–454. [Google Scholar] [CrossRef]
- Peters, J.L.; Bavin, E.L.; Brown, A.; Crewther, D.P.; Crewther, S.G. Flicker fusion thresholds as a clinical identifier of a magnocellular-deficit dyslexic subgroup. Sci. Rep. 2020, 10, 21638. [Google Scholar] [CrossRef]
- Eroğlu, G.; Teber, S.; Ertürk, K.; Kırmızı, M.; Ekici, B.; Arman, F.; Balcisoy, S.; Özcan, Y.Z.; Çetin, M. A mobile app that uses neurofeedback and multi-sensory learning methods improve reading abilities in dyslexia: A pilot study. Appl. Neuropsychol. Child. 2022, 11, 518–528. [Google Scholar] [CrossRef] [PubMed]
- Raichev, P.; Geleva, T.; Valcheva, M.; Rasheva, M.; Raicheva, M. Protocol on neurological and neuropsychological studies of children with specific learning disabilities. Integr. Learn. Resour. Teach. 2005. (In Bulgarian) [Google Scholar]
- Matanova, V.; Todorova, E. DDE-2 Test Battery for Evaluation of Dyslexia of Development - Bulgarian Adaptation; OS Bulgaria Ltd.: Sofia, Bulgaria, 2013; Available online: https://www.giuntipsy.bg/bg/prod-19-testova-bateriq-za-ocenka-nadisleksiq-na-razvitieto.htm (accessed on 1 September 2022).
- Sartori, G.; Remo, J.; Tressoldi, P.E. Updated and revised edition for the evaluation of dyslexia. In DDE-2, Battery for the Developmental Dyslexia and Evolutionary Disorders-2, 1995; Giunti, O.S.: Florence, Italy, 2007. [Google Scholar]
- Kalonkina, A.; Lalova, Y. Normative indicators for the test battery for a written speech assessment. In Logopedical Diagnostics (30-38); Tyubele, S., Iossifova, R., Eds.; Rommel Publishing House: Sofia, Bulgaria, 2016. [Google Scholar]
- Raven, J.; Raven, J.C.; Court, J.H. Manual for Raven’s Progressive Matrices and Vocabulary Scales. Section 2: The Coloured Progressive Matrices; Oxford Psychologists Press: Oxford, UK, 1998. [Google Scholar]
- Girolami-Boulinier, A. Contrôle des Aptitudes à la Lecture et àl’Ecriture (CALE); CALE: Paris, Masson, 1985. (In French) [Google Scholar]
- Yakimova, R. Narusheniya na Pismenata rech. Abnormalities of Written Speech; Rommel Publishing House: Sofia, Bulgaria, 2004. (In Bulgarian) [Google Scholar]
- Annett, A. A classification of hand preference by association analysis. Br. J. Psychol. 1970, 61, 303–321. [Google Scholar] [CrossRef] [PubMed]







| System | AFE | Sampling Rate (Hz) | No. of Ch/ Electrode | Accuracy (dB SNR) | MCU/MPU | I/O | CMRR dB | Disadvantages |
|---|---|---|---|---|---|---|---|---|
| Vo et al., 2017 [9] | ADS1299 | 250 (up to 1 kHz) | 8 wet gel | - | STM32F4 (ARM Cortex-M4) | Bluetooth | 110 | Shorter connection range, changing the baud rate of Bluetooth with increased number of channels |
| Myung, Yoo, 2013 [15] | IC chip | 512 | 16 wet gel | - | STM32F103 | Wi-Fi 802.11 WizFi210 with UART communication | - | high power consumption, limited CPU speed |
| Pinho et al., 2016 [16] | ADS1299 | 250 (up to 1 kHz) | 32 active dry | - | DM3730 (ARM Cortex-A8) | Wi-Fi 802.11 b/g/n | 110 | High power, long cables, non-optimal system size, expensive Wi-Fi communication mode |
| Senevirathna et al. [17] | ADS1299 | 250 | 8 wet gel | 8 | SAM G55 | Bluetooth Mate Silver | 110 | 230.4 kBaud rate, wet electrodes |
| Consul-Pacareu et al., 2017 [18] | Proposed AFE design | 250 | 2 wet gel | 55 | PSoC3 (CY8C3866-030LTI) | Bluetooth (RN-42) | 110 | Packet loss or delay in transmission |
| Uktveris, Jusas, 2018 [19] | ADS1298 | 250 (up to 1 KHz) | 16–64 dry passive | 15 | 16 MHz Atmega2560 Max speed | Bluetooth mini HM-11 BLE 4.0 (0.2 M baud), ESP8266 Wi-Fi module | 97 | Changing the baud rate of Bluetooth with increased of channels, limited 0.2 M baud |
| Vargas et al., 2021 [21] | ADS1299 | 250 | 8 dry | - | ESP32 | ESP8266-12E/ SPI interfaces with a baud rate (0.9 M baud) | 110 | TI-ADS1015 drives, piezo sensors combine neural and physical activities |
| Feng et al., 2016 [22] | ADS1299 | 250 (up to 1 KHz) | 16 dry passive | 25 | BeagleBone Black(AM3358 (ARM Cortex-A8; 1 GHz) | USB (Wi-Fi dongle) | 110 | Real-time response, high power, size and cost |
| Toresano et al., 2017 [23] | ADS1299 | 250 | 16 wet gel | 91 % | 84 MHz ATSAM3X8E (ARM Cortex-M3) | SPI communication protocol | 110 | Wire equipment |
| Proposed platform | ADS1298 | 250 | 40 dry passive | 15 | PIC18F2420 | nRF24L01 (up to 2 Mbps, up to 256 channels) | 97 | 3 modules of the system |
| Characteristics | Spring-Loaded Sensors | Foam Sensors |
|---|---|---|
| Impedance | 200–500 KΩ | 200–500 KΩ |
| Size (mm) | 15 × 15 × 14 | 15 × 15 × 14 |
| Weight | 1.8 g | 0.8 g |
| Position | Hairy area | No hair area |
| 10-20 | System | |||
|---|---|---|---|---|
| Gyrus | Abbreviation | Electrode (L-R Site) | Closest Brodmann Areas | Functional Name |
| middle frontal gyrus | MFG | Fz, F3-F4 | BA8 | intermediate frontal cortex (includes frontal eye fields) |
| inferior frontal gyrus | IFG | F7-F8 | BA45/47 | Broca’s area, orbital frontal cortex |
| postcentral gyrus | PSTCG | C3-C4 | BA123/6 | primary somatosensory and motor cortices |
| posterior part of superior temporal gyrus | STG | T7-T8 | BA21/22 | MT and MST |
| inferior parietal lobe | IPL | P3 | BA39/7/19 | angular, precuneus, associative visual V3 area |
| inferior parietal lobe | IPL | P4 | BA39/40/7 | angular, supramarginal, gyri, precuneus |
| middle occipital gyrus | MOG | O1-O2 | BA19 | associative visual V3 area |
| precentral gyrus | PRECG | Cz | BA4/6 | primary motor and premotor cortices |
| superior parietal gyrus | SPL | Pz | BA7 | precuneus, 7P |
| inferior temporal gyrus | ITG | P7 | BA37/19 | lateral occipitotemporal gyrus, adjacent to posterior fusiform, lingual cortex V5 and V3 |
| inferior temporal gyrus | ITG | P8 | BA37 | occipitotemporal gyrus |
| 10-10 | system | |||
| superior frontal cortex | SFC | AF3-AF4 | BA9 | dorsolateral prefrontal cortex (DLFC) |
| anterior part of the inferior temporal gyrus | ATG | FT9-FT10 | BA20/BA38 | temporal pole, areas TE/AIT |
| middle frontal gyrus | MFG | FC3-FC4 | BA6 | premotor and supplementary motor cortices: pre-SMA and SMA |
| inferior frontal gyrus | IFG | FC5-FC6 | BA44/45 | opercular and triangular parts of Broca’s area |
| precentral gyrus | PRECG | C1-C2 | BA4/6/123 | primary motor, premotor, and somatosensory cortices |
| postcentral gyrus | PSTCG | C5-C6 | BA123/40/43 | primary somatosensory cortex and supramarginal gyrus with extension into the Sylvian fissure to PFo |
| superior parietal gyrus | SPL | CP1-CP2 | BA5/7 | areas PGa, 7A, and 7PC, LIP |
| inferior parietal lobe | IPL | CP3-CP4 | BA40/123 | supramarginal gyrus (subareas PFt and PFm; ventral intraparietal sulcus VIP or IPSmot) |
| middle temporal gyri | MTG | TP7 | BA21/37/22 | MT+, V5, and MST |
| middle temporal gyri | MTG | TP8 | BA21/22/37/ 20 | medial superior and middle temporal areas, lateral occipitotemporal or posterior inferior temporal gyri, adjacent to posterior fusiform or lingual gyrus; MST, MT+, V5, and V4 |
| superior occipital gyrus | SOG | PO3 | BA19/18/39/7 | dorsal visual cortex or parieto-occipital sulcus, angular gyrus, and precuneus; pIPS, V3A, and POs |
| superior occipital gyrus | SOG | PO4 | BA19/18/39 | dorsomedial parietooccipital visual V6 and V6A, ventral portion of posterior intraparietal sulcus with dorsal portion of retinotopical V3A and V7 |
| middle occipital gyrus | MOG | PO7-PO8 | BA18/19 | ventral visual cortices V3v and V2 |
| Scores at Sensors | Controls | Pre- Training Dyslexics | Post- Training Dyslexics | Controls vs. Pre-Training Dyslexics | Controls vs. Post-Training Dyslexics | Pre- and Post- Training Dyslexics | |||
|---|---|---|---|---|---|---|---|---|---|
| Low-contrast | mean ± s.e. | p | χ2 | p | χ2 | p | χ2 | ||
| Fz | 2.06 ± 0.04 | 1.65 ± 0.02 | 2.47 ± 0.05 | 1.9 × 10-10 | 40.8 | 2.4 × 10−11 | 44.6 | 2.7 × 10−40 | 176.6 |
| Cz | 2.10 ± 0.04 | 1.73 ± 0.01 | 2.66 ± 0.08 | 0.0010 | 10.6 | 0.0131 | 6.2 | 5.2 × 10−4 | 12.1 |
| Pz | 2.27 ± 0.05 | 2.21 ± 0.04 | 3.44 ± 0.08 | 0.0039 | 8.34 | 3.3 × 10−40 | 176.2 | 3.7 × 10−32 | 139.4 |
| Oz | 2.48 ± 0.06 | 1.97 ± 0.04 | 2.00 ± 0.03 | 4.0 × 10−17 | 70.8 | 7.2 × 10−6 | 20.2 | 2.0 × 10−11 | 44.9 |
| FT9 | 1.68 ± 0.02 | 2.12 ± 0.03 | 2.13 ± 0.03 | 1.3 × 10−22 | 95.7 | 4.9 × 10−33 | 143.4 | 0.303 | 1.06 |
| TP7 | 2.26 ± 0.05 | 1.82 ± 0.02 | 2.62 ± 0.07 | 1.9 × 10−5 | 18.3 | 7.2 × 10−10 | 37.9 | 2.2 × 10−24 | 103.8 |
| PO7 | 2.12 ± 0.05 | 1.64 ± 0.02 | 2.82 ± 0.08 | 2.7 × 10−9 | 35.4 | 2.4 × 10−15 | 62.7 | 3.7 × 10−38 | 166.8 |
| O1 | 2.13 ± 0.04 | 2.01± 0.03 | 2.27 ± 0.05 | 0.4743 | 0.51 | 0.0339 | 4.5 | 0.193 | 1.71 |
| FT10 | 2.08 ± 0.04 | 2.57 ± 0.06 | 2.77 ± 0.07 | 1.9 × 10−14 | 58.6 | 4.7 × 10−11 | 43.3 | 0.79 | 0.07 |
| TP8 | 2.50 ± 0.06 | 2.06 ± 0.03 | 2.43 ± 0.04 | 5.1 × 10−4 | 12.1 | 8.8 × 10−4 | 11.1 | 1.2 × 10−9 | 36.9 |
| PO8 | 2.73 ± 0.07 | 2.21 ± 0.03 | 2.28 ± 0.03 | 6.1 × 10−7 | 24.9 | 0.202 | 1.63 | 0.0015 | 10.1 |
| O2 | 2.10 ± 0.03 | 2.20 ± 0.03 | 2.50 ± 0.04 | 0.1045 | 2.64 | 3.4 × 10−18 | 75.3 | 1.9 × 10−11 | 45.1 |
| all sensors | 2.27 ± 0.04 | 1.98 ± 0.03 | 2.52 ± 0.05 | 7.2 × 10−6 | 20.1 | 7.8 × 10−4 | 11.3 | 1.3 × 10−12 | 50.3 |
| midline | 2.10 ± 0.04 | 1.95 ± 0.03 | 2.28 ± 0.05 | 0.705 | 0.14 | 1.6 × 10−22 | 95.4 | 1.5 × 10−12 | 50.1 |
| left side | 1.99 ± 0.04 | 1.89 ± 0.03 | 2.64 ± 0.08 | 0.0357 | 4.41 | 3.4 × 10−7 | 25.96 | 1.5 × 10−12 | 50.1 |
| right side | 2.33 ± 0.05 | 2.22 ± 0.04 | 2.49 ± 0.05 | 0.187 | 1.74 | 1.5 × 10−5 | 18.73 | 0.0018 | 9.7 |
| left vs right p; χ2 | 1.2e-12; 50.5 | 2.3e-06; 31.2 | 0.192; 1.7 | ||||||
| High-contrast | |||||||||
| Fz | 1.97 ± 0.03 | 2.34 ± 0.06 | 2.02 ± 0.03 | 2.4 × 10−4 | 13.5 | 6.2 × 10−4 | 11.7 | 2.5 × 10−9 | 35.5 |
| Cz | 3.24 ± 0.09 | 1.70 ± 0.02 | 2.81 ± 0.07 | 5.6 × 10−49 | 216.4 | 0.002 | 9.5 | 3.5 × 10−38 | 166.9 |
| Pz | 1.92 ± 0.02 | 2.44 ± 0.06 | 2.84 ± 0.04 | 2.0 × 10−6 | 22.6 | 9.9 × 10−62 | 274.9 | 1.8 × 10−28 | 122.5 |
| Oz | 2.26 ± 0.05 | 2.10 ± 0.03 | 2.21 ± 0.03 | 0.215 | 1.54 | 0.002 | 9.77 | 0.008 | 7.02 |
| FT9 | 1.98 ± 0.04 | 1.51 ± 0.02 | 2.40 ± 0.06 | 1.8 × 10−18 | 76.9 | 8.0 × 10−8 | 28.8 | 4.4 × 10−45 | 198.5 |
| TP7 | 2.04 ± 0.03 | 1.66 ± 0.02 | 2.58 ± 0.06 | 1.4 × 10−28 | 122.9 | 6.7 × 10−4 | 11.6 | 1.9 × 10−42 | 186.4 |
| PO7 | 1.93 ± 0.03 | 1.76 ± 0.02 | 2.98 ± 0.08 | 1.4 × 10−7 | 27.7 | 2.0 × 10−22 | 94.9 | 8.6 × 10−40 | 174.3 |
| O1 | 2.45 ± 0.06 | 2.49 + 0.07 | 2.15 ± 0.04 | 0.062 | 3.49 | 0.040 | 4.21 | 1.2 × 10−8 | 32.4 |
| FT10 | 2.27 ± 0.04 | 2.30 ± 0.04 | 2.70 ± 0.06 | 0.032 | 4.61 | 5.3 × 10−4 | 12.0 | 3.2 × 10−9 | 35.1 |
| TP8 | 2.50 ± 0.06 | 2.23 ± 0.03 | 2.27 ± 0.04 | 0.007 | 7.30 | 0.048 | 4.61 | 0.613 | 0.26 |
| PO8 | 2.33 ± 0.04 | 2.59 ± 0.05 | 2.27 ± 0.06 | 8.8 × 10−5 | 15.4 | 8.6 × 10−6 | 19.8 | 1.2 × 10−19 | 82.2 |
| O2 | 2.47 ± 0.06 | 2.16 ± 0.04 | 2.12 ± 0.03 | 4.6 × 10−5 | 16.6 | 9.4 × 10−20 | 82.7 | 0.12 | 2.5 |
| all sensors | 2.30 ± 0.05 | 2.11 ± 0.05 | 2.44 ± 0.06 | 2.2 × 10−6 | 22.4 | 0.003 | 8.86 | 1.1 × 10−4 | 14.9 |
| midline | 2.13 ± 0.05 | 1.82 ± 0.03 | 2.34 ± 0.05 | 1.3 × 10−5 | 18.9 | 0.017 | 5.66 | 1.1 × 10−11 | 46.2 |
| left side | 2.02 ± 0.04 | 1.63 ± 0.03 | 2.51 ± 0.06 | 9.3 × 10−20 | 82.8 | 3.9 × 10−8 | 30.2 | 4.1 × 10−43 | 189.5 |
| right side | 2.35 ± 0.04 | 2.30 ± 0.04 | 2.40 ± 0.05 | 0.18 | 1.89 | 0.15 | 2.1 | 0.94 | 0.01 |
| left vs right p; χ2 | 9.7e-10; 37.4 | 1.3e-61; 274.3 | 0.131; 2.29 | ||||||
Disclaimer/Publisher’s Note: The statements, opinions and data contained in all publications are solely those of the individual author(s) and contributor(s) and not of MDPI and/or the editor(s). MDPI and/or the editor(s) disclaim responsibility for any injury to people or property resulting from any ideas, methods, instructions or products referred to in the content. |
© 2022 by the authors. Licensee MDPI, Basel, Switzerland. This article is an open access article distributed under the terms and conditions of the Creative Commons Attribution (CC BY) license (https://creativecommons.org/licenses/by/4.0/).
Share and Cite
Totev, T.; Taskov, T.; Dushanova, J. A Wireless EEG System for Neurofeedback Training. Appl. Sci. 2023, 13, 96. https://doi.org/10.3390/app13010096
Totev T, Taskov T, Dushanova J. A Wireless EEG System for Neurofeedback Training. Applied Sciences. 2023; 13(1):96. https://doi.org/10.3390/app13010096
Chicago/Turabian StyleTotev, Tsvetalin, Tihomir Taskov, and Juliana Dushanova. 2023. "A Wireless EEG System for Neurofeedback Training" Applied Sciences 13, no. 1: 96. https://doi.org/10.3390/app13010096
APA StyleTotev, T., Taskov, T., & Dushanova, J. (2023). A Wireless EEG System for Neurofeedback Training. Applied Sciences, 13(1), 96. https://doi.org/10.3390/app13010096

