Deep Learning Models Applied to Prediction of 5G Technology Adoption
Abstract
1. Introduction
- The most important contributions of this work include the application of deep learning to define what the deployment of 5G will require, how simple it is to make predictions about the adoption of 5G, what role each component will play in those forecasts, etc. Consequently, by highlighting deep learning’s potential to predict the adoption of 5G, the components for predicting the adoption of 5G, the contribution that each component makes in predicting the adoption of 5G, and the implementation of 5G, this study contributes to the body of work on the potential applications of deep learning by exposing it to the area of 5G adoption.
- Another significant component of the contribution consists of the logical inferences that are obtained from the prediction models. These inferences show that the DR model and the CNN model can be applied to the problem of predicting the rate at which 5G will be adopted, and that they can do so with a high degree of accuracy if they are used in practice. Additionally, these inferences show that the DR model and the CNN model can be applied to the problem of predicting the rate at which 5G will be adopted. This suggests that organizations that plan to invest in 5G or are considering doing so may find it easier to make predictions now that this research has provided them with the variables and model. It is possible that this will be advantageous to both companies.
- The final contribution focuses on the fact that it is now possible to implement a novel method of deep learning that places an emphasis on using channel metrics, context metrics, cell metrics, and throughput data in order to predict the development of 5G networks themselves as well as the generation of the elements that determine the adoption of 5G. This indicates that the network capability of 5G is of the utmost importance, and that it should be the primary focus of efforts focused toward the adoption of the technology.
2. Related Work
3. Methodology
3.1. Deep Learning Models
3.1.1. Long Short-Term Memory
3.1.2. Convolutional Neural Network
3.1.3. Deep Reinforcement Learning
3.2. Dataset Preparation
3.3. Performance Metrics
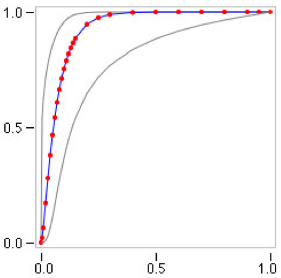
4. Presentation of the Results and Discussion
5. Conclusions
Funding
Institutional Review Board Statement
Informed Consent Statement
Data Availability Statement
Conflicts of Interest
References
- Benalia, E.; Bitam, S.; Mellouk, A. Data dissemination for Internet of vehicle based on 5G communications: A survey. Trans. Emerg. Telecommun. Technol. 2020, 31, e3881. [Google Scholar] [CrossRef]
- Kim, D.K.; Lee, H.; Lee, S.C.; Lee, S. 5G commercialization and trials in Korea. Commun. ACM 2020, 63, 82–85. [Google Scholar] [CrossRef]
- Blind, K.; Niebel, C. 5G roll-out failures addressed by innovation policies in the, E.U. Technol. Forecast. Soc. Change 2022, 180, 121673. [Google Scholar] [CrossRef]
- Nguyen, H.X.; Trestian, R.; To, D.; Tatipamula, M. Digital twin for 5G and beyond. IEEE Commun. Mag. 2021, 59, 10–15. [Google Scholar] [CrossRef]
- Maeng, K.; Kim, J.; Shin, J. Demand forecasting for the 5G service market considering consumer preference and purchase delay behavior. Telemat. Inform. 2020, 47, 101327. [Google Scholar] [CrossRef]
- Glisic, S.; Makela, J.P. Advanced Wireless Networks: 4G Technologies. In Proceedings of the 2006 IEEE Ninth International Symposium on Spread Spectrum Techniques and Applications, Manaus, Brazil, 28 August 2006; pp. 442–446. [Google Scholar]
- Varshney, U.; Jain, R. Issues in emerging 4G wireless networks. Computer 2001, 34, 94–96. [Google Scholar] [CrossRef]
- Available online: https://www.huawei.com/minisite/ubbf/en/ (accessed on 6 February 2022).
- Oyman, M.; Bal, D.; Ozer, S. Extending the technology acceptance model to explain how perceived augmented reality affects consumers’ perceptions. Comput. Hum. Behav. 2022, 128, 107127. [Google Scholar] [CrossRef]
- Chiroma, H.; Gital, A.Y.; Rana, N.; Abdulhamid, S.I.; Muhammad, A.N.; Umar, A.Y.; Abubakar, A.I. Nature inspired meta-heuristic algorithms for deep learning: Recent progress and novel perspective. In Advances in Computer Vision, Proceedings of the 2019 Computer Vision Conference (CVC), Las Vegas, NV, USA, 2–3 May 2019; Springer: Berlin/Heidelberg, Germany, 2019; pp. 59–70. [Google Scholar]
- Le Cun, Y.; Bengio, Y.; Hinton, G. Deep learning. Nature 2015, 521, 436–444. [Google Scholar] [CrossRef] [PubMed]
- Du, Y.; Ren, L.; Liu, X.; Wu, Z. Machine learning method intervention: Determine proper screening tests for vestibular disorders. Auris Nasus Larynx 2022, 49, 564–570. [Google Scholar] [CrossRef]
- Zuo, C.; Qian, J.; Feng, S.; Yin, W.; Li, Y.; Fan, P.; Han, J.; Qian, K.; Chen, Q. Deep learning in optical metrology: A review. Light Sci. Appl. 2022, 11, 39. [Google Scholar] [CrossRef] [PubMed]
- Jahng, J.H.; Park, S.K. Simulation-based prediction for 5G mobile adoption. ICT Express 2020, 6, 109–112. [Google Scholar] [CrossRef]
- Maimó, L.F.; Clemente, F.J.G.; Pérez, M.G.; Pérez, G.M. On the performance of a deep learning-based anomaly detection system for 5G networks. In Proceedings of the 2017 IEEE Smart World, Ubiquitous Intelligence and Computing, Advanced and Trusted Computed, Scalable Computing & Communications, Cloud and Big Data Computing, Internet of People and Smart City Innovation, San Francisco, CA, USA, 4–8 August 2017; pp. 1–8. [Google Scholar]
- Thantharate, A.; Beard, C. ADAPTIVE6G: Adaptive Resource Management for Network Slicing Architectures in Current 5G and Future 6G Systems. J. Netw. Syst. Manag. 2023, 31, 9. [Google Scholar] [CrossRef]
- Abiko, Y.; Mochizuki, D.; Saito, T.; Ikeda, D.; Mizuno, T.; Mineno, H. Proposal of allocating radio resources to multiple slices in 5G using deep reinforcement learning. In Proceedings of the 2019 IEEE 8th Global Conference on Consumer Electronics (GCCE), Osaka, Japan, 15–18 October 2019; pp. 1–2. [Google Scholar]
- Shahriari, B.; Moh, M.; Moh, T.S. Generic online learning for partial visible dynamic environment with delayed feedback: Online learning for 5G C-RAN load-balancer. In Proceedings of the 2017 International Conference on High Performance Computing & Simulation (HPCS), Genoa, Italy, 17–21 July 2017; pp. 176–185. [Google Scholar]
- Huang, C.W.; Chiang, C.T.; Li, Q. A study of deep learning networks on mobile traffic forecasting. In Proceedings of the 2017 IEEE 28th annual international symposium on personal, indoor, and mobile radio communications (PIMRC), Montreal, QC, Canada, 8–13 October 2017; pp. 1–6. [Google Scholar]
- Alhazmi, M.H.; Alymani, M.; Alhazmi, H.; Almarhabi, A.; Samarkandi, A.; Yao, Y.D. 5G signal identification using deep learning. In Proceedings of the 2020 29th Wireless and Optical Communications Conference (WOCC), Newark, NJ, USA, 1–2 May 2020; pp. 1–5. [Google Scholar]
- Li, G.; Feng, B.; Zhou, H.; Zhang, Y.; Sood, K.; Yu, S. Adaptive service function chaining mappings in 5G using deep Q-learning. Comput. Commun. 2020, 152, 305–315. [Google Scholar] [CrossRef]
- Luo, C.; Ji, J.; Wang, Q.; Chen, X.; Li, P. Channel state information prediction for 5G wireless communications: A deep learning approach. IEEE Trans. Netw. Sci. Eng. 2018, 7, 227–236. [Google Scholar] [CrossRef]
- Godala, A.R.; Kadambar, S.; Chavva, A.K.; Tijoriwala, V.S. A deep learning based approach for 5G NR CSI estimation. In Proceedings of the 2020 IEEE 3rd 5G World Forum (5GWF), Bangalore, India, 10–12 September 2020; pp. 59–62. [Google Scholar]
- Klus, R.; Klus, L.; Solomitckii, D.; Valkama, M.; Talvitie, J. Deep learning based localization and HO optimization in 5G NR networks. In Proceedings of the 2020 International Conference on Localization and GNSS (ICL-GNSS), Tampere, Finland, 2–4 June 2020; pp. 1–6. [Google Scholar]
- Doan, M.; Zhang, Z. Deep learning in 5G wireless networks-anomaly detections. In Proceedings of the 2020 29th Wireless and Optical Communications Conference (WOCC), Newark, NJ, USA, 1–2 May 2020; pp. 1–6. [Google Scholar]
- Razaak, M.; Kerdegari, H.; Davies, E.; Abozariba, R.; Broadbent, M.; Mason, K.; Argyriou, V.; Remagnino, P. An integrated precision farming application based on 5G, UAV and deep learning technologies. In Proceedings of the International Conference on Computer Analysis of Images and Patterns, Salerno, Italy, 3 September 2019; pp. 109–119. [Google Scholar]
- Dai, Y.; Xu, D.; Maharjan, S.; Chen, Z.; He, Q.; Zhang, Y. Blockchain and deep reinforcement learning empowered intelligent 5G beyond. IEEE Netw. 2019, 33, 10–17. [Google Scholar] [CrossRef]
- Gante, J.; Falcao, G.; Sousa, L. Deep learning architectures for accurate millimeter wave positioning in 5G. Neural Process. Lett. 2020, 51, 487–514. [Google Scholar] [CrossRef]
- Abolfathi, M.; Shomorony, I.; Vahid, A.; Jafarian, J.H. A Game-Theoretically Optimal Defense Paradigm against Traffic Analysis Attacks Using Multipath Routing and Deception. In Proceedings of the 27th ACM on Symposium on Access Control Models and Technologies, New York, NY, USA, 8–10 June 2022; pp. 67–78. [Google Scholar]
- Javaheri, E.; Kumala, V.; Javaheri, A.; Rawassizadeh, R.; Lubritz, J.; Graf, B.; Rethmeier, M. Quantifying mechanical properties of automotive steels with deep learning based computer vision algorithms. Metals 2020, 10, 163. [Google Scholar] [CrossRef]
- Mughaid, A.; AlZu’bi, S.; Alnajjar, A.; AbuElsoud, E.; Salhi, S.E.; Igried, B.; Abualigah, L. Improved dropping attacks detecting system in 5g networks using machine learning and deep learning approaches. Multimed. Tools Appl. 2022, 81, 1–23. [Google Scholar] [CrossRef]
- Yadav, N.; Pande, S.; Khamparia, A.; Gupta, D. Intrusion detection system on IoT with 5G network using deep learning. Wirel. Commun. Mob. Comput. 2022, 2022, 9304689. [Google Scholar] [CrossRef]
- Morabito, F.C.; Campolo, M.; Ieracitano, C.; Ebadi, J.M.; Bonanno, L.; Bramanti, A.; Desalvo, S.; Mammone, N.; Bramanti, P. Deep convolutional neural networks for classification of mild cognitive impaired and Alzheimer’s disease patients from scalp EEG recordings. In Proceedings of the 2016 IEEE 2nd International Forum on Research and Technologies for Society and Industry Leveraging a Better Tomorrow (RTSI), Bologna, Italy, 7–9 September 2016; pp. 1–6. [Google Scholar]
- Almutairi, M.S. Deep learning-based solutions for 5G network and 5G-enabled Internet of vehicles: Advances, meta-data analysis, and future direction. Math. Probl. Eng. 2022, 2022, 6855435. [Google Scholar] [CrossRef]
- Chen, S.Y.; Yoo, S.; Fang, Y.L. Quantum long short-term memory. In Proceedings of the ICASSP 2022—2022 IEEE International Conference on Acoustics, Speech and Signal Processing (ICASSP), Singapore, 23 May 2022; pp. 8622–8626. [Google Scholar]
- Peng, L.; Wang, L.; Xia, D.; Gao, Q. Effective energy consumption forecasting using empirical wavelet transform and long short-term memory. Energy 2022, 238, 121756. [Google Scholar] [CrossRef]
- Chen, G.; Tang, B.; Zeng, X.; Zhou, P.; Kang, P.; Long, H. Short-term wind speed forecasting based on long short-term memory and improved BP neural network. Int. J. Electr. Power Energy Syst. 2022, 134, 107365. [Google Scholar] [CrossRef]
- Guo, J.; Han, K.; Wu, H.; Tang, Y.; Chen, X.; Wang, Y.; Xu, C. Cmt: Convolutional neural networks meet vision transformers. In Proceedings of the IEEE/CVF Conference on Computer Vision and Pattern Recognition, Vancouver, BC, Canada, 18–22 June 2022; pp. 12175–12185. [Google Scholar]
- Xie, Y.; Zaccagna, F.; Rundo, L.; Testa, C.; Agati, R.; Lodi, R.; Manners, D.N.; Tonon, C. Convolutional Neural Network Techniques for Brain Tumor Classification (from 2015 to 2022): Review, Challenges, and Future Perspectives. Diagnostics 2022, 12, 1850. [Google Scholar] [CrossRef]
- Wei, S.; Chen, Y.; Zhou, Z.; Long, G. A quantum convolutional neural network on NISQ devices. AAPPS Bull. 2022, 32, 2. [Google Scholar] [CrossRef]
- Panzer, M.; Bender, B. Deep reinforcement learning in production systems: A systematic literature review. Int. J. Prod. Res. 2022, 60, 4316–4341. [Google Scholar] [CrossRef]
- Wang, X.; Wang, S.; Liang, X.; Zhao, D.; Huang, J.; Xu, X.; Dai, B.; Miao, Q. Deep reinforcement learning: A survey. IEEE Trans. Neural Netw. Learn. Syst. 2022. ahead of print. [Google Scholar] [CrossRef]
- Zhang, L.; Lai, S.; Xia, J.; Gao, C.; Fan, D.; Ou, J. Deep reinforcement learning based IRS-assisted mobile edge computing under physical-layer security. Phys. Commun. 2022, 55, 101896. [Google Scholar] [CrossRef]
- Raca, D.; Leahy, D.; Sreenan, C.J.; Quinlan, J.J. Beyond throughput, the next generation: A 5g dataset with channel and context metrics. In Proceedings of the 11th ACM Multimedia Systems Conference, Istanbul, Turkey, 8–11 June 2020; pp. 303–308. [Google Scholar]
- Khan, F.A.; Abubakar, A. Machine translation in natural language processing by implementing artificial neural network modelling techniques: An analysis. Int. J. Perceptive Cogn. Comput. 2020, 6, 9–18. [Google Scholar]
- Mourtzis, D.; Angelopoulos, J.; Panopoulos, N. Smart Manufacturing and Tactile Internet Based on 5G in Industry 4.0: Challenges, Applications and New Trends. Electronics 2021, 10, 3175. [Google Scholar] [CrossRef]
- Huang, H.; Guo, S.; Gui, G.; Yang, Z.; Zhang, J.; Sari, H.; Adachi, F. Deep learning for physical-layer 5G wireless techniques: Opportunities, challenges and solutions. IEEE Wirel. Commun. 2019, 27, 214–222. [Google Scholar] [CrossRef]
- Santos, G.L.; Endo, P.T.; Sadok, D.; Kelner, J. When 5G meets deep learning: A systematic review. Algorithms 2020, 13, 208. [Google Scholar] [CrossRef]
- Sharma, P.; Jain, S.; Gupta, S.; Chamola, V. Role of machine learning and deep learning in securing 5G-driven industrial IoT applications. Ad Hoc Netw. 2021, 123, 102685. [Google Scholar] [CrossRef]
- Bega, D.; Gramaglia, M.; Fiore, M.; Banchs, A.; Costa-Perez, X. DeepCog: Cognitive network management in sliced 5G networks with deep learning. In Proceedings of the IEEE INFOCOM 2019—IEEE Conference on Computer Communications, Paris, France, 29 April 2019–2 May 2019; pp. 280–288. [Google Scholar]








| Model | MSE | RMSE | 
|---|---|---|
| DR | 0.000064 | 0.0080 | 
| CNN | 0.000041 | 0.0071 | 
| LSTM | 0.000066 | 0.0074 | 
| Partition | Metric | DR | LSTM | CNN | 
|---|---|---|---|---|
| Train | MSE RMSE | 0.03 0.173 | 0.06 0.245 | 0.06 0.245 | 
| Test | MSE RMSE | 0.04 0.2 | 0.07 0.264 | 0.05 0.22 | 
| R2 | 0.91 | 0.93 | 0.91 | 
| Partition | Metric | DR | LSTM | CNN | 
|---|---|---|---|---|
| Train | MSE RMSE | 0.006 0.0775 | 0.0042 0.0649 | 0.0068 0.0825 | 
| Test | MSE RMSE | 0.016 0.126 | 0.0042 0.065 | 0.0068 0.0825 | 
| R2 | 0.87 | 0.72 | 0.94 | 
| Partition | Metric | DR | LSTM | CNN | 
|---|---|---|---|---|
| Train | MSE RMSE | 0.0075 0.0867 | 0.0025 0.05 | 0.0012 0.035 | 
| Test | MSE RMSE | 0.0085 0.0922 | 0.0094 0.097 | 0.0086 0.093 | 
| R2 | 0.95 | 0.94 | 0.96 | 
| Disclaimer/Publisher’s Note: The statements, opinions and data contained in all publications are solely those of the individual author(s) and contributor(s) and not of MDPI and/or the editor(s). MDPI and/or the editor(s) disclaim responsibility for any injury to people or property resulting from any ideas, methods, instructions or products referred to in the content. | 
© 2022 by the author. Licensee MDPI, Basel, Switzerland. This article is an open access article distributed under the terms and conditions of the Creative Commons Attribution (CC BY) license (https://creativecommons.org/licenses/by/4.0/).
Share and Cite
Zamzami, I.F. Deep Learning Models Applied to Prediction of 5G Technology Adoption. Appl. Sci. 2023, 13, 119. https://doi.org/10.3390/app13010119
Zamzami IF. Deep Learning Models Applied to Prediction of 5G Technology Adoption. Applied Sciences. 2023; 13(1):119. https://doi.org/10.3390/app13010119
Chicago/Turabian StyleZamzami, Ikhlas Fuad. 2023. "Deep Learning Models Applied to Prediction of 5G Technology Adoption" Applied Sciences 13, no. 1: 119. https://doi.org/10.3390/app13010119
APA StyleZamzami, I. F. (2023). Deep Learning Models Applied to Prediction of 5G Technology Adoption. Applied Sciences, 13(1), 119. https://doi.org/10.3390/app13010119
 
        


 
       