Leveraging Quantity Surveying Data and BIM to Automate Mechanical and Electrical (M & E) Construction Planning
Abstract
1. Introduction
1.1. Applying Lean Construction Principles to Waste Management
1.2. BIG BIM as a Support to Continuous Information Flow
1.3. BIM and Lean Synergy
1.4. Problem Relevance Preliminary Study
2. Research Objectives and Methodology
2.1. Research Objectives
2.2. Research Methodology
- Find a practically relevant problem with the potential for theoretical foundation: The problem is selected through the researcher’s personal experience in the field, expert interviews and literature search. For this study, the research topic dealt with the automation of construction Workface Planning as part of a true BIM and LPS integration at the data processing level. The issue was selected based on a literature review of Lean Construction and Building Information Modeling interactions (Section 1.3) as well as a qualitative survey conducted within the hosting company (Section 1.4).
- Examine the potential cooperation with the target organization(s): A project team is organized around the problem, and a formal agreement outlining the research activities, schedule, key milestones, funding and access to information is established to ensure the commitment of the stakeholders. This research is undertaken as an industrial fellowship program; thus, it implies a contractual partnership between the research candidate and the academic and industrial practitioners. This partnership led us to focus on the M & E organization’s discipline. Moreover, organization interest in data continuity drove our reasoning.
- Obtain a deep understanding of the topic area: The objective is to gain a profound understanding of the organization’s practices. The researcher should be well-informed about prevailing theories through a literature review and be able to place their research in the context of existing knowledge. To meet the objectives of this phase, we conducted a thorough literature review on construction schedule automation techniques (Section 3.1), and we carried out interviews with competent practitioners and experienced a 3 month immersion in an MEP (Mechanical, Electrical and Plumbing) project to depict current planning processes within the target organization. Moreover, we examined the firm’s quantity surveying and design tools and technologies in order to identify the relevance and availability of the project’s estimates and design data for Workface Planning (Section 3.2). The latter analysis revealed many challenges regarding information consistency and loss in real-life projects.
- Innovate a solution and develop a problem-solving construction: Here, the researcher develops a conceptual solution and studies its feasibility. If not feasible, the research is either dropped or significantly changed. On the other hand, a prototype of the solution is developed in an iterative (trial and error) fashion. In this phase, we mapped an ambitious technical architecture for data transfer along the MEP business process based on a data-warehousing concept (Section 4.1). The feasibility study revealed some data availability issues that required huge development efforts in third-party estimate software, emphasizing the standardization of MEP article codification and nomenclature throughout the project life cycle as well as dealing with change management issues. All those steps were preliminary issues that must be solved before the implementation of the proposed solution. Despite this, the firm was still motivated to carry out a proof of concept for project scheduling automation to reckon with the current data consistency constraints. In parallel to this research study, the company had also launched a project to rationalize its estimate processes. Under these circumstances, the research team tailored the architecture of the proposed solution, formulated the minimum viable product functional requirements and started the software prototyping (Section 4.2, Section 4.4 and Section 4.5). In addition, the M & E work sequences that formed the basis for an automated Workface schedule were needed at this stage. Thus, we modeled standard M & E fragnets in collaboration with competent M & E project managers (Section 4.3).
- Implement and test the solution: the solution needs to be tested from the technical and process perspective and in a real-life project within the chosen organization. This step was carried out simultaneously with the application development in a test and learn logic (Section 4.5). Realistic mock data were used during the development stage for testing the functionalities under conditions that closely simulated a production environment.
- Ponder the scope of applicability of the solution: An analysis of the solution’s implementation is carried out. If the application is successful, a diffusion of the concept to the wider industry must be performed.
- Identify and analyze the theoretical contribution: At this stage, the researcher analyzes the findings and decides the implications for the original theories.
3. State of the Art
3.1. Automation of Construction Scheduling Techniques and Previous Works
3.2. Ongoing Planning Practices within the Partner Organization
4. Development of a Prototype for Automated Generation of MEP Schedules
4.1. Software Principle and Its Integration in the Project Life Cycle
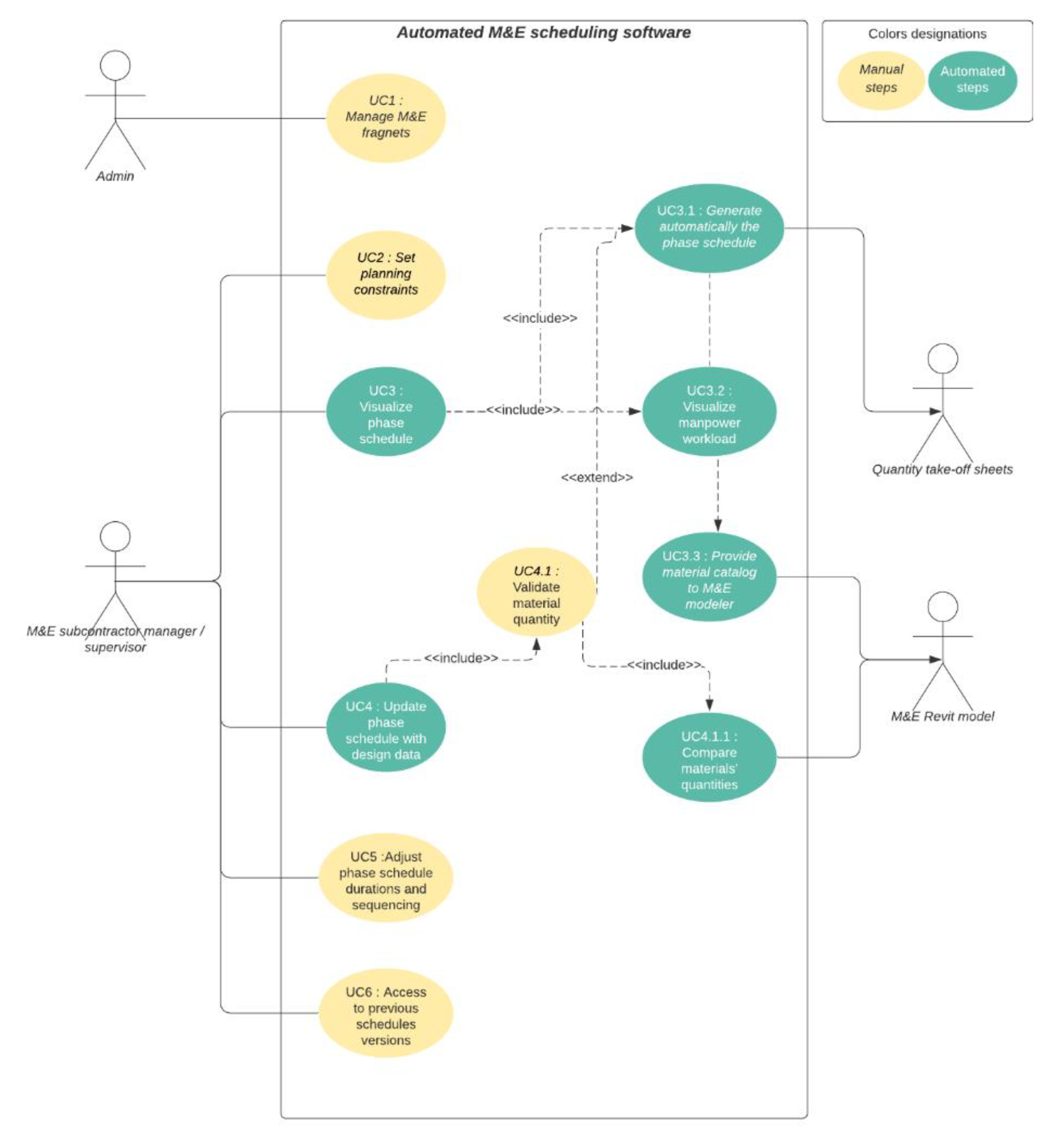
4.2. Functional Requirements
4.3. Standardization of Construction Sequences
4.4. System Data Modeling
- t_level: a class containing the building level attributes such as starting and ending availabilities.
- t_article: a class hosting the tendering materials’ nomenclature.
- t_level_article: an associate class comprising the project’s Bill of Material in each level.
- t_group: a class representing the groups and the classification of material during the tendering phase.
- t_operation: a class containing a standardized list of M & E activities.
- t_group_operation: a link class mapping material group operations with their respective rates.
- t_level_model: a class that consists of the modeled levels in the Revit model at the execution phase.
- t_level_element_model: this class comprises the material quantity take-off per level from the 3D BIM model.
4.5. Current Implementation Status
- is the total run time of the M & E operation x performed in the building i at the level j.
- is the material z located at the building i and at the level j; we denote by the run time of the operation x associated with the material .
- denotes the operation rate for a material z.
- is the unit installation time associated with the material z.
- is the required quantity of the material z in the building i at the level j.
- Let (respectively,) be the predicted start date (respectively, the predicted end date) of the operation x.
- Let be the set of the prerequisites of the operation x.
- We define as the predicted end date of the prerequisite of the operation x.
- (respectively, ) is the day from which the level (i.e., in which the operation x occurs) is available (respectively, not available anymore for installation).
5. Conclusions and Next Steps
Author Contributions
Funding
Institutional Review Board Statement
Informed Consent Statement
Data Availability Statement
Acknowledgments
Conflicts of Interest
References
- Concord Project Technologies. AWP and Field Productivity. 2020. Available online: https://academy.tconglobal.com/courses/advanced-work-packaging-fundamentals-1 (accessed on 15 November 2021).
- Concord Project Technologies. Workface Planning. 2020. Available online: https://academy.tconglobal.com/courses/advanced-work-packaging-fundamentals-1 (accessed on 15 November 2021).
- Project Production Systems Laboratory. P2SL Glossary. Available online: https://p2sl.berkeley.edu/glossary/knowledge-center-glossaryatoz/ (accessed on 12 January 2021).
- Iqbal, K.; Khan, A.R.; Flanagan, R.; Lu, S. Managing the complexity of information flow for construction small and medium-sized enterprises (CSMEs) using system dynamics and collaborative technologies. In Proceedings of the 31st ARCOM Conference, Lincoln, UK, 7–9 September 2015. [Google Scholar]
- Surbhi, S. Difference Between Information and Knowledge. 20 January 2018. Available online: https://keydifferences.com/difference-between-information-and-knowledge.html (accessed on 23 December 2021).
- Ahankoob, A.; Abbasnejad, B.; Wong, P. The Support of Continuous Information Flow Through Building Information Modeling (BIM). In 10th International Conference on Engineering, Project, and Production Management; Springer: Singapore, 2020. [Google Scholar]
- Bhargav, D. Developing a Construction Management System Based on Lean Construction and Building Information Modeling. Ph.D. Thesis, Technion University, Haifa, Israel, 2013. Available online: http://usir.salford.ac.uk/id/eprint/30820/ (accessed on 1 May 2021).
- Naqib, D. Production management systems. Transf. Inovácií. 2013. Available online: https://www.sjf.tuke.sk/transferinovacii/pages/archiv/transfer/28-2013/pdf/036-038.pdf (accessed on 23 December 2021).
- John, B.; Holweg, M. The Lean Toolbox: A Handbook for Lean Transformation, 5th ed.; PICSIE Books: Burkingham, UK, 2016. [Google Scholar]
- Babalola, O.; Ibem, E.O.; Ezema, I.C. Implementation of lean practices in the construction industry: A systematic review. Build. Environ. 2019, 148, 34–43. [Google Scholar] [CrossRef]
- Castiblanco, F.M.; Castiblanco, I.A.; Cruz, J.P. Qualitative Analysis of Lean Tools in the Construction Sector in Colombia. In Proceedings of the 27th Annual Conference of the International Group for Lean Construction (IGLC), Dublin, Ireland, 3–5 July 2019. [Google Scholar]
- Liker, J.K. The Toyota Way:14 Management Principles from the World’s Greatest Manufacturer, 1st ed.; McGraw Hill: New York, NY, USA, 2004. [Google Scholar]
- Demirkesen, S.; Wachter, N.; Oprach, S.; Haghsheno, S. Identifying Barriers in Lean Implementation in the Construction Industry. In Proceedings of the 27th Annual Conference of the International Group for Lean Construction (IGLC), Dublin, Ireland, 3–5 July 2019. [Google Scholar]
- Biblus. Modeling, Model and Management: The three M’s of BIM and the right BIM tools. 1 April 2021. Available online: https://biblus.accasoftware.com/en/modeling-model-and-management-the-three-ms-of-bim-and-the-right-bim-tools/ (accessed on 2 January 2022).
- Volk, R.; Stengel, J.; Schultmann, F. Building Information Modeling (BIM) for existing buildings—Literature review and future needs. Autom. Constr. 2014, 38, 109–127. [Google Scholar] [CrossRef]
- Jernigan, F. BIG BIM Little Bim: The Practical Approach to Building Information Modeling, 1st ed.; 4Site Press: Limerick, Ireland, 2007. [Google Scholar]
- SkyBIM. SkyBIM Cloud Based Management & Real-Time Costing of BIM Projects. 2012. Available online: https://www.slideshare.net/SkyBIM/sky-bim-presentation-august-2012 (accessed on 2 January 2022).
- Borrmann, A.; König, M.; Koch, C.; Beetz, J. Building Information Modeling: Why? What? How?: Technology Foundations. In Building Information Modeling, 1st ed.; Springer: Berlin/Heidelberg, Germany, 2018; pp. 1–24. [Google Scholar]
- O’Malley, A. BIM Adoption in Europe: 7 Countries Compared. 21 June 2021. Available online: https://www.planradar.com/gb/bim-adoption-in-europe/ (accessed on 3 August 2012).
- Wang, H.; Meng, X. Improving information/knowledge management through the use of BIM: A literature review. In Proceeding of the 32nd Annual ARCOM Conference, Manchester, UK, 5–7 September 2016. [Google Scholar]
- Onyango, A.F. Interaction between Lean Construction and BIM. How Effectiveness in Production can Be Improved If Lean and BIM Are Combined in the Design Phase: A Literature Review. Master’s Thesis, KTH Royal Institute of Technology, Stockholm, Sweden, 2016. [Google Scholar]
- Sacks, R.; Koskela, L.; Dave, B.A.; Owen, R. Interaction of Lean and Building Information Modeling in Construction. J. Constr. Eng. Manag. 2010, 136, 968–980. [Google Scholar] [CrossRef]
- Oskouie, P.; Gerber, D.J.; Alves, T.; Becerik-Gerber, B. Extending the interaction of building information modeling and lean construction. In Proceedings of the 20th Annual Conference of the International Group for Lean Construction, San Diego, TX, USA, 18–20 July 2012. [Google Scholar]
- Sbiti, M.; Beddiar, K.; Beladjine, D.; Perrault, R.; Mazari, B. Toward BIM and LPS Data Integration for Lean Site Project Management: A State-of-the-Art Review and Recommendations. Buildings 2021, 11, 196. [Google Scholar] [CrossRef]
- Schimanski, C.P.; Marcher, C.; Monizza, G.P.; Matt, D.T. The Last Planner® system and building information modeling in construction execution: From an integrative review to a conceptual model for integration. Appl. Sci. 2020, 10, 821. [Google Scholar] [CrossRef]
- Sbiti, M.; Beddiar, K.; Beladjine, D.; Perrault, R. Field management solutions supporting foreman executive tasks. In Proceedings of the 23th International International Conference on Lean Construction, Lean Principles and Theory (ICLCLPT 2021), Amsterdam, The Netherlands, 8 February 2021. [Google Scholar]
- Lukka, K. The Constructive Research Approach. Appl. Soc. Sci. Philos. 2006, 1, 111–133. [Google Scholar]
- Kovács, G.; Spens, K.M. Abductive reasoning in logistics research. Int. J. Phys. Distrib. Logist. Manag. 2005, 35, 132–144. [Google Scholar] [CrossRef]
- Lukka, K. The Constructive Research Approach. In Case Study Research in Logistics; Turku School of Economics and Business Administration: Turku, Finland, 2003. [Google Scholar]
- Amer, F.; Koh, H.Y.; Golparvar-Fard, M. Automated Methods and Systems for Construction Planning and Scheduling: Critical Review of Three Decades of Research. J. Constr. Eng. Manag. 2021, 147, 03121002. [Google Scholar] [CrossRef]
- De Vriesa, B.; Harink, J.M. Generation of a construction planning from a 3D CAD model. Automation in Construction 2007, 16, 13–18. [Google Scholar] [CrossRef]
- Kim, H.; Anderson, K.; Lee, S.; Hildreth, J. Generating construction schedules through automatic data extraction using open BIM (building information modeling) technology. Autom. Constr. 2013, 35, 285–295. [Google Scholar] [CrossRef]
- Liu, H.; Al-Hussein, M.; Lu, M. BIM-based integrated approach for detailed construction scheduling under resource constraints. Autom. Constr. 2015, 53, 29–43. [Google Scholar] [CrossRef]
- Isaac, S.; Shimanovich, M. Automated scheduling and control of mechanical and electrical works with BIM. Autom. Constr. 2021, 124, 103600. [Google Scholar] [CrossRef]
- Ahmad, I. Data Warehousing in the construction industry: Organizing and processing data for decision making. In Proceedings of the CIB W078 WORKSHOP, Rotterdam, The Netherlands; 1999. [Google Scholar]
- JavaTPoint. Components or Building Blocks of Data Warehouse. Available online: https://www.javatpoint.com/data-warehouse-components (accessed on 15 January 2022).
- Malviya, S.; Vierhauser, M.; Cleland-Huang, J.; Ghaisas, S. What Questions do Requirements Engineers Ask? In Proceedings of the IEEE 25th International Requirements Engineering Conference (RE), Lisbon, Portugal, 4–8 September 2017. [Google Scholar]
- Klimek, R.; Szwed, P. Formal Analysis of Use Case Diagrams. Comput. Sci. 2010, 11, 115–131. [Google Scholar]
- Cockburn, A. Writing Effective Use Cases, 1st ed.; Addison-Wesley Professional: Boston, MA, USA, 2000. [Google Scholar]
- Creatly. Use Case Diagram Relationships Explained with Examples. 16 July 2021. Available online: https://creately.com/blog/diagrams/use-case-diagram-relationships/ (accessed on 3 August 2012).
- Lucichart. UML Use Case Diagram Tutorial. Available online: https://www.lucidchart.com/pages/uml-use-case-diagram/#discovery__top (accessed on 28 January 2022).
- Littlefield, M. The Evolution of MOM and PLM: Enterprise Bill of Process. 31 May 2012. Available online: https://blog.lnsresearch.com/bid/141670/the-evolution-of-mom-and-plm-enterprise-bill-of-process (accessed on 3 August 2012).
- IBM Cloud Education. Data Modeling. 25 August 2020. Available online: https://www.ibm.com/cloud/learn/data-modeling (accessed on 3 August 2012).
- Fernigrini, L. What Are Conceptual, Logical, and Physical Data Models? 9 February 2021. Available online: https://vertabelo.com/blog/conceptual-logical-physical-data-model/ (accessed on 3 August 2012).
- Arab, I.; Bourhnane, S.; Kafou, F. Unifying Modeling Language-Merise Integration Approach for Software Design. Int. J. Adv. Comput. Sci. Appl. 2018, 9. [Google Scholar] [CrossRef][Green Version]
- Luchaninov, Y. Web Application Architecture in 2021: Moving in the Right Direction. 30 July 2021. Available online: https://mobidev.biz/blog/web-application-architecture-types (accessed on 3 August 2012).
- GeeksforGeeks. Topological Sorting. 18 January 2022. Available online: https://www.geeksforgeeks.org/topological-sorting/ (accessed on 3 August 2012).
- Simic, M. Depth-First Search vs. Breadth-First Search. 20 October 2021. Available online: https://www.baeldung.com/cs/dfs-vs-bfs (accessed on 3 August 2012).
- Trudeau, R.J. Introduction to Graph Theory, 2nd ed.; Dover Publications Inc.: New York, NY, USA, 2003. [Google Scholar]















| Little BIM | BIG BIM |
|---|---|
| CAD on steroids | BIM on steroids |
| 2D 3D | 4D 5D 6D |
| Model is incomplete | Model is complete |
| Modeling expertise | Collaboration expertise (IPD) |
| Silo mentality | Data sharing |
| Information throwaway | Data is an ever-evolving asset |
| No real-world recipes and costs | Real-world recipes fully integrated |
| Benefits internalized to company | Benefits entire ecosystem |
| Little change in how you do business | New business opportunities |
| Internet is a reference | Internet is pivotal |
| Functional Requirement (FK) | UC | Priority | Status | |
|---|---|---|---|---|
| 1 | Entering the building levels’ milestones as prescribed in the construction manager master schedule. | 2 | High | ✓ |
| 2 | Displaying a list of prerequisite tasks related to other disciplines that constrain M & E processes. | 2 | High | ✓ |
| 3 | Entering a completion deadline for the prerequisite tasks. | 2 | High | ✓ |
| 4 | Instantiating appropriate M & E fragnets for each building level according to material category. | 3.1 | High | ✓ |
| 5 | Grouping operations’ instances by building name, level name, material superfamily and operation name successively, then calculating the total duration of operation groups. | 3.1 | High | ✓ |
| 6 | Identifying each operation prerequisites. | 3.1 | High | ✓ |
| 7 | Calculating the predicted starting date and ending date of each operation. | 3.1 | High | ✓ |
| 8 | Displaying a GANTT chart of M & E operations by building localization. | 3 | High | ✓ |
| 9 | Displaying a GANTT chart of M & E operations by M & E system. | 3 | Medium | ✗ |
| 10 | Organizing hierarchically the GANTT view from parent to child attributes (Building name → Level name → Parent → Operation). | 3 | High | ✓ |
| 11 | Calculating a sum of durations, a minimum starting date and maximum ending date for hierarchical summary tasks (Building name → Level name → Parent). | 3.1 | High | ✓ |
| 12 | Enabling material list consulting per task, level and building. | 4.1 | Medium | ✓ |
| 13 | Estimating labor needed to complete a daily plan. | 3.2 | High | ✓ |
| 14 | Modifying/adding/deleting operations and their respective durations, dates, predecessors and successors (implies recalculating tasks start and end dates). | 5 | High | ✗ |
| 15 | Requesting an automatic update of the schedule from Revit model data and displaying discrepancies with previous estimates data. | 4 | High | ✗ |
| 16 | Comparing the material quantities of estimates and the Revit model for each building and level. | 4.1.1 | High | ✗ |
| 17 | Saving and allowing viewing of the history of the generated schedule versions. | 6 | Low | ✗ |
| 18 | Allowing the administration of M & E fragnets. | 1 | Medium | ✗ |
| 19 | Enabling the configuration of planning parameters such as daily working hours and days off. | 2 | Medium | ✗ |
| Process | Operation | Rates | Predecessors |
|---|---|---|---|
| Installation of hydraulic networks | Controlling the arrival of painted pipes | 2% | Premises and terraces waterproofing Shoring props removal |
| Pipe handling | 5% | Controlling the arrival of painted pipes | |
| Placing the pipe hangers and supports | 15% | Shoring props removal | |
| Running pipes and fittings | 50% | Controlling the drilled holes for pipe running Pipe handling Placing the pipe hangers and supports | |
| Testing of pipes | 5% | Connecting pipes to massive equipment | |
| Connecting pipes to massive equipment | 5% | Installation of massive equipment Running pipes and fittings | |
| Connecting pipes to terminals | 10% | Installation of terminals Running pipes and fittings | |
| Assembly control of hydraulic networks | 3% | Connecting pipes to massive equipment Connecting pipes to terminals Connecting condensate drains of terminals Connecting the gas line of terminals | |
| Final impoundment and water quality control | 5% | Assembly control of hydraulic networks | |
Publisher’s Note: MDPI stays neutral with regard to jurisdictional claims in published maps and institutional affiliations. |
© 2022 by the authors. Licensee MDPI, Basel, Switzerland. This article is an open access article distributed under the terms and conditions of the Creative Commons Attribution (CC BY) license (https://creativecommons.org/licenses/by/4.0/).
Share and Cite
Sbiti, M.; Beladjine, D.; Beddiar, K.; Mazari, B. Leveraging Quantity Surveying Data and BIM to Automate Mechanical and Electrical (M & E) Construction Planning. Appl. Sci. 2022, 12, 4546. https://doi.org/10.3390/app12094546
Sbiti M, Beladjine D, Beddiar K, Mazari B. Leveraging Quantity Surveying Data and BIM to Automate Mechanical and Electrical (M & E) Construction Planning. Applied Sciences. 2022; 12(9):4546. https://doi.org/10.3390/app12094546
Chicago/Turabian StyleSbiti, Maroua, Djaoued Beladjine, Karim Beddiar, and Bélahcène Mazari. 2022. "Leveraging Quantity Surveying Data and BIM to Automate Mechanical and Electrical (M & E) Construction Planning" Applied Sciences 12, no. 9: 4546. https://doi.org/10.3390/app12094546
APA StyleSbiti, M., Beladjine, D., Beddiar, K., & Mazari, B. (2022). Leveraging Quantity Surveying Data and BIM to Automate Mechanical and Electrical (M & E) Construction Planning. Applied Sciences, 12(9), 4546. https://doi.org/10.3390/app12094546

