Software-as-a-Service Security Challenges and Best Practices: A Multivocal Literature Review
Abstract
:1. Introduction
- RQ1: What software security challenges are involved in SaaS as identified in the FL?
- RQ2: What software security challenges face SaaS as identified in the GL?
- RQ3: Which practices are suggested by the FL for improving SaaS cloud security?
- RQ4: Which practices are suggested by the GL for improving SaaS cloud security?
- RQ5: Is there any similarity or discrepancy between R&P opinions regarding SaaS security issues and solutions?
2. Background
2.1. Cloud Computing (CC)
2.2. CC Service Models
2.3. Types of CC
2.4. SaaS Cloud Computing
2.5. Benefits of SaaS
- Scalable and on-demand resources
- Quick implementation
- Easy maintenance and upgradation
- No staffing or infrastructure cost
2.6. SaaS Usage
- Startups and small businesses that need to open an ecommerce site immediately and do not have the resources to deal with server or device problems.
- Short-term projects that necessitate short, simple, and cost-effective collaboration.
- Tax applications, for example, is an example of an application that is not used very much.
- Applications that include connectivity to both network and mobile devices
2.7. SaaS Security
3. Literature Review
3.1. Motivations for the Study
3.2. Contribution of the Study
- It offers a taxonomy of various aspects of security issues that need to be addressed.
- It identifies best practices for improving SaaS security.
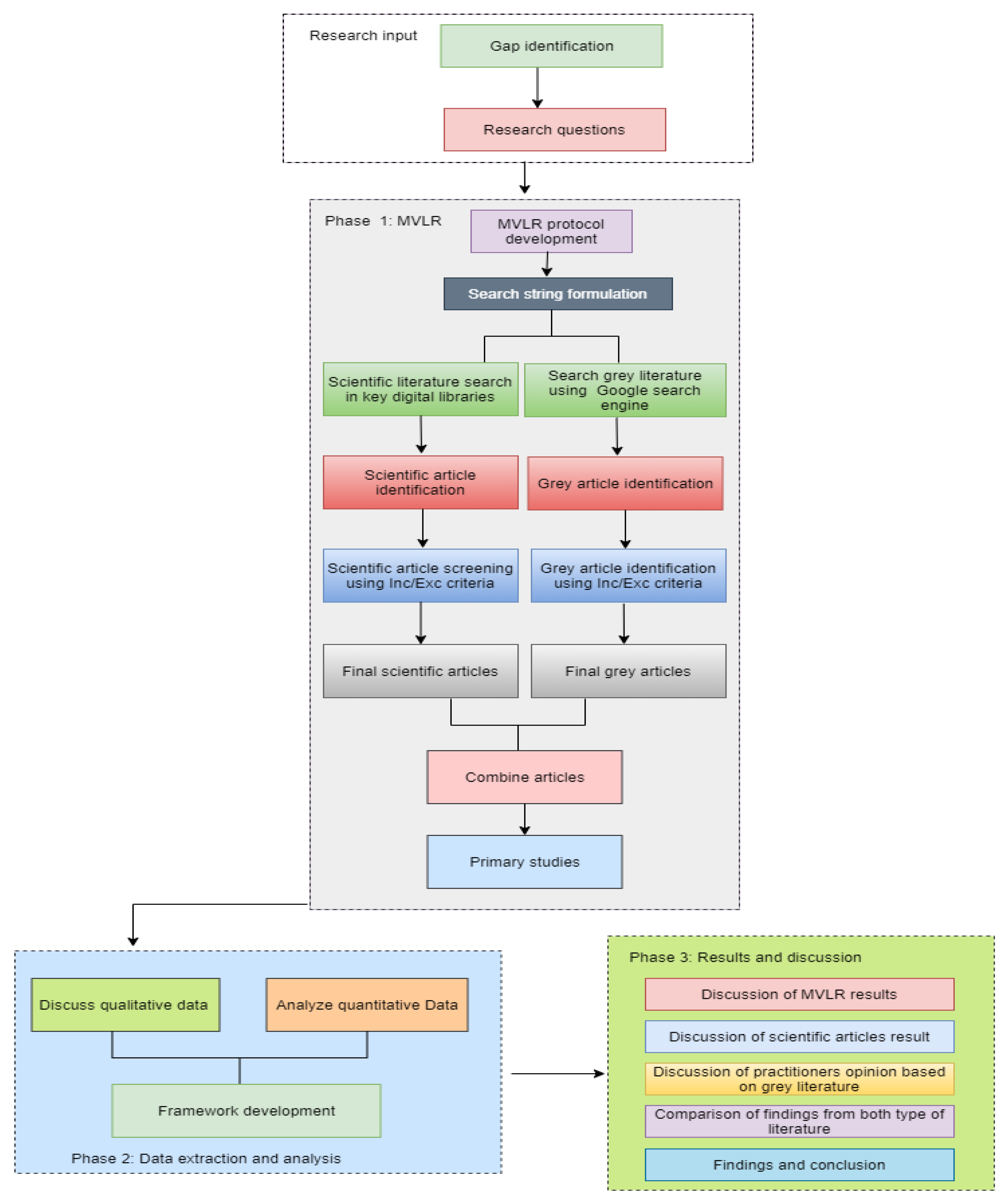
4. Research Methodology
4.1. MVLR Protocol Development
4.1.1. Research Identification
4.1.2. Search Strategy
Sources of Data Collection
Search String
- (a)
- The keywords gathered from the primary studies
- (b)
- Synonym and alternative words used for the identified terms
- (c)
- Using the logical operator AND or OR to combine these terms.
4.1.3. Eligibility Criteria
Inclusion Criteria for FL
- Articles are written in English and the complete text is available.
- Articles that focus on SaaS cloud security issues or challenges and solutions
Exclusion Criteria for FL
- Articles whose subject matter has nothing to do with SaaS security.
- Articles not written in English.
Inclusion Criteria for GL

Exclusion Criteria for GL
4.1.4. Quality Assessment (QA)
Quality Assessment of FL
- The paper was cited by how many people.
- Was the paper accepted in a relevant journal, or not?
Quality Assessment of GL
- Is the publishing house a respectable one?
- Does the individual author belong to a reputable organization?
- Does the author have expertise in SaaS?
4.2. Data Extraction, Synthesis and Analysis
5. Results
5.1. FL Analysis
5.1.1. Scientific Article Analysis w.r.t Venue of Publication
- Most of the retrieved studies that address SaaS security issues and best practices are published either in journals or conferences. There were only two studies published in workshops. One was published in the 2014 IEEE Globecom Workshop (GC Wkshps), while the other was published in IoTNAT’2016.
- IEEE, ACM, and Springer have more conference publications.
- Wiley has more journal publications.
5.1.2. Demographic Analysis of Retrieved Scientific Studies
5.1.3. SaaS cloud Security Issues and Challenges
5.1.4. SaaS Security Best Practices
5.2. GL Analysis
5.2.1. GL Analysis w.r.t Venue of Publication
5.2.2. Demographic Analysis of GL
5.2.3. SaaS Security Issues/Challenges Identified from GL
5.2.4. Best Practices for Improving SaaS Cloud Security (Practitioners’ Opinions)
6. Discussion
- RQ1: What software security challenges are involved in SaaS as identified in the FL?
- RQ2: What software security challenges are involved in SaaS as identified in the GL?
- RQ3: Which practices are suggested by the FL for improving SaaS cloud security?
- RQ4: Which practices are suggested by the GL for improving SaaS cloud security?
- RQ5: Is there any similarity or discrepancy between R&P opinions regarding SaaS security issues and solutions?
6.1. Study Implications for Both Academic and Industry
6.2. Research Limitations
7. Conclusions and Future Work
Author Contributions
Funding
Institutional Review Board Statement
Informed Consent Statement
Data Availability Statement
Acknowledgments
Conflicts of Interest
Appendix A. Primary Scientific Studies
- S1
- Yu, Huiming, Nakia Powell, Dexter Stembridge, and Xiaohong Yuan. “Cloud computing and security challenges”. In Proceedings of the 50th Annual Southeast Regional Conference, pp. 298–302. 2012.
- S2
- Freet, David, Rajeev Agrawal, Sherin John, and Jessie J. Walker., “Cloud forensics challenges from a service model standpoint: IaaS, PaaS and SaaS”. In Proceedings of the 7th International Conference on Management of computational and collective intElligence in Digital EcoSystems, pp. 148–155. 2015.
- S3
- Roy, Arpan, Santonu Sarkar, Rajeshwari Ganesan, and Geetika Goel. “Secure the cloud: From the perspective of a service-oriented organization”. ACM Computing Surveys (CSUR) 47, no. 3 (2015): 1–30.
- S4
- Nishad, Lahar Singh, Jaya Paliwal, Roli Pandey, Sumitra Beniwal, and Sarvesh Kumar. “Security, Privacy Issues and challenges In Cloud Computing: A Survey”. In Proceedings of the Second International Conference on Information and Communication Technology for Competitive Strategies, pp. 1–7. 2016.
- S5
- Srinivasan, Madhan Kumar, K. Sarukesi, Paul Rodrigues, M. Sai Manoj, and P. Revathy. “State-of-the-art cloud computing security taxonomies: a classification of security challenges in the present cloud computing environment”. In Proceedings of the international conference on advances in computing, communications and informatics, pp. 470–476. 2012.
- S6
- Chraibi, Mhammed, Hamid Harroud, and Abdelilah Maach. “Classification of security issues and solutions in cloud environments”. In Proceedings of International Conference on Information Integration and Web-based Applications & Services, pp. 560–564. 2013.
- S7
- Cao, Xi, Li Xu, Yuexin Zhang, and Wei Wu. “Identity-based proxy signature for cloud service in saas”. In 2012 Fourth International Conference on Intelligent Networking and Collaborative Systems, pp. 594–599. IEEE, 2012.
- S8
- Yi, Leo, and Kai Miao. “One Solution to Improve the Confidentiality of Customer’s Private Business Data in SaaS Model”. In 2012 International Conference on Cloud and Service Computing, pp. 138–142. IEEE, 2012.
- S9
- Grover, Jitender, and Mohit Sharma. “Cloud computing and its security issues—A review”. In Fifth International Conference on Computing, Communications and Networking Technologies (ICCCNT), pp. 1–5. IEEE, 2014.
- S10
- Girma, Anteneh, Moses Garuba, and Jiang Li. “Analysis of security vulnerabilities of cloud computing environment service models and its main characteristics”. In 2015 12th International Conference on Information Technology-New Generations, pp. 206–211. IEEE, 2015.
- S11
- Murray, Acklyn, Geremew Begna, Ebelechukwu Nwafor, Jeremy Blackstone, and Wayne Patterson. “Cloud service security & application vulnerability”. In SoutheastCon 2015, pp. 1–8. IEEE, 2015.
- S12
- Tiwari, Pradeep Kumar, and Sandeep Joshi. “A review of data security and privacy issues over SaaS”. In 2014 IEEE International Conference on Computational Intelligence and Computing Research, pp. 1–6. IEEE, 2014.
- S13
- Shariati, S. Mahdi, and M. Hossein Ahmadzadegan. “Challenges and security issues in cloud computing from two perspectives: Data security and privacy protection”. In 2015 2nd International Conference on Knowledge-Based Engineering and Innovation (KBEI), pp. 1078–1082. IEEE, 2015.
- S14
- Pandey, Subhash Chandra. “An efficient security solution for cloud environment”. In 2016 International Conference on Signal Processing, Communication, Power and Embedded System (SCOPES), pp. 950–959. IEEE, 2016.
- S15
- Jana, Bappaditya, Jayanta Poray, Tamoghna Mandal, and Malay Kule. “A multilevel encryption technique in cloud security”. In 2017 7th International Conference on Communication Systems and Network Technologies (CSNT), pp. 220–224. IEEE, 2017.
- S16
- Kaura, Wg Cdr Nimit, and Abhishek Lal. “Survey paper on cloud computing security”. In 2017 International Conference on Innovations in Information, Embedded and Communication Systems (ICIIECS), pp. 1–6. IEEE, 2017.
- S17
- Suraj, A.R., Sneha Janani Shekar, and G.S. Mamatha. “A robust security model for cloud computing applications”. In 2018 International Conference on Computation of Power, Energy, Information and Communication (ICCPEIC), pp. 018–022. IEEE, 2018.
- S18
- Akinrolabu, Olusola, Steve New, and Andrew Martin. “Assessing the security risks of multicloud saas applications: A real-world case study”. In 2019 6th IEEE International Conference on Cyber Security and Cloud Computing (CSCloud)/2019 5th IEEE International Conference on Edge Computing and Scalable Cloud (EdgeCom), pp. 81–88. IEEE, 2019.
- S19
- Narang, Ashima, and Deepali Gupta. “A Review on Different Security Issues and Challenges in Cloud Computing”. In 2018 International Conference on Computing, Power and Communication Technologies (GUCON), pp. 121–125. IEEE, 2018.
- S20
- Almorsy, Mohamed, John Grundy, and Amani S. Ibrahim. “Tossma: A tenant-oriented saas security management architecture”. In 2012 IEEE fifth international conference on cloud computing, pp. 981–988. IEEE, 2012.
- S21
- Saleh, Eyad, Johannes Sianipar, Ibrahim Takouna, and Christoph Meinel. “SecPlace: A Security-Aware Placement Model for Multi-tenant SaaS Environments”. In 2014 IEEE 11th Intl Conf on Ubiquitous Intelligence and Computing and 2014 IEEE 11th Intl Conf on Autonomic and Trusted Computing and 2014 IEEE 14th Intl Conf on Scalable Computing and Communications and Its Associated Workshops, pp. 596–602. IEEE, 2014.
- S22
- Kim, Donghoon, and Mladen A. Vouk. “A survey of common security vulnerabilities and corresponding countermeasures for SaaS”. In 2014 IEEE Globecom Workshops (GC Wkshps), pp. 59–63. IEEE, 2014.
- S23
- Saa, Pablo, Oswaldo Moscoso-Zea, Andrés Cueva Costales, and Sergio Luján-Mora. “Data security issues in cloud-based Software-as-a-Service ERP”. In 2017 12th Iberian Conference on Information Systems and Technologies (CISTI), pp. 1–7. IEEE, 2017.
- S24
- Patil, Sulabha, Raiiv Dharaskar, and Vilas Thakare. “Digital Forensic in Cloud: Critical Analysis of Threats and Security in IaaS, SaaS and PaaS and Role of Cloud Service Providers”. In 2017 International Conference on Computing, Communication, Control and Automation (ICCUBEA), pp. 1–7. IEEE, 2017.
- S25
- Maheshwari, Ritu, Aayushi Toshniwal, and Avnish Dubey. “Software As A Service Architecture and its Security Issues: A Review”. In 2020 Fourth International Conference on Inventive Systems and Control (ICISC), pp. 766–770. IEEE, 2020.
- S26
- Moghaddam, Faraz Fatemi, Mohammad Ahmadi, Samira Sarvari, Mohammad Eslami, and Ali Golkar. “Cloud computing challenges and opportunities: A survey”. In 2015 1st International Conference on Telematics and Future Generation Networks (TAFGEN), pp. 34–38. IEEE, 2015.
- S27
- Bokhari, Mohammad Ubaidullah, Qahtan Makki, and Yahya Kord Tamandani. "A survey on cloud computing." In Big Data Analytics, pp. 149–164. Springer, Singapore, 2018.
- S28
- Tianfield, Huaglory. “Security issues in cloud computing”. In 2012 IEEE International Conference on Systems, Man, and Cybernetics (SMC), pp. 1082–1089. IEEE, 2012.
- S29
- Banka, Ankit, Anshul Saravgi, Mangal Sain, and Hoon Jae Lee. “Exploration of security parameters to evaluate SaaS”. In 2013 Fourth International Conference on Computing, Communications and Networking Technologies (ICCCNT), pp. 1–6. IEEE, 2013.
- S30
- Chouhan, Pushpinder Kaur, Feng Yao, and Sakir Sezer. “Software as a service: Understanding security issues”. In 2015 science and information conference (sai), pp. 162–170. IEEE, 2015.
- S31
- Ahmed, Iqbal. "A brief review: security issues in cloud computing and their solutions." Telkomnika 17, no. 6 (2019).
- S32
- Kanickam, S. Hendry Leo, L. Jayasimman, and A. Nisha Jebaseeli. “A survey on layer wise issues and challenges in cloud security”. In 2017 World Congress on Computing and Communication Technologies (WCCCT), pp. 168–171. IEEE, 2017.
- S33
- Nowrin, Itisha Nowrin, and Fahima Khanam Khanam. “Importance of Cloud Deployment Model and Security Issues of Software as a Service (SaaS) for Cloud Computing”. In 2019 International Conference on Applied Machine Learning (ICAML), pp. 183–186. IEEE, 2019.
- S34
- Ahmed, Hussam Alddin S., Mohammed Hasan Ali, Laith M. Kadhum, Mohamad Fadli Zolkipli, and Yazan A. Alsariera. “A review of challenges and security risks of cloud computing”. Journal of Telecommunication, Electronic and Computer Engineering (JTEC) 9, no. 1–2 (2017): 87–91.
- S35
- Aljawarneh, Shadi A., and Muneer O. Bani Yassein. “A conceptual security framework for cloud computing issues”. International Journal of Intelligent Information Technologies (IJIIT) 12, no. 2 (2016): 12–24.
- S36
- Díaz de León Guillén, Miguel Ángel, Víctor Morales-Rocha, and Luis Felipe Fernández Martínez. “A systematic review of security threats and countermeasures in SaaS”. Journal of Computer Security Preprint: 1–19.
- S37
- Srinivasu, N., O. Sree Priyanka, M. Prudhvi, and G. Meghana. “Multilevel classification of security threats in cloud computing”. International Journal of Engineering and Technology (UAE) 7, no. 1.5 (2018): 253–257.
- S38
- Sinjilawi, Yousef K., Mohammad Q. Al-Nabhan, and Emad A. Abu-Shanab. “Addressing Security and Privacy Issues in Cloud Computing”. Journal of Emerging Technologies in Web Intelligence 6, no. 2 (2014).
- S39
- Kaur, S., and S. Khurmi. “A review on security issues in cloud computing”. IJCST Int. J. Comput. Sci. Technol 7, no. 1 (2016).
- S40
- Elsayed, Marwa, and Mohammad Zulkernine. “Offering security diagnosis as a service for cloud SaaS applications”. Journal of information security and applications 44 (2019): 32–48.
- S41
- Khan, N. and Al-Yasiri, A., 2016. Identifying cloud security threats to strengthen cloud computing adoption framework. Procedia Computer Science, 94, pp.485–490.
- S42
- Krishna, B. Hari, S. Kiran, G. Murali, and R. Pradeep Kumar Reddy. “Security issues in service model of cloud computing environment”. Procedia Computer Science 87 (2016): 246–251.
- S43
- Loganayagi, B., and S. Sujatha.,”Enhanced cloud security by combining virtualization and policy monitoring techniques”. Procedia Engineering 30 (2012): 654–661.
- S44
- Tang, Changlong, and Jiqiang Liu. “Selecting a trusted cloud service provider for your SaaS program”. Computers & Security 50 (2015): 60–73.
- S45
- Ficco, Massimo, Francesco Palmieri, and Aniello Castiglione. “Modeling security requirements for cloud-based system development”. Concurrency and Computation: Practice and Experience 27, no. 8 (2015): 2107–2124.
- S46
- Iqbal, Salman, Miss Laiha Mat Kiah, Nor Badrul Anuar, Babak Daghighi, Ainuddin Wahid Abdul Wahab, and Suleman Khan. “Service delivery models of cloud computing: security issues and open challenges”. Security and Communication Networks 9, no. 17 (2016): 4726–4750.
- S47
- Liu, Chia-Hui, Fong-Qi Lin, Chin-Sheng Chen, and Tzer-Shyong Chen. “Design of secure access control scheme for personal health record-based cloud healthcare service”. Security and Communication Networks 8, no. 7 (2015): 1332–1346.
- S48
- Mezni, Haithem, Mokhtar Sellami, and Jaber Kouki. “Security-aware SaaS placement using swarm intelligence”. Journal of Software: Evolution and Process 30, no. 8 (2018): e1932.
- S49
- Simou, Stavros, Christos Kalloniatis, Stefanos Gritzalis, and Haralambos Mouratidis. “A survey on cloud forensics challenges and solutions”. Security and Communication Networks 9, no. 18 (2016): 6285–6314.
- S50
- Babu, LD Dhinesh, P. Venkata Krishna, A. Mohammed Zayan, and Vijayant Panda. “An analysis of security related issues in cloud computing”. In International Conference on Contemporary Computing, pp. 180–190. Springer, Berlin, Heidelberg, 2011.
- S51
- Doelitzscher, Frank, Christoph Reich, Martin Knahl, Alexander Passfall, and Nathan Clarke. “An agent based business aware incident detection system for cloud environments”. Journal of Cloud Computing: Advances, Systems and Applications 1, no. 1 (2012): 1–19.
- S52
- Gonzalez, Nelson, Charles Miers, Fernando Redigolo, Marcos Simplicio, Tereza Carvalho, Mats Näslund, and Makan Pourzandi. “A quantitative analysis of current security concerns and solutions for cloud computing”. Journal of Cloud Computing: Advances, Systems and Applications 1, no. 1 (2012): 1–18.
- S53
- Venkatakotireddy, G., B. Thirumala Rao, and Naresh Vurukonda. “A Review on Security Issue in Security Model of Cloud Computing Environment”. In Artificial Intelligence and Evolutionary Computations in Engineering Systems, pp. 207–212. Springer, Singapore, 2018.
- S54
- Hashizume, Keiko, David G. Rosado, Eduardo Fernández-Medina, and Eduardo B. Fernandez. “An analysis of security issues for cloud computing”. Journal of internet services and applications 4, no. 1 (2013): 1–13.
- S55
- Georgiou, Dimitra, and Costas Lambrinoudakis. “Cloud computing security requirements and a methodology for their auditing”. In International Conference on e-Democracy, pp. 51–61. Springer, Cham, 2015.
- S56
- Vesyropoulos, Nikos, Christos K. Georgiadis, and Elias Pimenidis. “Ensuring cloud security: Current concerns and research challenges”. In International Conference on e-Democracy, pp. 3–10. Springer, Cham, 2013.
- S57
- Singh, Ajit. “Security concerns and countermeasures in cloud computing: a qualitative analysis”. International Journal of Information Technology 11, no. 4 (2019): 683–690.
- S58
- Kaur, Puneet Jai, and Sakshi Kaushal. “Security concerns in cloud computing”. In international conference on high performance architecture and grid computing, pp. 103–112. Springer, Berlin, Heidelberg, 2011.
Appendix B. Grey Literature
- GL1
- “Cloud Security: Evaluating Risks within IAAS/PAAS/SAAS” by TechTarget, Access Date: 3 March 2021, https://cdn.ttgtmedia.com/searchSecurity/downloads/Char_Sample_Cloud%20Security-Evaluating_Risks_within_IAAS_PAAS_SAAS.pdf
- GL2
- “Security concerns overcome: Customer moving to SaaS” A cloud security study by InfoTech Research Group, May 2016, Access Date: 3 March 2021, https://www.insight.com/en_US/content-and-resources/brands/adobe/security-concerns-overcome-moving-to-saas.html
- GL3
- “Cloud adoption and Risk report” by McAfee, May 2020, Access Date: 3 March 2021, https://www.mcafee.com/enterprise/en-us/solutions/lp/cloud-adoption-risk.html
- GL4
- “Leveling up SaaS security with cloud detection and response”, white paper by OBSIDIANSECURITY.com, Access Date: 3 March 2021, https://go.obsidiansecurity.com/leveling-up-saas-security-with-cdr-wp
- GL5
- “Cloud computing security issues” by McAfee, Accessed from https://www.mcafee.com/enterprise/en-us/security-awareness/cloud/security-issues-in-cloud-computing.html, Access Date: 3 March 2021
- GL6
- “7 Key Security Risks to Address when Adopting SaaS Applications”, https://blog.sonicwall.com/en-us/2019/09/7-key-security-risks-to-address-when-adopting-saas-applications/, Access Date: 3 March 2021
- GL7
- “5 problems with SaaS security tops customer concerns on software-as-a-service”, https://www.networkworld.com/article/2219462/5-problems-with-saas-security.html,Access Date: 3 March 2021
- GL8
- “10 SaaS security Risks and concern every user has”, https://financesonline.com/10-saas-security-risks-concerns-every-user/, Access Date: 3 March 2021
- GL9
- “5 SaaS Security Concerns and How to Address Them”, 5 SaaS Security Concerns and How to Address Them (g2.com), Access Date: 3 March 2021
- GL10
- “Top 5 Cloud Security Issues Experienced with SaaS and Its Solutions”, https://socialnomics.net/2020/09/09/top-5-cloud-security-issues-experienced-with-saas-and-its-solutions/, Access Date: 3 March 2021
- GL11
- “Why SaaS Is the Epicenter for Security Threats”, https://securityboulevard.com/2020/07/why-saas-is-the-epicenter-for-security-threats/, Access Date: 3 March 2021
- GL12
- “SAAS SECURITY CHECKLIST: BEST PRACTICES TO PROTECT YOUR SAAS APPLICATION”, https://medium.com/@Imaginovation/saas-security-checklist-best-practices-to-protect-your-saas-application-22bbeb06357d, Access Date: 3 March 2021
- GL13
- “Best Practices for SaaS Security”, https://www.moodysanalytics.com/articles/2018/best-practices-for-saas-security, Access Date: 3 March 2021
- GL14
- “How to ensure your SaaS solutions are secure”, https://www.securitymagazine.com/articles/93680-how-to-ensure-your-saas-solutions-are-secure, Access Date: 3 March 2021
- GL15
- “Three Major Security Issues to Consider with SaaS and Cloud Solutions”, https://www.passwordprotectedlaw.com/2017/03/three-major-security-issues-to-consider-with-saas-and-cloud-solutions/, Access Date: 3 March 2021
- GL16
- “SaaS Security risks come to the fore at Cisco Live 2018”, https://www.cisco.com/c/en/us/solutions/cloud/saas-security-risks.html, Access Date: 3 March 2021
- GL17
- “SaaS Security Guide: How to Protect Your Product and User Data”, https://www.codica.com/blog/saas-application-security/, Access Date: 3 March 2021
- GL18
- “How to Minimize the Cloud Security Risks for SaaS Application”, http://blog.andolasoft.com/2019/05/how-to-minimize-the-cloud-security-risks-for-saas-application.html, Access Date: 3 March 2021
- GL19
- “4 SaaS and Slack Security Risks to Consider in 2020”, https://nightfall.ai/resources/saas-slack-security-risks-2020/, Access Date: 3 March 2021
- GL20
- “Security for SaaS applications starts with collaboration”, https://searchcloudsecurity.techtarget.com/feature/Security-for-SaaS-applications-starts-with-collaboration, Access Date: 3 March 2021
- GL21
- “KEY CYBERSECURITY THREATS IN THE SAAS INDUSTRY”, https://www.identifiglobal.com/news/key-cybersecurity-threats-in-the-saas-industry/40222/, Access Date: 3 March 2021
- GL22
- “Securing software as a service”, https://www.mckinsey.com/business-functions/risk/our-insights/securing-software-as-a-service#, Access Date: 3 March 2021
- GL23
- “How to Ensure Security in Your SaaS Application”, https://towardsdatascience.com/how-to-ensure-security-in-your-saas-application-8873698837de, Access Date: 3 March 2021
- GL24
- “SaaS Security: Basic Principles and Best Practices”, https://saasmetrics.co/security/, https://saasmetrics.co/security/, Access Date: 3 March 2021
- GL25
- “SaaS Security Best Practices to Keep in Mind”, https://cybersecurity.att.com/blogs/security-essentials/basic-best-practices-for-secure-internal-software-as-a-service-saas-applications, Access Date: 3 March 2021
- GL26
- “Building Secure SaaS Application using SaaS-Tenant Framework: A Cloud Security Perspective for Application Providers”, https://www.saas-tenant.com/white-paper/Securing-SaaS-Applications.htm, Access Date: 3 March 2021
- GL27
- “SAAS INFORMATION SECURITY CHECKLIST: PROTECT YOUR PRODUCT AND USER DATA”, https://freshcodeit.com/freshcode-post/saas-information-security-checklist, Access Date: 3 March 2021
- GL28
- “SaaS Security”, https://www.ssh.com/cloud/saas/security, Access Date: 3 March 2021
- GL29
- “SaaS Security Best Practices: Is Your SaaS Solution Protecting Data?”, https://www.profitwell.com/recur/all/saas-security/, Access Date: 3 March 2021
- GL30
- “Software as a Service (SaaS) security guidance”, https://www.ncsc.gov.uk/collection/saas-security/saas-security-principles, Access Date: 3 March 2021
- GL31
- “How to Overcome Cloud Security Challenges [+ Solutions]”, https://www.compuquip.com/blog/cloud-computing-security-challenges, Access Date: 3 March 2021
- GL32
- “SaaS Security Best Practices: Tackling the Trust Discrepancy”, SaaS Security Best Practices: Tackling the Trust Discrepancy (teamsupport.com), Access Date: 3 March 2021
- GL33
- “How to Mitigate the Top 5 Risks of SaaS at Scale”, https://productiv.com/how-to-mitigate-the-top-5-risks-of-saas-at-scale/, Access Date: 3 March 2021
- GL34
- “SaaS Security Checklist: Best Practices for Protecting SaaS Apps”, https://dev.to/codicacom/saas-security-checklist-best-practices-for-protecting-saas-apps-5279, Access Date: 3 March 2021
- GL35
- “The SaaS security checklist–Keep data safe with end-to-end encryption”, https://tresorit.com/blog/the-saas-security-checklist-keep-data-safe-with-end-to-end-encryption/, Access Date: 3 March 20.
References
- Kundu, A.; Banerjee, A.; Saha, P. Introducing new services in cloud computing environment. Int. J. Digit. Content Technol. Appl. AICIT 2010, 4, 143–152. [Google Scholar]
- Alshehri, M. An effective mechanism for selection of a cloud service provider using cosine maximization method. Arab. J. Sci. Eng. 2019, 44, 9291–9300. [Google Scholar] [CrossRef]
- Che, J.; Duan, Y.; Zhang, T.; Fan, J. Study on the security models and strategies of cloud computing. Procedia Eng. 2011, 23, 586–593. [Google Scholar] [CrossRef]
- Nasr, A.A.; El-Bahnasawy, N.A.; Attiya, G.; El-Sayed, A. Cost-effective algorithm for workflow scheduling in cloud computing under deadline constraint. Arab. J. Sci. Eng. 2019, 44, 3765–3780. [Google Scholar] [CrossRef]
- Arunkumar, G.; Venkataraman, N. A novel approach to address interoperability concern in cloud computing. Procedia Comput. Sci. 2015, 50, 554–559. [Google Scholar] [CrossRef] [Green Version]
- Goumidi, H.; Aliouat, Z.; Harous, S. Vehicular cloud computing security: A survey. Arab. J. Sci. Eng. 2020, 45, 2473–2499. [Google Scholar] [CrossRef]
- Chen, Y.-S.; Wu, C.; Chu, H.-H.; Lin, C.-K.; Chuang, H.-M. Analysis of performance measures in cloud-based ubiquitous SaaS CRM project systems. J. Supercomput. 2018, 74, 1132–1156. [Google Scholar] [CrossRef]
- Humayun, M. Role of emerging IoT big data and cloud computing for real time application. Int. J. Adv. Comput. Sci. Appl. 2020, 11, 494–506. [Google Scholar] [CrossRef]
- Statista. Global Public Cloud Application Services (SaaS) Market Size 2015–2022. Available online: https://www.statista.com/statistics/505243/worldwide-software-as-a-service-revenue/#:~:text=Global%20public%20cloud%20application%20services%20(SaaS)%20market%20size%202015%2D2022&text=In%202021%2C%20the%20software%20as,approximately%20145.5%20billion%20U.S.%20dollars (accessed on 6 April 2021).
- Kumar, P.R.; Raj, P.H.; Jelciana, P. Exploring data security issues and solutions in cloud computing. Procedia Comput. Sci. 2018, 125, 691–697. [Google Scholar] [CrossRef]
- C. Report. Cloud Traffic Projected to Represent 95% of Global Data Center Traffic by 2021: Study. CIO.com. The Economics Time. 2018. Available online: https://cio.economictimes.indiatimes.com/news/cloud-computing/cloud-traffic-projected-to-represent-95-of-global-data-center-traffic-by-2021-study/62815965 (accessed on 6 April 2021).
- Asadi, Z.; Abdekhoda, M.; Nadrian, H. Cloud computing services adoption among higher education faculties: Development of a standardized questionnaire. Educ. Inf. Technol. 2020, 25, 175–191. [Google Scholar] [CrossRef]
- Luo, X.; Zhang, W.; Li, H.; Bose, R.; Chung, Q.B. Cloud computing capability: Its technological root and business impact. J. Organ. Comput. Electron. Commer. 2018, 28, 193–213. [Google Scholar] [CrossRef]
- Freet, D.; Agrawal, R.; John, S.; Walker, J.J. Cloud forensics challenges from a service model standpoint: IaaS, PaaS and SaaS. In Proceedings of the 7th International Conference on Management of Computational and Collective intElligence in Digital EcoSystems, Caraguatatuba, Brazil, 25–29 October 2015; pp. 148–155. [Google Scholar]
- Microsoft Azure. What are Public, Private, and Hybrid Clouds? An Intro to Cloud Service Deployment Options. Available online: https://azure.microsoft.com/en-us/overview/what-are-private-public-hybrid-clouds/ (accessed on 6 April 2021).
- Felter, B. The Different Types of Cloud Computing and How They Differ. 2021. Available online: https://prooncall.com/the-different-types-of-cloud-computing-and-how-they-differ/ (accessed on 6 April 2021).
- Palos-Sanchez, P.R.; Arenas-Marquez, F.J.; Aguayo-Camacho, M. Cloud computing (SaaS) adoption as a strategic technology: Results of an empirical study. Mob. Inf. Syst. 2017, 2017, 2536040. [Google Scholar] [CrossRef] [Green Version]
- Top 5 Advantages of Software as a Service (SaaS). IBM Cloud Team. 2020. Available online: https://www.ibm.com/cloud/blog/top-5-advantages-of-software-as-a-service (accessed on 6 April 2021).
- Watts, M.R.S. SaaS vs. PaaS vs. IaaS: What’s The Difference & How To Choose. BMC. 2019. Available online: https://www.bmc.com/blogs/saas-vs-paas-vs-iaas-whats-the-difference-and-how-to-choose/ (accessed on 6 April 2021).
- Soofi, A.A.; Khan, M.I.; Talib, R.; Sarwar, U. Security issues in SaaS delivery model of cloud computing. Int. J. Comput. Sci. Mob. Comput. 2014, 3, 15–21. [Google Scholar]
- Popović, K.; Hocenski, Ž. Cloud computing security issues and challenges. In Proceedings of the 33rd International Convention MIPRO, Opatija, Croatia, 24–28 May 2010; pp. 344–349. [Google Scholar]
- Patel, N.S.; Rekha, B. Software as a Service (SaaS): Security issues and solutions. Int. J. Comput. Eng. Res. 2014, 4, 68–71. [Google Scholar]
- Lau, W. A Comprehensive Introduction to Cloud Computing. RedGate Hub. 2011. Available online: https://www.red-gate.com/simple-talk/cloud/platform-as-a-service/a-comprehensive-introduction-to-cloud-computing/ (accessed on 6 April 2021).
- Hoener, P. Cloud Computing Security Requirements and Solutions: A Systematic Literature Review. Bachelor’s Thesis, University of Twente, Enschede, The Netherlands, 2013. [Google Scholar]
- Hashizume, K.; Rosado, D.G.; Fernández-Medina, E.; Fernandez, E.B. An analysis of security issues for cloud computing. J. Internet Serv. Appl. 2013, 4, 5. [Google Scholar] [CrossRef] [Green Version]
- Juárez, D.X.J.; Cedillo, P. Security of mobile cloud computing: A systematic mapping study. In Proceedings of the 2017 IEEE Second Ecuador Technical Chapters Meeting (ETCM), Salinas, Ecuador, 16–20 October 2017; pp. 1–6. [Google Scholar]
- da Silva, C.M.R.; da Silva, J.L.C.; Rodrigues, R.B.; do Nascimento, L.M.; Garcia, V.C. Systematic mapping study on security threats in cloud computing. arXiv 2013, arXiv:1303.6782. [Google Scholar]
- Zhou, M.; Zhang, R.; Xie, W.; Qian, W.; Zhou, A. Security and privacy in cloud computing: A survey. In Proceedings of the 2010 Sixth International Conference on Semantics, Knowledge and Grids, Beijing, China, 1–3 November 2010; pp. 105–112. [Google Scholar]
- Shankarwar, M.U.; Pawar, A.V. Security and privacy in cloud computing: A survey. In Proceedings of the 3rd International Conference on Frontiers of Intelligent Computing: Theory and Applications (FICTA) 2014, Bhubaneswar, India, 14–15 November 2014; Springer: Cham, Switzerland, 2015; pp. 1–11. [Google Scholar]
- Hussein, N.H.; Khalid, A. A survey of cloud computing security challenges and solutions. Int. J. Comput. Sci. Inf. Secur. 2016, 14, 52. [Google Scholar]
- Kumbhar, N.N.; Chaudhari, V.V.; Badhe, M.A. The comprehensive approach for data security in cloud computing: A survey. Int. J. Comput. Appl. 2012, 39, 23–29. [Google Scholar]
- Tom, E.; Aurum, A.; Vidgen, R. An exploration of technical debt. J. Syst. Softw. 2013, 86, 1498–1516. [Google Scholar] [CrossRef]
- Garousi, V.; Felderer, M.; Mäntylä, M.V. The need for multivocal literature reviews in software engineering: Complementing systematic literature reviews with grey literature. In Proceedings of the 20th International Conference on Evaluation and Assessment in Software Engineering, Limerick, Ireland, 1–3 June 2016; pp. 1–6. [Google Scholar]
- Kitchenham, B.; Brereton, O.P.; Budgen, D.; Turner, M.; Bailey, J.; Linkman, S. Systematic literature reviews in software engineering–a systematic literature review. Inf. Softw. Technol. 2009, 51, 7–15. [Google Scholar] [CrossRef]
- Garousi, V.; Mäntylä, M.V. When and what to automate in software testing? A multivocal literature review. Inf. Softw. Technol. 2016, 76, 92–117. [Google Scholar] [CrossRef]
- Garousi, V.; Felderer, M.; Hacaloğlu, T. Software test maturity assessment and test process improvement: A multivocal literature review. Inf. Softw. Technol. 2017, 85, 16–42. [Google Scholar] [CrossRef]
- Bhatta, N. Emerging ethical challenges of leadership in the digital era: A Multivocal literature review. Electron. J. Bus. Ethics Organ. Stud. 2021, 26, 30–46. [Google Scholar]








| Journal | Conference | Workshop | Total | |
|---|---|---|---|---|
| IEEE | 0 | 26 | 1 | 27 |
| ACM | 1 | 5 | 0 | 6 |
| Google Scholar | 6 | 0 | 0 | 6 |
| Science Direct | 2 | 2 | 1 | 5 |
| Wiley | 5 | 0 | 0 | 5 |
| Springer | 1 | 8 | 0 | 9 |
| Total | 15 | 41 | 2 | 58 |
| Challenges | Freq | Occurrence in FL |
|---|---|---|
| Data security/data loss or leakage | 41 | S1, S3, S4, S6, S7, S9, S11, S12, S13, S14, S15, S16, S17, S19, S22, S24, S25, S26, S27, S28, S30, S31, S32, S33, S37, S38, S39, S40, S41, S43, S45, S46, S47, S48, S50, S52, S53, S54, S55, S56, S57 |
| Identity and access management issues | 39 | S3, S4, S5, S6,S7, S9, S10, S11,S12,S13, S14, S15, S16, S18, S22, S25, S26, S27, S28, S29, S30, S33, S34, S36, S37, S38, S41, S43, S44, S46, S48, S49, S50, S51, S52, S53, S55, S56, S57 |
| Lack of user control/visibility | 39 | S1, S2, S4, S6, S9, S11, S12, S13, S14, S16, S17, S18, S19, S23, S24, S25, S26, S27, S28, S29, S31, S32, S35, S36, S38, S42, S43, S44, S45, S48, S49, S50, S51, S52, S53, S54, S55, S56, S58 |
| Logical storage segregation & multi-tenancy/data locality | 36 | S1, S4, S5, S6, S9, S11, S12, S13, S14, S16, S17, S19, S20, S21, S24, S25, S26, S27, S28, S30, S31, S34, S38, S41, S42, S43, S45, S48, S49, S50, S51, S52, S54, S56, S57, S58 |
| Insecure interfaces and APIs | 31 | S1, S4, S5, S6, S8, S9, S13, S14, S16, S27, S30, S32, S34, S36, S38, S39, S40, S41, S43, S44, S46, S47, S49, S50, S52, S53, S54, S55, S56, S57, S58 |
| Governance and regulatory compliance/SLA compliance | 30 | S4, S5, S6, S9, S10, S13, S15, S16, S18, S23, S26, S27, S28, S29, S31, S34, S37, S38, S42, S43, S44, S45, S49, S51, S52, S53, S54, S55, S56, S58 |
| Network security/shared technology | 29 | S4, S6, S8, S9, S10, S11, S12, S13, S14, S17, S18, S21, S22, S24, S25, S26,S27, S28, S33, S41, S48, S50, S51, S52, S53, S54, S56, S57, S58 |
| Virtualization issues/cloud & CSP migration issues | 27 | S3, S5, S6, S9, S12, S13, S17, S18, S19, S23, S25, S27, S30, S31, S32, S34, S37, S38, S37, S41, S45, S48, S49, S51, S52, S55, S57 |
| Malicious insiders | 20 | S1, S3, S5, S6, S9, S13, S16, S27, S28, S36, S44, S45, S46, S47, S49, S51, S53, S55, S56, S57 |
| Backup and recovery | 17 | S4, S11, S12, S13, S14, S16, S24, S25, S27, S29, S30, S42, S50, S54, S55, S57, S58 |
| Lack of trust between the cloud provider and client | 10 | S1, S23, S28, S38, S44, S45, S53, S55, S56, S58 |
| Transit security | 8 | S10, S25, S31, S37, S 40, S52, S55, S48 |
| Insecure or incomplete data deletion | 5 | S16, S27, S32, S38, S41, |
| Lack of expertise | 5 | S1, S18, S23, S26, S55 |
| Others | 3 |
| Practices | Freq | Occurrence in FL |
|---|---|---|
| Up-to-date security controls/standards | 39 | S2, S3, S6, S8, S10, S11, S12, S13, S14, S16, S17, S20, S22, S23, S24, S27, S28, S29, S31, S33, S36, S37, S38, S39, S40, S43, S44, S45, S46, S47, S49, S50, S51, S52, S53, S54, S56, S57, S58 |
| Use of strong encryption techniques/standards | 38 | S2, S3, S5, S6, S7, S11, S12, S14, S15, S16, S17, S22, S23, S24, S25, S26, S28, S29, S30, S31, S32, S33, S36, S37, S38, S39, S42, S44, S46, S47, S49, S50, S52, S53, S54, S55, S56, S57 |
| Regulatory compliance/SLA compliance | 24 | S2, S5, S6, S11, S12, S13, S16, S23, S25, S27, S28, S29, S37, S38, S42, S44, S48, S49, S50, S51, S52, S55, S57, S58 |
| Multifactor authentication | 24 | S6, S11, S14, S16, S23, S26, S27, S28, S29, S33, S36, S37, S39, S41, S46, S47, S49, S50, S52, S53, S54, S55, S56, S57 |
| Better enterprise infrastructure/proper data isolation | 23 | S1, S5, S6, S12, S13, S14, S17, S21, S25, S26, S28, S29, S36, S37, S38, S42, S43, S44, S50, S52, S55, S56, S57 |
| Backing up /disaster recovery plan/proper disposal | 20 | S6, S12, S14, S18, S24, S25, S26, S28, S29, S36, S37, S38, S42, S43, S44, S49, S52, S53, S55, S58 |
| Third party auditing | 12 | S3, S6, S12, S16, S27, S28, S31, S38, S44, S49, S50, S51, S52, S57, S58 |
| Transit security | 12 | S6, S12, S16, S25, S26, S27, S36, S40, S42, S46, S52, S55 |
| Consumer awareness/employee education/training | 8 | S10, S23, S24, S28, S36, S49, S50, S51 |
| Incorporate security into SDLC | 4 | S35, S36, S45, S39 |
| Others | 4 |
| Issues | Freq | Occurrence in GL Reference |
|---|---|---|
| Data breaches/leakage | 21 | GL1, GL2, GL6, GL7, GL8, GL9, GL10, GL11, GL12, GL15, GL17, GL19, GL21, GL22, GL23, GL26, GL29, GL30, GL31, GL33, GL34 |
| Identity and access management | 17 | GL1, GL2, GL4, GL6, GL7, GL8, GL10, GL12, GL17, GL18, GL21, GL22, GL24, GL26, GL27, GL28, GL34 |
| loss of control/visibility | 10 | GL4, GL5, GL6, GL7, GL8, GL10, GL12, GL18, GL24, GL31 |
| Inability to maintain regulatory/standard compliance | 10 | GL1, GL5, GL6, GL7, GL8, GL12, GL24, GL26, GL30, GL31 |
| Inability to monitor data in transit to and from cloud applications | 10 | GL5, GL7, GL8, GL10, GL16, GL19, GL24, GL26, GL30, GL27 |
| Insider threats | 7 | GL3, GL5, GL6, GL11, GL12, GL19, GL27 |
| Non-standard API interfaces | 6 | GL1, GL4, GL16, GL17, GL28, GL34 |
| Lack of security detection expertise | 6 | GL4, GL5, GL8, GL19, GL22, GL33 |
| Lack of robust service level agreements (SLAs) | 6 | GL8, GL12, GL15, GL18, G26, G30 |
| Multi-tenant environment | 6 | GL2, GL3, GL5, GL11, GL16, GL22 |
| Virtualization | 5 | GL1, GL12, GL18, GL22, G24 |
| Backup and data destruction | 3 | GL1, GL26, GL30 |
| Paying upfront and long-term | 3 | GL8, GL18, GL33 |
| Heterogeneous devices | 3 | GL18, GL21, GL27 |
| trust | 2 | GL1, GL32 |
| SaaS deployment model | 2 | GL26, GL30 |
| Cost | 1 | GL33 |
| Best Practices | Freq | Occurrence in GL Reference |
|---|---|---|
| Data protection and encryption | 26 | GL2, GL3, GL4, GL6, GL8, GL9, GL10, GL12, GL13, GL14, GL15, GL16, GL17, GL18, GL19, GL20, GL21, GL23, GL24, GL25, GL27, GL28, GL29, GL30, GL34, GL35 |
| Governance and regulatory/standard compliance audits | 22 | GL1, GL2, GL4, GL5, GL6, GL7, GL8, GL9, GL12, GL13, GL14, GL19, GL20, GL23, GL24, GL26, GL27, GL29, GL30, GL33, GL34, GL35 |
| Backups/recovery | 20 | GL1, GL2, GL4, GL8, GL10, GL13, GL14, GL15, GL17, GL18, GL19, GL20, GL23, GL24, GL25, GL27, GL29, GL30, GL34, GL35 |
| Use advanced threat protection mechanism | 19 | GL2, GL5, GL6, GL9, GL10, GL12, GL13, GL14, GL15, GL16, GL18, GL20, GL21, GL22, GL23, GL24, GL27, GL32, GL34 |
| Multifactor authentication | 18 | GL1, GL2, GL3, GL4, GL6, GL9, GL10, GL11, G14, GL19, GL20, GL21, GL23, GL24, GL25, GL27, GL30, GL34 |
| Cloud-based identity and access management solutions | 18 | GL2, GL4, GL11, GL12, GL13, GL14, GL16, GL17, GL20, GL22, GL25, GL26, GL27, GL28, GL30, GL31, GL34, GL35 |
| Better enterprise infrastructure | 16 | GL1, GL2, GL5, GL12, GL13, GL14, GL18, GL22, GL23, GL24, GL25, GL26, GL27, GL30, GL 31, GL33 |
| Security expertise | 12 | GL2, GL11, GL12, GL14, GL20, GL21, GL22, GL23, GL27, GL29, GL31, GL33 |
| Incorporating security in the SDLC process | 6 | GL12, GL17, GL26, GL30, GL33, GL34 |
| SLA management | 5 | GL1, GL8, GL 15, GL31, GL32 |
| Customer Support | 4 | GL9, GL12, GL22, GL29 |
| Others | 3 |
| Challenges Discussed in FL Only | Challenges Discussed in GL Only | Combined Issues/Challenges |
|---|---|---|
| Lack of trust between the cloud provider and client | Paying upfront and long-term | Data breaches/leakage |
| Network security/shared technology | Heterogeneous devices | Identity and access management |
| Not incorporating security into SDLC | Governance and regulatory compliance/SLA compliance | |
| Different service delivery or receiving models. | Malicious insiders | |
| Documentation | Transit security | |
| Non-standard API interfaces | ||
| Backup and recovery | ||
| Lack of expertise | ||
| Insecure or incomplete datadeletion | ||
| Virtualization issues/cloud & CSP migration issues | ||
| Multi-tenant environment |
| Practices Discussed in FL Only | Practices Discussed in GL Only | Combined Practices |
|---|---|---|
| Third party auditing | Customer Support | Up-to-date security controls/standards |
| Governments should keep their information assurance architectures secure and confidential | Watch for OWASP’s Top Security Issues, be careful with deadlines and make security a priority. | Use of strong encryption techniques |
| Conduct service integrity test | Regulatory compliance/SLA compliance | |
| Interoperability management and service conformity. | Multifactor authentication | |
| Cloud-based identity and access management solutions | ||
| Backups/recovery | ||
| Better enterprise infrastructure | ||
| Security expertise | ||
| Incorporating security in the SDLC process | ||
| Transit security |
Publisher’s Note: MDPI stays neutral with regard to jurisdictional claims in published maps and institutional affiliations. |
© 2022 by the authors. Licensee MDPI, Basel, Switzerland. This article is an open access article distributed under the terms and conditions of the Creative Commons Attribution (CC BY) license (https://creativecommons.org/licenses/by/4.0/).
Share and Cite
Humayun, M.; Niazi, M.; Almufareh, M.F.; Jhanjhi, N.Z.; Mahmood, S.; Alshayeb, M. Software-as-a-Service Security Challenges and Best Practices: A Multivocal Literature Review. Appl. Sci. 2022, 12, 3953. https://doi.org/10.3390/app12083953
Humayun M, Niazi M, Almufareh MF, Jhanjhi NZ, Mahmood S, Alshayeb M. Software-as-a-Service Security Challenges and Best Practices: A Multivocal Literature Review. Applied Sciences. 2022; 12(8):3953. https://doi.org/10.3390/app12083953
Chicago/Turabian StyleHumayun, Mamoona, Mahmood Niazi, Maram Fahhad Almufareh, N. Z. Jhanjhi, Sajjad Mahmood, and Mohammad Alshayeb. 2022. "Software-as-a-Service Security Challenges and Best Practices: A Multivocal Literature Review" Applied Sciences 12, no. 8: 3953. https://doi.org/10.3390/app12083953
APA StyleHumayun, M., Niazi, M., Almufareh, M. F., Jhanjhi, N. Z., Mahmood, S., & Alshayeb, M. (2022). Software-as-a-Service Security Challenges and Best Practices: A Multivocal Literature Review. Applied Sciences, 12(8), 3953. https://doi.org/10.3390/app12083953

