Next Article in Journal
IORand: A Procedural Videogame Level Generator Based on a Hybrid PCG Algorithm
Previous Article in Journal
GNSS Signal Distortion Estimation: A Comparative Analysis of L5 Signal from GPS II and GPS III
 
 
Font Type:
Arial Georgia Verdana
Font Size:
Aa Aa Aa
Line Spacing:
Column Width:
Background:
Article

The Design and Analysis of Double Cutter Device for Hinge and Suction Dredger Based on Feedback Control Method

1
State Key Laboratory of Digital Manufacturing Equipment and Technology, School of Mechanical Science and Engineering, Huazhong University of Science and Technology, Wuhan 430074, China
2
School of Engineering, Newcastle University, Newcastle NE1 7RU, UK
3
School of Transportation and Logistics Engineering, Wuhan University of Technology, Wuhan 430070, China
4
School of Mechanical Engineering, Hubei University of Technology, Wuhan 430068, China
*
Authors to whom correspondence should be addressed.
Appl. Sci. 2022, 12(8), 3793; https://doi.org/10.3390/app12083793
Submission received: 2 March 2022 / Revised: 25 March 2022 / Accepted: 1 April 2022 / Published: 9 April 2022
(This article belongs to the Section Mechanical Engineering)

Abstract

:
The hinge and suction dredger is widely used in the construction field such as in river and lake management, water dredging, and port infrastructure projects, etc. With the continuous development of modern dredging technology, the traditional hinge and suction dredger cannot adapt to the complex environment during the construction process and there are problems such as large energy consumption and over-excavation and leakage excavation. In this paper, a double cutter dredger was designed that has a wider adaptability to water than a single cutter dredger. At the same time, based on the principle of passive adaptive control, the working parameters of the control system were calculated and determined, and an adaptive control algorithm was proposed to determine the water environment by using the current difference between the two cutters. Finally, the feasibility of the structure and algorithm was verified by experiments. The efficiency of cutter suction dredger was improved, and the energy consumption was reduced by 9–25% in the ideal state.

1. Introduction

The hinge and suction dredger (Figure 1) originated in the United States and has been widely used. In the late 19th century and early 20th century, the hinge and suction dredger developed rapidly. As early as 1884, the world’s first cutter suction dredger equipped with a cylindrical cutter head appeared in the world; in 1929, Pieter. VW designed an open cutter equipped with three arms and mounted on the arms. It was called the most advanced cutter at that time. In 1943, the Dutch company IHC designed the first beaver suction dredger and improved the cutter accordingly. This move updated the design concept of the cutter. However, with the continuous improvement in the requirements for construction efficiency and the progress of technology, faults such as severe wear of the cutter and fragile accessories have begun to be exposed. A chassis cutter modeling concept was proposed in 1977 by the Dutch Breebst. B. V, which improved the structure of the traditional cutter and reduced the pollution to the water area. In the same year, the first self-propelled suction cuter was born. In 1986, the Belgium Yangdrew Company successfully developed the “LeonardodaVinei” self-propelled suction dredger, with the total installed capacity of 20,250 kW, and a computer-controlled automatic system could make the dredger operation reach the best condition [1].
In the 21st century, with the improvement in the human awareness of environmental protection and the deepening of the environmental protection concept, the concept of protecting the balance of the ecological environment and adopting sustainable development has been paid more and more attention at home and abroad, and an environmentally friendly cutter has also received more and more attention. The world’s first environmental-friendly dredger was designed by the Italian Pneuma Company and put into use in 1969 essentially to transform the traditional dredger cutter and use the air compressor to absorb and mud to reduce the mud diffusion. Japan also successfully developed an environmental-friendly dredger in the 1970s by reforming the pneumatic pump dredger [2,3,4].
With the continuous expansion in the construction field of dredgers, higher requirements have been put forward on the efficiency of dredgers and the cutting performance of the cutter at home and abroad. These requirements have promoted the improvement of the structure of the cutter itself. In recent years, on the basis of the original cutter, researchers have developed many new cutters according to the specific working environment, which can be divided into three types: a derivative single cutter, environmentally-friendly dredger, and an ordinary double dredger. A new type of environmental cutter developed by CCCC Tianjin Channel bureau Co., Ltd. (Tianjin, China) innovatively introduces a diffusion cover with adjustable opening to realize the variable excavation depth construction of a cutter suction dredger [5]. Zhonggang Dredging Co., Ltd. (Shanghai, China) optimized the conventional 6-arm cutter head and designed a 5-arm single cutter head [6]. Yiping Ouyang proposed a crush zone expansion-induced tensile failure model (CEIT model) for rock drilling to more accurately predict the peak cutting forces [7].
As shown in Figure 2, the ordinary double cutter dredger places the two cutters on the same horizontal plane and always maintains a better cutting direction in different horizontal swing directions to improve the working efficiency.
In order to analyze the pros and cons of each design in depth, the existing double cutters in the market were compared with the widely used single cutters and other types of environmentally-friendly cutters, as shown in Table 1.
From the above comparison, we can see that the current three kinds of cutter have their own advantages in certain construction conditions and working conditions, but there are still some defects, so it is difficult to solve the special dredging project, especially some of the difficulties faced by environmental dredging construction under bad dredging conditions.
The current cutter suction dredgers are mainly single cutter dredgers using a computer, network, PLC, and sensor technologies to control and monitor the equipment during the dredger’s navigation and dredging operations, collecting, processing, and recording the information related to the dredger. Wang B proposed a data-driven soft sensor method that could predict mud concentration in real-time and can mitigate current marine mud concentration meter failures, affecting continuous construction [8]. Ke Yang proposed a novel PCA-LSTM ensemble model to improve the productivity prediction of winch suction dredgers [9].
However, basically, this involves dredging the designated area at constant speed. In order to improve the efficiency of the cutter, a new control method is needed.
Aiming at the above problems, an adaptive control cutter dredging device based on the change of terrain and soil conditions was designed. The design of the cutter is in line with the development direction of high efficiency, green, and energy saving dredging equipment, and has the dual value of technological innovation and market promotion.

2. Model Design of Double Cutter Structure

2.1. Design Concept of Double Cutter Structure

The cutter structure can improve the working efficiency of the cutter suction ship, but the two cutters may encounter some problems in the working process. When the silt at the bottom of the river is hard, the cutter is easy to shelve on the river bed. This seriously affects the efficiency of the cutter. In addition, the underwater environment is complex and changeable, and a little negligence may cause damage to the original ecological environment and lead to environmental pollution. In order to improve the adaptability of the double cutter structure to the complex terrain at the bottom of the water and make the double cutter structure more flexible and reliable in the working process, the improved design drawings of the double cutter amplitude changing device (Figure 3) and the transverse moving device (Figure 4) were proposed. The turbine worm and slider are driven by a motor to achieve reciprocating and circular motion of the cutter.
In the double cutter device, two cutters are located in two different planes: up and down. Considering the influence of excavation depth [10,11], in the direction of transverse motion, the cutter located above is always in the forward position. The angle between the cutters can be changed by the amplitude changing device, and the upper cutter can always be efficient. In addition, due to the complexity of the underwater environment, the double cutter may encounter the situation that the upper cutter is idling or the speed difference between the two cutters is too large. Making the two cutters in a reasonable working state can make the double cutter better adapt to the underwater environment.

2.2. Design of Transverse Moving Device

The function of the transverse moving device is to adjust the distance between the two cutters, which is composed of a working platform, slide rail, slider, sleeve, bidirectional screw, and 42 step motor [6]. The two sliding rails and the corresponding sliders were placed parallel to the working platform. The motor driving the cutter and the cutter shaft were fixed on the slider on the same side of the two sliding rails and the center distance of the two cutters could be changed.
In the design of the slide rail, two wire rod rails with the same size and 42 step motor were selected. The slide rail drives the slide table through the motor drive screw, in which the screw is a two-way screw, that is, half of the screw is left-handed and the other half is right-handed, which ensures the synchronism of motion. Therefore, it is important to avoid the difference between the motor and reduce the number of motors.
In order to ensure the coaxiality between the cutter shaft and the cutter motor, we put the cutter shaft into a hollow cylinder (Figure 5), which was fixed with rolling bearings, and the cylinder was in direct contact with the support seat fixed with the cutter motor (Figure 6).

2.3. Design of Amplifier

The muffling device consists of a worm gear, commutator, DC deceleration motor, rotating shaft, bearing seat, and other components. When the DC motor rotates, the worm gear and worm are driven by the commutator, and the worm gear and worm drive the rotation of the working platform to realize the directional rotation of the cutter at the specified time, thus adjusting the angle between the cutters. The effect diagram is shown in Figure 7.

3. Design of Adaptive PLC Control System

Aiming at the adaptive work of the transversal mechanism and the amplitude changing mechanism, we developed a PLC control system. The purpose of an adaptive complex water area was achieved by automatic control. The system structure diagram is shown in Figure 8, which is mainly composed of the current sensor, control center, bracket transmission system, and cutter servo drive system.
The construction environment of an adaptive control system is mainly divided into normal working environment and complex working environment. Each working environment needs to be changed in real time according to the parameters in the working process. The main working parameters are cutter speed, transverse speed, and feed rate. The state parameters are the angle of the cutter and the center distance of the cutter.

3.1. Determination of Working Parameters of Control System

Determination of initial cutter parameters:
(1)
Working parameters of cutter-speed, transverse speed, feed
The soil quality parameters and target yield are determined according to the working environment and working effect before the cutter works, and the most basic parameters (yield, soil quality parameter, cutter type) can be obtained [11,12,13,14]. On the basis of these parameters, taking the two-dimensional cutting theory as the principle [12] calculating the working parameters, the PLC control center can calculate all the other working parameters according to the calculation formula. The formula is as follows:
Calculation formula of cutter speed:
n = 60UcDm (r/min)
In Equation (1): Dm is the average diameter of the cutter head and Uc is the cutting speed of the cutter (m/s).
According to the successful experience of some dredgers in recent years, the Uc value of a five-knife cutter can reach 1.3 m/s, and the Uc value of six-knife cutter can reach 1.6 m/s.
The value of Uc is related to the characteristic parameters of soil. The more difficult the soil is to be dug, the greater the value of Uc.
A common cutter cutting speed is 1.0–3.5 m/s; for general soil, the cutter cutting speed is mostly set at about 1.5 m/s. Transverse velocity refers to the moving speed of the reamer, that is, the stepper motor is used as the power source to control the speed of horizontal movement along the radial direction of the reamer axis.
Calculation formula of transverse velocity:
U s w = tan α 3 ~ 6 π D n
In Equation (2): α is the back angle of the cutting angle and is recommended to be within 9°~12°, with a high speed cutter, the value would be smaller; n is the rotation of cutter; and D is the diameter of the cutter.
Calculation formula of feed:
ρ = Q η cos θ L D ρ 1 U s w
In Equation (3): L is the length of the cutter; ρ is the cutter feed rate; ρ 1 is 0.4~1, depending on the soil quality; η is the efficiency of 0.8~1, depending on the cutter form and soil quality; and Q is the angle between the swing track of the cutter and the transverse shifting cable of 30°~40°.
(2)
Cutter state parameters—depth, center distance, angle
When the cutter is working, different digging depths will lead to different cutter power.
In the research process, the sum of the two cutters is guaranteed to be constant at the same speed, and the sum of the power of the two cutters is calculated in different combined forms to match the minimum power of the two cutters at the same total depth.
Here, we selected 30 groups of data with different digging angles, which were 90° + 30°, 89° + 31°, 88° + 32°, and… 60° + 60° and replaced by 1 to 30 groups, respectively. According to the two-dimensional cutting theoretical formula, the power relationship of 30 groups with different combinations with a certain total depth was obtained (as shown in Figure 9).
The research curve shows that when the sum of the depth of the cutter is a certain value, the total power of the two cutters is the same as that of the cutter. Therefore, when setting the working parameters of the cutter in the normal working environment, the depth of the two cutters should be consistent.
The concrete calculation formula of digging depth is as follows:
h = Q s 2 U s w ρ
In Equation (4): QS is the dredger yield (m3/h).

3.2. Design Scheme of Adaptive Control System

3.2.1. Composition of Adaptive Control System

  • Upper control system
The upper control system should achieve the following requirements:
(1)
Visualization to realize the interaction with the user, where the user can input soil quality parameters and output two working parameters to the upper computer.
(2)
The rotational speed, digging depth, transverse distance, center distance, and support angle of the two cutters are calculated by two variables: output and soil quality parameters. These can be displayed in real time for users to obtain information.
(3)
Can communicate with PLC.
The upper control system adopts the PLC integrated machine, which is divided into the upper touch screen part and lower PLC control part. PLC internal variables are shown in Table 2 and Table 3.
D variable here is a register that can store 32 bit values. The variable M is the switch quantity, the key on the correlation interface, triggers the interface event, which can change the M value.
2.
Support drive system
The bracket drive system consists of servo driver, dc motor and encoder, stepper motor driver, and stepper motor to meet the functional requirements: (1) the angle and (2) the bracket in the rotatable range of the bracket can realize the forward and backward rotation of the three wire rod slide rail can be moved in any position.
3.
Cutter drive system
The cutter servo drive system consists of a DC motor driver and DC motor. PLC is the number of pulse inputs per unit time in the adaptive system the cutter speed is calculated. If the specified speed is not reached, the duty cycle of the motor output pulse is increased until the cutter is turned to the specified speed.
4.
Current sensors
In this system, the current sensor should be responsible for monitoring the current of the left and right cutter motor to judge the load change. The current sensor can measure the current within 10 A ± the system. Corresponding analog output: 185 mV/A, 0 current output for the power supply midpoint voltage isolation, stable performance. A current sensor output the output voltage analog to the PLC.

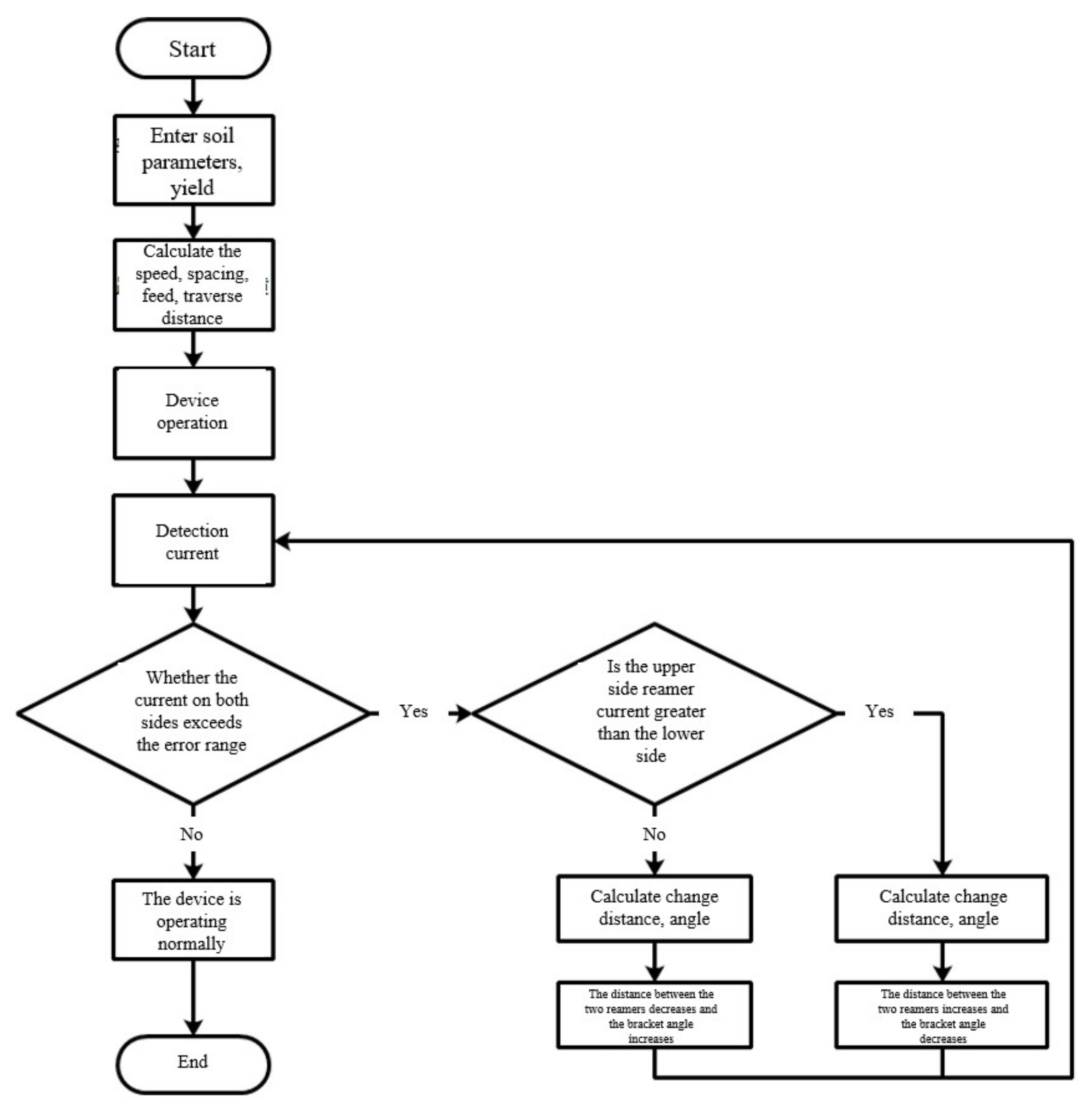
3.2.2. Design of Adaptive Control Algorithm

The working environment of small and medium dredgers is complex and changeable, and the change in soil environment will affect the working efficiency of the suction ship. The adaptive control system can adapt to the complex and changeable environment according to the change in soil quality parameters from the change in adaptive control device [14,15,16,17,18,19,20].
Therefore, a set of corresponding control algorithms were designed to control the cutter to adapt to the complex water environment. The control algorithm is shown in Figure 10, and the current of the cutter motor was used as the basis for judging the load of the cutter. After the input parameters and the operation of the device, the speed of the cutter was stable. Because the two cutters adopted the same diameter, the speed of the two cutters was the same. At the same voltage and the same speed, the current value of the two cutters was recorded by the current sensor, and the system reacts to the load of the cutter by the current value. The current value recorded by the current sensor was used as the basis for judging whether the hard sand environment is encountered in the later water area. When one side of the cutter meets hard soil, the torque will increase. In order to maintain the original speed, the system will increase the side current. When the difference between the two sides of the current value exceeds a certain range, in order to make the power on both sides the same, the current on the low side of the current should be increased, and the current on the high side of the current should be reduced.

3.2.3. Design of Up-Down Program for Adaptive Control System

  • Speed calculation and control program design
Standard speed calculation program design: According to the input soil quality parameters and output, the matching cutter diameter Dm and cutter cutting speed can be obtained uc, Finally, the cutter speed is calculated by Equation (1). Because this project selected two cutters with the same diameter, the speed of the two cutters was the same.
Speed control program: Create a global script function, periodically collect the value of the D1, D3, where the value of the D1, D3 register is the input pulse number of the double cutter unit time encoder. The real-time speed of the cutter can be calculated by measuring the pulse number and compared with the standard speed. For the D0, D2 duty cycle, the larger the duty cycle, the greater the speed.
The PWM instruction specifies the duty cycle for the output, where the frequency is 20 kHz pulse, and the SPD instruction is 10,000 kHz (0.1 ms) to measure the number of pulse input of the specified port. The SPD instruction is the number of input pulses per unit time, D1, D3 is the number of input pulses per unit time. The trapezoidal diagram of speed control is shown in Figure 11.
2.
Program design for calculating feed rate, digging depth, and transversal velocity using two-dimensional cutting theory
After calculating the speed of the double cutter, the program calculates the transverse speed according to Equation (2). After the Usw is obtained, the feed is calculated according to Equation (3).
3.
Design of Distance Calculation Program
In this program, the cutter distance is obtained according to the empirical formula through the input soil parameters. After the cutter distance is obtained, the distance is compared with the existing distance, and the direction and distance running on the basis of this position are calculated. The distance is converted to the number of pulses running the motor and assigned to the D5, D6, PLSY where the instruction specifies the number of pulses for the specified port and frequency output, as shown in Figure 12.
M1 is the start button, M7 is the direction control end, Y7 is the direction output port, Y0 is the pulse output port, and D5, D6 is the pulse number. M8029 is the completion flag bit of the PLSY instruction. The PLSY instruction of the first line is the initialization instruction of the center distance, and the second line PLSY instruction is the center distance change instruction after initialization.
4.
Angle Calculator Program
In this program, the calculation formula of the initial angle of alpha is as follows:
s i n α = d 1 d 2
In Equation (5): d1 is the distance between two cutters (m); d2 is the digging depth (m); and the angle can be calculated by using the arcsine function in the program.
In this device, the angle is realized by the turbo-worm rotation driven by the motor. Since the motor adopts the servo motor driver, it is necessary to realize the communication between PLC and the servo motor driver and output the displacement to the servo motor driver.
ΔDisplacement = ΔAngle × 32,000/360 (transmission ratio 20:1, displacement 1600 QC/circle).
The Program calculates the change direction and size of the angle, and assigns the angle to the register as displacement.
5.
Current Sensor Program
Use cycle scripts. Periodically measure the motor input current on both sides and adjust the center distance and bracket angle with the change of overcurrent. The design window of this program is shown in Figure 13.
6.
Design of Lower Trapezoid
The lower ladder diagram was designed with the upper program; most of the calculation work was realized by the upper part, and the lower part was only the actuator.
(1)
Trapezoidal diagram of the cutter center distance initialization and change: responsible for output pulse number and control step motor displacement, as shown in Figure 14.
(2)
Trapezoidal diagram of cutter speed: responsible for monitoring speed and adjusting the duty cycle of the motor input pulse, so that the motor sets the speed, as shown in Figure 15.
(3)
Trapezoidal diagram of cutter angle change: communicate with servo driver by RS instruction, output displacement, and make support motor rotate displacement, as shown in Figure 16.
See Appendix A for the detailed process.

4. Experimental Analysis and Calculation

Under the condition that the soil quality is hard coarse sand, porosity was 45, compactness was medium density, loose coefficient was 1.35, permeability coefficient was Ki/(m s−1): 1.137 × 10−4, and the cutting power of single side cutter of ordinary dredger was 313.32 kW, and the specific working parameters are shown in Table 4. The cutting power of the ordinary double cutter dredger was two times that of the single cutter dredger, which was 626.64 kW [20].
Under the same soil quality, the motion should be exactly the same as its lateral speed, but the rotational speed should lead to different angular velocities. Therefore, the angles θ(ω, t) of the left and right tools are different at the same time. However, as a comparison, the initial angle was 15°, that is, the cutter arm rotated 15° relative to the axis, and the cutter B rotated 75°. Compared to the energy consumption of an ordinary reamer dredgers, the finishing results are shown in Table 5. Figure 17 shows the changes in parameters such as the working speed of the double-pole structure when encountering different soil environments during the experiment.
It can be seen from Table 5 that under ideal conditions, the energy saving rate of this device was 9% to 25% compared with the cutting power of ordinary twin-twist dredgers. Specifically, the average power of the twin-auger dredger in one cycle was related to the speed difference of the twin-auger dredger. The average power increased with the increase in the speed difference between the two knives. When the speed difference between the two knives was 30, the energy saving rate could reach 25. This is because the working parameters of the reamer of ordinary dredgers were fixed, and will not change with the change in the working conditions, and accompanied by a certain degree of idling. The structure designed in this paper will adjust the position and speed of the two reamers according to factors such as terrain changes and soil conditions to reduce unnecessary energy consumption.

5. Conclusions

In this paper, the structure of a double cutter dredger device that can adapt to soil quality and topography was designed.
The specific work is as follows:
(1)
Optimal design of environmental protection double cutter structure of the cutter suction dredger.
Aiming at the shortcomings of the single- cutter dredger in special working conditions, the design idea of the double- cutter dredger was proposed and the structure was designed. The traverse mechanism and the luffing mechanism were used to adjust the distance and angle between the two cutters to improve the flexibility of the cutter suction dredger in cutting work. For complex terrain environments, this structure can improve the effect of the cutter on the soil.
(2)
Research and development of adaptive control system based on terrain and soil conditions.
Through the calculation and analysis of the soil parameters and output during the working process, the optimal speed of the cutter on both sides was intelligently matched, and the lowering angle, distance, and speed of the cutter were automatically adjusted to achieve precise coordination between the two cutters. When encountering a complex terrain environment, the adaptive control system adjusted the positional relationship between the traverse mechanism and the luffing mechanism by analyzing the load current of the cutter motor to change the center distance and angle between the two cutters to improve the performance of the cutter in different situations.
It can be completely used in various types of small- and medium-sized dredgers. It only needs to transform the bridge frame, add a working plane, arrange the corresponding transverse structure on the plane, and arrange the cutter on the transverse moving equipment. Therefore, the range change of the cutter can be satisfied. The control system can be extended to the actual production work, and the needs of different working environments can be met by the combination of different types of cutting tools. Further experiments are needed to extend this small model control method to large dredgers, and different control schemes should be refined according to different ship types and working conditions.
The device complies with the precise, environmentally-friendly and efficient dredging requirements put forward by the dredging industry. It is suitable for the dredging of various inland rivers and lakes with low wind and waves and low velocity as well as offshore dredging. It can promote the coordinated development of most water areas including the Yangtze River Basin.

Author Contributions

Conceptualization and methodology, J.L.; Software and validation, K.R.; Formal analysis and resources, K.Z.; Formal analysis and resources, Y.S.; Writing—original draft preparation, and editing, J.X.; Writing—review and editing and data curation, Y.H.; Writing—review and editing and data curation, T.X.; Supervision and resources, Q.H. All authors have read and agreed to the published version of the manuscript.

Funding

Liuzhou Science and Technology Plan Project (number: 2020GAAA0403).

Institutional Review Board Statement

Not applicable.

Informed Consent Statement

Not applicable.

Data Availability Statement

The data used to support the findings of this study are included within the article.

Conflicts of Interest

The authors declare no conflict of interest.

Appendix A

The program part is divided into the interface script program and lower-level ladder program:
(1) Interface script
The upper script program is divided into the initialization program, current sensor program, and speed program:
(1)
OK button, variable initialization program: initialize various parameters including variables such as cutter speed, center distance angle, etc.
Dimzhuansuldocument.SetPointValue”bujinliang”,CSng(bujinliang),False
Dimzhuansurdocument.SetPointValue”washen”,CSng(washen),False
Dimhengyisududocument.SetPointValue”hengyisudu”,CSng(hengyisudu),False
DimwashenDimhengyijuli
DimjinjiliangDimmaichongshu
DimDmhengyijuli = 1.5*Dm
DimDm = 0.09maichong = hengyijuli * 3200/1.5
Dimchanliangdocument.SetPointValue”d3”,CInt(maichong),False
chanliang = document.GetPointValue(“chanliang”)Dim jiaodu
zhuansul = 60*1.3/3.14/Dmjiaodu = Atn(washen/Sqr(hengyijuli*hengyijuli - washen*washen))
zhuansur = zhuansulDim weiyiliang
document.SetPointValue”zhuansu1”,CSng(zhuansul),Falseweiyiliang = jiaodu*1600/360
document.SetPointValue”zhuansur”,CSng(zhuansur),Falsedocument.SetPointValue”d3”,CInt(weiyiliang),False
hengyisudu = Tan(9)*3.14*0.09*zhuansul
jinjiliang = 30*1*0.5/(0.03*Dm*1*hengyisudu)
washen = chanliang/(2*hengyisudu*jinjiliang)
(2)
Current sensor program: using a cycle script. Periodically measure the input current of the motors on both sides, and adjust the center-to-center distance and bracket angle of the two cutters with the change in the overcurrent.
Figure A1. Periodic script programming window.
Figure A1. Periodic script programming window.
Applsci 12 03793 g0a1
dianliur = document.GetPointValue(“d8031”)EndIf
dianliul = document.GetPointValue(“d8032”)If( (dianliul - dianliur)/dianliul ) >0.1&&dianliul > dianliurThen
If ((dianliul - dianliur)/dianliul) > 0.2&&dianliul > dianliurThenIf (direction == lift ) Then
If (direction == lift ) ThenDoWhile( (dianliul - dianliur )/dianliul <= 0.2 )
DoWhile( (dianliul - dianliur )/dianliul <= 0.2 )juli = juli - 0.1
juli = juli + 0.1jiaodu = jiaodu + 1
jiaodu = jiaodu - 1document.SetPointValue”d6”,CInt(0.1/1.5*3200),False
document.SetPointValue”d6”,CInt(0.1/1.5*3200),Falsedocument.SetPointValue”d10”,CInt(1360*1600),False
document.SetPointValue”d10”,CInt(1/360*1600),Falsedocument.SetPointValue”M7”,CBool(False),False
document.SetPointValue”M7”,CBool(True),FalseLoop
ElseIf (diection == right)
LoopDoWhile( (dianliul - dianliur)/dianliul <= 0.2)
ElseIf (direction == right)juli = juli + 0.1
DoWhile( (dianliul - dianliur)/dianliul <= 0.2)jiaodu = jiaodu - 1
juli = juli - 0.1document.SetPointValue”d6”,CInt(0.1/1.5*3200),False
jiaodu = jiaodu + 1document.SetPointValue”d10”,CInt(1/360*1600),False
document.SetPointValue”d6”,CInt(0.1/1.5*3200),Falsedocument.SetPointValue”M7”,CBool(True),False
document.SetPointValue”d10”,CInt(1/360*1600),FalseLoop
document.SetPointValue”M7”,CBool(False),FalseEndIf
Loop
(3)
Speed program: use cycle script to keep the speed unchanged during the operation of the device.
DimzhuansulIfzhuansull < zhuansulThen
Dimzhuansurzhuansull = zhuansull + 5
DimzhuansullEndIf
DimzhuansurrIfzhuansurr < zhuansurThen
zhuansul = document.GetPointValue(“zhuansu1”)zhuansurr = zhuansurr + 5
zhuansur = document.GetPointValue(“zhuansu2”)EndIf
zhuansull = document.GetPointValue(“d0”)/16document.SetPointValue”d0”,CInt(zhuansull*16),False
zhuansurr = document.GetPointValue(“d2”)/16document.SetPointValue”d2”,CInt(zhuansurr*16),False
(2) Lower Ladder Diagram Design
The lower-level ladder diagram cooperates with the upper-level program design, most of the calculation work is realized by the upper-level part, and the lower-level is only the actuator.
(1)
Cutter center distance initialization and change ladder diagram: responsible for outputting the number of pulses and controlling the displacement of the stepper motor.
Figure A2. Cutter center distance initialization and change ladder diagram.
Figure A2. Cutter center distance initialization and change ladder diagram.
Applsci 12 03793 g0a2
(2)
Cutter speed ladder diagram: responsible for monitoring the speed and adjusting the duty ratio of the motor input pulse, so that the motor can reach the set speed.
Figure A3. Cutter speed ladder diagram.
Figure A3. Cutter speed ladder diagram.
Applsci 12 03793 g0a3
(3)
Ladder diagram of cutter angle change: communicate with the servo driver through the RS command, output the displacement, and make the bracket motor rotate by the specified displacement.
Figure A4. Ladder diagram of cutter angle change.
Figure A4. Ladder diagram of cutter angle change.
Applsci 12 03793 g0a4

References

  1. Jialin, C.; Hao, Y.; Chengming, S.; Feihang, L.; Chenghe, S.; Cheng, Z.; Hui, Y. Application of integrated technology of ecological dredging and silt disposal in comprehensive river management. In IOP Conference Series: Earth and Environmental Science; IOP Publishing: Bristol, UK, 2020; Volume 568. [Google Scholar]
  2. Xiaohua, C.; Yang, Q. Calculation and analysis of the cutting force of the rock digging cutter of a large cutter suction dredger. J. Wuhan Univ. Technol. Transp. Sci. Eng. Ed. 2013, 106–110. [Google Scholar]
  3. Miedema, S.A. Cutting mechanisms of water saturated sand at small and large cutting angels. In Proceedings of the International Conference on Coastal Infrastructure Development—Challenges in the 21st Century, Hong Kong, 22–24 November 2004; pp. 1–13. [Google Scholar]
  4. Yingjie, P.; Qi, Y.; Jing, T. Load analysis of cutter of suction dredger based on two-dimensional cutting theory. Ship Sea Eng. 2009, 35–39. [Google Scholar]
  5. Wu, W.; Xu, C. Development and application of cutter for heterogeneous and complex mixed soil. China Harb. Constr. 2020, 10, 5–8. [Google Scholar]
  6. Wang, B.; Fan, S.-D.; Jiang, P.; Zhu, H.-H.; Xiong, T.; Wei, W.; Fang, Z.-L. A novel method with stacking learning of data-driven soft sensors for mud concentration in a cutter suction dredger. Sensors 2020, 20, 6075. [Google Scholar] [CrossRef] [PubMed]
  7. Yang, K.; Yuan, J.-L.; Xiong, T.; Wang, B.; Fan, S.-D. A novel principal component analysis integrating long short-term memory network and its application in productivity prediction of cutter suction dredgers. Appl. Sci. 2021, 11, 8159. [Google Scholar] [CrossRef]
  8. Ouyang, Y.; Yang, Q.; Chen, X.; Xu, Y. An analytical model for rock cutting with a chisel pick of the cutter suction dredger. J. Mar. Sci. Eng. 2020, 8, 806. [Google Scholar] [CrossRef]
  9. Saha, G.K.; Kazuo, S.; Kai, H. Hydrodynamic optimization of ship hull forms in shallow water. J. Mar. Sci. Technol. 2004, 9, 198–202. [Google Scholar] [CrossRef]
  10. Sun, T.; Zhou, R. Research on the key technology of centering and installation of cutter shaft system of large cutter suction dredger. China Ship. Repair. 2016, 29, 22–25. [Google Scholar]
  11. Zhengxing, W.; Ruiping, Z.; Ruxing, C.; Jian, L. Research on key technology of shafting design for large cutter suction dredger equipment. Ship Eng. 2015, 34–38. [Google Scholar]
  12. Wang, B.; Fan, S.; Jiang, P.; Xing, T.; Fang, Z.; Wen, Q. Research on predicting the productivity of cutter suction dredgers based on data mining with model stacked generalization. Ocean Eng. 2020, 217, 108001. [Google Scholar] [CrossRef]
  13. Bai, Z.; Hu, X.; Wang, B.; Hu, Z.; Yang, X.; Zhao, T. Optimization of shaft-seal water system of cutter suction dredger based on high-efficiency centrifugal separation technology. Sep. Purif. Technol. 2019, 236, 116267. [Google Scholar] [CrossRef]
  14. Bai, S.; Li, M.; Kong, R.; Han, S.; Li, H.; Qin, L. Data mining approach to construction productivity prediction for cutter suction dredgers. Autom. Constr. 2019, 105, 1–13. [Google Scholar] [CrossRef]
  15. Wei, C.; Chen, X.; Ni, F. On-policy learning for the swing process control of a cutter suction dredger. In IOP Conference Series: Materials Science and Engineering; IOP Publishing: Bristol, UK, 2019; Volume 470. [Google Scholar]
  16. Bai, M.; Chen, J.H.; Xie, C.N.; Li, F.H. Design ADRC for cutter suction dredger cutter motor variable frequency drive system. Adv. Mater. Res. 2014, 1008, 650–653. [Google Scholar] [CrossRef]
  17. Xiong, T.; Li, J.; Jia, H.; Hou, B.; Zheng, W. Simulation analysis of the performance of an environmentally friendly double-suction cutter suction dredger based on SolidWorks and ANSYS. In IOP Conference Series: Materials Science and Engineering; IOP Publishing: Bristol, UK, 2018; Volume 382, p. 382. [Google Scholar]
  18. Tang, D.; Shen, J. Application of ecological dredging and silt disposal technique in reservoir dredging engineering. Adv. Sci. Technol. Water Resour. 2018, 38, 70–75. [Google Scholar]
  19. Wu, S.; Zhu, W.; Min, F.L.; Zhang, C.L.; Wei, D.W. Clogging mechanism and effect of cake permeability in soil-water separation using vacuum filtration. Chin. J. Geotech. Eng. 2017, 39, 1530–1537. [Google Scholar]
  20. Xiong, T.; Jia, H.; Hou, B.; Feng, R.; Li, S. Design and research of power distribution system of double cutter suction vessel. Mach. Tool Hydraul. 2008, 46, 90–93. [Google Scholar]
Figure 1. Suction dredger.
Figure 1. Suction dredger.
Applsci 12 03793 g001
Figure 2. The ordinary double cutter dredger.
Figure 2. The ordinary double cutter dredger.
Applsci 12 03793 g002
Figure 3. Double cutter changing device.
Figure 3. Double cutter changing device.
Applsci 12 03793 g003
Figure 4. Double cutter transverse moving device.
Figure 4. Double cutter transverse moving device.
Applsci 12 03793 g004
Figure 5. Fixed device.
Figure 5. Fixed device.
Applsci 12 03793 g005
Figure 6. Rendering of the installing model.
Figure 6. Rendering of the installing model.
Applsci 12 03793 g006
Figure 7. Amplitude changing device display.
Figure 7. Amplitude changing device display.
Applsci 12 03793 g007
Figure 8. The structure diagram of the autonomic adaptive control system.
Figure 8. The structure diagram of the autonomic adaptive control system.
Applsci 12 03793 g008
Figure 9. Power diagram showing 30 different combinations.
Figure 9. Power diagram showing 30 different combinations.
Applsci 12 03793 g009
Figure 10. Adaptive control algorithm.
Figure 10. Adaptive control algorithm.
Applsci 12 03793 g010
Figure 11. PLC program line diagram of speed control of the cutter.
Figure 11. PLC program line diagram of speed control of the cutter.
Applsci 12 03793 g011
Figure 12. PLC program line diagram of the center distance of the cutter.
Figure 12. PLC program line diagram of the center distance of the cutter.
Applsci 12 03793 g012
Figure 13. Design window of cycle scripting.
Figure 13. Design window of cycle scripting.
Applsci 12 03793 g013
Figure 14. PLC program line diagram of initializing and changing center distance of the cutter.
Figure 14. PLC program line diagram of initializing and changing center distance of the cutter.
Applsci 12 03793 g014
Figure 15. PLC program line diagram of the cutter speed.
Figure 15. PLC program line diagram of the cutter speed.
Applsci 12 03793 g015
Figure 16. PLC program line diagram of angle change of the cutter.
Figure 16. PLC program line diagram of angle change of the cutter.
Applsci 12 03793 g016
Figure 17. Experimental test diagram.
Figure 17. Experimental test diagram.
Applsci 12 03793 g017
Table 1. Comparative analysis of the advantages and disadvantages of existing cutters.
Table 1. Comparative analysis of the advantages and disadvantages of existing cutters.
Types of CutterEnvironmentally Friendly CutterSingle CutterOrdinary Double Cutter
Construction progressRelatively slowRelatively fastFast
AdvantagesProtective cover can prevent population for the second time and have a precise manner in excavation. Working stability and have relatively simple structure organization. Can increase the speed and efficiency in cleaning silt.
DisadvantagesThe depth of excavation is limited and there is a decrease in production efficiency due to the limitation of protective cover. At the same time, the phenomenon of blocking and entanglement of the cutters is easy to occur due to the small interval between various environmentally friendly cutters, and will decrease in time management. The efficiency of excavation is low, it is difficult to adapt to complex aqueous surroundings and at the same time have low automerization. Easy to cause the second pollution to the working area so that tilt cleaning will not be successful. At places where water is continuous, narrow riverside, and low water level, it is hard for the cutter to make precise localization and complete clean up.At the bottom of the river where silt is relatively stiff, the placing of the cutter will make it impossible to get deepen into the silt and complete cleaning.
Table 2. Internal reference scale.
Table 2. Internal reference scale.
Variable NameDescriptionData Type
TuzhicanshuParameter of Soil EnvironmentShort Integer
ChanliangProductivityShort Integer
Zhuansu1Speed to LeftSingle Precision Floating Point
Zhuansu2Speed to RightSingle Precision Floating Point
BujinliangSteppingSingle Precision Floating Point
WashenExcavation Depth Single Precision Floating Point
HengyisuduFeeding SpeedSingle Precision Floating Point
ZhuansullSpeed to Left Real TimeSingle Precision Floating Point
ZhuansurrSpeed to Right Real TimeSingle Precision Floating Point
DianliulCurrent to LeftSingle Precision Floating Point
DianliurCurrent to RightSingle Precision Floating Point
I/O variable address assignment.
Table 3. I/O variable address assignment table.
Table 3. I/O variable address assignment table.
I/ORegister IP Address Comment
X0X0Left Input Encoder Port
X1X1Right Input Encoder Port
X2X2Current Sensor Left Input Port
X3X3Current Sensor Right Input Port
Y0Y0Cutter Central Distance Output Port
Y1Y1Cutter Speed Left Output Port
Y2Y2Cutter Speed Right Output Port
D0D0Left Cutter Duty Cycle Register
D1D1Input Register in Left Cutter Encoder A
D2D2Right Cutter Duty Cycle Register
D3D3Input Register in Right Cutter Encoder A
D4D4Cutter’s Central Distance Initial Register
D5D5Cutter Central Distance Variable Register
D6D6Angle Initiation Register
M1M1Running Switch
Table 4. The parameter of cutter and cutter tooth.
Table 4. The parameter of cutter and cutter tooth.
ParameterValueParameterValue
Diameter of Cutter’s
Cutting Ring (d/m)
2.03Rotation (n/rpm)30
Effective Width of Cutter’s Arm (b/mm)664Transverse Moving Speed (vs/(m·s−1))0.33
Number of Cutter’s Arm (Z)6Angle Speed (ω/(rad·s−1))3.14
Cutting Angle (α/(°))45Directional Cutting Speed (vr/(m·s−1))3.19
Table 5. Average power meter of different rotational speed difference of a new type of cutter dredger.
Table 5. Average power meter of different rotational speed difference of a new type of cutter dredger.
Double Cutter Speed DifferenceAverage Power in Cutter AAverage Power in Cutter BThe Mean of the Power in a Single PeriodEnergy Saving Rate
0240.60240.60481.20 KW0
10%180.83255.25436.08 KW9%
15%188.21228.04416.25 KW13%
20%192.7202.33395.03 KW18%
30%203.69155.27358.96 KW25%
Publisher’s Note: MDPI stays neutral with regard to jurisdictional claims in published maps and institutional affiliations.

Share and Cite

MDPI and ACS Style

Li, J.; Shi, Y.; Rao, K.; Zhao, K.; Xiao, J.; Xiong, T.; Huang, Y.; Huang, Q. The Design and Analysis of Double Cutter Device for Hinge and Suction Dredger Based on Feedback Control Method. Appl. Sci. 2022, 12, 3793. https://doi.org/10.3390/app12083793

AMA Style

Li J, Shi Y, Rao K, Zhao K, Xiao J, Xiong T, Huang Y, Huang Q. The Design and Analysis of Double Cutter Device for Hinge and Suction Dredger Based on Feedback Control Method. Applied Sciences. 2022; 12(8):3793. https://doi.org/10.3390/app12083793

Chicago/Turabian Style

Li, Junyu, Yuanyuan Shi, Kunpeng Rao, Kaiyang Zhao, Jianfeng Xiao, Ting Xiong, Yizhe Huang, and Qibai Huang. 2022. "The Design and Analysis of Double Cutter Device for Hinge and Suction Dredger Based on Feedback Control Method" Applied Sciences 12, no. 8: 3793. https://doi.org/10.3390/app12083793

APA Style

Li, J., Shi, Y., Rao, K., Zhao, K., Xiao, J., Xiong, T., Huang, Y., & Huang, Q. (2022). The Design and Analysis of Double Cutter Device for Hinge and Suction Dredger Based on Feedback Control Method. Applied Sciences, 12(8), 3793. https://doi.org/10.3390/app12083793

Note that from the first issue of 2016, this journal uses article numbers instead of page numbers. See further details here.

Article Metrics

Back to TopTop