An Analysis of Food Accessibility of Mountain Cities in China: A Case Study of Chongqing
Abstract
:1. Introduction
2. Related Work
2.1. Research on Food Deserts
2.2. Accessibility Indicators
2.3. Food Accessibility and Economic Properties
3. Data and Study Area
3.1. Food Type and Distribution
3.2. Community Distribution and Housing Prices
4. Methodology
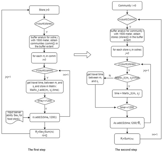
4.1. Calculation of the Food Accessibility Indictor
4.1.1. Travel Time Calculation
4.1.2. E2SFCA for Calculating Food Accessibility
4.2. GWR Regression Model
5. Result and Discussion
5.1. Food Accessibility Results
5.2. Correlation Analysis of Accessibility of Various Types of Food
5.3. Results of Food Balance Analysis
5.3.1. Results of OLS Regression Analysis
5.3.2. Geographically Weighted Regression Analysis
6. Conclusions and Further Work
Author Contributions
Funding
Institutional Review Board Statement
Informed Consent Statement
Data Availability Statement
Conflicts of Interest
References
- Battersby, J. Hungry cities: A critical review of urban food security research in sub-Saharan African cities. Geogr. Compass 2013, 7, 452–463. [Google Scholar] [CrossRef]
- Turati, F.; Rossi, M.; Pelucchi, C.; Levi, F.; La Vecchia, C. Fruit and vegetables and cancer risk: A review of southern European studies. Br. J. Nutr. 2015, 113 (Suppl. S2), S102–S110. [Google Scholar] [CrossRef]
- Apparicio, P.; Cloutier, M.-S.; Shearmur, R. The case of Montreal’s missing food deserts: Evaluation of accessibility to food supermarkets. Int. J. Health Geogr. 2007, 6, 4. [Google Scholar] [CrossRef] [PubMed] [Green Version]
- Russell, S.E.; Heidkamp, C.P. ‘Food desertification’: The loss of a major supermarket in New Haven, Connecticut. Appl. Geogr. 2011, 31, 1197–1209. [Google Scholar] [CrossRef]
- Walker, R.E.; Keane, C.R.; Burke, J.G. Disparities and access to healthy food in the United States: A review of food deserts literature. Heal. Place 2010, 16, 876–884. [Google Scholar] [CrossRef]
- Taylor, E.J. Fast food planning conflicts in Victoria 1969–2012: Is every unhappy family restaurant unhappy in its own way? Aust. Plan. 2015, 52, 114–126. [Google Scholar] [CrossRef]
- Steven, C.; Macintyre, S. Food deserts—Evidence and assumption in health policy making. BMJ 2002, 325, 436–438. [Google Scholar] [CrossRef]
- Li, J.; Song, G.; Semakula, H.M.; Dou, Y.; Zhang, S. Food access inequalities in Chinese urban neighborhoods: A case study of the Dalian development zone. Food Secur. 2019, 11, 1087–1099. [Google Scholar] [CrossRef]
- Shearer, C.; Rainham, D.; Blanchard, C.; Dummer, T.; Lyons, R.; Kirk, S. Measuring food availability and accessibility among adolescents: Moving beyond the neighbourhood boundary. Soc. Sci. Med. 2015, 133, 322–330. [Google Scholar] [CrossRef]
- Duran, A.C.; Roux, A.V.D.; do Rosario, D.O.M.; Jaime, P.C. Neighborhood socioeconomic characteristics and differences in the availability of healthy food stores and restaurants in Sao Paulo, Brazil. Health Place 2013, 23, 39–47. [Google Scholar] [CrossRef] [Green Version]
- Križan, F.; Bilková, K.; Kita, P.; Horňák, M. Potential food deserts and food oases in a post-communist city: Access, quality, variability and price of food in Bratislava-Petržalka. Appl. Geogr. 2015, 62, 8–18. [Google Scholar] [CrossRef]
- Páez, A.; Mercado, R.G.; Farber, S.; Morency, C.; Roorda, M. Relative accessibility deprivation indicators for urban settings: Definitions and application to food deserts in Montreal. Urban Stud. 2010, 47, 1415–1438. [Google Scholar] [CrossRef]
- Yeager, C.D.; Gatrell, J.D. Rural food accessibility: An analysis of travel impedance and the risk of potential grocery closures. Appl. Geogr. 2014, 53, 1–10. [Google Scholar] [CrossRef]
- Su, S.; Li, Z.; Xu, M.; Cai, Z.; Weng, M. A geo-big data approach to intra-urban food deserts: Transit-varying accessibility, social inequalities, and implications for urban planning. Habitat Int. 2017, 64, 22–40. [Google Scholar] [CrossRef]
- Hu, L.; Zhao, C.; Wang, M.; Su, S.; Weng, M.; Wang, W. Dynamic healthy food accessibility in a rapidly urbanizing metropolitan area: Socioeconomic inequality and relative contribution of local factors. Cities 2020, 105, 102819. [Google Scholar] [CrossRef]
- Bao, H.X.H.; Li, L.; Lizieri, C. City profile: Chongqing (1997–2017). Cities 2019, 94, 161–171. [Google Scholar] [CrossRef]
- Zhong, Y. The Economic Theory of Developing Countries’ Rise: Explaining the Myth of Rapid Economic Growth in China; University Press of America: Lanham, MA, USA, 2010. [Google Scholar]
- Gan, X.; Zuo, J.; Ye, K.; Li, D.; Chang, R.; Zillante, G. Are migrant workers satisfied with public rental housing? A study in Chongqing, China. Habitat Int. 2016, 56, 96–102. [Google Scholar] [CrossRef]
- Furey, S.; Strugnell, C.; McIlveen, M.H. An investigation of the potential existence of “food deserts” in rural and urban areas of Northern Ireland. Agric. Hum. Values 2001, 18, 447–457. [Google Scholar] [CrossRef]
- Gregory, D.; Johnston, R.; Pratt, G.; Watts, M.; Whatmore, S. The Dictionary of Human Geography; John Wiley & Sons: Hoboken, NJ, USA, 2011. [Google Scholar]
- Engler-Stringer, R.; Shah, T.; Bell, S.; Muhajarine, N. Geographic access to healthy and unhealthy food sources for children in neighbourhoods and from elementary schools in a mid-sized Canadian city. Spat. Spatio Temporal Epidemiol. 2014, 11, 23–32. [Google Scholar] [CrossRef] [Green Version]
- Hu, L.; He, S.; Han, Z.; Xiao, H.; Su, S.; Weng, M.; Cai, Z. Monitoring housing rental prices based on social media: An integrated approach of machine-learning algorithms and hedonic modeling to inform equitable housing policies. Land Use Policy 2019, 82, 657–673. [Google Scholar] [CrossRef]
- Hu, L.; He, S.; Luo, Y.; Su, S.; Xin, J.; Weng, M. A social-media-based approach to assessing the effectiveness of equitable housing policy in mitigating education accessibility induced social inequalities in Shanghai, China. Land Use Policy 2020, 94, 104513. [Google Scholar] [CrossRef]
- Larsen, K.; Gilliland, J. Mapping the evolution of ‘food deserts’ in a Canadian city: Supermarket accessibility in London, Ontario, 1961–2005. Int. J. Health Geogr. 2008, 7, 16. [Google Scholar] [CrossRef] [PubMed] [Green Version]
- Wang, H.; Qiu, F.; Swallow, B. Can community gardens and farmers’ markets relieve food desert problems? A study of Edmonton, Canada. Appl. Geogr. 2014, 55, 127–137. [Google Scholar] [CrossRef]
- Hansen, W.G. How accessibility shapes land use. J. Am. Inst. Plan. 1959, 25, 73–76. [Google Scholar] [CrossRef]
- Charreire, H.; Casey, R.; Salze, P.; Simon, C.; Chaix, B.; Banos, A.; Badariotti, D.; Weber, C.; Oppert, J.-M. Measuring the food environment using geographical information systems: A methodological review. Public Health Nutr. 2010, 13, 1773–1785. [Google Scholar] [CrossRef] [PubMed]
- Thornton, L.E.; Pearce, J.R.; Kavanagh, A.M. Using Geographic Information Systems (GIS) to assess the role of the built environment in influencing obesity: A glossary. Int. J. Behav. Nutr. Phys. Act. 2011, 8, 71. [Google Scholar] [CrossRef] [Green Version]
- Wang, H.; Tao, L.; Qiu, F.; Lu, W. The role of socio-economic status and spatial effects on fresh food access: Two case studies in Canada. Appl. Geogr. 2016, 67, 27–38. [Google Scholar] [CrossRef]
- Widener, M.J.; Farber, S.; Neutens, T.; Horner, M. Spatiotemporal accessibility to supermarkets using public transit: An interaction potential approach in Cincinnati, Ohio. J. Transp. Geogr. 2015, 42, 72–83. [Google Scholar] [CrossRef] [Green Version]
- Widener, M.J.; Shannon, J. When are food deserts? Integrating time into research on food accessibility. Heal. Place 2014, 30, 1–3. [Google Scholar] [CrossRef]
- Jiao, J.; Moudon, A.V.; Ulmer, J.; Hurvitz, P.M.; Drewnowski, A. How to identify food deserts: Measuring physical and economic access to supermarkets in King County, Washington. Am. J. Public Health 2012, 102, e32–e39. [Google Scholar] [CrossRef]
- Bader, M.D.M.; Purciel, M.; Yousefzadeh, P.; Neckerman, K.M. Disparities in neighborhood food environments: Implications of measurement strategies. Econ. Geogr. 2010, 86, 409–430. [Google Scholar] [CrossRef] [PubMed]
- Burgoine, T.; Monsivais, P. Characterising food environment exposure at home, at work, and along commuting journeys using data on adults in the UK. Int. J. Behav. Nutr. Phys. Act. 2013, 10, 85. [Google Scholar] [CrossRef] [Green Version]
- Xu, M.; Xin, J.; Su, S.; Weng, M.; Cai, Z. Social inequalities of park accessibility in Shenzhen, China: The role of park quality, transport modes, and hierarchical socioeconomic characteristics. J. Transp. Geogr. 2017, 62, 38–50. [Google Scholar] [CrossRef]
- Horner, M.W.; Wood, B.S. Capturing individuals’ food environments using flexible space-time accessibility measures. Appl. Geogr. 2014, 51, 99–107. [Google Scholar] [CrossRef]
- Xiang, C.; Clark, J. Interactive three-dimensional geovisualization of space-time access to food. Appl. Geogr. 2013, 43, 81–86. [Google Scholar]
- Farber, S.; Morang, M.Z.; Widener, M.J. Temporal variability in transit-based accessibility to supermarkets. Appl. Geogr. 2014, 53, 149–159. [Google Scholar] [CrossRef]
- Ravensbergen, L.; Buliung, R.; Wilson, K.; Faulkner, G. Socioeconomic inequalities in children’s accessibility to food retailing: Examining the roles of mobility and time. Soc. Sci. Med. 2016, 153, 81–89. [Google Scholar] [CrossRef] [PubMed]
- Black, C.; Moon, G.; Baird, J. Dietary inequalities: What is the evidence for the effect of the neighbourhood food environment? Health Place 2014, 27, 229–242. [Google Scholar] [CrossRef] [Green Version]
- Caspi, C.E.; Sorensen, G.; Subramanian, S.V.; Kawachi, I. The local food environment and diet: A systematic review. Health Place 2012, 18, 1172–1187. [Google Scholar] [CrossRef] [Green Version]
- Maguire, E.R.; Burgoine, T.; Monsivais, P. Area deprivation and the food environment over time: A repeated cross-sectional study on takeaway outlet density and supermarket presence in Norfolk, UK, 1990–2008. Health Place 2015, 33, 142–147. [Google Scholar] [CrossRef] [Green Version]
- Giang, T.; Karpyn, A.; Laurison, H.B.; Hillier, A.; Perry, R.D. Closing the grocery gap in underserved communities: The creation of the Pennsylvania Fresh Food Financing Initiative. J. Public Health Manag. Pract. 2008, 14, 272–279. [Google Scholar] [CrossRef] [PubMed]
- Mullins, C.D.; Blatt, L.; Gbarayor, C.M.; Yang, H.K.; Baquet, C. Health disparities: A barrier to high-quality care. Am. J. Health Syst. Pharm. 2005, 62, 1873–1882. [Google Scholar] [CrossRef] [PubMed]
- Weng, M.; Pi, J.; Tan, B.; Su, S.; Cai, Z. Area Deprivation and Liver Cancer Prevalence in Shenzhen, China: A Spatial Approach Based on Social Indicators. Soc. Indic. Res. 2016, 133, 317–332. [Google Scholar] [CrossRef]
- Jiménez, J.L.; Perdiguero, J. Does Accessibility Affect Retail Prices and Competition? An Empirical Application. Netw. Spat. Econ. 2011, 11, 677–699. [Google Scholar] [CrossRef]
- Fotheringham, A.S.; Brunsdon, C. Local Forms of Spatial Analysis. Geogr. Anal. 1999, 31, 340–358. [Google Scholar] [CrossRef]
- Wheeler, D.C.; Páez, A. Geographically Weighted Regression. In Handbook of Applied Spatial Analysis: Software Tools, Methods and Applications; Fischer, M.M., Getis, A., Eds.; Springer: Berlin/Heidelberg, Germany, 2010; pp. 461–486. [Google Scholar]
- LeSage, J.P. A family of geographically weighted regression models. In Advances in Spatial Econometrics; Springer: Berlin/Heidelberg, Germany, 2004; pp. 241–264. [Google Scholar]
- Wheeler, D.C.; Calder, C.A. An assessment of coefficient accuracy in linear regression models with spatially varying coefficients. J. Geogr. Syst. 2007, 9, 145–166. [Google Scholar] [CrossRef]
- Mennis, J. Mapping the results of geographically weighted regression. Cartogr. J. 2006, 43, 171–179. [Google Scholar] [CrossRef] [Green Version]
- See, L.; Schepaschenko, D.; Lesiv, M.; McCallum, I.; Fritz, S.; Comber, A.; Perger, C.; Schill, C.; Zhao, Y.; Maus, V.; et al. Building a hybrid land cover map with crowdsourcing and geographically weighted regression. ISPRS J. Photogramm. Remote Sens. 2015, 103, 48–56. [Google Scholar] [CrossRef] [Green Version]


















| Food Type | Point of Sale | Weighting |
|---|---|---|
| grains and oils/egg production | Supermarkets, vegetable markets, farmers’ markets, grain and oil stores, kiosks | 3, 3, 3, 3, 1/3 |
| Vegetable | Supermarkets, vegetable markets, farmers’ markets, vegetable stores | 3, 2, 2, 2, 1 |
| Fruit | Supermarkets, vegetable markets, farmers’ markets, fruit stores | 3, 2, 2, 2, 1 |
| Meat | Supermarkets, vegetable markets, farmers’ markets, meat stores | 3, 2, 2, 2, 1 |
| Milk | Supermarkets, vegetable markets, farmers’ markets, milk stores | 3, 2, 2, 2, 1 |
| Seafood | Supermarkets, vegetable markets, farmers’ markets, fishery stores, crab stores, crayfish stores | 5, 3, 3, 3, 1, 1, 1 |
| Food Type | Variable | Coefficient | p-Value | VIFc | Include/Omit | Adjust R2 | Koenker Test | AICc |
|---|---|---|---|---|---|---|---|---|
| Grian | Intercept | 0.000657 | 0.882179 | -------- | 0.001468 | 0.124751 | −33,027.596035 | |
| YEAR | −0.000002 | 0.002599 * | 1.002016 | include | ||||
| LGPRICE | 0.000367 | 0.429808 | 1.002016 | omit | ||||
| Vegetable | Intercept | 0.001154 | 0.000000 * | -------- | 0.025729 | 0.000000 * | −71,557.891091 | |
| YEAR | 0 | 0.000000 * | 1.002016 | Include | ||||
| LGPRICE | −0.000084 | 0.000000 * | 1.002016 | Include | ||||
| Fruit | Intercept | 0.001757 | 0.000000 * | -------- | 0.010771 | 0.108091 | −65,365.726053 | |
| YEAR | −0.000000 | 0.012975 * | 1.002016 | include | ||||
| LGPRICE | −0.000139 | 0.000000 * | 1.002016 | include | ||||
| Seafood | Intercept | 0.000967 | 0.000000 * | -------- | 0.014320 | 0.004605 * | −72,451.277216 | |
| YEAR | −0.000000 | 0.000975 * | 1.002016 | Include | ||||
| LGPRICE | −0.000078 | 0.000000 * | 1.002016 | Include | ||||
| meat | Intercept | 0.000664 | 0.000000 * | -------- | 0.017188 | 0.000855 * | −77,181.156384 | |
| YEAR | −0.000000 | 0.000514 * | 1.002016 | include | ||||
| LGPRICE | −0.000054 | 0.000000 * | 1.002016 | include | ||||
| Milk | Intercept | 0.000847 | 0.000000 * | -------- | 0.003862 | 0.640117 | −68,671.957804 | |
| YEAR | −0.000000 | 0.587469 | 1.002016 | omit | ||||
| LGPRICE | −0.000066 | 0.000006 * | 1.002016 | include |
| Food Type | Variable | Bandwidth | AICc | R2 | Adj.R2 |
|---|---|---|---|---|---|
| Grain | Year | 1200 | 12,899.362 | 0.375 | 0.342 |
| Vegetable | Lgprice, Year | 1200 | 8779.114 | 0.990 | 0.990 |
| Fruit | Lgprice, Year | 1200 | −4477.295 | 0.978 | 0.977 |
| Seafood | Lgprice, Year | 1200 | −6846.700 | 0.986 | 0.985 |
| Meat | Lgprice, Year | 1200 | −11,478.409 | 0.994 | 0.994 |
| Milk | Lgprice | 1200 | 1665.625 | 0.926 | 0.923 |
Publisher’s Note: MDPI stays neutral with regard to jurisdictional claims in published maps and institutional affiliations. |
© 2022 by the authors. Licensee MDPI, Basel, Switzerland. This article is an open access article distributed under the terms and conditions of the Creative Commons Attribution (CC BY) license (https://creativecommons.org/licenses/by/4.0/).
Share and Cite
He, Y.; Pu, H.; Liu, N.; Zhang, Y.; Sheng, Y. An Analysis of Food Accessibility of Mountain Cities in China: A Case Study of Chongqing. Appl. Sci. 2022, 12, 3236. https://doi.org/10.3390/app12073236
He Y, Pu H, Liu N, Zhang Y, Sheng Y. An Analysis of Food Accessibility of Mountain Cities in China: A Case Study of Chongqing. Applied Sciences. 2022; 12(7):3236. https://doi.org/10.3390/app12073236
Chicago/Turabian StyleHe, Yufeng, Haixia Pu, Nianhua Liu, Yongchuan Zhang, and Yehua Sheng. 2022. "An Analysis of Food Accessibility of Mountain Cities in China: A Case Study of Chongqing" Applied Sciences 12, no. 7: 3236. https://doi.org/10.3390/app12073236
APA StyleHe, Y., Pu, H., Liu, N., Zhang, Y., & Sheng, Y. (2022). An Analysis of Food Accessibility of Mountain Cities in China: A Case Study of Chongqing. Applied Sciences, 12(7), 3236. https://doi.org/10.3390/app12073236

