Abstract
The rapid growth of sustainability has created a plethora of options for expanding zero-energy buildings (ZEBs) and energy efficiency in all aspects of life. In recent years, there has been a rise in interest in ZEBs, and many countries have adopted ZEBs as future energy targets to promote the sustainable development paradigm. The primary goal of this paper was to conduct a bibliometric review of current research on ZEBs and energy efficiency. The first part of this paper identifies new knowledge gaps as well as practical demands in the field of sustainable development. Furthermore, bibliometric analysis was performed using the Scopus database (i.e., 2592 articles) and a screening process was undertaken, with the result being 252 papers. This study draws attention to a body of knowledge by reviewing trends and patterns, major research topics, journals, countries, new approaches, emerging trends, and future directions for sustainable development. This study is unique in that it provides a comprehensive, updated review of ZEBs and energy efficiency trends. Moreover, this study could help identify limitations for future policymakers, practitioners, and academics. The empirical section of this paper, through a case study, presents an example of a low-energy single-family building located in Poland.
1. Introduction
Zero energy buildings (ZEBs) are buildings that produce and use an amount of energy that is exactly equal to their annual needs [1]. It has been noticed that some related concepts, such as autonomous houses (self-sufficient buildings) and green buildings (buildings that minimize the negative environmental impacts caused by a construction and use), are frequently associated with ZEBs [2,3]. Buildings account for about 40% of overall energy consumption and 36% of CO2 emissions in the European Union [4]. Reducing energy demand and extracting a greater proportion of it from renewable sources are crucial steps in assisting the EU in coping with energy imports, lowering greenhouse gas emissions and encouraging the use of green energy [5]. Some reports argue that energy saving programs have led to greater energy efficiency in Member States, while others highlight the fact that they have caused greater inequalities in energy standards [6].
Among these, a study investigated the different circumstances in each European country regarding the implementation and applicability of energy certification in buildings, and an overview of challenges and instruments for improving energy efficiency in European buildings showed significant differences in terms of commitments, financial capability, and market conditions [7,8]. It also confirmed that each Member State must fully utilize its energy-saving opportunities, such as new design and refurbishment of buildings, to be able to significantly increase the share of savings in current energy consumption [9]. Especially European countries should promote the modernization of existing buildings, the use of renewable energy in the construction sector, and the transition to ZEBs [10].
It is also important to implement the Smart Readiness Indicator (SRI) concept, resulting from the recast of the directive on the energy efficiency of buildings, adopted in 2018 [11]. The set of SRIs is a measure of the intelligence of buildings systems, and its promotion is expected to contribute to the energy savings of the building sector. The first attempt to present and evaluate SRIs was made by Fokaides et al. [12]. They have identified gaps and perspectives for improvement of this system and developed specific numerical scenarios for the evolution of its implementation in the coming years. They emphasized that a major transition in the way we evaluate the energy behavior of buildings is needed, which should allow for the technological readiness evaluation of a building’s ability to adapt to the needs of its users as well as to the energy environment.
In general, our climate is thought to be shifting, and people are becoming increasingly worried about the environmental consequences of current energy usage [13]. It is noteworthy that a building’s emissions are significant over its life cycle. In addition to the total amount of energy consumed, each building incurs embodied energy from mining, refining, manufacturing, and transportation of its building materials, as well as energy necessary for demolition [14,15]. This embodied energy, as well as the energy used over the life of a building is included in its life-cycle energy and emissions footprint [16]. Buildings are responsible for around one-third of global greenhouse gas emissions. The arguments for the idea of sustainable development in terms of climate change and energy policy are strengthened by the statement that the modernization of building stock has the greatest potential in terms of reducing the demand [17]. Therefore, in recent years there has been an increase in the interest in ZEBs [16,17,18]. The net energy theory has been used in a number of fields since the 1970s, including fossil fuel [19] and nuclear power generation [20,21], as well as renewable energy generation. In general, ZEBs use two design strategies: (i) reducing the need for energy use in buildings (particularly for heating and cooling) by more energy-efficient technologies, and (ii) using renewable energy and other technologies to meet the minimal energy needs [22,23,24,25].
Since on-site energy generation options are often restricted, most ZEBs require energy conservation in order to be sustainable (for example, sufficient space for solar systems in high-rise building development) [26]. Many developed and developing countries have specific building energy and design requirements based on their respective environments and climates that meet, among other criteria, their respective design and construction method requirements [27]. Since architects and engineers believe that greater energy efficiency in buildings starts with design, the majority of them stay motivated with respect to their building designs in advance and work to design measures to achieve sustainable goals [28]. In terms of improved sustainability and energy efficiency, for example, research showed that homebuyers want more energy and resource efficiency, but they lack effective contact with builders, there is insufficient knowledge, and their choices are too small [29]. New energy-efficiency provisions have been thoroughly studied and debated, and these issues may have an effect on local budgets. In addition to efforts toward sustainability, the use of light-emitting diodes (LED) in indoor lighting instead of old incandescent bulbs has significantly contributed to an increase in renewable energy and energy savings [30,31]. This area has been thoroughly researched over the last fifteen years, but other studies have analyzed the research on other forms of energy, including new sources of energy, and studies have been conducted to compare them to what was previously studied in structures and buildings’ use of them [32].
Many researchers have agreed on the importance of ZEBs, for example, in gaining access to the skills required for advanced technology design, growth, and maintenance, as well as creative building and settlement design solutions [33]. Environmental benefits of design solutions are thought to result in lower overall energy use and carbon emissions, the use of community energy generation and management technologies, and so on [34]. Much research on ZEB has been carried out by Italian scientists. For example, D’Agostino et al. [35] assessed the possibilities of obtaining ZEBs in a Mediterranean climate by using only on-site renewable energy. As a result of the growing demand for ZEBs, further research in this area is needed. Previous review studies in this area [36,37,38] have made important contributions but have a number of limitations. For instance, Camarasa et al., [39] performed a bibliometric study but restricted it to the diffusion of energy efficient technologies in European residential buildings. Furthermore, a recent study was conducted by Sinsel et al. [40] but with an emphasis on renewable energy sources. In light of these findings, further research into the role of ZEBs and energy efficiency in achieving sustainability is needed. Therefore, bibliometeric research was carried out in order to explore ZEBs and energy efficiency towards sustainability.
Therefore, the objectives of this study are: research question 1 (RQ1.): What is the annual publications’ trend related to ZEBs and energy efficiency towards sustainability? RQ2: Which journals publish studies that contribute towards ZEBs? RQ3: In which context (country) were the studies conducted? RQ4: What are the new techniques, emerging trends and future research needs towards sustainability? Additionally, an example of a low-energy single-family building located in Poland is presented and its energy characteristics were determined on the basis of energy consumption measurements.
2. Materials and Methods
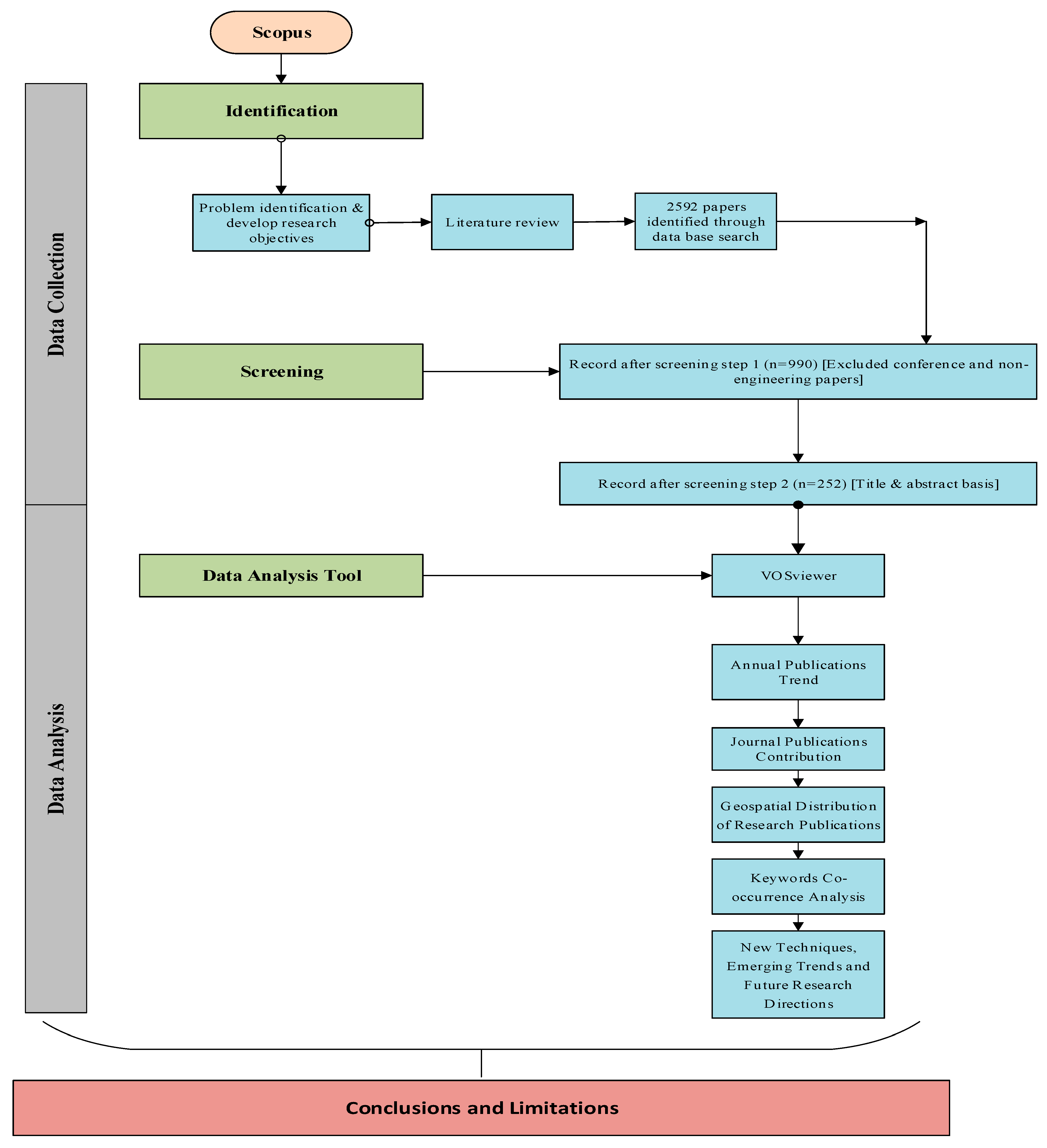
To fulfill the research objectives, a bibliometric analysis comprising a quantitative approach was introduced. The detailed picture of research methodology is shown in Figure 1.
Figure 1.
Research methodology flowchart.
2.1. Bibliometric Analysis Methods
Bibliometric analysis is commonly considered as a well-established research method in the engineering field, and it is especially effective for evaluating academics’ and universities’ research performance. It employs quantitative analysis and statistical approaches for analyzing the quantitative relationship and content information in a specific field. It then explores the specific traits and patterns of the featured research field. The bibliometric approach has been used in a variety of scientific disciplines, including sustainable construction [41], green building [42,43] sustainable built environment [44,45] and climate change [46].
2.2. Bibliometric Analysis Tool
There are several bibliometric analysis tools accessible, including Gephi [47], CiteSpace [48], Sci2 [49], HistCite [50], and VOSviewer [51], each with its own set of capabilities and possibilities. Gephi is a bibliometric analysis tool for finding and analyzing citations [52]. CiteSpace is a Java application that discovers, visualizes, and assesses emerging trends and important changes in scientific literature [53]. Sci2 is also used for data exploration in bibliometric analysis [54]. HistCite is a bibliometric analysis and information visualization software tool. To summarize, each bibliometric tool has its own level of trustworthiness and functionality [55]. In this study, however, the VOSviewer software was used, which provides the basic capabilities required for the development, visualization, and investigation of bibliometric networks. Various previous studies have adopted VOSviewer for their analysis. For instance, Nobanee et al. [56] carried out a bibliometric study on sustainability and risk management in which VOSviewer was used for quantitative analysis. A recent study conducted by Guo et al. [57] emphasized the usage of VOSviewer for bibliometric analysis in smart cities research.
2.3. Data Collection
The Scopus database was chosen as the paper retrieval source for the analysis for the following reasons: (a) Scopus has a greater range of scientific journal publications than other databases [56], (b) Scopus has a much greater indexing mechanism that improves the opportunity to access more recent publications [57], and (c) previous studies [58,59] used Scopus rather than other databases to avoid the difficult task of searching for papers in other databases. By searching for data in the Scopus database, users can define a topic and the time frame during which it was published and can subsequently acquire accurate information through the use of keywords or term co-occurrence analysis. In searching the topics, the searching syntax employed the Boolean operators “AND” to connect the two fields and “OR”. The searching query was set as “zero energy buildings” OR “buildings” OR “building” AND “energy efficiency” AND “sustainability”. The Scopus search keyword was set to title/abstract/keywords to retrieve any publications with titles, abstracts, or keywords in their title, abstract, or keywords section. During this search, 2592 Scopus records were found. The screening process was carried out in order to exclude irrelevant articles. Articles in the fields of chemistry, physics, agriculture, and biosciences were omitted. The Scopus records were now 990. Further analysis was carried out based on the abstract and topics. The remainder of the selection was completed by reading the abstract and topics. The overall result was 252 articles.
3. Results and Discussion
3.1. Annual Publications Trend of ZEBs and Energy Efficiency towards Sustainability
When comparing the twentieth and twenty-first centuries, the publication trend of ZEBs and energy efficiency toward sustainability is increasing and is still increasing in the twenty-first century. The pursuit of sustainable construction practices is the reason for the increasing trend of ZEBs in the twenty-first century. For example, [60] created a sustainability framework for small and medium-sized contractors to enhance their performance across four areas of sustainability: economic, environmental, social, and processes. A recent study was conducted [61] for environmental assessment of sustainable construction materials. Figure 2 depicts a more detailed image.
Figure 2.
Annual publication trend.
3.2. Journal Publication Contribution to ZEBs and Energy Efficiency towards Sustainability
Academic publications are immensely significant in any subject of study, as various studies have demonstrated and made clear by their conclusions. The purpose of journal contributions is to elaborate on which journals have paid the most attention to sustainability. According to the findings, Energy and Buildings had the most significant impact on energy efficiency, followed by Building Research and Information, and Building and Environment. This will assist practitioners, researchers, and students who wish to pursue more research on ZEBs and energy efficiency in the pursuit of sustainability, with a focus on Energy and Buildings due to its significant contribution in that sector. Furthermore, the contribution of Energy and Buildings reflects the energy efficiency of buildings throughout their life cycle, energy efficiency improvement techniques, and energy demand and consumption. However, aside from Energy and Buildings, which has the most contributions, all of the others (Applied Energy, Energy Policy, Habitat International, Sustainability, Journal of Cleaner Production, Sustainable Cities and Society, Renewable Energy, Journal of Green Building, Construction and Building Materials, Environmental Science and Technology) may cover a wider range of topics. Figure 3 elaborates on journal publication contributions to ZEBs and energy efficiency in the pursuit of sustainability.
Figure 3.
Journal publication contributions.
3.3. Geospatial Distribution of Research Publications
With the VOSviewer, a network for geospatial distribution and collaboration was created. This form of study is referred to as “co-authorship,” and the unit of analysis is referred to as “countries.” According to the findings, the United States has the greatest influence on research publications in the field of ZEBs and energy efficiency. Furthermore, Figure 4 clearly shows that Spain, Italy, Belgium, Brazil, Romania, Cyprus, Greece, and Ireland (red color) have a significant relationship in research collaboration. This shows that research in the field of ZEBs toward sustainability is gaining traction in these countries. The second strong link is that which exists among the United States, China, the United Kingdom, Canada, Hong Kong, Taiwan, Singapore, and Poland (blue color). The Figure 4 illustrates the geospatial distributions of research publications.
Figure 4.
Geospatial distribution of research publications.
3.4. Author Keywords Co-Occurrence Analysis
The network analysis, which was done using keywords, was utilized in conjunction with the VOSviewer software to locate more than a few ranges and information on the study of ZEBs and energy efficiency toward sustainability. It was created by performing a co-occurrence analysis on the author’s and index’s keywords. The significance of this study was that it aided the researcher in revealing the evolution and structure of the research field [62]. Figure 5 illustrates the research interests on ZEBs and Energy Efficiency towards Sustainability (keywords co-occurrence).
Figure 5.
Research interests related to ZEBs and Energy Efficiency towards Sustainability (keywords co-occurrence).
There are six clusters on the basis of Figure 5 which are summarized as follows:
- Energy Efficiency Integrated Cluster (blue)
Energy efficiency is integrated with energy consumption, buildings, net-zero energy, zero carbon, housing, and the environment in this cluster. Energy efficiency is becoming more well-known and extensively used; the key challenge is determining what will be proven to be the most successful and trustworthy in the longer term [62]. With such a diverse variety of proposed measures, the decision maker must balance environmental, energy, financial, and social issues in order to arrive at the best feasible option that ensures a building’s highest potential energy efficiency while also fulfilling future expectations [63]. It is suggested that energy efficiency can be improved with the use of new creative efficient technology. Customers frequently face significant challenges as a result of a scarcity of fundamental resources, which are not always pecuniary in nature. It is also possible that the issue stems from a lack of understanding about one’s options, where to go for help with concerns, and what to buy. Before making a purchase, the consumer must have access to the necessary information and tools in order to make informed judgments [64]. In order to evaluate a product and determine the total cost of ownership, the customer requires accurate and thorough information, such as energy consumption and performance. Furthermore, the energy-efficient buildings have a proper envelope and extremely good thermal properties, all heating and electric systems are managed efficiently, and heat recuperation is used [65].
- 2.
- Sustainability Integrated Cluster (green)
In this cluster, sustainability is integrated with energy, simulation, photovoltaic, efficiency, heat pump, solar energy, distributed generation, energy storage, renewable energy and economic. The heat pump offers major advantages in terms of achieving sustainability and environmental friendliness. In other words, a heat pump is a more energy-efficient and environmentally beneficial device for creating a comfortable interior environment. Furthermore, an Air Source Heat Pump (ASHP) is a cutting-edge heating system with several benefits such as low energy consumption, generally steady performance, significant energy-saving potential, and numerous social benefits [66]. The main disadvantage of ASHP is that its performance suffers in cold and harsh weather conditions. It is suggested that ASHP systems using solar-assisted technology be given as one option. These systems can provide solar energy to the ASHP system by utilizing direct solar irradiation as well as latent heat from the sun and the air [67]. While both air and solar energy are renewable and clean energy sources, they also align with the worldwide energy consumption trend of encouraging the use of sustainable and renewable energy sources. To increase sustainability, it is advised that well-established renewable energy technology such as PVs, wind turbines, solar thermal, heat pumps, and district heating and cooling be employed [68]. Furthermore, the issue of consistent regulation of energy efficiency standards around the world is a source of concern. Creating rules to encourage net zero energy targets and creating public awareness of energy issues is regarded as a vital duty for governments. In general, it was found that the United States, Canada, Japan, and European Union Member States are likely the most advanced countries in terms of formulating public policies relating to ZEBs and increasing broad public awareness of ZEBs.
- 3.
- Thermal Comfort Integrated Cluster (red)
Thermal comfort consists of energy conservation, energy retrofit, energy saving, building energy simulation, cost optimal, life cycle assessment, built environment, thermal energy, building energy and sustainable energy. Sustainable architecture and green design have emerged as two of the most significant areas of specialization in academia, with built environments becoming one of the most widely studied disciplines [65]. As a result, in order to improve the environmental assessment and energy performance of buildings, building energy simulation techniques for the design of environmentally viable green buildings are required. Previous research has advanced the theory that the performance of green buildings is significantly related to the level of environmental assessment performed on them; as a result, numerous studies have highlighted the importance of identifying and considering sustainable energy performance indicators in the environmental evaluation process as well as in any green implementations [69,70,71,72]. When it comes to sustainability indicators, the energy efficiency of buildings, thermal performance of buildings, and material efficiency of buildings are all regarded as significant parameters of sustainable energy performance indicators that must be considered in their entirety during performance evaluations [73]. As a result, there is a need to expose substantial techniques for the development of sustainability, in order to improve the built environment.
- 4.
- Embodied Energy Integrated Cluster (purple)
In this cluster, embodied energy is integrated with residential buildings, optimization, carbon emission, climate change, life cycle cost and energy savings. Various types of building materials are used in the construction of buildings, and each of these materials consumes energy during the stages of production, usage, and demolition [74]. The extraction of raw materials, transportation of those materials, manufacture of those materials, assembly and installation of those materials, and disassembly, deconstruction, and disintegration of those materials are all stages. The energy used in manufacture is referred to as the material’s “embodied energy,” and it is a source of energy consumption and carbon emissions [75]. Carbon emissions are a major source of concern for both developed and developing countries. The strong reliance on fossil fuels has resulted in deteriorating air quality and ecosystems, as well as a reduction in clean water supplies and the creation of substantial health risks [76]. A favorable enabling environment, which comprises the strengthening of legislative and regulatory frameworks, the development of human capital, green technological investment, and financial instruments, is required for sustainable growth. Unfortunately, carbon emissions continue to be harmful to environmental sustainability and a major issue of dispute in the global debate on climate change and global warming [77,78]. Despite the fact that many efforts have been made by researchers to reduce carbon emissions, more work needs to be done. This is because, for decades, carbon emissions have been ranked as the world’s most serious threat to both the natural environment and human progress.
- 5.
- Zero Energy Building (ZEB) Integrated Cluster (yellow)
Zero Energy Building (ZEB) comprises energy performance, multi- objective optimization, district heating, dynamic simulation, passive house, and renewable energy sources. It is necessary to evaluate a building’s energy performance using prediction models and local weather conditions in order to determine whether or not a building design achieves the intended level of energy efficiency [79]. As a result, multiple models have been presented, each with its own set of restrictions. These models, on the other hand, incorporate underlying assumptions and require the provision of large amounts of data in order to calculate the input parameter values, which may include equipment performance criteria under a variety of scenarios [80]. Manufacturers’ typical performance criteria are based on established test protocols (defined temperature and load parameters) that rarely reflect the conditions under which equipment would operate once installed. Using simulation models, it may be difficult to represent the combination of changing weather conditions and integrated design considerations [81,82]. Even when detailed information is provided to the simulation modeler to specify these inputs based on post-occupancy equipment performance and occupant activities, the modelling program may be unable to accurately estimate energy performance. When modelling low- and net-zero energy building designs, which typically mix developing technologies, novel processes and techniques, and renewable-based energy production systems, challenges stemming from simulation model capabilities constraints become increasingly apparent [83].
- 6.
- Sustainable Development Integrated Cluster (light blue)
In this cluster, sustainable development is integrated with green buildings. With the boosting approach of green buildings, the sustainable development is significantly enhanced. There are numerous benefits of green buildings that are worth highlighting, such as improving the ecological environment, attaining sustainable land use, conserving the ecosystem, promoting material recycling and reuse, improving energy efficiency, and lowering solid waste and carbon emissions [84,85,86,87]. It was suggested that in order to enhance sustainable development, the market advancement of green buildings, the economic aspect of green buildings, and the ecological aspects of green buildings should be taken into account. In addition, integrated social equity, economic viability, environmental conservation, and preservation are all components of sustainable development that enhance human well-being [88,89]. Furthermore, the Sustainable Development Summit, held in September 2019 at the United Nations Headquarters in New York, confirmed its member countries’ commitment to attaining the Sustainable Development Goals (SDGs) by 2030 [90]. In compliance with the 2030 Agenda, many countries have developed responsive sustainable development strategies that are suited to their specific circumstances. As a result, more collaborative research activities in the domain of green buildings and sustainable construction are required to meet the sustainable development agenda.
3.5. New Techniques and Emerging Trends towards Sustainability
Growing energy consumption has raised legitimate concerns about supply constraints, energy source depletion, and related environmental challenges such as ozone depletion, climate change, and global warming. Although advances in environmentally friendly building and construction are being made, they are not keeping up with the construction sector’s expansion and the rising demand for energy-efficient products and services [91,92]. As a result, energy prediction in large-scale buildings can play a key role in this field by completely examining each contributing component or estimating demand by taking numerous significant factors into account, resulting in energy savings and a reduction in environmental impact [93,94]. Furthermore, computational techniques (e.g., computer-based building simulation tools such as EnergyPlus, Modelica, and DOE-2, as well as artificial intelligence techniques/machine learning algorithms such as convolutional neural networks, logistic regression, support neural networks, multiple regression, and others) can be used to determine the dynamics of energy consumption behaviors in buildings and test new emerging trends [95,96,97].
Furthermore, with the development of building energy simulation tools and machine learning techniques, building improvements can be transferred to the mathematical domain and then predicted, such as the integration of artificial neural networks with EnergyPlus using the Matlab user interface, which is becoming increasingly important [98,99]. In addition, various emerging software packages such as EnergyPlus [100], TRYSYS [101] and eQuest [102] can be used for building simulations and building energy calculations. Several researchers have made substantial contributions to the introduction of new approaches [103,104,105,106,107]. For example, Amasyali et al. [108] examined the existing data-driven techniques. A most recent study conducted by Ahmad et al. [109] on the data and large-scale approaches for predicting building energy demand. These studies mostly focused on the machine learning methods. Despite the significance of these efforts, there is still a scarcity of research that examines existing energy prediction approaches in the context of large-scale buildings from a more holistic perspective, including prediction techniques and energy demand predictive characteristics. The detailed theme is shown in Table 1.
Table 1.
New Techniques and Emerging Trends towards Sustainability.
3.6. Future Research Needs
Climate change is likely to have an impact in the future on the energy demand of buildings [124] and energy-saving technologies. Naturally ventilated structures are more climate-change resistant than other building forms because of the risk of overheated conditions. Previous carbon scenarios may be less effective as global warming becomes severe, especially in cooling-dominated or moderate temperature areas. More studies on the likely deterioration of energy-saving devices with climate change must therefore be investigated. Furthermore, the creation of ZEBs still presents significant problems. High initial investment [125], limited incentives and less positive social attitudes towards ZEBs are the key challenges [126,127]. Public education seems to be a successful way to overcome these challenges. The development of positive social attitudes to the environment and sustainable development among the general population can be supported by public education. A more environmentally oriented public will not tolerate less than optimized interiors and will support investments in energy-saving technologies in green buildings. In the international shift towards ZEBs, developed countries will certainly play an ever-larger role. These measures must therefore be implemented to promote sustainable development in developing countries. Examples of good practices are important in this context. The paper therefore presents a case study of a low-energy building in Bialystok (NE, Poland), the energy quality of which has been confirmed with real energy consumption.
4. A Case Study of a Low-Energy House in Bialystok (NE Poland)
According to the European Directive 2010/31/EU on the energy performance of buildings [128], a “nearly zero energy building” means a building that has a very high energy performance. The nearly zero or very low amount of energy required should be covered to a very significant extent by energy from renewable sources, including energy from renewable sources produced on-site or nearby. Member States have developed national plans for increasing the number of nearly zero-energy buildings. These plans include detailed requirements reflecting their national, regional, or local conditions. In Poland, “nearly zero energy buildings” [129] are buildings that meet the current requirements regarding energy saving and thermal insulation (WT2021, which entered into force on 31 December 2020), contained in the Regulation on the Technical Conditions that buildings and their location should meet [130]. It is worth emphasizing that, according to the report Zero-Emission Poland 2050 [131], these requirements are not sufficient to achieve the long-term energy and climate goals as defined in the EU’s Long-Term Strategy [132]. Therefore, it is recommended, among others, to increase the current standards of thermal protection of buildings and require the installation of a photovoltaic system in new single-family buildings [131].
To present the possibility of erecting a building with low energy demand in the conditions of temperate continental climate (according to the Köppen-Geiger climatic classification [133]), the actual energy characteristics of a single-family house in Bialystok were determined. The geographic coordinates of the city are longitude 23.17° and latitude 53.1°. The building in question consists of two heated floors. It is a building with a compact shape (Figure 6a), without a basement, and with an unheated garage on the north side. The facade with the largest glazing is oriented towards the south.
Figure 6.
Photographs of the analyzed building: (a) south facade of the analyzed single-family building with an additional self-supporting light balcony system made of steel profiles; (b) layout of the analyzed building.
The analyzed house is built on a polygonal plan, with an even number of sides, with right convex and concave angles; the difference between the number of convex and concave angles is 4 (see Figure 6b). The building plan view has a rectangular shape with the dimensions of 9.70 m × 11.35/10.15 m. The building is covered with a shed roof with a wooden structure. Other basic geometric data of the house are:
- -
- total area: 171.89 m2,
- -
- volume: 822.3 m3,
- -
- usable heated area: 140.53 m2,
- -
- clear height of rooms: 2.70 m (ground floor) and 2.50 m (first floor),
- -
- heated volume: 702.3 m3,
- -
- shape factor 0.70 m−1.
The building was designed in 2013, in accordance with the NF15 energy efficiency standard. NF15 is a term for the passive house, defined by the National Fund for Environmental Protection and Water Management in Poland (NFEP and WP) as part of a program supporting the energy-efficient buildings [134]. The building in this standard is characterized by the energy need for heating (QH) no higher than 15 kWh/(m2 year). To achieve such a low energy demand, the building had to be:
- -
- properly designed (with U-values of the building envelope much lower than the current Polish requirements),
- -
- equipped with very efficient balanced ventilation with heat recovery (with 90% heat recovery efficiency) and a ground heat exchanger for pre-heating the ventilation air,
- -
- constructed very precisely.
Detailed solutions used in the building are presented in Figure 7. Windows are made of triple glassing two coated panes+ and Gealan Synergic frames installed in a layer of thermal insulation of walls (Figure 7c). An air source heat pump using energy stored in ambient air is used. A split system consists of one unit inside and one outside the building. The heat is distributed through the surface and the central water heating system (Figure 8d) and used for the heating of DHW.
Figure 7.
Construction of the building envelope: (a) roof in connection with external walls; (b) connection of the wall with the floor slab; (c) installation the window in wall.
Figure 8.
Photographs of the construction stage of the building: (a) Foundation wall insulation; (b) wall insulation; (c) installing the window; (d) underfloor heating installation.
Sample photographs from the construction stage of the building are shown in Figure 8.
The U-value of individual elements of the analyzed building (Table 2) is approximately 40% lower than the requirements for the NF15 standard. This difference is even greater in relation to the WT2021 standard (more than double for walls and doors, and even more than four times for a floor on the ground).
Table 2.
Heat transfer coefficient (U-value) requirements for the WT2021 and NF15 standards [119,123] and achieved for the analyzed building [135].
Due to the requirements of the NFEP and WM, in order to evaluate detailed heat transfer losses through the building envelope, steady-state heat transfer numerical simulations were made for individual construction details in the analyzed building. The modelling was carried out in accordance with the procedures of the standard [136], by using the THERM 6.3 software [137], developed by the Lawrence Berkeley National Laboratory (LBNL). The simulation results are presented in Table 3.
Table 3.
A list of linear heat loss coefficients (Ψ-value) of the thermal bridges in the building in question [135].
The obtained values of the linear heat transfer coefficient of all details in the analyzed case study met the requirements of the NF15 standard (Ψ < 0.05 W/(mK)) [134]. Unfortunately, the WT2021 standard does not specify such requirements [130]. Additionally, it can be noticed that according to the criterion of the Passive House Institute [138] a “thermal bridge free design” was achieved (Ψ <0.01 W/(mK)).
Before the building was put into operation (in 2015), the computational energy demand of heating was determined with use of Audytor OZC version 6.8 Pro software (Sankom, Warsaw, Poland). The calculations were carried out in accordance with ISO 13,790 standards [139], which were then in force and indicated by the NFEP and WM [134] for the assessment of energy-efficient buildings. The statistical multi-year climatic conditions for Bialystok [140] were used in accordance with the building’s location. The number of heating degree days for Bialystok was assumed to be 4095.4 Kd. The energy need of water heating was calculated on the basis of Polish regulations [141]. The assumptions used for the calculations are summarized in Table 4.
Table 4.
Assumptions used for the energy need calculations [135].
Table 5 contains the designed energy performance of the building [135] and energy indicators determined on the basis of the actual electrical energy consumption in the building over a period of 6 years (with the use of a remote heat pump manager).
Table 5.
Designed and actual energy performance of analyzed building.
The technical solutions used in the building made it possible to meet the requirements of the NF15 standard (which concentrates on the demand for usable energy for heating and ventilation), namely EUH = 10.4 kWh/(m2year) < 15 kWh/(m2year). Since newly constructed buildings in Poland must meet the requirements of the Technical Conditions regarding the non-renewable primary energy demand indicator (EP), it was designated for the analyzed case study at the design stage. The amount of non-renewable primary energy depends on the amount of final energy and the coefficient of yield of non-renewable primary energy to produce and supply the energy carrier or energy (wi). It is worth noting that in Poland this coefficient for electricity wi = 3.0 [130] and is the highest among all heat sources. EP = 70.88 kWh/(m2year) for the analyzed building met the requirements of EPmax = 120 kWh/(m2year) in force at the time of its design but does not meet the current requirements (EPmax = 70 kWh/(m2year) according to WT2021 standard). Therefore, in order to meet the current requirements of thermal protection of buildings in Poland, it is necessary to use renewable energy. However, to reach ZEB or even the plus energy standard, the amount of energy produced on-site must be equal or higher than total final energy consumption over the course of a year [142].
Therefore, it was decided to analyze the use of photovoltaic solar panels for electrical energy production in the analyzed case study. The surface of the roof of the house on which the panels can be installed was adequate. Monocrystalline panels (inko-Cheetah JKM400M 72H-V with maximum power 400 Wp, efficiency STC = 19,88% and dimensions: 2008 × 1002 × 40 mm [143]) were selected. Two variants were assumed:
- -
- variant I: PV system for electrical energy production to power the heat pump,
- -
- variant II: PV system for electrical energy production to meet requirements of total final, annual energy consumption (not only for heating, ventilation, domestic hot water, and auxiliary systems, but also for lighting and other electrical appliances).
In variant I, 10 panels with a total active area of 19.226 m2 were adopted, and in variant II, 21 panels with a total active area of 40.375 m2 were adopted. The selection of PV systems assumed that 30% would be the current consumption of produced energy, and 70% would be transmission and off-take from the power grid, with a 20% allowance for its storage. The estimation of the required amount of electrical energy production in analyzed variants is presented in Table 6.
Table 6.
The required amount of electrical energy production in analyzed variants.
The amount of electrical energy production of the PV system in the two considered variants (EPV) was calculated according to the Equation (1) and results can be seen in Table 7.
where Isol is the unit value of solar radiation energy; η is the module efficiency (in this case equal to 20%); A is total active area of PV panels.
Table 7.
Electrical energy production of the PV system.
Then, the comparison of the required annual final energy demand of the house (Table 6) with the electrical energy production of PV systems (Table 7) confirmed their proper selection. The possibility of reaching the plus energy standard by the presented case study has also been proven. The amount of energy produced on-site is higher (in variant II) than total final energy consumption over the course of a year.
5. Conclusions
The focus of this study is on state-of-the-art research on ZEBs and energy efficiency towards sustainability. In order to give deeper insights into research gaps and needs, a bibliometric review method was utilized. The ZEB and energy efficiency pattern for sustainability in the twenty-first century was found to be highly comparable with the twentieth. Furthermore, Energy and Buildings has contributed the most to ZEBs and energy efficiency towards sustainability. Moreover, in research articles on ZEBs and energy efficiency, the USA has the greatest influence. In terms of theory, this research is unique in the following ways; (a) a thorough literature review on bibliometrically advanced research on ZEBs and energy efficiency towards sustainability is presented; (b) the research focuses on ZEBs and energy efficiency contexts, including new techniques, emerging trends, and future directions; (c) the research offers guidance as to how to address the deficiencies in additional research definition.
This study has limits despite its contributions. Firstly, the data was extracted from a Scopus database. Further data can gathered for quantitative and qualitative assessments by merging data from multiple databases (e.g., Google Scholar. Web of Science, and so on). Second, this research was confined exclusively to journal publications only. The foregoing restrictions present wonderful opportunities for further research, yet when evaluating the outcomes of the research they should be taken into consideration. Nevertheless, in future studies, data from different sources and characteristics may be employed to overcome limits in literary impact assessments, coherence, and links.
The monitoring of energy consumption by buildings allows the verification of calculation assumptions by the actual thermal quality of buildings in specific climatic conditions. The obtained results can be a very important source of information for the analysis of the possibility of erecting a building with low energy demands in areas of temperate continental climate. They can be used to promote sustainable development in the construction sector and help identify limitations for future policymakers and practitioners, as well as academics.
Summarizing the results obtained for the analyzed case study, it is worth noting that the use of components reducing final energy consumption in the building (without renewable energy produced on-site) is not sufficient not only for reaching ZEB or even the plus energy standard, but even for meeting the current requirements for thermal protection of buildings in Poland. The use of PV panels in the building for the electrical energy production can significantly improve the energy performance of the building, but it should be considered that there may be problems with the possibility of its storage. This issue will be the subject of future works planned by the authors.
Author Contributions
Conceptualization, B.M. and B.S.; methodology, B.M., I.O., W.S. and B.S.; software, B.M., I.O. and B.S.; formal analysis, B.M., I.O., W.S. and B.S.; investigation, B.M., I.O., W.S. and B.S.; resources, B.M., I.O. and B.S.; writing—original draft preparation, B.M., I.O. and B.S.; writing—review and editing, B.M., I.O. and B.S.; visualization, B.M., I.O. and B.S.; funding acquisition, B.S. All authors have read and agreed to the published version of the manuscript.
Funding
This work was performed within the framework of grant WZ/WB-IIL/5/2019 from the Bialystok University of Technology and financed by the Ministry of Science and Higher Education of the Republic of Poland.
Institutional Review Board Statement
Not applicable.
Informed Consent Statement
Not applicable.
Data Availability Statement
Data is contained within the article.
Acknowledgments
Data on the energy consumption of a building are available thanks to the kindness of its owner.
Conflicts of Interest
The authors declare no conflict of interest.
References
- Li, D.H.W.; Yang, L.; Lam, J.C. Zero energy buildings and sustainable development implications—A review. Energy 2013, 54, 1–10. [Google Scholar] [CrossRef]
- Belussi, L.; Barozzi, B.; Bellazzi, A.; Danza, L.; Devitofrancesco, A.; Fanciulli, C.; Ghellere, M.; Guazzi, G.; Meroni, I.; Salamone, F.; et al. A review of performance of zero energy buildings and energy efficiency solutions. J. Build. Eng. 2019, 25, 100772. [Google Scholar] [CrossRef]
- GhaffarianHoseini, A.; Dahlan, N.D.; Berardi, U.; GhaffarianHoseini, A.; Makaremi, N.; GhaffarianHoseini, M. Sustainable energy performances of green buildings: A review of current theories, implementations and challenges. Renew. Sustain. Energy Rev. 2013, 25, 1–17. [Google Scholar] [CrossRef]
- Mills, B.; Schleich, J. Residential energy-efficient technology adoption, energy conservation. Knowledge, and attitudes: An analysis of European countries. Energy Policy 2012, 49, 616–628. [Google Scholar] [CrossRef] [Green Version]
- Jordaan, S.M.; Romo-Rabago, E.; McLeary, R.; Reidy, L.; Nazari, J.; Herremans, I.M. The role of energy technology innovation in reducing greenhouse gas emissions: A case study of Canada. Renew. Sustain. Energy Rev. 2017, 78, 1397–1409. [Google Scholar] [CrossRef]
- Andaloro, A.P.F.; Salomone, R.; Ioppolo, G.; Andaloro, L. Energy certification of buildings: A comparative analysis of progress towards implementation in European countries. Energy Policy 2010, 38, 5840–5866. [Google Scholar] [CrossRef]
- Li, D.W.H.; Yang, L.; Lam, J.C. Impact of climate change on energy use in the built environment in different climate zones—A review. Energy 2012, 42, 103–112. [Google Scholar] [CrossRef]
- Wan, K.K.W.; Li, D.H.W.; Liu, D.; Lam, J.C. Future trends of building heating and cooling loads and energy consumption in different climates. Build. Environ. 2011, 46, 223–234. [Google Scholar] [CrossRef]
- Vine, E.; Hamrin, J.; Eyre, N.; Crossley, D.; Maloney, M.; Watt, G. Public policy analysis of energy efficiency and load management in changing electricity businesses. Energy Policy 2003, 31, 405–430. [Google Scholar] [CrossRef]
- Rammel, C.; van den Bergh, J.C.J.M. Evolutionary policies for sustainable development: Adaptive flexibility and risk minimising. Ecol. Econ. 2003, 47, 121–133. [Google Scholar] [CrossRef]
- European Commission. Directive (EU) 2018/844 of the European Parliament and of the Council of 30 May 2018 Amending Directive 2010/31/EU on the Energy Performance of Buildings and Directive 2012/27/EU on Energy Efficiency. 2018. Available online: https://eur-lex.europa.eu/legal-content/EN/TXT/?uri=uriserv%3AOJ.L_.2018.156.01.0075.01.ENG (accessed on 31 January 2022).
- Fokaides, P.A.; Panteli, C.; Panayidou, A. How Are the Smart Readiness Indicators Expected to Affect the Energy Performance of Buildings: First Evidence and Perspectives. Sustainability 2020, 12, 9496. [Google Scholar] [CrossRef]
- Hossaini, N.; Hewage, K.; Sadiq, R. Spatial life cycle sustainability assessment: A conceptual framework for net-zero buildings. Clean Technol. Environ. Policy. 2015, 17, 2243–2253. [Google Scholar] [CrossRef]
- Skaar, C.; Labonnote, N.; Gradeci, K. From zero emission buildings (ZEB) to Zero emission neighbourhoods (ZEN): A mapping review of algorithm-based LCA. Sustainability 2018, 10, 2405. [Google Scholar] [CrossRef] [Green Version]
- Rosen, M.A. Engineering sustainability: A technical approach to sustainability. Sustainability 2012, 4, 2270–2292. [Google Scholar] [CrossRef] [Green Version]
- Finnegan, S.; Jones, C.; Sharples, S. The embodied CO2e of sustainable energy technologies used in buildings: A review article. Energy Build. 2018, 181, 50–61. [Google Scholar] [CrossRef]
- Clift, R. Climate change and energy policy: The importance of sustainability arguments. Energy 2007, 32, 262–268. [Google Scholar] [CrossRef]
- Pham, A.D.; Ngo, N.T.; Truong, T.T.H.; Huynh, N.T.; Truong, N.S. Predicting energy consumption in multiple buildings using machine learning for improving energy efficiency and sustainability. J. Clean. Prod. 2020, 260, 121082. [Google Scholar] [CrossRef]
- Markovic, D.S.; Zivkovic, D.; Cvetkovic, D.; Popovic, R. Impact of nanotechnology advances in ICT on sustainability and energy efficiency. Renew. Sustain. Energy Rev. 2012, 16, 2966–2972. [Google Scholar] [CrossRef]
- Mikučionienė, R.; Martinaitis, V.; Keras, E. Evaluation of energy efficiency measures sustainability by decision tree method. Energy Build. 2014, 76, 64–71. [Google Scholar] [CrossRef]
- Cleveland, C.J. Net energy from the extraction of oil and gas in the United States. Energy 2005, 30, 769–782. [Google Scholar] [CrossRef]
- Crawford, R.H.; Treloar, G.J. Net energy analysis of solar and conventional domestic hot water systems in Melbourne. Australia. Sol. Energy 2004, 76, 159–163. [Google Scholar] [CrossRef] [Green Version]
- la Cruz-Lovera, D.; Perea-Moreno, A.-J.; la Cruz-Fernández, D.; Alvarez-Bermejo, J.A.; Manzano-Agugliaro, F. Worldwide research on energy efficiency and sustainability in public buildings. Sustainability 2017, 9, 1294. [Google Scholar] [CrossRef] [Green Version]
- Al-Tamimi, N. A state-of-the-art review of the sustainability and energy efficiency of buildings in Saudi Arabia. Energy Effic. 2017, 10, 1129–1141. [Google Scholar] [CrossRef]
- Popescu, D.; Bienert, S.; Schützenhofer, C.; Boazu, R. Impact of energy efficiency measures on the economic value of buildings. Appl. Energy 2012, 89, 454–463. [Google Scholar] [CrossRef]
- Bot, K.; Ramos, N.M.M.; Almeida, R.M.S.F.; Pereira, P.F.; Monteiro, C. Energy performance of buildings with on-site energy generation and storage–An integrated assessment using dynamic simulation. J. Build. Eng. 2019, 24, 100769. [Google Scholar] [CrossRef]
- Cao SHasan ASirén, K. On-site energy matching indices for buildings with energy conversion, storage and hybrid grid connections. Energy Build. 2013, 64, 423–438. [Google Scholar]
- Manzoor, B.; Othman, I.; Gardezi, S.S.S.; Harirchian, E. Strategies for Adopting Building Information Modeling (BIM) in Sustainable Building Projects—A Case of Malaysia. Buildings 2021, 11, 249. [Google Scholar] [CrossRef]
- Warren-Myers, G. New homebuyers and the challenges of navigating sustainability and energy efficiency with Australian volume builders. Energy Procedia 2017, 134, 214–223. [Google Scholar] [CrossRef]
- Montoya, F.G.; Peña-García, A.; Juaidi, A.; Manzano-Agugliaro, F. Indoor lighting techniques: An overview of evolution and new trends for energy saving. Energy Build. 2017, 140, 50–60. [Google Scholar] [CrossRef]
- Pandharipande, A.; Caicedo, D. Smart indoor lighting systems with luminaire-based sensing: A review of lighting control approaches. Energy Build. 2015, 104, 369–377. [Google Scholar] [CrossRef]
- Manzoor, B.; Othman, I.; Durdyev, S.; Ismail, S.; Wahab, M.H. Influence of Artificial Intelligence in Civil Engineering toward Sustainable Development—A Systematic Literature Review. Appl. Syst. Innov. 2021, 4, 52. [Google Scholar] [CrossRef]
- Castaldo, V.L.; Pisello, A.L.; Piselli, C.; Fabiani, C.; Cotana, F.; Santamouris, M. How outdoor microclimate mitigation affects building thermal-energy performance: A new design-stage method for energy saving in residential near-zero energy settlements in Italy. Renew. Energy 2018, 127, 920–935. [Google Scholar] [CrossRef]
- Isaac, S.; Shubin, S.; Rabinowitz, G. Cost-Optimal Net Zero Energy Communities. Sustainability 2020, 12, 2432. [Google Scholar] [CrossRef] [Green Version]
- D’Agostino, D.; Marino, C.; Minichiello, F.; Russo, F. Obtaining a NZEB in Mediterranean climate by using only on-site renewable energy: Is it a realistic goal? Energy Procedia 2017, 40, 23–25. [Google Scholar] [CrossRef]
- Moran, P.; O’Connell, J.; Goggins, J. Sustainable energy efficiency retrofits as residenial buildings move towards nearly zero energy building (NZEB) standards. Energy Build. 2020, 211, 109816. [Google Scholar] [CrossRef]
- Khakian, R.; Karimimoshaver, M.; Aram, F.; Zoroufchi Benis, S.; Mosavi, A.; Varkonyi-Koczy, A.R. Modeling nearly zero energy buildings for sustainable development in rural areas. Energies 2020, 13, 2593. [Google Scholar] [CrossRef]
- Chel, A.; Kaushik, G. Renewable energy technologies for sustainable development of energy efficient building. Alexandria Eng. J. 2018, 57, 655–669. [Google Scholar] [CrossRef]
- Camarasa, C.; Nägeli, C.; Ostermeyer, Y.; Klippel, M.; Botzler, S. Diffusion of energy efficiency technologies in European residential buildings: A bibliometric analysis. Energy Build. 2019, 202, 109339. [Google Scholar] [CrossRef]
- Sinsel, S.R.; Riemke, R.L.; Hoffmann, V.H. Challenges and solution technologies for the integration of variable renewable energy sources—A review. Renew. Energy. 2020, 145, 2271–2285. [Google Scholar] [CrossRef]
- Udomsap, A.D.; Hallinger, P. A bibliometric review of research on sustainable construction. 1994–2018. J. Clean. Prod. 2020, 254, 120073. [Google Scholar] [CrossRef]
- Zhao, X.; Zuo, J.; Wu, G.; Huang, C. A bibliometric review of green building research 2000–2016. Archit. Sci. Rev. 2019, 62, 74–88. [Google Scholar] [CrossRef]
- Li, Y.; Rong, Y.; Ahmad, U.M.; Wang, X.; Zuo, J.; Mao, G. A comprehensive review on green buildings research: Bibliometric analysis during 1998–2018. Environ. Sci. Pollut. Res. 2021, 28, 46196–46214. [Google Scholar] [CrossRef]
- Wang, H.; Pan, Y.; Luo, X. Integration of BIM and GIS in sustainable built environment: A review and bibliometric analysis. Autom. Constr. 2019, 103, 41–52. [Google Scholar] [CrossRef]
- Chan, T.K. Building and construction research in Malaysia: A bibliometric analysis. J. Constr. Dev. Ctries 2019, 24, 65–84. [Google Scholar]
- Li, J.; Wang, M.-H.; Ho, Y.-S. Trends in research on global climate change: A Science Citation Index Expanded-based analysis. Glob. Planet. Chang. 2011, 77, 13–20. [Google Scholar] [CrossRef]
- Learn How to Use Gephi. Available online: https://gephi.org/users/ (accessed on 15 January 2022).
- CiteSpace: Visualizing Patterns and Trends in Scientific Literature. Available online: drexel.edu (accessed on 15 January 2022).
- Sci2 Tool: A Tool for Science of Science Research and Practice. Available online: iu.edu (accessed on 15 January 2022).
- HistCite 12.3 Download (Free)—HistCite.exe. Available online: informer.com (accessed on 15 January 2022).
- VOSviewer—Visualizing Scientific Landscapes. Available online: www.vosviewer.com (accessed on 15 January 2022).
- Bastian, M.; Heymann, S.; Jacomy, M. Gephi: An open source software for exploring and manipulating networks. In Proceedings of the International AAAI Conference on Web and Social Media, Seattle, WA, USA, 30 March–2 April 2008. [Google Scholar]
- Pradhan, P. Science Mapping and Visualization Tools Used in Bibliometric & Scientometric Studies: An Overview; INFLIBNET Centre Gandhinagar: Gujarat, India, 2017; Volume 23, pp. 19–33. [Google Scholar]
- Yang, J.; Cheng, C.; Shen, S.; Yang, S. Comparison of complex network analysis software: Citespace, SCI 2 and Gephi. In Proceedings of the 2017 IEEE 2nd Internation Conference Big Data Analysis, Beijing, China, 10–12 March 2017; pp. 169–172. [Google Scholar]
- Garfield, E. From the science of science to Scientometrics visualizing the history of science with HistCite software. J. Informetr. 2009, 3, 173–179. [Google Scholar] [CrossRef] [Green Version]
- Nobanee, H.; Al Hamadi, F.; Abdulaziz, F.; Abukarsh, L.; Alqahtani, A.; AlSubaey, S.; Alqahtani, S.; Almansoori, H. A Bibliometric Analysis of Sustainability and Risk Management. Sustainability 2021, 13, 3277. [Google Scholar] [CrossRef]
- Guo, Y.-M.; Huang, Z.-L.; Guo, J.; Li, H.; Guo, X.-R.; Nkeli, M.J. Bibliometric analysis on smart cities research. Sustainability 2019, 11, 3606. [Google Scholar] [CrossRef] [Green Version]
- Ertz, M.; Leblanc-Proulx, S. Sustainability in the collaborative economy: A bibliometric analysis reveals emerging interest. J. Clean. Prod. 2018, 196, 1073–1085. [Google Scholar] [CrossRef]
- Muñoz-Villamizar, A.; Solano, E.; Quintero-Araujo, C.; Santos, J. Sustainability and digitalization in supply chains: A bibliometric analysis. Uncertain Supply Chain Manag. 2019, 7, 703–712. [Google Scholar] [CrossRef]
- Trufil, G.; Hunter, K. Development of a sustainability framework to promote business competitiveness in construction SMEs. In Proceedings of the Symposium on Sustainability and Value Through Construction Procurement, Salford, UK, 29 November–2 December 2006. [Google Scholar]
- Di Maria, A.; Snellings, R.; Alaerts, L.; Quaghebeur, M.; Van Acker, K. Environmental assessment of CO2 mineralisation for sustainable construction materials. Int. J. Greenh. Gas Control. 2020, 93, 102882. [Google Scholar] [CrossRef]
- Giraldo, P.; Benavente, E.; Manzano-Agugliaro, F.; Gimenez, E. Worldwide research trends on wheat and barley: A bibliometric comparative analysis. Agronomy 2019, 9, 352. [Google Scholar] [CrossRef] [Green Version]
- Shaikh, P.H.; Nor, N.B.M.; Sahito, A.A.; Nallagownden, P.; Elamvazuthi, I.; Shaikh, M.S. Building energy for sustainable development in Malaysia: A review. Renew. Sustain. Energy Rev. 2017, 75, 1392–1403. [Google Scholar] [CrossRef]
- Soares, N.; Santos, P.; Gervásio, H.; Costa, J.J.; Da Silva, L.S. Energy efficiency and thermal performance of lightweight steel-framed (LSF) construction: A review. Renew. Sustain. Energy Rev. 2017, 78, 194–209. [Google Scholar] [CrossRef]
- Tronchin, L.; Manfren, M.; Nastasi, B. Energy efficiency, demand side management and energy storage technologies–A critical analysis of possible paths of integration in the built environment. Renew. Sustain. Energy Rev. 2018, 95, 341–353. [Google Scholar] [CrossRef]
- Zhang, Y.; Ma, Q.; Li, B.; Fan, X.; Fu, Z. Application of an air source heat pump (ASHP) for heating in Harbin, the coldest provincial capital of China. Energy Build. 2017, 138, 96–103. [Google Scholar] [CrossRef]
- Xu, Z.; Liu, F.; Xu, W.; Wang, Z.; Yang, Y.; Xu, C.; Wu, P.; Li, X. Atmospheric air quality in Beijing improved by application of air source heat pump (ASHP) systems. J. Clean. Prod. 2020, 257, 120582. [Google Scholar] [CrossRef]
- Huang, S.; Zuo, W.; Lu, H.; Liang, C.; Zhang, X. Performance comparison of a heating tower heat pump and an air-source heat pump: A comprehensive modeling and simulation study. Energy Convers. Manag. 2019, 180, 1039–1054. [Google Scholar] [CrossRef]
- Tronchin, L.; Manfren, M.; Tagliabue, L.C. Optimization of building energy performance by means of multi-scale analysis—Lessons learned from case studies. Sustain. Cities Soc. 2016, 27, 296–306. [Google Scholar] [CrossRef]
- Li, Y.; Kubicki, S.; Guerriero, A.; Rezgui, Y. Review of building energy performance certification schemes towards future improvement. Renew. Sustain. Energy Rev. 2019, 113, 109244. [Google Scholar] [CrossRef]
- Harish, V.; Kumar, A. A review on modeling and simulation of building energy systems. Renew. Sustain. Energy Rev. 2016, 56, 1272–1292. [Google Scholar] [CrossRef]
- Soares, N.; Bastos, J.; Pereira, L.D.; Soares, A.; Amaral, A.R.; Asadi, E.; Rodrigues, E.; Lamas, F.B.; Monteiro, H.; Lopes, M.A.R. A review on current advances in the energy and environmental performance of buildings towards a more sustainable built environment. Renew. Sustain. Energy Rev. 2017, 77, 845–860. [Google Scholar] [CrossRef]
- Song, M.; Mao, N.; Xu, Y.; Deng, S. Challenges in. and the development of, building energy saving techniques, illustrated with the example of an air source heat pump. Therm. Sci. Eng. Prog. 2019, 10, 337–356. [Google Scholar] [CrossRef]
- Wallbaum, H.; Ostermeyer, Y.; Salzer, Y.; Escamilla, E.Z. Indicator based sustainability assessment tool for affordable housing construction technologies. Ecol. Indic. 2012, 18, 353–364. [Google Scholar] [CrossRef]
- Koskela, L. Application of the New Production Philosophy to Construction; Citeseer: Espoo, Finland, 1992. [Google Scholar]
- Abdellatif, M.; Al-Shamma’a, A. Review of sustainability in buildings. Sustain. Cities Soc. 2015, 14, 171–177. [Google Scholar] [CrossRef]
- Kang, H.J. Development of a systematic model for an assessment tool for sustainable buildings based on a structural framework. Energy Build. 2015, 104, 287–301. [Google Scholar] [CrossRef]
- Venkatarama Reddy, B.V. Sustainable materials for low carbon buildings. Int. J. Low-Carbon Technol. 2009, 4, 175–181. [Google Scholar] [CrossRef] [Green Version]
- Kneifel, J.; Webb, D. Predicting energy performance of a net-zero energy building: A statistical approach. Appl. Energy 2016, 178, 468–483. [Google Scholar] [CrossRef] [Green Version]
- AlFaris, F.; Juaidi, A.; Manzano-Agugliaro, F. Intelligent homes’ technologies to optimize the energy performance for the net zero energy home. Energy Build. 2017, 153, 262–274. [Google Scholar] [CrossRef]
- Carpino, C.; Loukou, E.; Heiselberg, P.; Arcuri, N. Energy performance gap of a nearly Zero Energy Building (nZEB) in Denmark: The influence of occupancy modelling. Build. Res. Inf. 2020, 48, 899–921. [Google Scholar] [CrossRef]
- Ascione, F.; Bianco, N.; De Rossi, F.; De Masi, R.F.; Vanoli, G.P. Concept, design and energy performance of a net zero-energy building in Mediterranean climate. Procedia Eng. 2016, 169, 26–37. [Google Scholar] [CrossRef]
- Manzoor, B.; Othman, I.; Pomares, J.C. Digital Technologies in the Architecture, Engineering and Construction (AEC) Industry—A Bibliometric—Qualitative Literature Review of Research Activities. Int. J. Environ. Res. Public Health 2021, 18, 6135. [Google Scholar] [CrossRef] [PubMed]
- Teng, J.; Mu, X.; Wang, W.; Xu, C.; Liu, W. Strategies for sustainable development of green buildings. Sustain. Cities Soc. 2019, 44, 215–226. [Google Scholar] [CrossRef]
- Yiing, C.F.; Yaacob, N.M.; Hussein, H. Achieving sustainable development: Accessibility of green buildings in Malaysia. Procedia-Social Behav. Sci. 2013, 101, 120–129. [Google Scholar] [CrossRef]
- Wen, B.; Musa, S.N.; Onn, C.C.; Ramesh, S.; Liang, L.; Wang, W.; Ma, K. The role and contribution of green buildings on sustainable development goals. Build. Environ. 2020, 185, 107091. [Google Scholar] [CrossRef]
- Sharma, M. Development of a ‘Green building sustainability model’ for Green buildings in India. J. Clean. Prod. 2018, 190, 538–551. [Google Scholar] [CrossRef]
- Zhang, L.; Wu, J.; Liu, H. Turning green into gold: A review on the economics of green buildings. J. Clean. Prod. 2018, 172, 2234–2245. [Google Scholar] [CrossRef]
- Dwaikat, L.N.; Ali, K.N. Green buildings cost premium: A review of empirical evidence. Energy Build. 2016, 110, 396–403. [Google Scholar] [CrossRef]
- Alawneh, R.; Ghazali, F.E.M.; Ali, H.; Asif, M. Assessing the contribution of water and energy efficiency in green buildings to achieve United Nations Sustainable Development Goals in Jordan. Build. Environ. 2018, 146, 119–132. [Google Scholar] [CrossRef]
- Liu, Z.; Liu, Y.; He, B.-J.; Xu, W.; Jin, G.; Zhang, X. Application and suitability analysis of the key technologies in nearly zero energy buildings in China. Renew. Sustain. Energy Rev. 2019, 101, 329–345. [Google Scholar]
- D’agostino, D.; Zangheri, P.; Castellazzi, L. Towards nearly zero energy buildings in Europe: A focus on retrofit in non-residential buildings. Energies 2017, 10, 117. [Google Scholar] [CrossRef]
- Manzoor, B.; Othman, I.; Kang, J.M.; Geem, Z.W. Influence of Building Information Modeling (BIM) implementation in High-Rise Buildings towards Sustainability. Appl. Sci. 2021, 11, 7626. [Google Scholar] [CrossRef]
- Manzoor, B.; Othman, I.; Gardezi, S.S.S.; Altan, H.; Abdalla, S.B. BIM-Based Research Framework for Sustainable Building Projects: A Strategy for Mitigating BIM Implementation Barriers. Appl. Sci. 2021, 11, 5397. [Google Scholar] [CrossRef]
- Gassar, A.A.A.; Cha, S.H. Energy prediction techniques for large-scale buildings towards a sustainable built environment: A review. Energy Build. 2020, 224, 110238. [Google Scholar] [CrossRef]
- Qadir, Z.; Khan, S.I.; Khalaji, E.; Munawar, H.S.; Al-Turjman, E.F.; Mahmudm, M.A.P.; Kouzani, A.Z.; Le, K. Predicting the energy output of hybrid PV–wind renewable energy system using feature selection technique for smart grids. Energy Rep. 2021, 7, 8465–8475. [Google Scholar] [CrossRef]
- Silva, B.N.; Khan, M.; Han, K. Futuristic Sustainable Energy Management in Smart Environments: A Review of Peak Load Shaving and Demand Response Strategies. Challenges, and Opportunities. Sustainability 2020, 12, 5561. [Google Scholar] [CrossRef]
- Ayoub, M. A review on machine learning algorithms to predict daylighting inside buildings. Sol. Energy 2020, 202, 249–275. [Google Scholar] [CrossRef]
- Nižetić, S.; Šolić, P.; González-de, D.L.-I.; Patrono, L. Internet of Things (IoT): Opportunities, issues and challenges towards a smart and sustainable future. J. Clean. Prod. 2020, 274, 122877. [Google Scholar] [CrossRef]
- EnergyPlus. Available online: https://energyplus.net (accessed on 15 January 2022).
- Get TriSys Recruitment Software—Microsoft Store en-PK. Available online: www.TriSys.com (accessed on 15 January 2022).
- eQUEST. Available online: doe2.com (accessed on 15 January 2022).
- Phuyal, S.; Bista, D.; Bista, R. Challenges. Opportunities and Future Directions of Smart Manufacturing: A State of Art Review. Sustain. Futur. 2020, 2, 100023. [Google Scholar] [CrossRef]
- Luo, X.J.; Oyedele, L.O.; Ajayi, A.O.; Akinade, O.O. Comparative study of machine learning-based multi-objective prediction framework for multiple building energy loads. Sustain. Cities Soc. 2020, 61, 102283. [Google Scholar] [CrossRef]
- Lai, J.-P.; Chang, Y.-M.; Chen, C.-H.; Pai, P.-F. A Survey of Machine Learning Models in Renewable Energy Predictions. Appl. Sci. 2020, 10, 5975. [Google Scholar] [CrossRef]
- Wang, R.; Lu, S.; Feng, W. A novel improved model for building energy consumption prediction based on model integration. Appl. Energy 2020, 262, 114561. [Google Scholar] [CrossRef]
- Nishant, R.; Kennedy, M.; Corbett, J. Artificial intelligence for sustainability: Challenges, opportunities, and a research agenda. Int. J. Inf. Manag. 2020, 53, 102104. [Google Scholar] [CrossRef]
- Amasyali, K.; El-Gohary, N.M. A review of data-driven building energy consumption prediction studies. Renew. Sustain. Energy Rev. 2018, 81, 1192–1205. [Google Scholar] [CrossRef]
- Ahmad, T.; Chen, H.; Guo, Y.; Wang, J. A comprehensive overview on the data driven and large scale based approaches for forecasting of building energy demand: A review. Energy Build. 2018, 165, 301–320. [Google Scholar] [CrossRef]
- Li, L.-L.; Zhao, X.; Tseng, M.-L.; Tan, R.R. Short-term wind power forecasting based on support vector machine with improved dragonfly algorithm. J. Clean. Prod. 2020, 242, 118447. [Google Scholar] [CrossRef]
- Liu, Y.; Chen, H.; Zhang, L.; Wu, X.; Wang, X. Energy consumption prediction and diagnosis of public buildings based on support vector machine learning: A case study in China. J. Clean. Prod. 2020, 272, 122542. [Google Scholar] [CrossRef]
- Lin, G.-Q.; Li, L.-L.; Tseng, M.-L.; Liu, H.-M.; Yuan, D.-D.; Tan, R.-R. An improved moth-flame optimization algorithm for support vector machine prediction of photovoltaic power generation. J. Clean. Prod. 2020, 253, 119966. [Google Scholar] [CrossRef]
- Samadianfard, S.; Hashemi, S.; Kargar, K.; Izadyar, M.; Mostafaeipour, A.; Mosavi, A.; Nabipour, N.; Shamshirband, S. Wind speed prediction using a hybrid model of the multi-layer perceptron and whale optimization algorithm. Energy Rep. 2020, 6, 1147–1159. [Google Scholar] [CrossRef]
- Moradzadeh, A.; Mansour-Saatloo, A.; Mohammadi-Ivatloo, B.; Anvari-Moghaddam, A. Performance evaluation of two machine learning techniques in heating and cooling loads forecasting of residential buildings. Appl. Sci. 2020, 10, 3829. [Google Scholar] [CrossRef]
- Mansoor, M.; Grimaccia, F.; Leva, S.; Mussetta, M. Comparison of echo state network and feed-forward neural networks in electrical load forecasting for demand response programs. Math. Comput. Simul. 2021, 184, 282–293. [Google Scholar] [CrossRef]
- Pang, Z.; Niu, F.; O’Neill, Z. Solar radiation prediction using recurrent neural network and artificial neural network: A case study with comparisons. Renew. Energy 2020, 156, 279–289. [Google Scholar] [CrossRef]
- Westermann, P.; Welzel, M.; Evins, R. Using a deep temporal convolutional network as a building energy surrogate model that spans multiple climate zones. Appl. Energy 2020, 278, 115563. [Google Scholar] [CrossRef]
- Seyrfar, A.; Ataei, H.; Movahedi, A.; Derrible, S. Data-Driven Approach for Evaluating the Energy Efficiency in Multifamily Residential Buildings. Pract. Period. Struct. Des. Constr. 2021, 26, 4020074. [Google Scholar] [CrossRef]
- Karo, I.M.K.; Masri, F.; Kahfi, M.S. Optimization Back Propagation Algorithm with Feature Engineering to Predict Building Hourly Consumption Energy. In Proceedings of the 2020 International Conference on Electronics Engineering and Informatics, Shanghai, China, 19–21 June 2020; pp. 1–6. [Google Scholar]
- Wang, Z.-J.; Liu, S.-S.; Feng, L.; Xu, Y.-Q. BNNmix: A new approach for predicting the mixture toxicity of multiple components based on the back-propagation neural network. Sci. Total Environ. 2020, 738, 140317. [Google Scholar] [CrossRef]
- Han, Y.; Fan, C.; Geng, Z.; Ma, B.; Cong, D.; Chen, K.; Yu, B. Energy efficient building envelope using novel RBF neural network integrated affinity propagation. Energy 2020, 209, 118414. [Google Scholar] [CrossRef]
- Mohammadiziazi, R.; Bilec, M.M. Application of machine learning for predicting building energy use at different temporal and spatial resolution under climate change in USA. Buildings 2020, 10, 139. [Google Scholar] [CrossRef]
- Ding, Y.; Liu, X. A comparative analysis of data-driven methods in building energy benchmarking. Energy Build. 2020, 209, 109711. [Google Scholar] [CrossRef]
- Sadowska, B. The impact of climate conditions on energy consumption for heating and cooling of residential buildings. Econ. Environ. 2018, 4, 189–197. [Google Scholar]
- Sadowska, B. Effects of deep thermal modernization and use of renewable energy in public buildings in north-eastern Poland. In Proceedings of the 20th International Scientific Conference Engineering for Rural Development, Jelgava, Latvia, 26–28 May 2018; Malinovska, L., Osadcuks, V., Eds.; Latvia University of Life Sciences and Technologies: Jelgava, Latvia, 2018; pp. 1870–1875. [Google Scholar]
- Cao, X.; Dai, X.; Liu, J. Building energy-consumption status worldwide and the state-of-the-art technologies for zero-energy buildings during the past decade. Energy Build. 2016, 128, 198–213. [Google Scholar] [CrossRef]
- Sodiq, A.; Baloch, A.A.B.; Khan, S.A.; Sezer, N.; Mahmoud, S.; Jama, M.; Abdelaal, A. Towards modern sustainable cities: Review of sustainability principles and trends. J. Clean. Prod. 2019, 227, 972–1001. [Google Scholar] [CrossRef]
- Directive 2010/31/EU of The European Parliament and of the Council of 19 May 2010 on the Energy Performance of Buildings. Available online: https://eur-lex.europa.eu/legal-content/PL/ALL/?uri=CELEX%3A32010L0031 (accessed on 28 October 2021).
- Ministry of Infrastructure and Development of Poland. National plan for increasing the number of nearly zero-energy buildings as required by directive 2010/31/EU on the energy performance of buildings (EPBD recast)—Poland. J. Laws Repub. Pol. 2015, 614, 18. [Google Scholar]
- Ministry of Infrastructure and Development Poland. Uniform Text of the Regulation of the Minister of Infrastructure on the Technical Conditions to be Met by Buildings and Their Location; OJ 2015 Item 1422; Ministry of Infrastructure and Development Poland: Warsaw, Poland, 2015. [Google Scholar]
- WWF Foundation Poland. Zero-Emission Poland 2050. 2020. Available online: https://www.wwf.pl/ZeroemisyjnaPolska (accessed on 28 October 2021). (in Polish).
- European Commission. A Clean Planet for all A European Strategic Long-Term Vision for a Prosperous. Modern. Competitive and Climate Neutral Economy. 2018. Available online: https://eur-lex.europa.eu/legal-content/EN/TXT/PDF/?uri=CELEX:52018DC0773&from=EN (accessed on 28 October 2021).
- Peel, M.C.; Finlayson, B.L.; McMahon, T.A. Updated world map of the Köppen-Geiger climate classification. Hydrol. Earth Syst. Sci. 2007, 11, 1633–1644. [Google Scholar] [CrossRef] [Green Version]
- National Fund for Environmental Protection and Water Management. Priority Program—Effective Use of Energy. Subsidies for Loans for the Construction of Energy-Efficient Houses. Available online: http://oze.nfosigw.gov.pl/oferta-finansowania/srodki-krajowe/programy-priorytetowe/doplaty-do--kredytow-na-domy-energooszczedne/informacje-o-programie/ (accessed on 28 October 2021). (in Polish)
- Sadowska, B.; Sarosiek, W. Energy Certificate and Verification Calculations of a Single-Family Residential Building Made by the National Energy Conservation Agency (NAPE); The Branch: Bialystok, Poland, 2015. [Google Scholar]
- ISO 10211:2017 Thermal Bridges in Building Construction—Heat Flows and Surface Temperatures—Detailed Calculations. Available online: https://www.iso.org/standard/65710.html (accessed on 28 October 2021).
- Software Informer Home Page. Available online: https://therm.software.informer.com/ (accessed on 14 January 2021).
- Passipedia—The Passive House Resource. What Defines Thermal Bridge Free Design. Available online: https://passipedia.org/basics/building_physics_-_basics/what_defines_thermal_bridge_free_design (accessed on 28 October 2021).
- ISO 13790:2008 Energy Performance of Buildings—Calculation of Energy Use for Space Heating and Cooling. Available online: https://www.iso.org/standard/41974.html (accessed on 28 October 2021).
- Typical Meteorological Years and Statistical Climate Data for Poland for Energy Calculations of Buildings. Available online: https://dane.gov.pl/dataset/797.typowe-lata-meteorologiczne-i-statystyczne-dane-klimatyczne-dla-obszaru-polski-do-obliczen-energetycznych-budynkow (accessed on 28 October 2021). (in Polish)
- Ministry of Infrastructure and Development Poland. Regulation of the Minister of Infrastructure and Development of 27 February 2015 on the Methodology for Determining the Energy Performance of a Building or Part of a Building and Energy Performance Certificates; OJ 2015 Item 376; Ministry of Infrastructure and Development Poland: Warsaw, Poland, 2015. Available online: http://prawo.sejm.gov.pl/isap.nsf/DocDetails.xsp?id=WDU20150000376 (accessed on 28 October 2021).
- Firląg, S. Cost-Optimal Plus Energy Building in a Cold Climate. Energies 2019, 12, 3841. [Google Scholar] [CrossRef] [Green Version]
- Jinko Solar Products. Available online: https://www.jinkosolar.com/uploads/CheetahPerc%20JKM390-410M-72H-(V)-A3-EN.pdf (accessed on 28 October 2021).
Publisher’s Note: MDPI stays neutral with regard to jurisdictional claims in published maps and institutional affiliations. |
© 2022 by the authors. Licensee MDPI, Basel, Switzerland. This article is an open access article distributed under the terms and conditions of the Creative Commons Attribution (CC BY) license (https://creativecommons.org/licenses/by/4.0/).







