Kinematic Analysis and Virtual Prototype Simulation of the Thrust Mechanism for Shield Machine
Abstract
1. Introduction
- Detailed mathematical modeling and analysis of the shield thrust mechanism are performed to elucidate the pose adjustment principle.
- A new explicit analytical solution to solve the inverse kinematics of the shield thrust mechanism was proposed, to describe the relationship between the cylinders and TBM motions.
- A virtual prototype model of the shield thrust mechanism was developed to simulate the kinematic behaviors of the shield machine and validate the accuracy of the proposed kinematic model.
2. Description of Thrust Mechanism
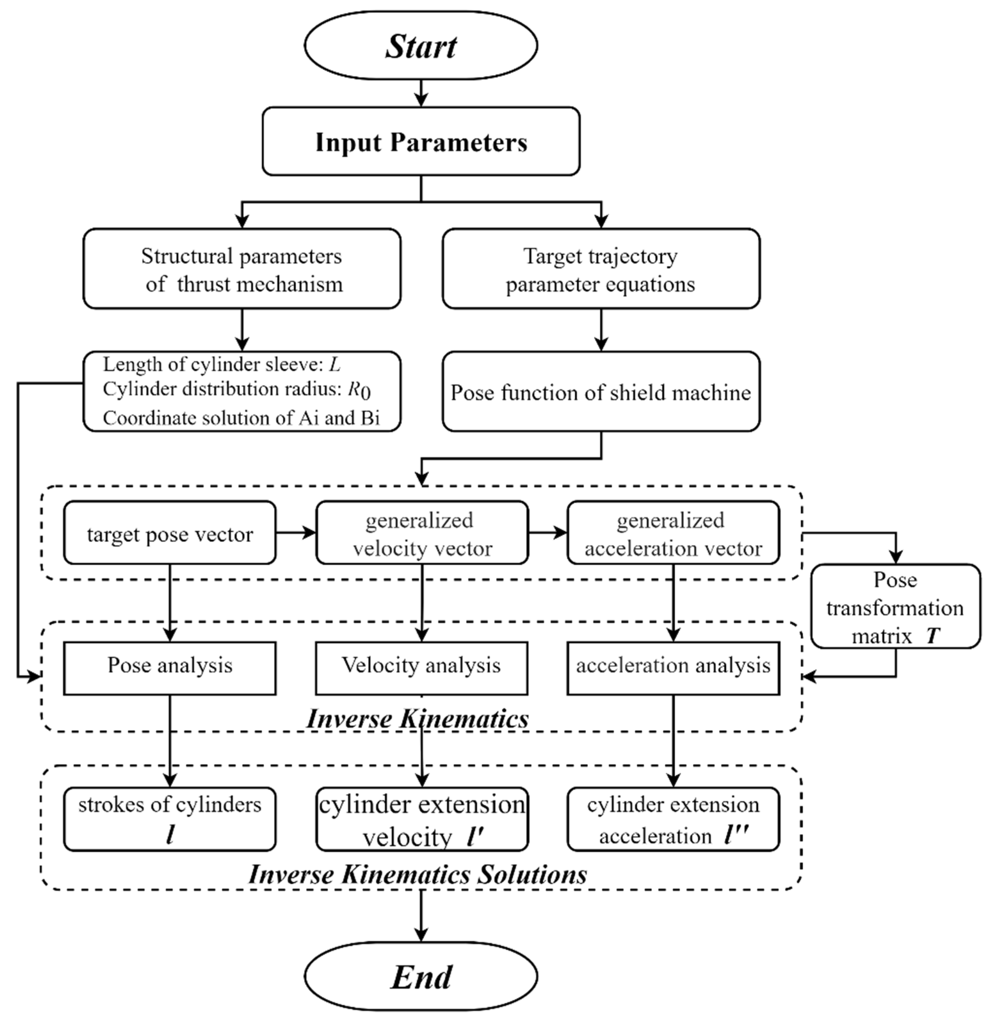
3. Kinematic Analysis
3.1. Principle of Pose Calculation
3.1.1. Coordinate System Description and Coordinate Transformation
3.1.2. Rotation Matrix and Euler Angles
3.2. Position and Attitude Analysis
3.3. Inverse Velocity Solving and Jacobian
3.3.1. Velocity Analysis
3.3.2. Angular Velocity and Rate of Euler Angular
3.4. Inverse Acceleration
3.4.1. Acceleration Analysis
3.4.2. Angular Acceleration and Rate of Euler Angular
4. Virtual Prototype Modeling and Simulation
4.1. Structural Parameters for the Simulation Model of the Shield Thrust Mechanism
4.2. Modeling Process and Model Assumptions
- (a)
- Firstly, every part of the shield machine was established in Solid Works software, and then assembled into an assembly model based on the relative position relationships between parts. According to the assembly of the three-dimensional specific model, it was saved in the format of parasolid (*.x_t) and imported into Adams.
- (b)
- Assigned attributes to parts of shield machine. Established the constraints, joints between parts, boundary conditions, motions, and measurements in Adams.
- (c)
- A fixed pair was set between the segment and the ground. One sliding pair and two spherical pairs were used on each cylinder branch chain according to the motion of the cylinders.
- (d)
- The “general point motion” was used to plan the trajectory of the shield machine. The “general point motion” was added at Marker B (the distributing center of front hinges of cylinders) and the trajectory parameter equation of the marking point was set as:
- (e)
- Establish the corresponding measurements to observe the following variables: of Marker B with regarding to Marker A (the distributing center of the gripper shoes of cylinders), and of all thrust cylinders.
- (f)
- Set the duration for simulation as 50 s, so that the driving distance of the shield machine was exactly 1500 mm. Set the simulation step size as 1 s, that is, the numerical model will be calculated 50 times in total.
- (1)
- All parts of the shield machine were rigid bodies;
- (2)
- The clearance and damping of shield thrust system were ignored;
- (3)
- The end face of the segment connected with cylinder shoes was regarded as a smooth plane.
5. Comparison of Theoretical and Simulation Results
6. Discussions
7. Conclusions
- The mechanism analysis of the thrust mechanism for the shield machine was carried out, and the homogeneous transformation matrix was established to describe the position and attitude of the shield machine explicitly during the tunneling process, which provides a foundation for the kinematic analysis of shield machine motion.
- A new inverse kinematic model was proposed to describe the relationship between the telescoping movements of cylinders and shield machine motions. Based on the proposed model, kinematic analysis of the shield machine was performed. Some basic input parameters, such as displacement, velocity, and acceleration, were determined to drive the shield machine to the desired target motion.
- A virtual prototype model of the thrust mechanism for the shield machine was developed using ADAMS to simulate its movement mechanism during tunneling. The angular quantities of the shield machine were obtained from the motion simulation, and the kinematic parameters of cylinders were determined based on the simulation.
- The obtained kinematic parameters of cylinders from the simulation were used to compare with the theoretical model, indicating the proposed model had good applicability.
Author Contributions
Funding
Institutional Review Board Statement
Conflicts of Interest
References
- Jin, D.; Yuan, D.; Li, X.; Zheng, H. Analysis of the settlement of an existing tunnel induced by shield tunneling underneath. Tunn. Undergr. Space Technol. 2018, 81, 209–220. [Google Scholar] [CrossRef]
- Wang, X.Y.; Yuan, D.J.; Jin, D.L.; Su, W.L. Thermal and Mechanical Response of Soil and Tunnel during Replacement of Shield Tail Brush by Freezing Method. KSCE J. Civ. Eng. 2020, 24, 1632–1640. [Google Scholar] [CrossRef]
- Wang, L.; Gong, G.; Shi, H.; Yang, H. Modeling and analysis of thrust force for EPB shield tunneling machine. Autom. Constr. 2012, 27, 138–146. [Google Scholar] [CrossRef]
- Do, N.A.; Dias, D.; Vu, T.T.; Dang, V.K. Impact of the shield machine’s performance parameters on the tunnel lining behaviour and settlements. Environ. Earth Sci. 2021, 80, 507. [Google Scholar] [CrossRef]
- Shi, H.; Yang, H.; Gong, G.; Wang, L. Determination of the cutterhead torque for EPB shield tunneling machine. Autom. Constr. 2011, 20, 1087–1095. [Google Scholar] [CrossRef]
- Liu, H.; Wang, J.; Zhang, L.; Zhao, G. Trajectory tracking of hard rock tunnel boring machine with cascade control structure. In Proceedings of the 2014 IEEE Chinese Guidance, Navigation and Control Conference, Yantai, China, 8–10 August 2014; pp. 2326–2331. [Google Scholar] [CrossRef]
- Wang, L.; Yang, X.; Gong, G.; Du, J. Pose and trajectory control of shield tunneling machine in complicated stratum. Autom. Constr. 2018, 93, 192–199. [Google Scholar] [CrossRef]
- Festa, D.; Broere, W.; Bosch, J.W. Kinematic behaviour of a Tunnel Boring Machine in soft soil: Theory and observations. Tunn. Undergr. Space Technol. 2015, 49, 208–217. [Google Scholar] [CrossRef]
- Broere, W.; Festa, D. Correlation between the kinematics of a Tunnel Boring Machine and the observed soil displacements. Tunn. Undergr. Space Technol. 2017, 70, 125–147. [Google Scholar] [CrossRef]
- Gupta, R.K.; Kumar, L.; Mandal, N.P. Displacement Control of an Electro- Hydraulic Actuator using Proportional Solenoid Valve. In Proceedings of the 2019 International Conference on Computing, Power and Communication Technologies, GUCON 2019, New Delhi, India, 27–28 September 2019; pp. 673–677. [Google Scholar]
- Wang, G.; Wang, Y.; Zhang, L.; Xue, S.; Dong, E.; Zou, J. A novel model of electromechanical contactors for predicting dynamic characteristics. Energies 2021, 14, 7446. [Google Scholar] [CrossRef]
- Wang, Y.; Zhao, J.; Ding, H.; Zhang, H. Output feedback control of electro-hydraulic asymmetric cylinder system with disturbances rejection. J. Franklin Inst. 2021, 358, 1839–1859. [Google Scholar] [CrossRef]
- Wang, Y.; Yu, J.; Pei, X. Fast forward kinematics algorithm for real-time and high-precision control of the 3-RPS parallel mechanism. Front. Mech. Eng. 2018, 13, 368–375. [Google Scholar] [CrossRef]
- Yue, M.; Sun, W.; Hu, P. Dynamic coordinated control of attitude correction for the shield tunneling based on load observer. Autom. Constr. 2012, 24, 24–29. [Google Scholar] [CrossRef]
- Maycock, J.; Röhlig, T.; Schröder, M.; Botsch, M.; Ritter, H. Fully automatic optical motion tracking using an inverse kinematics approach. In Proceedings of the IEEE-RAS International Conference on Humanoid Robots, Seoul, Korea, 3–5 November 2015; pp. 461–466. [Google Scholar]
- Fang, G.; Tian, Y.; Yang, Z.-X.; Geraedts, J.M.P.; Wang, C.C.L. Efficient Jacobian-Based Inverse Kinematics of Soft Robots by Learning. arXiv 2020, arXiv:2012.13965. [Google Scholar]
- Zhao, Y.; Pan, H.; Wang, H.; Yu, H. Dynamics research on grouping characteristics of a shield tunneling machine’s thrust system. Autom. Constr. 2017, 76, 97–107. [Google Scholar] [CrossRef]
- Singh, I.; Lakhal, O.; Amara, Y.; Coelen, V.; Pathak, P.M.; Merzouki, R. Performances evaluation of inverse kinematic models of a compact bionic handling assistant. In Proceedings of the 2017 IEEE International Conference on Robotics and Biomimetics, Macau, China, 5–8 December 2017; pp. 264–269. [Google Scholar]
- Zou, Q.; Zhang, D.; Zhang, S.; Luo, X. Kinematic and dynamic analysis of a 3-DOF parallel mechanism. Int. J. Mech. Mater. Des. 2021, 17, 587–599. [Google Scholar] [CrossRef]
- Chu, W.; Huang, X. Posture adjustment method for large components of aircraft based on hybrid force-position control. Ind. Rob. 2020, 47, 381–393. [Google Scholar] [CrossRef]
- He, B.; Zhu, G.; Zhang, D.; Liu, R. Shield Machine Positioning Algorithm Based on the Kinematic Solution of Parallel Mechanism. In Proceedings of the 2021 IEEE 2nd International Conference on Big Data, Artificial Intelligence and Internet of Things Engineering, Nanchang, China, 26–28 March 2021; pp. 188–191. [Google Scholar]
- Chirikjian, G.S.; Mahony, R.; Ruan, S.; Trumpf, J. Pose changes from a different point of view. J. Mech. Robot. 2018, 10, 021008. [Google Scholar] [CrossRef]
- Cook, G.; Zhang, F. Robot Attitude. Mob. Robots 2019, 71–84. [Google Scholar] [CrossRef]
- Wang, L.; Song, X.; Sun, W.; Gong, G. Workspace analysis of the Π-type thrust mechanism for designing a shield tunneling machine. In Proceedings of the MESA 2016—12th IEEE/ASME International Conference on Mechatronic and Embedded Systems and Applications, Auckland, New Zealand, 29–31 August 2016. [Google Scholar] [CrossRef]
- Jang, J.T.; Gong, H.C.; Lyou, J. Rotation matrix attitude update method for 3D flight control. J. Inst. Control. Robot. Syst. 2018, 24, 580–586. [Google Scholar] [CrossRef]
- Zhao, H.; Wu, X.; Xie, Y.; Du, Y.; Zhang, Z.; Li, Y. Rotation matrix-based finite-time attitude synchronization control for flexible spacecrafts with unknown inertial parameters and actuator faults. ISA Trans. 2021. [Google Scholar] [CrossRef]
- Khan, S.; Jamal, A.; Ali, S.; Horoub, M.M.; Albalasie, A.; Ali, S. Dynamic modeling and analysis of a four-bar mechanism for automobile applications. In Proceedings of the 2nd International Conference on Electrical, Communication and Computer Engineering (ICECCE), Istanbul, Turkey, 12–13 June 2020. [Google Scholar] [CrossRef]
- Khan, S.; Shah, K.; Izhar-Ul-Haq; Khan, H.; Ali, S.; Ahmad, N.; Abid, M.; Ali, H.; Ihsanullah; Sher, M. Observation of the Starting and Low Speed Behavior of Small Horizontal Axis Wind Turbine. J. Wind Energy 2014, 2014, 527198. [Google Scholar] [CrossRef]
- Khan, S.; Khan, A.; Irfan, M.; Hussain, S. Aerodynamic analysis and dynamic modeling of small horizontal axis wind turbine. In Proceedings of the ICRAI 2012: International Conference on Robotics and Artificial Intelligence, Rawalpindi, Pakistan, 22–23 October 2012; pp. 117–124. [Google Scholar] [CrossRef]
- Teixeira, R.R.; Moreira, S.R.D.S.; Tavares, S.M.O. Multibody Dynamics Simulation of an Electric Bus. Procedia Eng. 2015, 114, 470–477. [Google Scholar] [CrossRef][Green Version]
- An, Z.; Yu, Y.; Gao, F. Dynamic simulation for ball screw transmission Stewart platform based on ADAMS. IET Conf. Publ. 2020, 2020, 64–68. [Google Scholar] [CrossRef]
- Mahapatra, A.; Roy, S.S.; Pratihar, D.K. Validation Using Virtual Prototyping Tools and Experiments. In Multi-Body Dynamic Modeling of Multi-Legged Robots; Springer: Singapore, 2020; pp. 137–164. [Google Scholar] [CrossRef]
- Li, G.; Zhu, L.; Yang, J.; Wang, W. Modeling and kinematics simulation of a six-DOF segment erector for tunnel boring machine based on virtual prototype. Adv. Mater. Res. 2012, 479–481, 699–702. [Google Scholar] [CrossRef]
- Tian, Y.; Liu, S.; Liu, L.; Xiang, P. Optimization of international roughness index model parameters for sustainable runway. Sustainability 2021, 13, 113. [Google Scholar] [CrossRef]
No. | Model Parameters | Value |
---|---|---|
1 | Outer diameter of shield (D) | 6560 mm |
2 | Thickness of shield shell (δ) | 60 mm |
3 | Radius of the distribution of the cylinders (R0) | 2990 mm |
4 | Length of shield body (Ltotal) | 8000 mm |
5 | Length of the front shield (LBC) | 1800 mm |
6 | Thrust cylinder specification | Φ220/180 × 2150 mm |
7 | Number of thrust cylinders (n) | 27 |
Publisher’s Note: MDPI stays neutral with regard to jurisdictional claims in published maps and institutional affiliations. |
© 2022 by the authors. Licensee MDPI, Basel, Switzerland. This article is an open access article distributed under the terms and conditions of the Creative Commons Attribution (CC BY) license (https://creativecommons.org/licenses/by/4.0/).
Share and Cite
Wang, X.; Yuan, D.; Wang, X.; Wu, J. Kinematic Analysis and Virtual Prototype Simulation of the Thrust Mechanism for Shield Machine. Appl. Sci. 2022, 12, 1431. https://doi.org/10.3390/app12031431
Wang X, Yuan D, Wang X, Wu J. Kinematic Analysis and Virtual Prototype Simulation of the Thrust Mechanism for Shield Machine. Applied Sciences. 2022; 12(3):1431. https://doi.org/10.3390/app12031431
Chicago/Turabian StyleWang, Xuyang, Dajun Yuan, Xiaoyu Wang, and Jin Wu. 2022. "Kinematic Analysis and Virtual Prototype Simulation of the Thrust Mechanism for Shield Machine" Applied Sciences 12, no. 3: 1431. https://doi.org/10.3390/app12031431
APA StyleWang, X., Yuan, D., Wang, X., & Wu, J. (2022). Kinematic Analysis and Virtual Prototype Simulation of the Thrust Mechanism for Shield Machine. Applied Sciences, 12(3), 1431. https://doi.org/10.3390/app12031431