Identifying Key Environmental Indicators in the Assessment of the Proof-of-Concept in Pigment Production from the Marine Cyanobacterium Cyanobium sp.
Abstract
1. Introduction
2. Materials and Methods
2.1. Goal and Scope
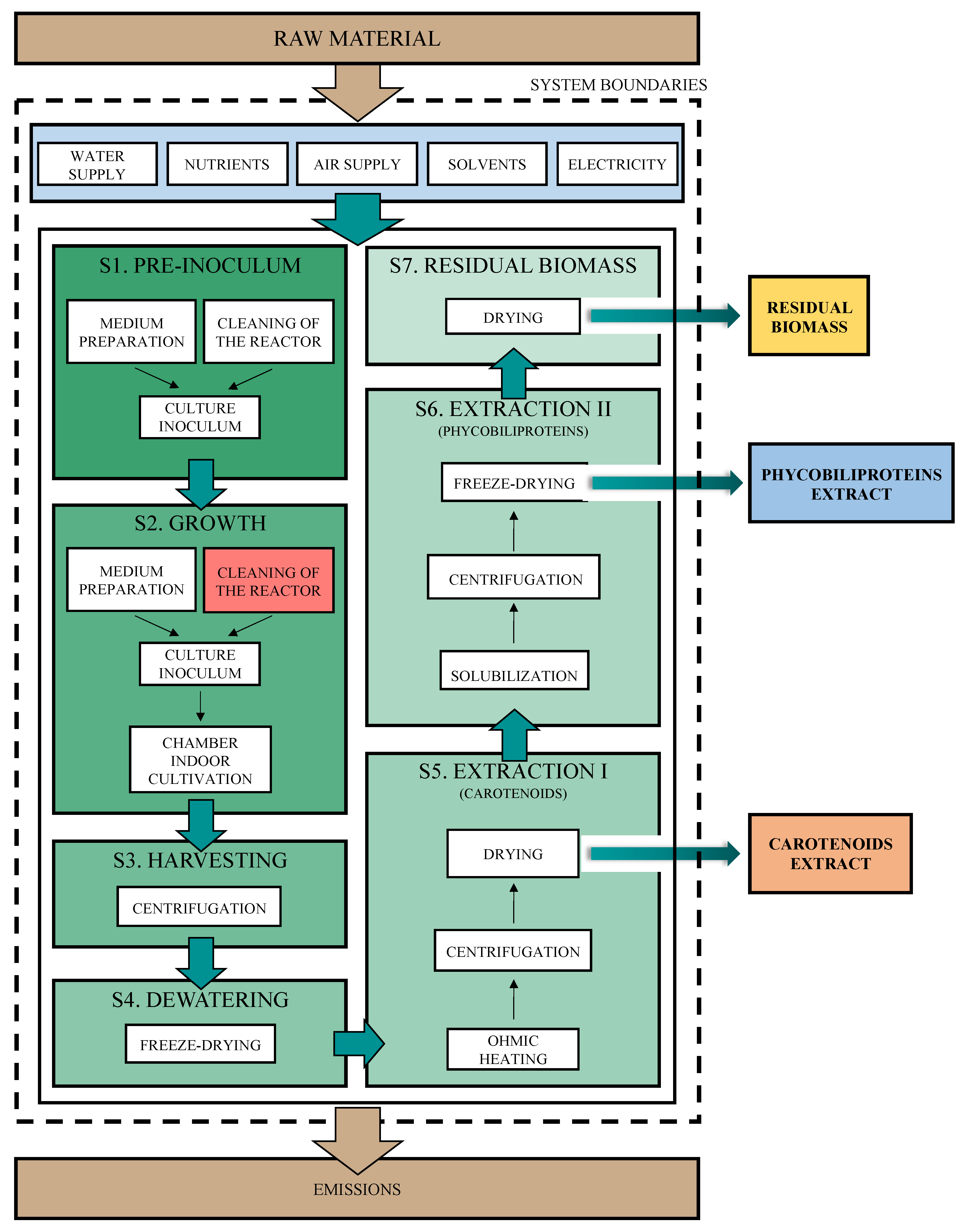
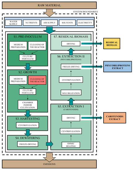
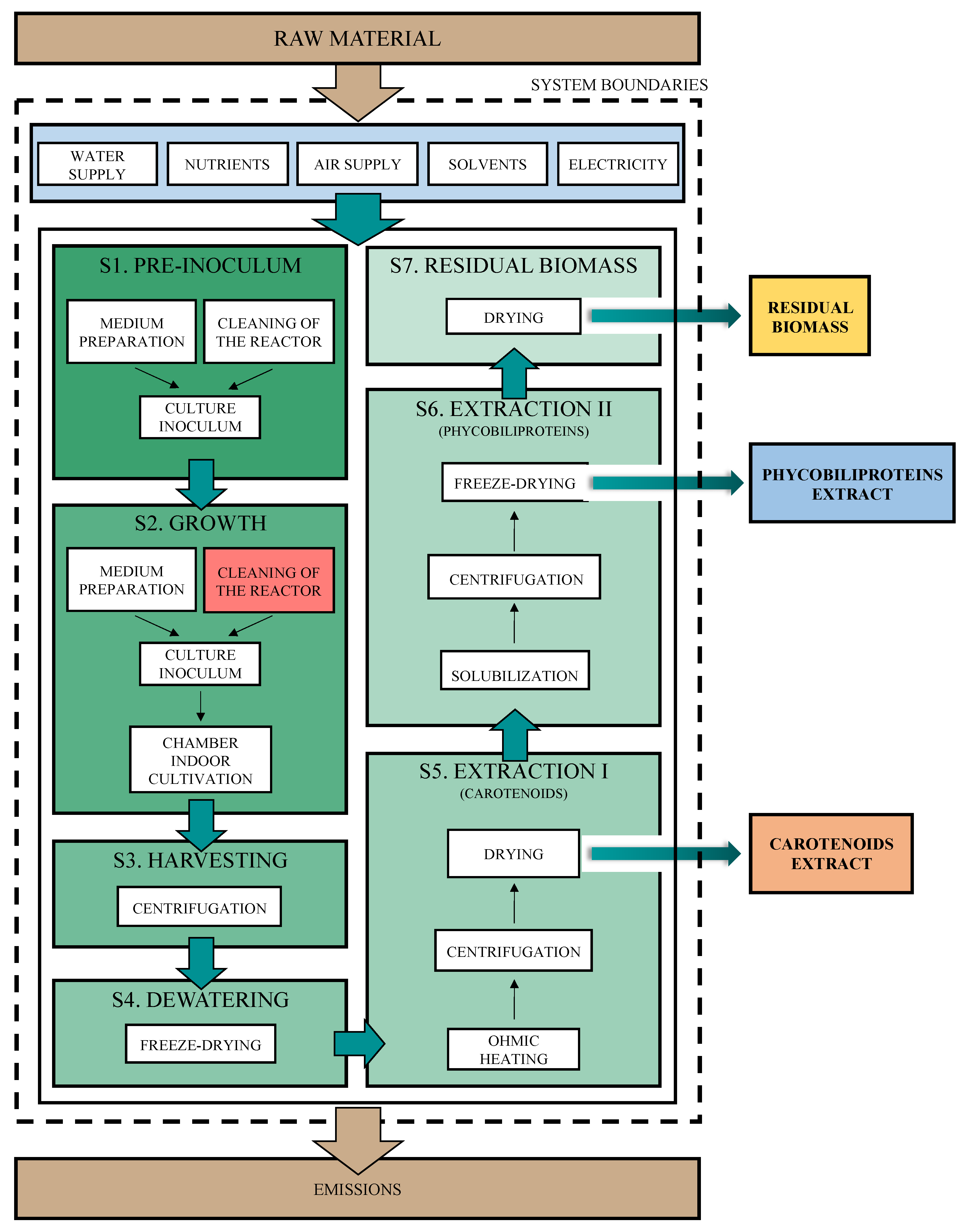
2.2. Process Description
2.3. Process Scale-Up Proposal
2.3.1. Laboratory-Scale Process
2.3.2. Demonstration-Scale
2.3.3. Industrial-Scale (100 m3)
2.4. Inventory Analysis
2.5. Mass and Economic Allocation
2.6. Sensitivity Analysis
3. Results and Discussion
3.1. Laboratory-Scale Profile (20 L)
3.2. Demonstration-Scale (140 L)
3.3. Industrial-Scale (100 m3)
4. Conclusions
Author Contributions
Funding
Institutional Review Board Statement
Informed Consent Statement
Data Availability Statement
Conflicts of Interest
References
- Beck, C.; Knoop, H.; Axmann, I.M.; Steuer, R. The Diversity of Cyanobacterial Metabolism: Genome Analysis of Multiple Phototrophic Microorganisms. BMC Genom. 2012, 13, 56. [Google Scholar] [CrossRef] [PubMed]
- Demay, J.; Bernard, C.; Reinhardt, A.; Marie, B. Natural Products from Cyanobacteria: Focus on Beneficial Activities. Mar. Drugs 2019, 17, 320. [Google Scholar] [CrossRef] [PubMed]
- Pagels, F.; Vasconcelos, V.; Guedes, A.C. Carotenoids from Cyanobacteria: Biotechnological Potential and Optimization Strategies. Biomolecules 2021, 11, 735. [Google Scholar] [CrossRef] [PubMed]
- Pagels, F.; Guedes, A.C.; Amaro, H.M.; Kijjoa, A.; Vasconcelos, V. Phycobiliproteins from Cyanobacteria: Chemistry and Biotechnological Applications. Biotechnol. Adv. 2019, 37, 422–443. [Google Scholar] [CrossRef] [PubMed]
- Ruiz, J.; Olivieri, G.; de Vree, J.; Bosma, R.; Willems, P.; Reith, J.H.; Eppink, M.H.M.; Kleinegris, D.M.M.; Wijffels, R.H.; Barbosa, M.J. Towards Industrial Products from Microalgae. Energy Environ. Sci. 2016, 9, 3036–3043. [Google Scholar] [CrossRef]
- Guiry, M.D. How Many Species of Algae Are There? J. Phycol. 2012, 48, 1057–1063. [Google Scholar] [CrossRef]
- Grewe, C.B.; Pulz, O. The Biotechnology of Cyanobacteria. In Ecology of Cyanobacteria II: Their Diversity in Space and Time; Springer Science & Business Media: Berlin/Heidelberg, Germany, 2012; ISBN 978-94-007-3855-3. [Google Scholar]
- Acién, F.G.; Fernández, J.M.; Magán, J.J.; Molina, E. Production Cost of a Real Microalgae Production Plant and Strategies to Reduce It. Biotechnol. Adv. 2012, 30, 1344–1353. [Google Scholar] [CrossRef]
- Richmond, A. Microalgal Biotechnology at the Turn of the Millennium: A Personal View. J. Appl. Phycol. 2000, 12, 441–451. [Google Scholar] [CrossRef]
- Costa, M.; Sampaio-Dias, I.E.; Castelo-Branco, R.; Scharfenstein, H.; Rezende De Castro, R.; Silva, A.; Schneider, M.P.C.; Araújo, M.J.; Martins, R.; Domingues, V.F.; et al. Structure of Hierridin c, Synthesis of Hierridins b and c, and Evidence for Prevalent Alkylresorcinol Biosynthesis in Picocyanobacteria. J. Nat. Prod. 2019, 82, 393–402. [Google Scholar] [CrossRef]
- Freitas, S.; Martins, R.; Costa, M.; Leão, P.N.; Vitorino, R.; Vasconcelos, V.; Urbatzka, R. Hierridin B Isolated from a Marine Cyanobacterium Alters VDAC1, Mitochondrial Activity, and Cell Cycle Genes on HT-29 Colon Adenocarcinoma Cells. Mar. Drugs 2016, 14, 158. [Google Scholar] [CrossRef]
- Leão, P.N.; Costa, M.; Ramos, V.; Pereira, A.R.; Fernandes, V.C.; Domingues, V.F.; Gerwick, W.H.; Vasconcelos, V.M.; Martins, R. Antitumor Activity of Hierridin B, a Cyanobacterial Secondary Metabolite Found in Both Filamentous and Unicellular Marine Strains. PLoS ONE 2013, 8, e69562. [Google Scholar] [CrossRef] [PubMed]
- Brandão, P.; Moreira, J.; Almeida, J.; Nazareth, N.; Sampaio-Dias, I.E.; Vasconcelos, V.; Martins, R.; Leão, P.; Pinto, M.; Saraíva, L.; et al. Norhierridin B, a New Hierridin B-Based Hydroquinone with Improved Antiproliferative Activity. Molecules 2020, 25, 1578. [Google Scholar] [CrossRef] [PubMed]
- Pagels, F.; Salvaterra, D.; Amaro, H.M.; Lopes, G.; Sousa-Pinto, I.; Vasconcelos, V.; Guedes, A.C. Bioactive Potential of Cyanobium sp. Pigment-Rich Extracts. J. Appl. Phycol. 2020, 32, 3031–3040. [Google Scholar] [CrossRef]
- Pagels, F.; Pereira, R.N.; Amaro, H.M.; Vasconcelos, V.; Guedes, A.C.; Vicente, A.A. Continuous Pressurized Extraction versus Electric Fields-Assisted Extraction of Cyanobacterial Pigments. J. Biotechnol. 2021, 334, 35–42. [Google Scholar] [CrossRef] [PubMed]
- Pagels, F.; Lopes, G.; Vasconcelos, V.; Guedes, A.C. White and Red LEDs as Two-Phase Batch for Cyanobacterial Pigments Production. Bioresour. Technol. 2020, 307, 123105. [Google Scholar] [CrossRef]
- Lopes, T.F.; Cabanas, C.; Silva, A.; Fonseca, D.; Santos, E.; Guerra, L.T.; Sheahan, C.; Reis, A.; Gírio, F. Process Simulation and Techno-Economic Assessment for Direct Production of Advanced Bioethanol Using a Genetically Modified Synechocystis sp. Bioresour. Technol. Rep. 2019, 6, 113–122. [Google Scholar] [CrossRef]
- Panis, G.; Carreon, J.R. Commercial Astaxanthin Production Derived by Green Alga Haematococcus pluvialis: A Microalgae Process Model and a Techno-Economic Assessment All through Production Line. Algal Res. 2016, 18, 175–190. [Google Scholar] [CrossRef]
- Espada, J.J.; Pérez-Antolín, D.; Vicente, G.; Bautista, L.F.; Morales, V.; Rodríguez, R. Environmental and Techno-Economic Evaluation of β-Carotene Production from Dunaliella salina. A Biorefinery Approach. Biofuels Bioprod. Biorefin. 2020, 14, 43–54. [Google Scholar] [CrossRef]
- Mazzelli, A.; Valentini, M.; Cicci, A.; Iaquaniello, G.; Bravi, M. Industrial Bio-Fractionation Process of Microalgae Valuable Products Using Supercritical CO2. A Techno-Economical Evaluation. Chem. Eng. Res. Des. 2022, 178, 50–60. [Google Scholar] [CrossRef]
- Thomassen, G.; Egiguren Vila, U.; van Dael, M.; Lemmens, B.; van Passel, S. A Techno-Economic Assessment of an Algal-Based Biorefinery. Clean Technol. Environ. Policy 2016, 18, 1849–1862. [Google Scholar] [CrossRef]
- Thomassen, G.; van Dael, M.; van Passel, S. The Potential of Microalgae Biorefineries in Belgium and India: An Environmental Techno-Economic Assessment. Bioresour. Technol. 2018, 267, 271–280. [Google Scholar] [CrossRef] [PubMed]
- Banu, J.R.; Preethi; Kavitha, S.; Gunasekaran, M.; Kumar, G. Microalgae Based Biorefinery Promoting Circular Bioeconomy-Techno Economic and Life-Cycle Analysis. Bioresour. Technol. 2020, 302, 122822. [Google Scholar] [CrossRef] [PubMed]
- Zhang, Y.I.; Singh, S.; Bakshi, B.R. Accounting for Ecosystem Sewices in Life Cycle Assessment Part I: A Critical Review. Environ. Sci. Technol. 2010, 44, 2232–2242. [Google Scholar] [CrossRef]
- Morales, M.; Quintero, J.; Conejeros, R.; Aroca, G. Life Cycle Assessment of Lignocellulosic Bioethanol: Environmental Impacts and Energy Balance. Renew. Sustain. Energy Rev. 2015, 42, 1349–1361. [Google Scholar] [CrossRef]
- Ubando, A.T.; Rivera, D.R.T.; Chen, W.H.; Culaba, A.B. A Comprehensive Review of Life Cycle Assessment (LCA) of Microalgal and Lignocellulosic Bioenergy Products from Thermochemical Processes. Bioresour. Technol. 2019, 291, 121837. [Google Scholar] [CrossRef] [PubMed]
- Murray, P.M.; Moane, S.; Collins, C.; Beletskaya, T.; Thomas, O.P.; Duarte, A.W.F.; Nobre, F.S.; Owoyemi, I.O.; Pagnocca, F.C.; Sette, L.D.; et al. Sustainable Production of Biologically Active Molecules of Marine Based Origin. New Biotechnol. 2013, 30, 839–850. [Google Scholar] [CrossRef]
- Duran Quintero, C.; Ventura, A.; Lépine, O.; Pruvost, J. Eco-Design of Spirulina Solar Cultivation: Key Aspects to Reduce Environmental Impacts Using Life Cycle Assessment. J. Clean. Prod. 2021, 299, 126741. [Google Scholar] [CrossRef]
- Rodríguez, R.; Espada, J.J.; Moreno, J.; Vicente, G.; Bautista, L.F.; Morales, V.; Sánchez-Bayo, A.; Dufour, J. Environmental Analysis of Spirulina Cultivation and Biogas Production Using Experimental and Simulation Approach. Renew Energy 2018, 129, 724–732. [Google Scholar] [CrossRef]
- Smetana, S.; Sandmann, M.; Rohn, S.; Pleissner, D.; Heinz, V. Autotrophic and Heterotrophic Microalgae and Cyanobacteria Cultivation for Food and Feed: Life Cycle Assessment. Bioresour. Technol. 2017, 245, 162–170. [Google Scholar] [CrossRef]
- Ye, C.; Mu, D.; Horowitz, N.; Xue, Z.; Chen, J.; Xue, M.; Zhou, Y.; Klutts, M.; Zhou, W. Life Cycle Assessment of Industrial Scale Production of Spirulina Tablets. Algal Res. 2018, 34, 154–163. [Google Scholar] [CrossRef]
- Papadaki, S.; Kyriakopoulou, K.; Tzovenis, I.; Krokida, M. Environmental Impact of Phycocyanin Recovery from Spirulina Platensis Cyanobacterium. Innov. Food Sci. Emerg. Technol. 2017, 44, 217–223. [Google Scholar] [CrossRef]
- Käferböck, A.; Smetana, S.; de Vos, R.; Schwarz, C.; Toepfl, S.; Parniakov, O. Sustainable Extraction of Valuable Components from Spirulina Assisted by Pulsed Electric Fields Technology. Algal Res. 2020, 48, 101914. [Google Scholar] [CrossRef]
- Allen, M.M. Simple Conditions for Growth of Unicellular Blue-Green Algae on Plates. J. Phycol. 1968, 4, 1–4. [Google Scholar] [CrossRef] [PubMed]
- Nwoba, E.G.; Parlevliet, D.A.; Laird, D.W.; Alameh, K.; Moheimani, N.R. Outdoor Phycocyanin Production in a Standalone Thermally-Insulated Photobioreactor. Bioresour. Technol. 2020, 315, 123865. [Google Scholar] [CrossRef]
- Pereira, H.; Páramo, J.; Silva, J.; Marques, A.; Barros, A.; Maurício, D.; Santos, T.; Schulze, P.; Barros, R.; Gouveia, L.; et al. Scale-up and Large-Scale Production of Tetraselmis sp. CTP4 (Chlorophyta) for CO2 Mitigation: From an Agar Plate to 100-M3 Industrial Photobioreactors. Sci. Rep. 2018, 8, 5112. [Google Scholar] [CrossRef]
- IPMA Instituto Português Do Mar e Da Atmosfera. Available online: https://www.ipma.pt/ (accessed on 17 March 2022).
- Pérez-López, P.; de Vree, J.H.; Feijoo, G.; Bosma, R.; Barbosa, M.J.; Moreira, M.T.; Wijffels, R.H.; van Boxtel, A.J.B.; Kleinegris, D.M.M. Comparative Life Cycle Assessment of Real Pilot Reactors for Microalgae Cultivation in Different Seasons. Appl. Energy 2017, 205, 1151–1164. [Google Scholar] [CrossRef]
- Doepfert, M.; Castro, R. Techno-Economic Optimization of a 100% Renewable Energy System in 2050 for Countries with High Shares of Hydropower: The Case of Portugal. Renew. Energy 2021, 165, 491–503. [Google Scholar] [CrossRef]
- Wernet, G.; Bauer, C.; Steubing, B.; Reinhard, J.; Moreno-Ruiz, E.; Weidema, B. The Ecoinvent Database Version 3 (Part I): Overview and Methodology. Int. J. Life Cycle Assess. 2016, 21, 1218–1230. [Google Scholar] [CrossRef]
- Huijbregts, M.; Steinmann, Z.; Elshout, P.M.F.; Stam, G.; Verones, F.; Vieira, M.D.M.; Hollander, A.; Zijp, M.; van Zelm, R. ReCiPe 2016 v1. 1 a Harmonized Life Cycle Impact Assessment Method at Midpoint and Endpoint Level Report I: Characterization; RIVM Report 2016-0104a 2019; National Institute for Public Health and the Environment RIVM: Utrecht, The Netherlands, 2016. [Google Scholar]
- Llewellyn, C.A.; Kapoore, R.V.; Lovitt, R.W.; Greig, C.; Fuentes-Grünewald, C.; Kultschar, B. Deriving Economic Value from Metabolites in Cyanobacteria. In Grand Challenges in Biology and Biotechnology; Springer: Berlin/Heidelberg, Germany, 2019. [Google Scholar]
- Pérez-López, P.; González-García, S.; Jeffryes, C.; Agathos, S.N.; McHugh, E.; Walsh, D.; Murray, P.; Moane, S.; Feijoo, G.; Moreira, M.T. Life Cycle Assessment of the Production of the Red Antioxidant Carotenoid Astaxanthin by Microalgae: From Lab to Pilot Scale. J. Clean. Prod. 2014, 64, 332–344. [Google Scholar] [CrossRef]
- Kamravamanesh, D.; Kiesenhofer, D.; Fluch, S.; Lackner, M.; Herwig, C. Scale-up Challenges and Requirement of Technology-Transfer for Cyanobacterial Poly (3-Hydroxybutyrate) Production in Industrial Scale. Int. J. Biobased Plast. 2019, 1, 60–71. [Google Scholar] [CrossRef]
- Lee, A.K.; Lewis, D.M.; Ashman, P.J. Disruption of Microalgal Cells for the Extraction of Lipids for Biofuels: Processes and Specific Energy Requirements. Biomass Bioenergy 2012, 46, 89–101. [Google Scholar] [CrossRef]
- Eurostat Renewable Energy Statistics. Available online: https://ec.europa.eu/eurostat/statistics-explained/ (accessed on 21 March 2022).
- Zhong, J.; Bollen, M.; Rönnberg, S. Towards a 100% Renewable Energy Electricity Generation System in Sweden. Renew. Energy 2021, 171, 812–824. [Google Scholar] [CrossRef]
- Wuang, S.C.; Khin, M.C.; Chua, P.Q.D.; Luo, Y.D. Use of Spirulina Biomass Produced from Treatment of Aquaculture Wastewater as Agricultural Fertilizers. Algal Res. 2016, 15, 59–64. [Google Scholar] [CrossRef]
- Borowitzka, M.A.; Vonshak, A. Scaling up Microalgal Cultures to Commercial Scale. Eur. J. Phycol. 2017, 52, 407–418. [Google Scholar] [CrossRef]
- Jeevanandam, J.; Danquah, M.K. Chapter 9-Dewatering and Drying of Algal Cultures. In Handbook of Microalgae-Based Processes and Products; Jacob-Lopes, E., Maroneze, M.M., Queiroz, M.I., Zepka, L.Q., Eds.; Academic Press: Cambridge, MA, USA, 2020; pp. 207–224. ISBN 978-0-12-818536-0. [Google Scholar]
- Seghiri, R.; Legrand, J.; Hsissou, R.; Essamri, A. Comparative Study of the Impact of Conventional and Unconventional Drying Processes on Phycobiliproteins from Arthrospira Platensis. Algal Res. 2021, 53, 102165. [Google Scholar] [CrossRef]
- Henrard, A.A.; de Morais, M.G.; Costa, J.A.V. Vertical Tubular Photobioreactor for Semicontinuous Culture of Cyanobium sp. Bioresour. Technol. 2011, 102, 4897–4900. [Google Scholar] [CrossRef]
- Wang, N.; Guan, B.; Kong, Q.; Duan, L. A Semi-Continuous Cultivation Method for Haematococcus pluvialis from Non-Motile Cells to Motile Cells. J. Appl. Phycol. 2018, 30, 773–781. [Google Scholar] [CrossRef]








| Inputs from Technosphere | |||||
|---|---|---|---|---|---|
| Materials | Energy | ||||
| S1. Pre-inoculum | S1. Pre-inoculum | ||||
| Cleaning of the material | Medium preparation | ||||
| NaClO | 10 | g | Autoclave | 12 | kWh |
| Tap water | 400 | mL | Inoculum | ||
| Water (deionised) | 200 | mL | Incubator | 70 | kWh |
| Medium preparation | White LED | 7.7 | kWh | ||
| BG11 solids a | 31.7 | g | Air pump | 8.4 | kWh |
| Water (deionised) | 2 | L | S2. Cultivation | ||
| S2. Cultivation | Medium preparation | ||||
| Cleaning of the material | Autoclave | 12 | kWh | ||
| NaClO | 100 | g | Inoculum | ||
| Tap water | 4 | L | Incubator | 218.4 | kWh |
| Water (deionised) | 2 | L | White LED | 22.4 | kWh |
| Medium preparation | Red LED | 9 | kWh | ||
| BG11 solids a | 285.3 | g | Air pump | 8.4 | kWh |
| Water (deionised) | 18 | L | S3. Harvesting | ||
| S5. Extraction I | Centrifuge | 0.8 | |||
| Ethanol | 400 | mL | S4. Dewatering | ||
| Water (deionised) | 4 | mL | Freezer | 1.9 | kWh |
| NaCl | 0.1 | g | Freeze-drier | 48 | kWh |
| S6. Extraction II | S5. Extraction I | ||||
| Water (deionised) | 400 | mL | Ohmic Heating | 0.1 | kWh |
| Centrifuge | 0.4 | kWh | |||
| Rotavapor | 1.1 | kWh | |||
| S6. Extraction II | |||||
| Agitator | 2 | Wh | |||
| Centrifuge | 0.4 | kWh | |||
| Freezer | 1.9 | kWh | |||
| Freeze-drier | 48 | kWh | |||
| S7. Residual biomass | |||||
| Dry oven | 16.8 | kWh | |||
| Outputs to technosphere | |||||
| Carotenoids’ extract | 10.8 | g | |||
| Phycobiliproteins’ extract | 10 | g | |||
| Residual biomass | 19.2 | g | |||
| Outputs to environment | |||||
| Wastewater | 27 | L | |||
| Inputs from Technosphere | |||||
|---|---|---|---|---|---|
| Materials | Energy | ||||
| S1. Pre-inoculum | S1. Pre-inoculum | ||||
| Cleaning of the material | Medium preparation | ||||
| NaClO | 7 | kg | Heat from steam | 36.6 | MJ |
| Tap water | 280 | L | Inoculum | ||
| Water (deionised) | 140 | L | Heater | 5.0 | kWh |
| Medium preparation | Illumination | 0.3 | kWh | ||
| BG11 solids a | 221.9 | g | Air pump | 0.8 | kWh |
| Water (deionised) | 14 | L | S2. Cultivation | ||
| S2. Cultivation | Medium preparation | ||||
| Medium preparation | Heat from steam | 329.1 | MJ | ||
| BG11 solids a | 2 | kg | Inoculum | ||
| Water (deionised) | 126 | L | Heater | 100.8 | kWh |
| S5. Extraction I | Illumination | 6.2 | kWh | ||
| Ethanol | 2.8 | L | Air pump | 16.8 | kWh |
| Water (deionised) | 28 | mL | S3. Harvesting | ||
| NaCl | 0.6 | g | Centrifuge | 0.6 | kWh |
| S6. Extraction II | Ultracentrifuge | 0.8 | kWh | ||
| Water (deionised) | 2.8 | L | S4. Dewatering | ||
| Freezer | 1.9 | kWh | |||
| Freeze-drier | 48 | kWh | |||
| S5. Extraction I | |||||
| Ohmic Heating | 0.8 | kWh | |||
| Centrifuge | 0.8 | kWh | |||
| Rotavapor | 20.4 | kWh | |||
| S6. Extraction II | |||||
| Agitator | 2 | Wh | |||
| Centrifuge | 0.8 | kWh | |||
| Freezer | 1.9 | kWh | |||
| Freeze-drier | 48 | kWh | |||
| S7. Residual biomass | |||||
| Dry oven | 16.8 | kWh | |||
| Inputs from nature | |||||
| S1. Pre-inoculum | |||||
| Cooling water | 1.74 | m3 | |||
| S2. Cultivation | |||||
| Cooling water | 15.7 | m3 | |||
| Outputs to technosphere | |||||
| Carotenoids’ extract | 75.6 | g | |||
| Phycobiliproteins’ extract | 70.0 | g | |||
| Residual biomass | 134.4 | g | |||
| Outputs to environment | |||||
| Wastewater | 565.6 | L | |||
| Inputs from Technosphere | |||||
|---|---|---|---|---|---|
| Materials | Energy | ||||
| S1. Pre-inoculum | S1. Pre-inoculum | ||||
| Cleaning of the material | Cleaning of the material | ||||
| Ozone | 1 | kg | Ozone sterilisation | 12 | kWh |
| Tap water | 100 | m3 | Medium preparation | ||
| Medium preparation | Ozone sterilisation | 2.7 | kWh | ||
| BG11 solids a | 158.6 | kg | Inoculum | ||
| Water (deionised) | 10 | m3 | Growth control b | 11.9 | MWh |
| Ozone | 0.1 | kg | Illumination | 0.1 | MWh |
| S2. Cultivation | S2. Cultivation | ||||
| Medium preparation | Medium preparation | ||||
| BG11 solids a | 1247 | kg | Ozone sterilisation | 24.3 | kWh |
| Water (deionised) | 90 | m3 | Inoculum | ||
| S5. Extraction I | Growth control b | 238 | MWh | ||
| Ethanol | 2 | m3 | Illumination | 1.5 | MWh |
| Water (deionised) | 20 | L | S3. Harvesting | ||
| NaCl | 0.4 | kg | Centrifuge | 5.4 | MWh |
| S6. Extraction II | S4. Dewatering | ||||
| Water (deionised) | 2 | m3 | Freeze-drier | 1.9 | MWh |
| S5. Extraction I | |||||
| Agitator | 2 | kWh | |||
| Ohmic Heating | 67 | kWh | |||
| Centrifuge | 132 | kWh | |||
| Rotary dryer c | 5.5 | GJ | |||
| S6. Extraction II | |||||
| Agitator | 2 | kWh | |||
| Centrifuge | 128 | kWh | |||
| Freeze-drier | 2 | MWh | |||
| S7. Residual biomass | |||||
| Tray dryer c | 4.1 | GJ | |||
| Outputs to technosphere | |||||
| Carotenoids’ extract | 54 | kg | |||
| Phycobiliproteins’ extract | 50 | kg | |||
| Residual biomass | 96 | kg | |||
| Outputs to environment | |||||
| Wastewater | 202 | m3 | |||
| Impact 1 | Unit | Per Batch | Per Litre of Culture | Carotenoids | Phycobiliproteins | ||
|---|---|---|---|---|---|---|---|
| MA | EA | MA | EA | ||||
| GW | kg CO2 eq | 197.3 | 9.86 | 5.12 | 1.79 | 4.74 | 8.08 |
| SOD | kg CFC11 eq | 7.67 × 10−5 | 3.84 × 10−6 | 1.99 × 10−6 | 6.96 × 10−7 | 1.84 × 10−6 | 3.14 × 10−6 |
| TA | kg SO2 eq | 1.04 | 5.20 × 10−2 | 2.70 × 10−2 | 9.43 × 10−3 | 2.50 × 10−2 | 4.26 × 10−2 |
| FE | kg P eq | 7.01 × 10−2 | 3.50 × 10−3 | 1.82 × 10−3 | 6.35 × 10−4 | 1.68 × 10−3 | 2.87 × 10−3 |
| ME | kg N eq | 4.65 × 10−3 | 2.32 × 10−4 | 1.21 × 10−4 | 4.21 × 10−5 | 1.12 × 10−4 | 1.90 × 10−4 |
| TET | kg 1.4-DCB | 128.1 | 6.40 | 3.33 | 1.16 | 3.08 | 5.24 |
| FET | kg 1.4-DCB | 2.11 | 10.57 × 10−2 | 5.49 × 10−2 | 1.92 × 10−2 | 5.08 × 10−2 | 8.65 × 10−2 |
| MET | kg 1.4-DCB | 2.99 | 14.96 × 10−2 | 7.77 × 10−2 | 2.71 × 10−2 | 7.19 × 10−2 | 12.25 × 10−2 |
| HCT | kg 1.4-DCB | 4.50 | 0.22 | 0.12 | 0.04 | 0.11 | 0.18 |
| HNCT | kg 1.4-DCB | 118.5 | 5.93 | 3.08 | 1.07 | 2.85 | 4.85 |
| FRS | kg oil eq | 54.53 | 2.73 | 1.42 | 0.49 | 1.31 | 2.23 |
| Impact 1 | Unit | Per Batch | Per Litre of Culture | Carotenoids | Phycobiliproteins | ||
|---|---|---|---|---|---|---|---|
| MA | EA | MA | EA | ||||
| GW | kg CO2 eq | 165.26 | 1.18 | 0.61 | 0.21 | 0.57 | 0.97 |
| SOD | kg CFC11 eq | 7.18 × 10−5 | 5.13 × 10−7 | 2.66 × 10−7 | 9.29 × 10−8 | 2.46 × 10−7 | 4.20 × 10−7 |
| TA | kg SO2 eq | 7.25 × 10−1 | 5.18 × 10−3 | 2.69 × 10−3 | 9.39 × 10−4 | 2.49 × 10−3 | 4.24 × 10−3 |
| FE | kg P eq | 5.41 × 10−2 | 3.86 × 10−4 | 2.00 × 10−4 | 7.00 × 10−5 | 1.86 × 10−4 | 3.16 × 10−4 |
| ME | kg N eq | 7.19 × 10−3 | 5.14 × 10−5 | 2.67 × 10−5 | 9.32 × 10−6 | 2.47 × 10−5 | 4.21 × 10−5 |
| TET | kg 1.4-DCB | 151.75 | 1.08 | 0.56 | 0.20 | 0.52 | 0.89 |
| FET | kg 1.4-DCB | 1.58 | 1.13 × 10−2 | 5.86 × 10−3 | 2.04 × 10−3 | 5.42 × 10−3 | 9.23 × 10−3 |
| MET | kg 1.4-DCB | 2.25 | 1.61 × 10−2 | 8.36 × 10−3 | 2.92 × 10−3 | 7.74 × 10−3 | 1.31 × 10−2 |
| HCT | kg 1.4-DCB | 3.37 | 2.41 × 10−2 | 1.25 × 10−2 | 4.37 × 10−3 | 1.16 × 10−2 | 1.97 × 10−2 |
| HNCT | kg 1.4-DCB | 85.81 | 0.61 | 0.32 | 0.11 | 0.29 | 0.50 |
| FRS | kg oil eq | 49.37 | 0.35 | 0.18 | 0.06 | 0.17 | 0.29 |
| Impact 1 | Unit | Per Batch | Per Litre of Culture | Carotenoids | Phycobiliproteins | ||
|---|---|---|---|---|---|---|---|
| MA | EA | MA | EA | ||||
| GW | kg CO2 eq | 105.16 × 103 | 1.05 | 0.55 | 0.19 | 0.51 | 0.86 |
| SOD | kg CFC11 eq | 4.16 × 10−2 | 4.16 × 10−7 | 2.16 × 10−7 | 7.55 × 10−8 | 2.00 × 10−7 | 3.41 × 10−7 |
| TA | kg SO2 eq | 545.05 | 5.45 × 10−3 | 2.83 × 10−3 | 9.88 × 10−4 | 2.62 × 10−3 | 4.46 × 10−3 |
| FE | kg P eq | 37.61 | 3.76 × 10−4 | 1.95 × 10−4 | 6.82 × 10−5 | 1.81 × 10−4 | 3.08 × 10−4 |
| ME | kg N eq | 3.74 | 3.75 × 10−5 | 1.95 × 10−5 | 6.80 × 10−6 | 1.80 × 10−5 | 3.07 × 10−5 |
| TET | kg 1.4-DCB | 74.47 × 103 | 0.74 | 0.39 | 0.14 | 0.36 | 0.61 |
| FET | kg 1.4-DCB | 1.13 × 103 | 1.13 × 10−2 | 5.89 × 10−3 | 2.06 × 10−3 | 5.45 × 10−3 | 9.28 × 10−3 |
| MET | kg 1.4-DCB | 1.60 × 103 | 1.60 × 10−2 | 8.33 × 10−3 | 2.91 × 10−3 | 7.71 × 10−3 | 1.313 × 10−2 |
| HCT | kg 1.4-DCB | 2.40 × 103 | 2.40 × 10−2 | 1.25 × 10−2 | 4.35 × 10−3 | 1.15 × 10−2 | 1.96 × 10−2 |
| HNCT | kg 1.4-DCB | 62.83 × 103 | 0.63 | 0.33 | 0.11 | 0.30 | 0.51 |
| FRS | kg oil eq | 29.96 × 103 | 0.30 | 0.16 | 0.05 | 0.14 | 0.25 |
Publisher’s Note: MDPI stays neutral with regard to jurisdictional claims in published maps and institutional affiliations. |
© 2022 by the authors. Licensee MDPI, Basel, Switzerland. This article is an open access article distributed under the terms and conditions of the Creative Commons Attribution (CC BY) license (https://creativecommons.org/licenses/by/4.0/).
Share and Cite
Pagels, F.; Arias, A.; Guedes, A.C.; Vicente, A.A.; Vasconcelos, V.; Moreira, M.T. Identifying Key Environmental Indicators in the Assessment of the Proof-of-Concept in Pigment Production from the Marine Cyanobacterium Cyanobium sp. Appl. Sci. 2022, 12, 12999. https://doi.org/10.3390/app122412999
Pagels F, Arias A, Guedes AC, Vicente AA, Vasconcelos V, Moreira MT. Identifying Key Environmental Indicators in the Assessment of the Proof-of-Concept in Pigment Production from the Marine Cyanobacterium Cyanobium sp. Applied Sciences. 2022; 12(24):12999. https://doi.org/10.3390/app122412999
Chicago/Turabian StylePagels, Fernando, Ana Arias, A. Catarina Guedes, António A. Vicente, Vitor Vasconcelos, and Maria Teresa Moreira. 2022. "Identifying Key Environmental Indicators in the Assessment of the Proof-of-Concept in Pigment Production from the Marine Cyanobacterium Cyanobium sp." Applied Sciences 12, no. 24: 12999. https://doi.org/10.3390/app122412999
APA StylePagels, F., Arias, A., Guedes, A. C., Vicente, A. A., Vasconcelos, V., & Moreira, M. T. (2022). Identifying Key Environmental Indicators in the Assessment of the Proof-of-Concept in Pigment Production from the Marine Cyanobacterium Cyanobium sp. Applied Sciences, 12(24), 12999. https://doi.org/10.3390/app122412999

