A New Research Scheme for Full-Scale/Model Test Comparisons to Validate the Traditional Wind Tunnel Pressure Measurement Technique
Abstract
1. Introduction
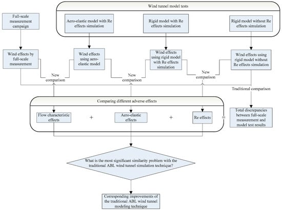
2. A New Research Scheme for Full-Scale/Model Test Comparisons
- (1)
- Conduct full-scale measurements for wind effects on the full-scale structure.
- (2)
- Manufacture an aero-elastic pressure measurement model and a rigid pressure measurement model of the prototype in the wind tunnel, and simulate the high Re effects on these models by roughening the surfaces of the models.
- (3)
- Conduct wind tunnel model tests for wind effects on scaled models.
- (4)
- Compare wind effects according to the in situ measurements to those according to the wind tunnel model test using the rigid model without Re effects simulation to quantify the total discrepancies, which contain Re effects, flow characteristic effects and aero-elastic effects. Then, use the wind effects measured on the aero-elastic and the rigid models with the high Re effects simulation to separate the mingled adverse effects. Specifically, flow characteristic effects can be obtained by subtracting wind effects from full-scale measurements from those using the aero-elastic model with high Re effects simulation; aero-elastic effects can be obtained by subtracting wind effects using the aero-elastic model with high Re effects simulation from those using the rigid model with high Re effects simulation; and Re effects can be obtained by subtracting wind effects using the rigid model with high Re effects simulation from those using the rigid model without high Re effects simulation.
- (5)
- Reveal the most significant adverse influence on the reliability of the traditional ABL wind tunnel pressure measurement technique by comparing the three adverse effects.
3. Case Study: Peng-Cheng Cooling Tower
3.1. Engineering Background
3.2. Full-Scale Measurements
3.3. Wind Tunnel Model Tests Using an Aero-Elastic Model of Peng-Cheng Tower
3.4. Wind Tunnel Model Tests Using the Rigid Model of Peng-Cheng Tower
3.5. Results and Comparisons
4. Conclusions
Author Contributions
Funding
Data Availability Statement
Acknowledgments
Conflicts of Interest
Appendix A
References
- Marshall, R.D. A study of wind pressures on a single-family dwelling in model and full scale. J. Wind Eng. Ind. Aerodyn. 1975, 1, 177–199. [Google Scholar] [CrossRef]
- Apperley, L.; Surry, D.; Stathopoulos, T.; Davenport, A. Comparative measurements of wind pressure on a model of the full-scale experimental house at Aylesbury, England. J. Wind Eng. Ind. Aerodyn. 1979, 4, 207–228. [Google Scholar] [CrossRef]
- Dalley, S. Surface pressure spectra on a model of the Silsoe structures building and comparison with full-scale. J. Wind Eng. Ind. Aerodyn. 1996, 60, 177–187. [Google Scholar] [CrossRef]
- Pang, J.B. Observation and Wind Tunnel Simulation of Strong Wind Characteristics in Coastal and Mountainous Areas. Ph.D. Thesis, Tongji University, Shanghai, China, 2006. (In Chinese). [Google Scholar]
- Hoxey, R.; Robertson, A.; Richardson, G.; Short, J. Correction of wind-tunnel pressure coefficients for Reynolds number effect. J. Wind Eng. Ind. Aerodyn. 1997, 69, 547–555. [Google Scholar] [CrossRef]
- Richardson, G.; Hoxey, R.; Robertson, A.; Short, J. The Silsoe Structures Building: Comparisons of pressures measured at full scale and in two wind tunnels. J. Wind Eng. Ind. Aerodyn. 1997, 72, 187–197. [Google Scholar] [CrossRef]
- Hoxey, R.; Reynolds, A.; Richardson, G.; Robertson, A.; Short, J. Observations of Reynolds number sensitivity in the separated flow region on a bluff body. J. Wind Eng. Ind. Aerodyn. 1998, 73, 231–249. [Google Scholar] [CrossRef]
- Richards, P.J.; Hoxey, R.P. Flow reattachment on the roof of a 6m cube. J. Wind Eng. Ind. Aerodyn. 2006, 94, 77–99. [Google Scholar] [CrossRef]
- Song, W.; Liang, S.; Song, J.; Zou, L.; Hu, G. Investigation on wind-induced aero-elastic effects of tall buildings by wind tunnel test using a bi-axial forced vibration device. Eng. Struct. 2019, 195, 414–424. [Google Scholar] [CrossRef]
- Zou, L.; Li, F.; Song, J.; Shi, T.; Liang, S.; Mercan, O. Investigation of torsional aeroelastic effects on high-rise buildings using forced vibration wind tunnel tests. J. Wind Eng. Ind. Aerodyn. 2020, 200, 104158. [Google Scholar] [CrossRef]
- Huang, P.; Quan, Y.; Gu, M. Experimental study of aerodynamic damping of typical tall buildings. Math. Probl. Eng. 2013, 2013, 731572. [Google Scholar] [CrossRef]
- Quan, Y.; Gu, M.; Tamura, Y. Experimental evaluation of aerodynamic damping of square super high-rise buildings. Wind Struct. Int. J. 2005, 8, 309–324. [Google Scholar] [CrossRef]
- Gu, M.; Cao, H.L.; Quan, Y. Experimental study of across-wind aerodynamic damping of super high-rise buildings with aerodynamically modified square cross-sections. Struct. Des. Tall Spéc. Build. 2013, 23, 1225–1245. [Google Scholar] [CrossRef]
- Wang, L.; Fan, X.-Y.; Liang, S.-G.; Song, J.; Wang, Z.-K. Improved expression for across-wind aerodynamic damping ratios of super high-rise buildings. J. Wind Eng. Ind. Aerodyn. 2018, 176, 263–272. [Google Scholar] [CrossRef]
- Nishi, A.; Kikugawa, H.; Matsuda, Y.; Tashiro, D. Active control of turbulence for an atmospheric boundary layer model in a wind tunnel. J. Wind Eng. Ind. Aerodyn. 1999, 83, 409–419. [Google Scholar] [CrossRef]
- Cao, S.; Nishi, A.; Kikugawa, H.; Matsuda, Y. Reproduction of wind velocity history in a multiple fan wind tunnel. J. Wind Eng. Ind. Aerodyn. 2002, 90, 1719–1729. [Google Scholar] [CrossRef]
- Cui, W.; Zhao, L.; Cao, S.; Ge, Y. Generating unconventional wind flow in an actively controlled multi-fan wind tunnel. Wind Struct. 2021, 33, 115–122. [Google Scholar]
- Catarelli, R.A.; Fernández-Cabán, P.L.; Phillips, B.M.; Bridge, J.A.; Masters, F.J.; Gurley, K.R.; Prevatt, D.O. Automation and new capabilities in the university of Florida NHERI Boundary Layer Wind Tunnel. Front. Built Environ. 2020, 6, 558151. [Google Scholar] [CrossRef]
- Cao, S.S.; Ke, S.T.; Zhang, W.M.; Zhao, L.; Ge, Y.G.; Cheng, X.X. Load-response correlation-based equivalent static wind loads for large cooling towers. Adv. Struct. Eng. 2019, 22, 2464–2475. [Google Scholar] [CrossRef]
- Cheng, X.X.; Zhao, L.; Ge, Y.J.; Dong, R.; Demartino, C. Wind effects on rough-walled and smooth-walled large cooling towers. Adv. Struct. Eng. 2017, 20, 843–864. [Google Scholar] [CrossRef]
- Cheng, X.X.; Dong, J.; Peng, Y.; Zhao, L.; Ge, Y.G. Effects of free-stream turbulence on wind loads on a full-scale large cooling tower. Adv. Struct. Eng. 2017, 21, 1437–1453. [Google Scholar] [CrossRef]
- Cheng, X.X.; Ke, S.T.; Li, P.F.; Ge, Y.J.; Zhao, L. External extreme wind pressure distribution for the structural design of cooling towers. Eng. Struct. 2019, 181, 336–353. [Google Scholar] [CrossRef]
- Dalgliesh, W.A. Experience with wind pressure measurements on a full-scale building. In Proceedings of the Technical Meeting Concerning Wind Loads on Buildings and Structures, Gaithersburg, MD, USA, 27 January 1969. [Google Scholar]
- Niemann, H.J.; Holscher, N. A review of recent experiments on the flow past circular cylinders. J. Wind Eng. Ind. Aerodyn. 1990, 33, 197–209. [Google Scholar] [CrossRef]
- Cheng, X.; Zhao, L.; Ge, Y.; Wu, G. Wind effects on large cooling tower in velocity fields of different non-stationary levels. In Proceedings of the Institution of Civil Engineers–Structures and Buildings; ICE: London, UK, 2021; pp. 1–16. [Google Scholar] [CrossRef]
- GB/T 50102-2003; Code for Design of Cooling for Industrial Recirculation Water. Ministry of Construction: Beijing, China, 2003.
- Simiu, E.; Scanlan, R.H. Wind Effects on Structures; John Wiley & Sons: New York, NY, USA, 1996. [Google Scholar]
- Holmes, J.D. Wind Loading of Structures; Spon Press: London, UK, 2001. [Google Scholar]
- GB 50009-2012; Load Code for the Design of Building Structures. China Architecture & Building Press: Beijing, China, 2012. (In Chinese)















| Order | Natural Frequency of the Prototype (Hz) | Aero-Elastic Model with Copper Lead Blocks | Rigid Model without Copper Lead Blocks | ||||
|---|---|---|---|---|---|---|---|
| Target Natural Frequency (Hz) | Measured Natural Frequency (Hz) | Relative Error (%) | Target Natural Frequency (Hz) | Measured Natural Frequency (Hz) | Relative Error (%) | ||
| 1, 2 | 0.658 | 9.912 | 9.713 | −2.00 | 38.002 | 40.362 | −6.21 |
| 3, 4 | 0.697 | 10.455 | 11.481 | 9.81 | 41.857 | 43.287 | −5.94 |
| 5, 6 | 0.822 | 12.33 | 13.434 | 8.95 | |||
| 7, 8 | 0.891 | 13.365 | 14.627 | 9.44 | |||
| 9, 10 | 0.953 | 14.295 | 16.147 | 12.95 | |||
| Mean wind pressure coefficient | Angle (Degree) | 0 | 10 | 20 | 30 | 40 | 50 | 60 | 70 | 80 | 90 |
| Re effects (%) | 11.45 | 11.50 | 30.01 | 82.10 | 108.77 | 73.68 | 47.15 | 23.87 | 57.44 | 77.98 | |
| Aero-elastic effects (%) | 0.00 | 0.00 | 0.00 | 0.00 | 0.00 | 0.00 | 0.00 | 6.72 | 12.01 | 0.00 | |
| Flow characteristic effects (%) | 0.27 | 8.60 | 36.87 | 212.71 | 16.31 | 25.47 | 15.43 | 3.33 | 11.05 | 29.01 | |
| Total discrepancies (%) | 11.69 | 3.89 | 4.20 | 44.03 | 74.72 | 29.44 | 24.45 | 36.60 | 53.85 | 129.61 | |
| Angle (Degree) | 100 | 110 | 120 | 130 | 140 | 150 | 160 | 170 | 180 | Average | |
| Re effects (%) | 194.12 | 219.91 | 91.74 | 47.64 | 28.72 | 59.42 | 41.52 | 39.61 | 35.55 | 52.39 | |
| Aero-elastic effects (%) | 0.00 | 0.00 | 0.00 | 9.37 | 31.06 | 6.10 | 9.38 | 10.37 | 42.42 | 1.87 | |
| Flow characteristic effects (%) | 22.82 | 30.18 | 26.50 | 31.85 | 47.32 | 23.75 | 36.02 | 47.42 | 47.62 | 35.91 | |
| Total discrepancies (%) | 261.24 | 123.37 | 40.93 | 10.04 | 11.13 | 28.97 | 0.96 | 18.99 | 1.13 | 41.25 | |
| Fluctuating wind pressure coefficient | Angle (Degree) | 0 | 10 | 20 | 30 | 40 | 50 | 60 | 70 | 80 | 90 |
| Re effects (%) | 61.24 | 52.14 | 33.56 | 28.85 | 48.37 | 94.01 | 166.57 | 189.39 | 178.43 | 123.24 | |
| Aero-elastic effects (%) | 18.50 | 18.67 | 19.52 | 19.42 | 18.28 | 12.91 | 19.39 | 2.99 | 17.41 | 64.32 | |
| Flow characteristic effects (%) | 10.30 | 1.23 | 19.80 | 27.67 | 6.37 | 4.19 | 18.42 | 40.41 | 20.16 | 53.42 | |
| Total discrepancies (%) | 17.89 | 22.21 | 28.76 | 32.55 | 28.98 | 61.88 | 75.31 | 77.60 | 83.59 | 70.89 | |
| Angle (Degree) | 100 | 110 | 120 | 130 | 140 | 150 | 160 | 170 | 180 | Average | |
| Re effects (%) | 232.63 | 403.45 | 181.01 | 82.02 | 95.29 | 69.24 | 94.26 | 66.91 | 60.41 | 97.58 | |
| Aero-elastic effects (%) | 23.64 | 17.57 | 45.36 | 17.79 | 42.58 | 23.72 | 29.65 | 24.92 | 23.71 | 21.14 | |
| Flow characteristic effects (%) | 49.71 | 40.38 | 44.12 | 9.29 | 34.19 | 30.25 | 13.29 | 1.74 | 1.90 | 20.20 | |
| Total discrepancies (%) | 106.83 | 252.91 | 121.29 | 63.55 | 50.48 | 68.14 | 54.82 | 27.50 | 20.05 | 49.97 |
Publisher’s Note: MDPI stays neutral with regard to jurisdictional claims in published maps and institutional affiliations. |
© 2022 by the authors. Licensee MDPI, Basel, Switzerland. This article is an open access article distributed under the terms and conditions of the Creative Commons Attribution (CC BY) license (https://creativecommons.org/licenses/by/4.0/).
Share and Cite
Cheng, X.-X.; Zhao, L.; Ke, S.-T.; Ge, Y.-J. A New Research Scheme for Full-Scale/Model Test Comparisons to Validate the Traditional Wind Tunnel Pressure Measurement Technique. Appl. Sci. 2022, 12, 12847. https://doi.org/10.3390/app122412847
Cheng X-X, Zhao L, Ke S-T, Ge Y-J. A New Research Scheme for Full-Scale/Model Test Comparisons to Validate the Traditional Wind Tunnel Pressure Measurement Technique. Applied Sciences. 2022; 12(24):12847. https://doi.org/10.3390/app122412847
Chicago/Turabian StyleCheng, Xiao-Xiang, Lin Zhao, Shi-Tang Ke, and Yao-Jun Ge. 2022. "A New Research Scheme for Full-Scale/Model Test Comparisons to Validate the Traditional Wind Tunnel Pressure Measurement Technique" Applied Sciences 12, no. 24: 12847. https://doi.org/10.3390/app122412847
APA StyleCheng, X.-X., Zhao, L., Ke, S.-T., & Ge, Y.-J. (2022). A New Research Scheme for Full-Scale/Model Test Comparisons to Validate the Traditional Wind Tunnel Pressure Measurement Technique. Applied Sciences, 12(24), 12847. https://doi.org/10.3390/app122412847
