Hybrid Decision Models of Leasing Business for Thailand Using Neural Network
Abstract
Featured Application
Abstract
1. Background
1.1. Introduction
1.2. Decision-Making Tools
- Measuring the performance of the inventory supply chain: it was found that the cause of the high inventory level was the fluctuation caused by the collaboration between the raw material processor and the manufacturer of rubber part products.
- Supply chain performance: the ability to fill orders. It looks at delivery delays which are factors that result from shortages and order fulfillment rates.
- Supply chain performance: comparing transportation rates and orders from customers, in order to respond to orders caused by the number of shipments that occur in each phase of the connection of members in the supply chain to customers.
1.3. Research Question
2. Research Methodology
- (1)
- The hybrid decision model links dynamic factors (preference and approval), external factors and hybrid model in the stock and flow diagram.
- (2)
- The hybrid decision model shows the percentage of the profit at the time for the leasing company. Decision-makers will determine practice guidelines such as increasing profit or reducing some costs. They can select some factors in the preference factors, approval factors or external factors.
- (3)
- After defining an interval of some factor’s value, the model will test by using sensitivity to show a profit for each sensitivity case.
- (4)
- The model will replace the factor until the new policy is matched. Then, the model stops working.
- (1)
- Loan officers will retrieve customer information in the database.
- (2)
- Upon receiving the information, the loan officers will calculate the turnover of the company in the past year by splitting the total revenue of the company, net profit for 36 months.
- (3)
- The model evaluates the data using the same set of loan officer evaluations and manifests in the form of profit.
- (4)
- The calculation is then compared with the current value of the calculation in the past. If the current value is higher, it indicates that the model developed in this study is more accurate than the past one.
- (5)
- The model can forecast future data in the form of profit. After verifying and validating the models, they will be implemented.
3. Preference Model
3.1. Model Used for Predicting the Results of Selection in Using the Services of Financial Institutions
3.1.1. NN by Considering Only the Basic Features
3.1.2. NN with Full Factors
3.1.3. NN with Cutting Factors by Pareto (80:20)
3.1.4. NN with Cutting Factors by 50%
3.2. Prediction Improvement
3.3. Validation
4. Approval Model
- (1)
- The customers’ bargaining power is significant. Customers can choose the services that best suit their needs and level of satisfaction by using both commercial banks and non-commercial banks, such as leasing businesses, credit unions, etc.
- (2)
- There is a moderate power of suppliers because leasing companies must conduct their operations in compliance with Bank of Thailand laws.
- (3)
- The threat posed by new entrants is moderate, as seen by the assistance received by businesses from established companies or the extensive credit extended by banks to finance operations.
- (4)
- There is a significant threat of substitutes, including gold mortgages, auto pawns, condo mortgages, etc.
- (5)
- The level of industry competition is significant, as seen by the competition for quick and convenient loan approval, the reduction of collateral assets, the expansion of the time period of principle and interest payment, etc.
4.1. Model Used in Predicting the Loan Approval Results
4.1.1. NN with Full Factors
4.1.2. NN with Cutting Factors by Pareto (80:20)
4.1.3. NN with Cutting Factors 50%
4.2. Prediction Improvement
4.3. Validation
5. Hybrid Decision Model
5.1. Model Used in Predicting the Profit Results
5.1.1. Expense Model
5.1.2. Revenue Model
- The consideration preference factors. Factors of this model are reviewed and some factors are further added from [41]. All the factors are considered to find the main factors that lead to revenue regarding the score of the customers’ rating. Factors are considered to be decision markers and analyzed by the SPSS program. Factors are shown in Table 9.
- 2.
- Other revenues from other operations. Factors composed of amount of money to close, monthly installment payment, fee charge which is received by the operation of the leasing company and GPP are the external factors and are received by experts. The revenue model is summarized below in Figure 6.
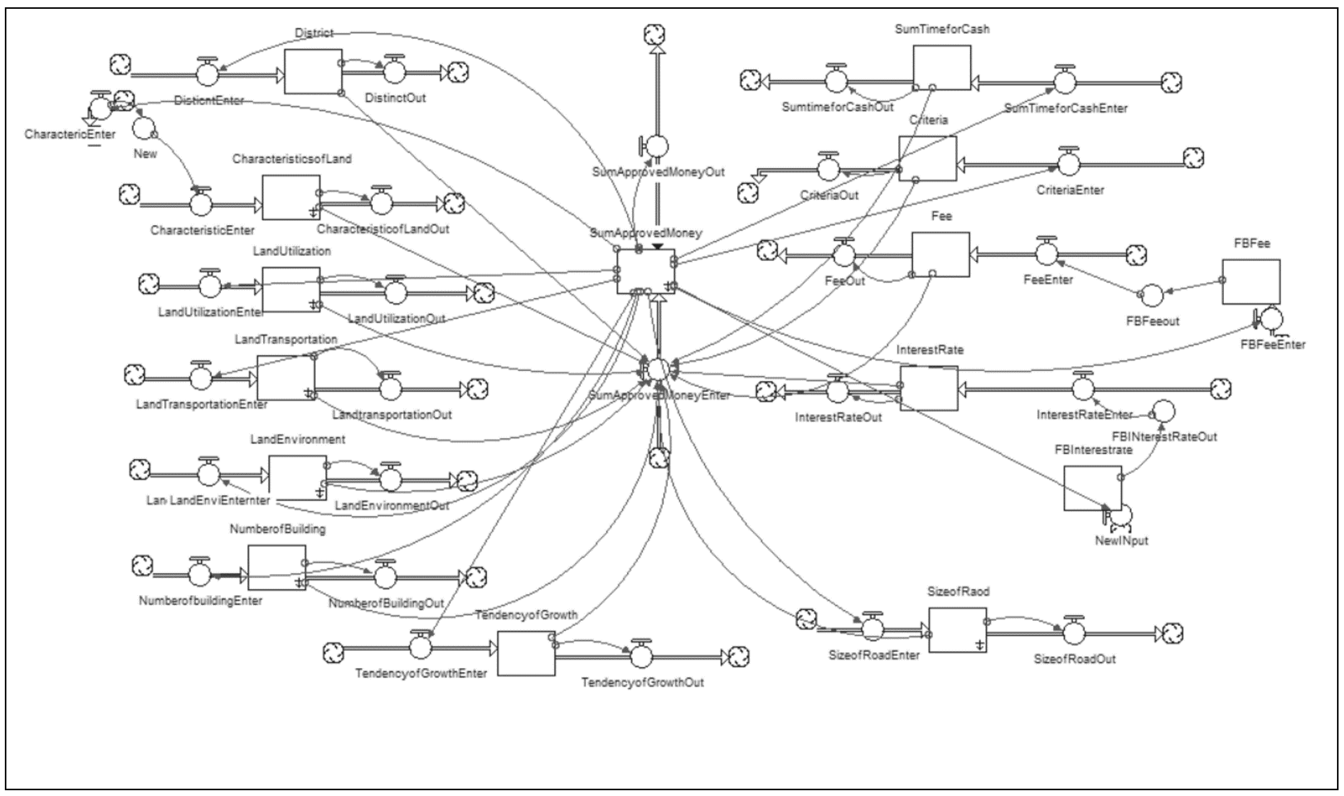
5.1.3. Appraisal Model
5.1.4. Profit Model
5.2. Model Results
5.3. Validation and Forecasting
5.4. Model Simulation
- -
- Increase profit by increasing employees.
- -
- Increasing by one financial employee (from 2 to 3).
- -
- Increasing by one official employee (from 3 to 4).
- -
- Increasing one by financial employee (from 2 to 3) and one official employee (from 3 to 4).
- -
- Increase profit by decreasing employees.
- -
- Decreasing by one financial employee (from 2 to 1).
- -
- Decreasing by one official employee (from 3 to 2).
- -
- Decreasing one by financial employee (from 2 to 1) and one official employee (from 3 to 2).
- -
- Increase profit by increasing branches.
- -
- Increasing by one branch (from 2 to 3).
- -
- Increasing by one branch (from 2 to 3) and one financial employee (from 2 to 3).
- -
- Increasing by one branch (from 2 to 3) and one official employee (from 3 to 4).
- -
- Increasing by one branch (from 2 to 3), one financial employee (from 2 to 3) and one official employee (from 3 to 4).
- -
- Increase profit by decreasing branches.
- -
- Decreasing by one branch (from 2 to 1).
- -
- Decreasing by one branch (from 2 to 1) and one financial employee (from 2 to 1).
- -
- Decreasing by one branch (from 2 to 1) and one official employee (from 3 to 2).
- -
- Decreasing by one branch (from 2 to 1), one financial employee (from 2 to 1) and one official employee (from 3 to 2).
- -
- Increase profit by increasing advertisement (20%).
6. Conclusions
7. Discussion
- (1)
- The tool for creating the model for forecasting was multiple linear regression but some data were not suitable for using this technique.
- (2)
- Data from the revenue model which comprised factors from the preference model have not been used to evaluate revenue before so system dynamics were first used to forecast the revenue. Then, it was used again to create an equation for forecasting. The appraisal model had some errors similar to that of the revenue model. So, in future forecasting, advance statistical tools can be used to give more accuracy.
Author Contributions
Funding
Acknowledgments
Conflicts of Interest
Appendix A. Preference Model




Appendix B. Approval Model



Appendix C. Questionnaire
| Factors Affecting Service Selection | Rating of Marketing Mix | ||||
| 5 | 4 | 3 | 2 | 1 | |
| 1. Service Quality | |||||
| 2. Loan Credit | |||||
| 3. Duration of Payment, e.g., 1 year, 10 years | |||||
| 4. Assets for guarantee | |||||
| 5. No guarantor | |||||
| 6. Non-complex conditions such as documents. | |||||
| 8. Variety of installment payment method, e.g., pay interest or reduction of principal and interest | |||||
| 9. The ratio of loan credit per guarantee | |||||
| 10. Lowest salary criteria for applicants | |||||
| 11. Method of evaluating the guarantee that is standardly appropriate and reliable. | |||||
| 12. Have additional products such as credit protection plan | |||||
| 13. Allow proxy | |||||
| 14. Inspection of Credit Bureau | |||||
| Factors Affecting Service Selection | Rating of Marketing Mix | ||||
| 5 | 4 | 3 | 2 | 1 | |
| 1. Approved rate of interest | |||||
| 2. Charge Rate | |||||
| 3. Expense for evaluation | |||||
| 4. Various interest types | |||||
| 5. Appropriate duration of installment payment | |||||
| 6. Calculation of principal and interest reduction | |||||
| 7. Charge for payment in advance | |||||
| 8. Sum of every installment | |||||
| 9. Appropriate Interest charge when payment delayed | |||||
| Factors Affecting Service Selection | Rating of Marketing Mix | ||||
| 5 | 4 | 3 | 2 | 1 | |
| 1. Location is close to the community | |||||
| 2. Easy travel | |||||
| 3. Convenience for car parking | |||||
| 4. Duration of Operation Hour | |||||
| 5. Contact channels, number of branches, for example | |||||
| 6. Easy for application, everywhere application, online application, easy/convenient | |||||
| Factors Affecting Service Selection | Rating of Marketing Mix | ||||
| 5 | 4 | 3 | 2 | 1 | |
| 1. Data transfer e.g., sending letter regularly | |||||
| 2. Advertisement via media such as radio and newspaper. | |||||
| 3. Allow refinancing | |||||
| 4. Inform privileges to customers, e.g., free of charge | |||||
| 5. Receive additional privilege for the loan applicant, e.g., special care, fast beneficial information | |||||
| Factors Affecting Service Selection | Rating of Marketing Mix | ||||
| 5 | 4 | 3 | 2 | 1 | |
| 1. The staff gives easy advice, be attentive | |||||
| 2. The staff has knowledge and ability and are reliable. | |||||
| 3. Have a good human relation. | |||||
| 4. Have a good and polite manner. | |||||
| 5. Follow-up (notice statement of payment) | |||||
| 6. Treat all customers equally. ร | |||||
| 7. Staff is responsible for their errors. | |||||
| 8. Listen to customers’ opinions, be open-minded. | |||||
| 9. Solve customers’ problem rapidly | |||||
| 10. Have personal contact/be a friend or a relative | |||||
| Factors affecting service selection | Rating of Marketing Mix | ||||
| 5 | 4 | 3 | 2 | 1 | |
| 1. Fast service | |||||
| 2. Fast approval | |||||
| 3. Easy steps | |||||
| 4. No error service | |||||
| 5. Provide documents for loan application | |||||
| 6. Sufficient employees | |||||
| 7. Allow checking progress through internet/telephone | |||||
| Factors Affecting Service Selection | Rating of Marketing Mix | ||||
| 5 | 4 | 3 | 2 | 1 | |
| 1. Stable, good organizational image, good reputation | |||||
| 2. Modern office tools | |||||
| 3. Provide conveniences for customers. | |||||
| 4. Space is large, clean, and modern (Office). | |||||
| 5. Worth for using the service | |||||
| 6. Participate in society | |||||
| 7. The executives have a good reputation. | |||||
| 8. Security system | |||||
| 9. Always develop the organization. | |||||
| Program | Rate | ||||
| 5 | 4 | 3 | 2 | 1 | |
| 1. Inverse of raw material price | |||||
| 2. Inverse of petroleum price | |||||
| 3. Wage | |||||
| 4. State policy | |||||
| 5. laws about loan | |||||
| 6. Election | |||||
| 7. Change of currency rate | |||||
References
- Jerome McCarthy, E. Basic Marketing, a Managerial Approach IL; Richard D, Irwin: Homewood, IL, USA, 1964. [Google Scholar]
- Booms, B.; Bitner, M. Marketing Strategies and Organization Structures for Service Firms; Marketing of Service: Chicago, IL, USA, 1981. [Google Scholar]
- Huan-on, O. Factor Affecting Customers’ Choice in Using Housing-loan of Financial Institutes in Mueang District, Lamphun Province. Master’s Thesis, Chiang Mai University, Chiang Mai, Thailand, 2008. [Google Scholar]
- Somkongkaew, K. Factors Affecting Customers’ Choice of Housing Loan of the Siam Commercial Bank Public Company Limited, Lampang Province. Master’s Thesis, Chiang Mai University, Chiang Mai, Thailand, 2009. [Google Scholar]
- Aregbeyen, O. The Determinants of Bank Selection Choices by Customers: Recent and Extensive Evidence from Nigeria. Int. J. Bus. Soc. Sci. 2011, 2, 276–288. [Google Scholar]
- Rachsila, A. Factors Affecting Customers Choice of Using Loan of The Krung Thai Bank Public Company Limited Sansai Distric. Master’s Thesis, Chiang Mai University, Chiang Mai, Thailand, 2008. [Google Scholar]
- Saleh, M.; Rosman, M.; Nani, N. Bank Selection Criteria in a Customers’ Perspective. IOSR J. Bus. Manag. 2013, 7, 15–20. [Google Scholar] [CrossRef]
- Popairin, A. Satisfaction of Customers towards Services Marketing Mix of Housing Loans. The Government Savings Bank in Phayao Zonal Office. Master’s Thesis, Chiang Mai University, Chiang Mai, Thailand, 2012. [Google Scholar]
- Srisook, T. Factors Affecting the Customer’s Decision to Use Automobile Leasing Service of Kasikorn Bank, Moon Mueang Branch. Master’s Thesis, Chiang Mai University, Chiang Mai, Thailand, 2013. [Google Scholar]
- Yingbun, S. Marketing Mix on Customer’s Perspectives, Service Satisfaction, and Customer Engagement Affecting Customer’s Decision to Loan with Krung Thai Bank Public Company Limited in Suphanburi Province. Master’s Thesis, Bangkok University, Bangkok, Thailand, 2013. [Google Scholar]
- Mathep, S. Factors Affecting the Installment Loans of Non- bank’s Customers. Master’s Thesis, Chiang Mai University, Chiang Mai, Thailand, 2008. [Google Scholar]
- Khattanan, P. Factors Influencing the Use of Loan Services of Members of Chiang Mai Teacher’s Thrift and Credit Cooperative Limited. Master’s Thesis, Chiang Mai University, Chiang Mai, Thailand, 2013. [Google Scholar]
- Kittipheeraphong, C. Customer Satisfaction Towards Motorcycle Hire-purchase Services of Lekphanich (9999) Limited Partnership. Master’s Thesis, Chiang Mai University, Chiang Mai, Thailand, 2014. [Google Scholar]
- Chada, V. Factors Affecting toward Loan Appling for SMEs Customer Business Center 1, Thapae Chiang Mai, Kasikorn Bank. Master’s Thesis, Maejo University, Chiang Mai, Thailand, 2011. [Google Scholar]
- Sawant, K.; Mahajan, S. Housing loan management: A study of KUC bank LTD. J. Commer. Account. Res. 2013, 2, 47–52. [Google Scholar]
- Wattanateeragul, S. Guidelines of Credit Management for Risk Reduction of Mortgage Loan at the Government Saving Bank on Regional Office 7. Master’s Thesis, Chiang Mai University, Chiang Mai, Thailand, 2009. [Google Scholar]
- Tantijareon, S. Factors Affecting the Real Estate Bad Debt of a Commercial Bank in Chiang Mai Province. Master’s Thesis, Chiang Mai University, Chiang Mai, Thailand, 2000. [Google Scholar]
- Malhotra, R.; Malhotra, D. Evaluating consumer loans using neural networks. Omega J. 2013, 31, 83–96. [Google Scholar] [CrossRef]
- Rattananopdonsakul, R. Application of Artificial Neural Network for Credit Assessment in ABC Leasing Company. Master’s Thesis, Chiang Mai University, Chiang Mai, Thailand, 2011. [Google Scholar]
- Tsai, M.; Lin, S.; Cheng, C.; Lin, Y. The consumer loan default predicting model- An Application of DEA-DA and neural network. Expert Syst. Appl. 2009, 36, 11682–11690. [Google Scholar] [CrossRef]
- Eletter, S.; Yaseen, S. Applying Neural Networks for Loan Decisions in the Jordanian Commercial Banking System. IJCSNS Int. J. Comput. Sci. Netw. Secur. 2010, 10, 209–214. [Google Scholar]
- Somboon, S. Credit Risk Portfolio Management System for Agricultural Lending of the Rural Financial Market in Thailand. Thammasat Econ. J. 2015, 33, 76–122. [Google Scholar]
- Kumar, M.; Goel, V.; Jain, T.; Singhal, S.; Goel, L. Neural Network Approach to Loan Default Prediction. Int. Res. J. Eng. Technol. 2018, 5, 4231–4234. [Google Scholar]
- Forrester, J.W. Industrial Dynamics; M.I.T Press: Cambridges, MA, USA, 1961. [Google Scholar]
- Stair, R.; Reynolds, G. Principle of Information System; Course Technology: Cambridge, MA, USA, 2001. [Google Scholar]
- Tepjit, S. Evaluation Lean Six Sigma Implementation Using System Dynamic Modelling: Case study in the Hospital. Master’s Thesis, King Mongkut’s Institute of Technology North Bangkok, Bangkok, Thailand, 2006. [Google Scholar]
- Thongsukdee, P.; Talabgaew, S.; Suharitdamrong, V. The Evaluation of Ecological Footprint Reduction by Using System Dynamics Modelling: Case Study Hospital. In Proceedings of the 11th Graduate Research Conference, Khon Kaen, Thailand, 12 February 2010. [Google Scholar]
- Suriyakanount, N. Demand forecasting of Pharmacy Technicians in 17 Northern Provinces in the Year 2010–2029 by System Dynamics. Master’s Thesis, Chiang Mai University, Chiang Mai, Thailand, 2010. [Google Scholar]
- Srilangka, S. Modeling System Dynamics and Performance Measurement for Supply Chain Collaboration; King Mongkut’s Institute of Technology North Bangkok: Bangkok, Thailand, 2008. [Google Scholar]
- Archananupab, V. Developing: System Dynamics Model for Supply Chain Performance Order in Fulfillment Processes; King Mongkut’s Institute of Technology North Bangkok: Bangok, Thailand, 2009. [Google Scholar]
- Purnomo, H.; Guizol, P.; Muhtaman, D. Governing the teak furniture business: A global value chain system dynamic modelling approach. Environ. Model. Softw. 2009, 24, 1391–1401. [Google Scholar] [CrossRef]
- Rendon-Sagardi, M.A.; Sanchez-Raminez, C.; Cortes-Robles, G.; Alor-Hernandez, G.; Moncayo-Martinez, L.A. Dynamic Evaluation of production Polocies: Improving the Coordination of an Ethanol Supply Chain. J. Res. Technol. 2014, 12, 724–733. [Google Scholar]
- Skribans, V. Modelling crediting volume by using the system dynamic method. Munich Pers. RePEc Arch. 2009, 16353, 114–123. [Google Scholar]
- Srijariya, W.; Riewpaiboon, A.; Chaikledkaew, U. System dynamic Modeling: An Alternative Method for Budgeting. Int. Soc. Pharm. Econ. Outcomes Res. 2008, 11, 115–123. [Google Scholar] [CrossRef] [PubMed]
- Park, S.; Wang, Y.; Yeo, G.; Ng, A.K.Y. System Dynamics Modeling for Determining Optimal Ship Sizes and Types in Coaster Liner Services. Asian J. Shipp. Logist. 2014, 30, 031–050. [Google Scholar] [CrossRef][Green Version]
- Al-Foraih, R.; Sreekanth, K.J.; Alasseri, R.; Al-Osaimi, S. A System Dynamic Energy Economic Assessment Model for Road Transportation. Int. Energy J. 2020, 20, 497–508. [Google Scholar]
- Setiwan, I.C. System Dynamic Modeling of Indonesia Road Transportation Energy Demand and Scenario Analysis to achieve National Energy Policy Target. In Proceedings of the 9th Annual Basic Science International Conference, Malaysia, Indonesia, 20–21 March 2019. [Google Scholar]
- Ho, Y.L. Application of a system dynamics model to improve the performance of make-to-order production. S. Afr. J. Ind. Eng. 2015, 26, 115. [Google Scholar] [CrossRef][Green Version]
- Behnam, K.S.; Ali, S.M.; Divandari, A.; Rabiee, H. Dynamic Product Portfolio Management Modeling for the Financial Technology Industry. Iran. J. Financ. 2020, 4, 49–79. [Google Scholar]
- Xiu, G.; Liu, D.; Li, G.; Hu, N.; Hou, J. System Dynamics Modeling: A Prototype Technical-Economic Analyzation Tool for Supporting Sustainable Development in Operational Metal Mines. IEEE Access 2019, 7, 121805–121815. [Google Scholar] [CrossRef]
- Jiamahasap, N.; Ramingwong, S. Preference and Approval Models for Thai Leasing Businesses. In Proceedings of the International Conference on Information Technology, Singapore, 17–19 December 2017. [Google Scholar]








| Market Mixed Factors | Sub-Factors |
|---|---|
| Product | service quality, loan credit, duration of payment, assets for guarantee, no guarantor, non-complex conditions such as documents, increase the loan credit, variety of installment payment method, the ratio of loan credit per guarantee, lowest salary criteria, method of evaluating the guarantee that is standardly appropriate and reliable, additional products such as credit protection plan and allow proxy and inspection of credit bureau. |
| Price | approved rate of interest, charge rate, expense for evaluation, interest types, the appropriate duration of installment payment, calculation of principal and interest reduction, charge for payment in advance, sum of every installment and appropriate interest charge when payment is delayed. |
| Place | location, easy travel, convenience of car parking, operation hours, contact channels, number of branches, application, everywhere application, online application and easy or convenient. |
| Promotion | data transfer, advertisement via media such as radio and newspaper, allow refinancing, inform customers of privileges and provide additional privilege to the loan applicant. |
| People | staff attentive, knowledge and ability of staff, human relation, manner, follow-up, equality of customers, staff responsible, listening to opinions, being open-minded, ability to solve problem. |
| Process | fast service, fast approval, easy steps, no error service, provide documents for loan application, sufficient employees and checking progress. |
| Physical and evidence | stable, organizational image, reputation, office tools, conveniences for customers, space, worth using the service, participation in society, executives’ reputation, security system and the organization development. |
| Model | Prediction Results | ||
|---|---|---|---|
| Accuracy (%) | MSE | EPOC | |
| NN by considering only the basic features | 62 | 0.01806 | 100 |
| NN with full factors | 95 | 0.01802 | 100 |
| NN with cutting factors by Pareto (80:20) | 100 | 0.01316 | 100 |
| NN with cutting factors by 50% | 100 | 0.02485 | 100 |
| Model | Input Layer | Input Nodes | Output Layer | Output Nodes | Hidden Layer | Hidden Nodes | Accuracy (%) | EPOC | MSE |
|---|---|---|---|---|---|---|---|---|---|
| NN by considering only the basic features | 1 | 8 | 1 | 4 | 3 | 32 | 84 | 3000 | 0.00494 |
| NN with full factors | 1 | 68 | 1 | 4 | 1 | 18 | 99 | 200 | 0.01738 |
| NN with cutting factors by Pareto (80:20) | 1 | 42 | 1 | 4 | 1 | 8 | 100 | 100 | 0.01316 |
| NN with cutting factors by 50% | 1 | 36 | 1 | 4 | 1 | 8 | 100 | 100 | 0.02485 |
| Marketing Mixed Type | Factors | Commercial Bank (Weight) | Leasing Company (Weight) |
|---|---|---|---|
| Product | Loan credit | 0.62 | 0.37 |
| Price | Charge rate | 0.5 | 0.19 |
| Place | Convenience of car parking | 0.6 | 0.17 |
| Promotion | Data transfer, e.g., sending letters regularly | 0.1 | 0.22 |
| People | Treat all customers equally | 0.20 | 0.18 |
| Process | Fast service | 0.09 | 0.22 |
| Physical and Evidence | Participate in society | 0.09 | 0.14 |
| 5Cs of Credit Factors | Sub-Factors |
|---|---|
| Characteristic factor | career, education level, duration/experience of work and status and number of children. |
| Capacity factor | monthly revenue, monthly additional revenue, the expense of a child’s education, monthly household expense, history of being in debt, credit bureau history and debt balance. |
| Capital factor | capital rate per total liability, real estate for guarantee and the objective of loan request for real estate. |
| Collateral factor | province, district, area (Rai), area (Ngan), area (Wah), price evaluated, characteristics of land, land condition, utilization, transportation, environment, tendency of growth, floor, wall, lower floor, top floor, roof structure, roof, number of buildings, progress, duration of construction, size of road and type of roadways. |
| Condition factor | the inverse of raw material price, the inverse of petroleum price, wage, state policy, laws about loan, election and change of currency rate. |
| Model | Prediction Results | ||
|---|---|---|---|
| Accuracy (%) | MSE | EPOC | |
| NN | 48 | 0.00765 | 500 |
| NN with cutting factors by Pareto (80:20) | 26 | 0.00814 | 500 |
| NN with cutting factors 50% | 30 | 0.00774 | 500 |
| Model | Input Nodes | Output Nodes | Hidden Layers | Hidden Nodes | Acc | EPOC | Sigmoid Function | MSE |
|---|---|---|---|---|---|---|---|---|
| NN with full factors | 55 | 3 | 1 | 10 | 55 | 3000 | 0 | 0.00956 |
| NN with cutting factors by Pareto(80:20) | 32 | 3 | 1 | 40 | 40 | 8000 | 0.2 | 0.03264 |
| NN with cutting factors by 50% | 30 | 3 | 2 | 18 | 40 | 4000 | 0.2 | 0.03905 |
| Factors | Sub-Factors |
|---|---|
| Head office expense | office rental, building tax, public utilities, public relations, office expense, maintenance cost, other costs and stationery cost. |
| Branch office expense | office rental, signage tax charge, building tax, public utilities, maintenance costs and other costs. |
| Other expenses | account book, legal activity, tax, commercial rate, borrowed money and non-performing loan. |
| Salary factors | housekeeper department factors composed of minimum wage by law, working days per month and housekeeper rate, office department factors composed of employee’s salary cost, social security cost, overtime cost, incentive cost, working hours per month and leave days per month, financial department factors composed of employee’s salary cost, social security cost, commission cost, new customer number, closed customer number, overtime cost, incentive cost, working hours per month and leave days per month and general manager department factors composed of employee’s salary cost, social security cost, commission cost, overtime cost. |
| Salary factors | incentive cost, working hours per month and leave days per month. |
| Factors | Factors |
|---|---|
| Product | loan credit (A1), duration of payment (A2), no guarantor (A3), non-complex conditions such as documents (A4), increase the loan credit (A5), the ratio of loan credit per guarantee and method of evaluating the guarantee that is standardly appropriate (A6) and reliable (A7). |
| Price | charge rate (B1), the appropriate duration of installment payment (B2), charge for payment in advance (B3) and appropriate interest charge when payment delayed (B4). |
| Place | location is close to the community (C1), convenience of car parking (C2), duration of operation hours (C3) and ease of application, everywhere application, online application, easy or convenient (C4). |
| Promotion | data transfer, e.g., sending letters regularly (D1), allow refinancing (D2) and provide additional privilege for the loan applicant, e.g., special care, fast, beneficial information (D3). |
| People | the staff give easy advice and are attentive (E1), good human relations (E2), follow-up, treat all customers equally (E3), staff are responsible for their errors (E4), listen to customers’ opinions (E5), being open-minded (E6) and personal contact (E7). |
| Process | fast service (F1), fast approval (F2), easy steps (F3), provide documents for loan application (F4) and sufficient employees (F5). |
| Physical and evidence | modern office tools (G1), provide conveniences for customers (G2), participate in society (G3), the executives have a good reputation (G4) and security system (G5). |
| Increase Forecasted Profit by | Profit Ratio (%) |
|---|---|
| Fundamental | |
| Employees | |
| Increasing financial employees | less than fundamental |
| Increasing official employees | less than fundamental |
| Increasing financial employees and official employees | less than fundamental |
| Decreasing financial employees | 7.48 |
| Decreasing official employees | 6.1 |
| Decreasing financial employees and official employees | 13.59 |
| Branches | |
| Increasing branches | less than fundamental |
| Increasing branches and financial employees | less than fundamental |
| Increasing branches and official employees | 16.49 |
| Increasing branches, financial employees and official employees | less than fundamental |
| Decreasing branches | 10.39 |
| Decreasing branches and financial employees | 16.49 |
| Decreasing branches and official employees | 14.16 |
| Decreasing branches, financial employees and official employees | 23.98 |
| Others | |
| Increasing advertisement | 1.82 |
Publisher’s Note: MDPI stays neutral with regard to jurisdictional claims in published maps and institutional affiliations. |
© 2022 by the authors. Licensee MDPI, Basel, Switzerland. This article is an open access article distributed under the terms and conditions of the Creative Commons Attribution (CC BY) license (https://creativecommons.org/licenses/by/4.0/).
Share and Cite
Jiamahasap, N.; Ramingwong, S. Hybrid Decision Models of Leasing Business for Thailand Using Neural Network. Appl. Sci. 2022, 12, 11730. https://doi.org/10.3390/app122211730
Jiamahasap N, Ramingwong S. Hybrid Decision Models of Leasing Business for Thailand Using Neural Network. Applied Sciences. 2022; 12(22):11730. https://doi.org/10.3390/app122211730
Chicago/Turabian StyleJiamahasap, Nachapong, and Sakgasem Ramingwong. 2022. "Hybrid Decision Models of Leasing Business for Thailand Using Neural Network" Applied Sciences 12, no. 22: 11730. https://doi.org/10.3390/app122211730
APA StyleJiamahasap, N., & Ramingwong, S. (2022). Hybrid Decision Models of Leasing Business for Thailand Using Neural Network. Applied Sciences, 12(22), 11730. https://doi.org/10.3390/app122211730
