Next Article in Journal
A New Dual Image Based Reversible Data Hiding Method Using Most Significant Bits and Center Shifting Technique
Previous Article in Journal
A Frame Theory of Energetic Life: A Twisting Energy Solidified on the Holographic Fractal Structure
 
 
Font Type:
Arial Georgia Verdana
Font Size:
Aa Aa Aa
Line Spacing:
Column Width:
Background:
Article

Hybrid Algorithms for Inbound and Outbound Truck Scheduling in Cross-Docking Systems

1
Department of Industrial Engineering and Management, Yuan Ze University, Taoyuan 32003, Taiwan
2
Graduate Institute of Logistics Management, Dong Hwa University, Hualien 974301, Taiwan
*
Author to whom correspondence should be addressed.
Appl. Sci. 2022, 12(21), 10931; https://doi.org/10.3390/app122110931
Submission received: 3 October 2022 / Revised: 23 October 2022 / Accepted: 25 October 2022 / Published: 28 October 2022
(This article belongs to the Section Computing and Artificial Intelligence)

Abstract

A cross-docking system is a kind of facility design for the purpose of enhancing the time efficiency of a distribution center. In this study, we attempt to consider a cross-docking system without temporary storage and obtain great system performance by addressing the scheduling problem of inbound and outbound trucks, in which the total operation time of trucks is minimized. In order to reduce computational efforts, three hybrid metaheuristic approaches based on particle swarm optimization, simulated annealing, and a variable neighborhood search are proposed. By the computational experiments, the three optimized approaches are analyzed and compared with each other. The experimental results show that all of these three approaches can obtain pretty good solutions, even in the large-scale examples. Moreover, one of these approaches—a hybrid metaheuristic with particle swarm optimization and a variable neighborhood search—can usually obtain the best solutions.

1. Introduction

Due to the dramatic evolution of technology, a modern warehouse is widely designed to be an intelligent distribution center (DC). The difference between a traditional warehouse and an intelligent DC is that an intelligent DC can receive, sort, process, and ship packages or products in real-time to achieve the on-time delivery of orders. For handling these massive orders, the inputs and outputs of the DC must be precisely evaluated with an intelligent mechanism. Moreover, capacity and inventory problems also have a huge influence on the performance of a DC. Therefore, a cross-docking system is designed to provide great facility efficiency by reducing the inventory and product process time. According to the 2011 report of Saddle Creek Corporation, a world-famous American third-party logistics company, there are 68.5% enterprises employing cross-docking systems in their logistic facilities, which improve their service level by 19.4%, reduce their transportation cost by 14.3%, and provide 13.1% benefits for product integration. The contribution is that cross-docking systems address the product delivery within only 24 h based on a better schedule to reduce the product storage cost. Otherwise, the purpose of a cross-docking system is to integrate the products from different sources with different sizes but the same destination in order to make the transportation activities be within the economic scale and reduce the operational cost. Due to the fact that the facility can handle a huge number of products in a short time, it can also eliminate the wasted space of trucks for every transportation mission. In a cross-docking system, the products will be sorted in the operational area and will then be moved directly from the receiving dock to the shipping dock without any storage activities besides storing products temporarily. However, in a DC with a cross-docking system, the number of inbound and outbound docks is fixed. In other words, there are only few limited parking spaces for the trucks to load and unload products. For this reason, the arrival time, operation time, and departure time of trucks must be scheduled well to enhance system efficiency. Generally, cross-docking planning issues can be classified into three time periods: short-term, medium-term, and long-term. Agustina et al. [1] propose the classification of short-term planning with five kinds of problems, including scheduling problems, transshipment problems, dock door assignment problems, vehicle routing problems, and product allocation problems.
This study discusses the problem of truck scheduling in short-term planning. The main consideration is that, in the cross-dock system, the truck enters the inbound dock for unloading, and the goods are rearranged and sent to the outbound dock for loading. How to make the trucks enter the dock to unload and load the goods in the shortest time is the question of this research. At the same time, the assumptions of the problem are set to consider the operation mode of a single terminal and multiple trucks, but the details of the upstream and downstream manufacturers of the goods are not considered. The location, internal operation design, and vehicle routing of goods outside the cross-dock area are all outside the scope of this study.
This study is further organized as follows. In Section 2, a summary of a literature review related to cross-docking systems is presented. The problem descriptions and the design concepts of the proposed approaches are introduced in Section 3. In Section 4, some computational experiments are designed and conducted to test the performance of the proposed approaches. Finally, the conclusions and future works of this study are in Section 5.

2. Literature Review

The operations in cross-docking systems are very complicated, and there are several factors that should be considered, such as the number of docks, the dock type, the number of trucks, the truck type, the arrival time of trucks, the number of products, the product type, and the characteristics of products. That is to say, it is necessary to classify these factors for studying. Boysen and Fliedner [2] realized that the truck scheduling problem in cross-docking systems is similar to the manufacturing scheduling problem. Hence, they adopted the Graham notation method [3] to identify the conditions of cross-docking systems, which was originally used for machine characteristic classification. Their efforts clearly provided a full vision of the cross-docking system and made it easier for researchers to focus on the problem definition and extension. The detail of the classification is that they regard docks as machines and matched pairs of trucks as jobs.
Yu [4] first proposed the operational strategies for the composite conditions of cross-docking systems. These conditions included the number of inbound docks, the arrival times of inbound trucks, the permission of temporary storage, the arrival times of outbound trucks, and the number of outbound trucks. In other words, there are 32 different operation environments that can be considered. Yu [4] further selected three kinds of cross-docking systems and solved the trucks scheduling problem, with minimizing the makespan as the objective. Moreover, mathematical models, exhaustive methods, and metaheuristic approaches are proposed to search for better solutions in the article. Boysen and Fliedner [2] made an extension of Yu [4] while considering perishable goods and frozen food in cross-docking systems and built up related processes. Chen and Lee [5] consider the condition as a single dock for both inbound and outbound areas and then proposed a two-stage hybrid scheduling method. The first stage is used to identify the products from the inbound dock and carry out classification. The second stage adopts the solutions of first stage as initial solutions and then assigns these products to the outbound trucks. In this study, we take one environment proposed by Yu [4], in which the system has no temporary storage, with a single dock for both inbound and outbound areas, and trucks can arrive to docks more than one time.
The truck scheduling problem in cross-docking systems is a kind of optimization problem which could involve tremendous variables. That is to say that it will be a time-consuming task that is to be tackled by deterministic approaches. However, the metaheuristic technique is a high-level algorithm which is designed to obtain a near-optimal solution in a limited computational time. Moreover, a hybrid metaheuristic approach is a state-of-the-art concept which is proven to be pretty useful due to each metaheuristic being able to take advantages from each other to enhance its searching ability. Therefore, in this study, three particle swarm optimization algorithms-based hybrid metaheuristics with a simulated annealing algorithm and a variable neighborhood search are proposed to deal with the truck scheduling problem.
Serrano et al. [6] developed an MIP model for truck scheduling with shop floor activities and two temporary storage zones. The model is tested in a CPLEX environment for the small-sized problem and industrial case. Ladier and Alpan [7] mentioned that the cross-dock speeds up the flow of goods and thus reduces the inventory cost. Most of the studies are considered in deterministic cases, but uncertainty should be covered in the process. Hence, this study developed robust optimization models for truck scheduling with time windows.
Serrano et al. [8] developed an MIP model for truck arrivals, shop-floor operations, and truck departures behaviors. A case study is conducted and implemented. The results showed the model efficiency and pertinence. Golshahi-Roudbaneh et al. [9] developed five metaheuristics including Simulated Annealing (SA), the Genetic Algorithm (GA), the Keshtel Algorithm (KA), stochastic fractal search (SFS), and a hybrid SA-PSO. The Taguchi approach is conducted to obtain the algorithm parameters. In addition, 22 problems were tested and compared for the heuristic efficiency.
Peng and Zhou [10] considered a bi-objective identical truck scheduling problem, which is to assign containers into batches in order to minimize the makespan and the total weighted earliness and tardiness cost. An MIP model is introduced, and a bi-objective gray wolf algorithm is conducted to solve it. Kusolpuchong et al. [11] introduced the concept of the inventory level of temporary storage and considered truck scheduling and dock assignment at the same time. Three minimizing objective functions, including the makespan, maximum inventory level, and total material handling distance, are covered in the inbound and outbound truck scheduling. A genetic algorithm is used and compared among the four crossover strategies.
Nogueira et al. [12] explored multi-dock cross-dock truck scheduling problems for minimizing the makespan. The authors conducted a parallel machine-based heuristic and obtained better results than the time-indexed mathematical model and the previously developed heuristic algorithms. Xi et al. [13] considered the uncertainty of trucks’ arrival and operational times for a cross-dock truck scheduling problem. A two-stage math model is developed, and an extended model based on K-means clustering is introduced. A column and constraint generation algorithm is proposed and designed to solve this problem.
Gaudioso et al. [14] developed a structured integer linear model for the truck scheduling problem with multi-products, no temporary areas, and single dock door. The Lagrangian heuristic algorithm is utilized to decompose into three subproblems. Effective solution algorithms and repairing mechanisms for all such problems are provided and solved.
Theophilus et al. [15] mentioned that perishable product distribution has not received enough attention in academia, although cross-docking behaviors in the cold chain have been widely adopted. The authors considered the decay of perishable products and introduced a new MIP model for truck scheduling. In addition, an evolutionary algorithm is developed to solve this problem, and the computational results showed that this algorithm outperforms the other metaheuristics.
Golshahi-Roudbaneh et al. [16] considered a time window and deadline for shipping trucks and developed a new math model. A hybrid metaheuristic algorithm based on KA and SA is proposed to compare with other algorithms in order to prove its efficiency. Dulebenets [17] mentioned that the inbound and outbound truck scheduling at cross-docking terminal (CDT) doors is one of the complicated decision problems faced by the CDT operators. A new memetic algorithm called APMA is proposed for scheduling CDT trucks and outperforms some of the well-known heuristic algorithms.
The particle swarm optimization algorithm (PSO) was proposed by Kennedy and Eberhart [18], and its principle comes from observing the method of information transmission when bird groups in nature are foraging. According to the observation, when the flock is looking for food in a certain search range, the individual bird will move towards the individual bird in the flock that successfully finds food, that is, the behaviors of learning, sharing, and memory. In general, the direction of movement of individual birds depends on the information sharing between their own experience and neighboring birds. PSO is a global optimal solution search algorithm based on the concept of population. Each bird in the flock is regarded as a particle, the flight area is regarded as the particle search range, and the current position of each particle will be based on its own experience and neighboring birds to make changes.
The simulated annealing (SA) algorithm was first extended and developed on the basis of the Monte Carlo method proposed by Metropolis et al. [19], and in 1983, Kirlpatrick et al. [20] used SA to solve combinatorial optimization problems such as the traveling salesman problem (TSP). The principle of SA comes from metallurgical annealing, which means that when a solid is heated to a high enough temperature, it will gradually change from the solid form to the liquid form, and all the molecules will leave their original positions in the liquid material and arrange randomly and freely. However, as the temperature is slowly lowered, the molecules gradually move to a crystalline state at lower energy levels. The variable neighborhood search (VNS) is proposed by Mladenovic and Hansen [21] and belongs to the local search algorithm. The main idea is to use different neighborhoods to search in sequence. Assuming that a minimization problem is solved, an initial solution x and multiple neighborhoods N k , k = 1, …, k m a x will be generated first. The search step will start from N 1 and check if a better neighbor solution x is found. If yes, replace x with x′ and go back to the neighborhood N 1 to repeat the above steps until no better solution is found. Then, we enter the next neighborhood and continue the same steps until N k is finished. Vahdani and Zadich [22] proposed five heuristic algorithms, including GA, Tabu search, SA, the electromagnetism algorithm, and VNS, to solve cross-docking truck scheduling problems with a temporary storage area.

3. Problem Statement

This study takes one condition environment from Yu [4] as the basis. In this environment, in the inbound and outbound areas, there is only single dock for each area, the trucks are with multiple product types, all product types also have different supply/demand values in each truck, and all trucks can enter the docks more than one time. Moreover, this cross-docking system is without a temporary storage area inside, and the assumptions are as follows.
(1)
All trucks entering the unloading and loading terminals are carried out at the same time and are operated at time zero.
(2)
All unloading products must be loaded and transported by any outbound truck. Meanwhile, the product types and quantities at both ends will be equal.
(3)
All trucks entering the loading or unloading terminals are allowed to partially unload or load the products, temporarily exit the terminal, and wait for the next time they enter the terminal for unloading and loading, until the unloading and loading of the single truck is completed.
(4)
The products are not allowed to be temporarily stored at the cross-dock terminal.
(5)
Moving one unit of product is assumed to be one unit of time.
(6)
The time required for sorting and picking within the cross-dock terminal is not considered.
(7)
The time it takes for each truck to enter or leave the unloading and loading terminals is assumed to be the same.
In this kind of condition, we focus on dealing with trucks’ scheduling problems to minimize the total operation time of trucks. A truck schedule in a cross-docking system is to decide the arrival time, departure time, and operational time of inbound and outbound trucks. However, a feasible schedule is to arrange the inbound and outbound trucks with the relative products. In other words, the products might have multiple types and different amounts, so the product demand of a single outbound truck may be from more than one inbound truck. Therefore, it is necessary to find out the truck pairs first, which means the match of inbound and outbound trucks within the right product types and the number of products. Figure 1 shows an example with two trucks for the inbound and outbound docks, which have three product types and supply/demand. First, we can let truck A and truck C arrive at the same time, move 5 units of product 1 and 10 units of product 2 from truck A to truck C, and then let truck C leave the outbound dock temporarily. Second, we let truck D arrive, move five units of product 1 from truck A to truck D, and let truck A leave. Third, we let truck B arrive, move 20 units of product 3 from truck B to truck D, and then let truck D leave. Finally, we let truck C come back to the outbound dock and move 15 units of product 2 from truck B to truck C, and then the truck pairs matching procedure will be finished. That is to say, we obtain four truck pairs—[A,C], [A,D], [B,D], and [B,C]—to match the supply and demand. Due to the fact that it takes operation time for each truck pair to load and unload the products, the waiting time of trucks is also included in the operation time. For this reason, we would like to obtain a schedule that can minimize the operation time and waiting time of trucks.
In this study, we adopt six algorithms from Yu [4] to figure out the appropriate number of truck pairs as the initial solution. The searching procedure is as follows.
Step 1:
Verify all product types from inbound and outbound trucks; if it has one product type both in the single inbound and single outbound trucks, then take these two trucks as a feasible pair.
Step 2:
Put all the feasible pairs into six algorithms from Yu [4] and calculate the objective value for each feasible solution. Pick up the solution that has the best objective value to be the best truck pair in this iteration.
Step 3:
Update the product types and the number of products.
Step 4:
Stop the searching procedure when all product types and the number of products are equal to zero. Otherwise, go back to step 1.
Due to the fact that the sequence of truck pairs will have a great impact on the makespan of the cross-docking system, it is better to generate a better schedule which can minimize the total operational time of trucks in the system to improve the efficiency. In other words, the objective value of this study is regarded as the average operational time of truck pairs. Equation (1) can be used to calculate the operational time of a single truck pair, and the final objective value, as the average operational time of all truck pairs, can be calculated by Equation (2); some notations are shown below.
N: total number of trucks
D: unit of time for a truck to enter or leave the system
S: start time of a truck i to unload/load products
Ei: end time of a truck i to finish the unload/load process
SNi: sequence number of a truck i that unloads/uploads products at the first time
ENi: sequence number of a truck i that unloads/uploads products at the last time
Oi: operation time for a single truck
Oave: average operation time of all truck pairs, and
Oi = Si + Ei + [D (ENiSNi)]
O ave = ( i   O i ) / N

4. Methodology

Once we obtain the minimized number of truck pairs by the six algorithms proposed by Yu [4], the next step is to decide on the sequence of these truck pairs that can minimize the average operation time of all truck pairs. Although we can construct a mathematical model to solve the problem, it will be a time-consuming task when the problem size increases. Therefore, we use the metaheuristic approach to search for the sequence of truck pairs. The advantage of the metaheuristic approach is that it may not be able to obtain the best solution; instead, it can provide a near-optimal solution in a reasonable computational time. In this study, we would like to construct a PSO as the main structure and then embed SA and VNS into the PSO to enhance the local search mechanism. First, we use the continuous coding method for the PSO, and each particle is represented for a solution or named as a schedule for the sequence of truck pairs. Figure 2 shows how we decide on the sequence of truck pairs by converting the continuous code into the integer representation. First, we use a uniform distribution as U (0,1) to generate a random value as x k j t for each truck pair. Next, we reorder the value of x k j t in a descending sequence. That is to say that the solution with a smaller value of x k j t will have a higher priority to be addressed.
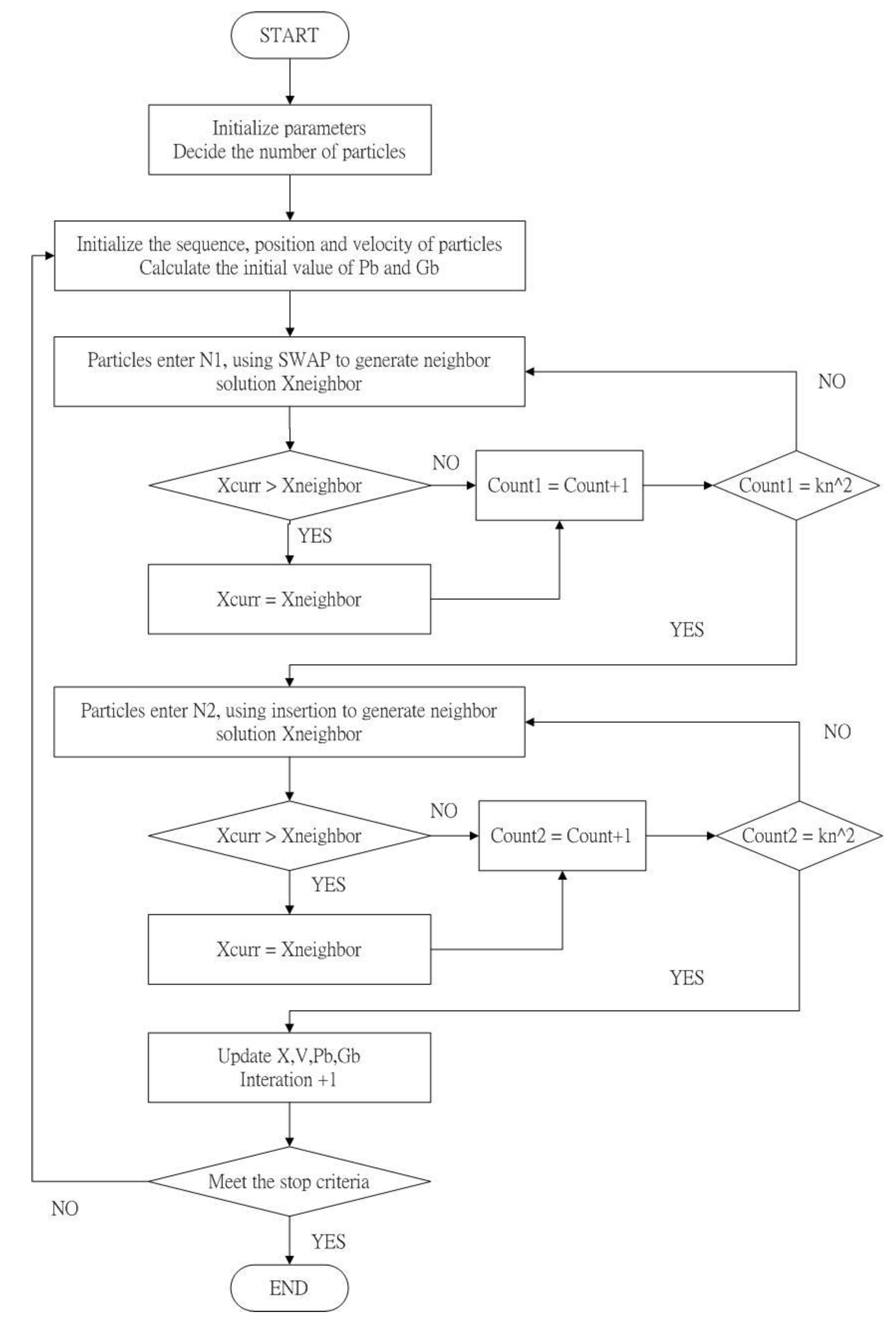
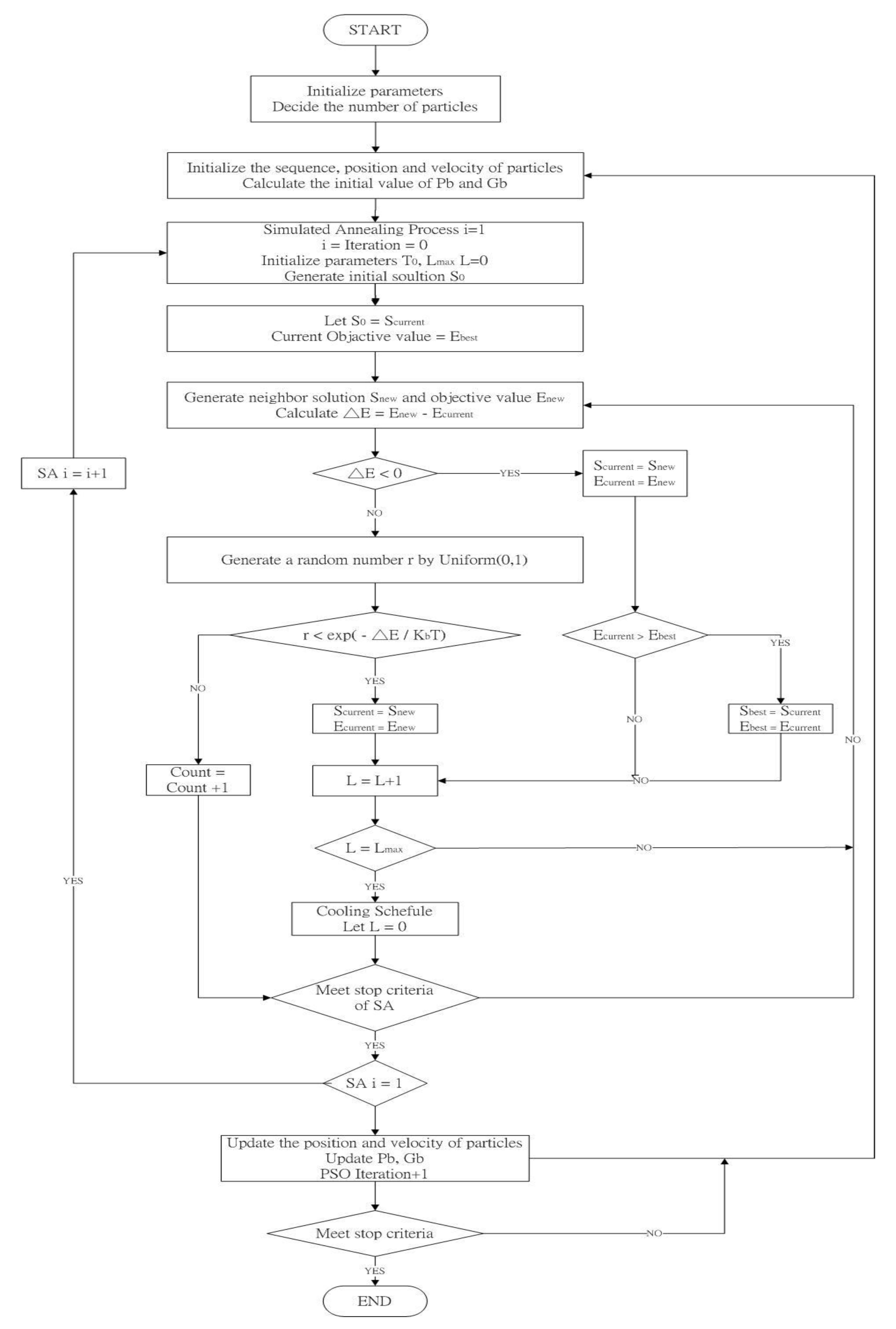
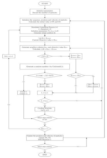
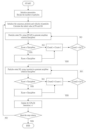
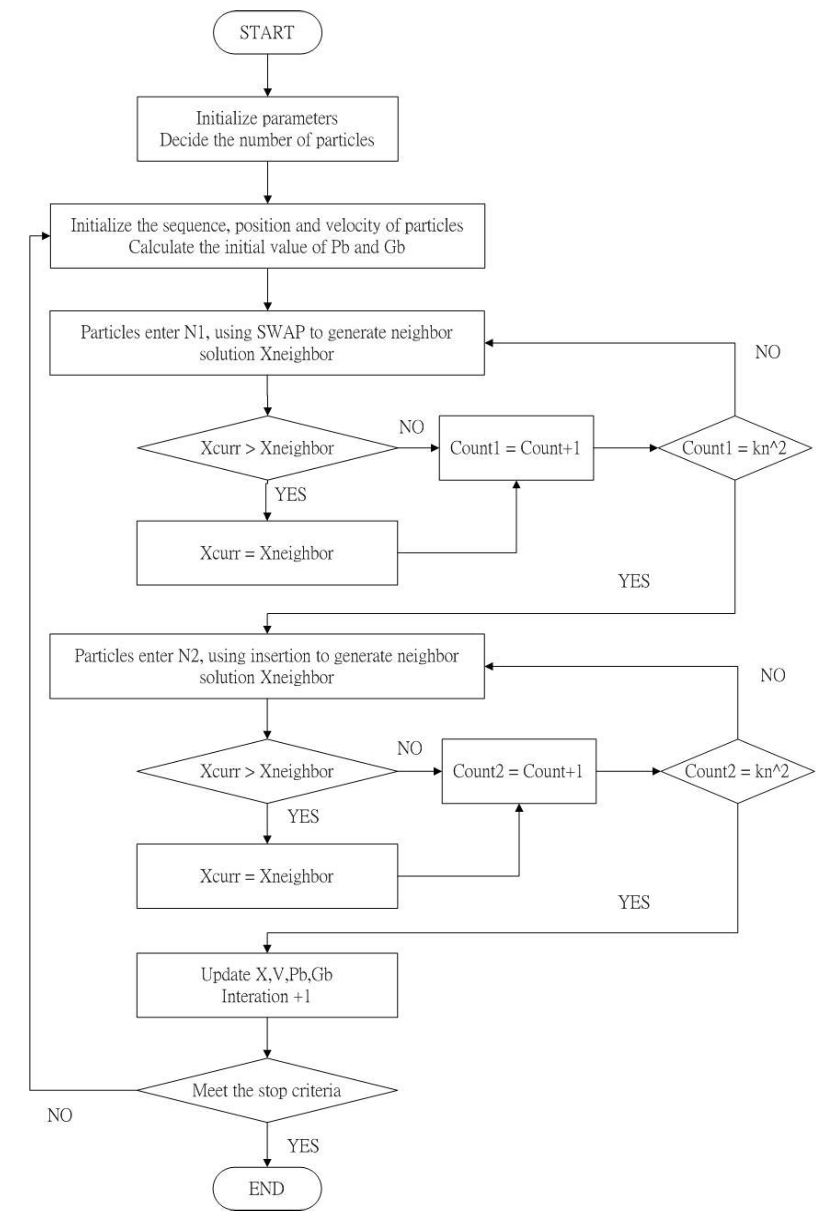
In order to enhance the search ability of the PSO, the VNS is embedded into the PSO structure. We design two different neighborhoods for the VNS—insertion and SWAP. Furthermore, we use the “first improvement method” for the VNS searching procedure to reduce computation efforts. The original VNS is designed with the “best improvement” mechanism, which means that a solution will search for a better solution in the entire solution spaces in a neighborhood. However, in this study, the proposed “first improvement” means that we design a counter-mechanism to record the improvement times in a single neighborhood. That is, once the current solution finds a better solution, the current solution will then be replaced by that better solution and go back to the first neighborhood to continue the searching procedure. Each time these improvements are made, the counter will add one until the number of the counter meets the predefined limit; then, the current solution will be moved to the next neighborhood.
  • Insertion
As shown in Figure 3, we use T = insert (T1, x, y) to represent the fact that we randomly pick up a pair i in position x from array T1 and then insert it into interval y, where y is the position between two other positions and y  x, x + 1.
  • SWAP
As shown in Figure 4, we use T = swap (T2, x, y) to represent the fact that we randomly pick up a pair i from position x and a pair j in position y and then swap these two positions, where y ≠ x.
Simulated annealing is also well known for its strength of local search; therefore, we embed SA into the PSO to enhance the efficiency of the local search. Moreover, because two neighborhoods are designed for the local search procedure for the PSO-based VNS approach, we wonder if the other local search method, i.e., SA, can have the same effect on the searching ability. For that reason, we design our third metaheuristic by embedding two layers of SA into the PSO. In order to illustrate the structure of the proposed 3 PSO-based hybrid metaheuristics, three flow charts are presented in Figure 5, Figure 6 and Figure 7 for further understanding.

5. Computational Experiment

In this study, we would like to use three metaheuristics, i.e., PSO, VNS, and SA, to construct three kinds of hybrid metaheuristic approaches for solving the truck scheduling problem. Eventually, we are trying to find out the best approach for the problem. Before comparing these three approaches, we attempt to conduct some experiments for adjusting the parameters of PSO, VNS, and SA to make sure these metaheuristics all have the best functionalities. First, we design a scenario with 14 trucks for both inbound and outbound areas and 13 kinds of product types, and the total number of products is equal to 5040. Next, we randomly generate the number of products for each product type to construct several experiments. Finally, we use these experiments to test the three metaheuristics in 20 s of computation time. The final parameters of the three metaheuristics are illustrated as follows.
  • PSO
Number of particles, Nk = 20;
Initial iteration, t = 0;
Inertia weight, w(t) = (w(0) − w(nt))*[(ntt)/(nt)] + w(nt);
  • (nt is the max number of iterations, w(0) = 0.9, w(nt) = 0.4)
Acceleration constant of the local particle, c1(t) = (c1,minc1,max)*(t/nt) + c1,max
Acceleration constant of the global particle, c2(t) = (c2,maxc2,min)*(t/nt) + c2,min
  • (c1,max = c2,max = 2.5, c1,min = c2,min = 0.5)
* The classification method can be seen in Engelbrecht [23].
  • VNS
In the proposed VNS, we design “first improvement” as the searching mechanism, so it is necessary to test the size of the counter. In this study, we design three categories of counter size—K*N, K*N2, and (K1 ~ K2)*N, where K is an experimental variable, N is the number of truck pairs obtained by the six algorithms by Yu (2002), and K1–K2 are the upper-bound and lower-bound, respectively, to generate a random integer. The experimental result is shown in Table 1, and it reveals that the K*N2 design with K = 20 can obtain the minimal objective value, so we use the result as the final parameter setting in the VNS.
  • SA
In the proposed SA, there are two parameters that need to be determined—length and stop criteria. Length is used to decide on the maximum accepted number of solutions in each temperature, and the stop criteria in this study are designed as the iteration times after which the solution makes no improvement. We design two methods to generate the length—by a constant and by a random number. Three values of no improvement are also adopted to test in Table 2. The result shows that when L m a x is equal to 10 and the stop criteria use 500 times of no improvement made, a better objective value can be obtained.
After the parameters of each of the three metaheuristics are determined, three hybrid metaheuristics, i.e., PSO + VNS, PSO + SA, and PSO + SA + SA, will be constructed. Next, we attempt to design some experiments to test the effectiveness of the proposed approaches, so we adopt a small-sized experiment with 20 small examples—the same as those proposed by Yu [4]. In addition, we would like to test if our approaches can solve problems with more complexity. We design a large-sized experiment with 25 large-scale examples which are randomly generated with the number of trucks, the number of product types, and the number of products.
For the representation of objective value, we design a function to calculate the difference between approaches as (PV − BV)/BV, where BV is the best solution obtained by PSO + VNS, and PV is the other hybrid metaheuristic that is needed to be compared. In other words, if the red line (PSO + SA) or the green line (PSO + SA + SA) are above the blue line (PSO + VNS), PSO + VNS is the best metahuristic with the minimized objective values.
In the small-sized experiment shown in Figure 8, there are only two examples (2 and 15), showing that PSO + SA or PSO + SA + SA have obvious improvements over PSO + VNS. However, for most of the examples, PSO + VNS can effectively obtain a better solution than the other two approaches.
In Figure 9, which is for the large-sized experiment, PSO + VNS can always obtain a better solution than the other two hybrid approaches in most of the large-scale examples.

6. Conclusions

This study focuses on the trucks scheduling problem in cross-docking systems; the configuration is with multiple product types, with a single dock for both inbound and outbound areas, and without temporary storage. The purpose of a cross-docking system is to integrate the products from different sources with different sizes but the same destination in order to make the transportation activities be within the economic scale and reduce the operational cost.
In order to match the truck pairs with the product types and the number of products, we use six algorithms proposed by Yu [4] to obtain the number of truck pairs. However, dealing with the schedule of these truck pairs actually takes a lot of computational effort by deterministic methods. For that reason, we employ metaheuristic techniques to obtain a near-optimal schedule in a reasonable computational time. In addition, the research gap is to build an efficient solution methodology to implement in practice.
In this study, three metaheuristics—PSO, VNS, and SA—are proposed, and the parameters of each metaheuristic are optimized by random experiments. Moreover, we use PSO as the main structure and then embed it with VNS and SA to construct three hybrid metaheuristics—PSO + VNS, PSO + SA, and PSO + SA + SA—for the purpose of enhancing the searching efficiency. In the computational experiments, the performances of the proposed hybrid approaches are analyzed and compared. The experimental results show that all of these three approaches can obtain satisfactory solutions effectively, even for the large-sized experiment. Moreover, PSO + VNS can outperform the other approaches to obtain the best solution in most of the experimental examples.
In this study, we treat the size of a single product to be transported as the same. However, in reality, the size of the goods will be different, which will affect whether the goods can be smoothly loaded onto the designated delivery truck under the condition of limited truck capacity. At the same time, different delivery trucks and goods can also consider their respective delivery periods to make the problem more realistic.

Author Contributions

Conceptualization, G.-H.W.; methodology, G.-H.W. and Y.-T.C.; software, Y.-T.C.; validation, G.-H.W. and Y.-T.C.; formal analysis, G.-H.W.; investigation, G.-H.W. and Y.-T.C.; resources, G.-H.W.; data curation, Y.-T.C.; writing—original draft preparation, G.-H.W. and K.-H.C.; writing—review and editing, G.-H.W.; visualization, K.-H.C.; supervision, G.-H.W. All authors have read and agreed to the published version of the manuscript.

Funding

This research received no external funding.

Institutional Review Board Statement

Not applicable.

Informed Consent Statement

Not applicable.

Data Availability Statement

Not applicable.

Conflicts of Interest

The authors declare no conflict of interest.

References

  1. Agustina, D.; Lee, K.M.; Piplani, R. A review: Mathematical modles for cross docking planning. Int. J. Eng. Bus. Manag. 2010, 2, 47–54. [Google Scholar] [CrossRef]
  2. Boysen, N.; Fliedner, M. Cross dock scheduling: Classification, literature review and research agenda. Omega 2010, 38, 416–422. [Google Scholar] [CrossRef]
  3. Graham, R.L. Optimization and approximation in deterministic sequencing and scheduling: A survey. Ann. Discret. Math. 1979, 5, 287–326. [Google Scholar]
  4. Yu, W. Operational Strategies for Cross Docking Systems. Ph.D. Thesis, Iowa State University, Ames, IA, USA, 2002. [Google Scholar]
  5. Chen, F.; Lee, C.Y. Minimizing the makespan in a two-machine cross-docking flow shop problem. Eur. J. Oper. Res. 2009, 193, 59–72. [Google Scholar] [CrossRef]
  6. Serrano, C.; Moral, J.; Delorme, X.; Dolgui, A. Cross-docking operation scheduling: Truck arrivals, shop-floor activities and truck departures. IFAC PapersOnLine 2016, 49, 1353–1358. [Google Scholar] [CrossRef]
  7. Ladier, A.-L.; Alpan, G. Robust cross-dock scheduling with time windows. Comput. Ind. Eng. 2016, 99, 16–28. [Google Scholar] [CrossRef]
  8. Serrano, C.; Delorme, X.; Dolgui, A. Scheduling of truck arrivals, truck departures and shop-floor operation in a cross-dock platform, based on trucks loading plans. Int. J. Prod. Econ. 2017, 194, 102–112. [Google Scholar] [CrossRef]
  9. Golshahi-Roudbaneh, A.; Hajiaghaei-Keshteli, M.; Paydar, M.M. Developing a lower bound and strong heuristics for a truck scheduling problem in a cross-docking center. Knowl. Based. Syst. 2017, 129, 17–38. [Google Scholar] [CrossRef]
  10. Peng, T.; Zhou, B. Hybrid bi-objective gray wolf optimization algorithm for a truck scheduling problem in the automotive industry. Appl. Soft. Comput. 2019, 81, 105513. [Google Scholar] [CrossRef]
  11. Kusolpuchong, S.; Chusap, K.; Alhawari, O.; Suer, G. A genetic algorithm approach for multi objective cross dock scheduling in supply chains. Procedia Manuf. 2019, 39, 1139–1148. [Google Scholar] [CrossRef]
  12. Nogueira, T.H.; Coutinho, F.P.; Ribeiro, R.P.; Ravetti, M.G. Parallel-machine scheduling methodology for a multi-dock truck sequencing problem in a cross-docking center. Comput. Ind. Eng. 2020, 143, 106391. [Google Scholar] [CrossRef]
  13. Xi, X.; Liu, C.; Wang, Y.; Lee, L.H. Two-stage conflict robust optimization models for cross-dock truck scheduling problem under uncertainty. Transp. Res. Part E Logist. Transp. Rev. 2020, 144, 102123. [Google Scholar] [CrossRef]
  14. Gaudioso, M.; Monaco, M.F.; Sammarra, M. A Lagrangian heuristics for the truck scheduling problem in multi-door, multi-product cross-docking with constant processing time. Omega 2021, 101, 102255. [Google Scholar] [CrossRef]
  15. Theophilus, O.; Dulebenets, M.A.; Pasha, J.; Lau, Y.-Y.; Fathollahi-Fard, A.M.; Mazaheri, A. Truck scheduling optimization at a cold-chain cross-docking terminal with product perishability considerations. Comput. Ind. Eng. 2021, 156, 107240. [Google Scholar] [CrossRef]
  16. Golshahi-Roudbaneh, A.; Hajiaghaei-Keshteli, M.; Paydar, M.M. Cross-dock scheduling considering time windows and deadline for truck departures. Sci. Iran. 2021, 28, 532–546. [Google Scholar]
  17. Dulebenets, M.A. An adaptive polyploid memetic algorithm for scheduling trucks at a cross-docking terminal. Inf. Sci. 2021, 565, 390–421. [Google Scholar] [CrossRef]
  18. Kennedy, J.; Eberhart, R. Particle swarm optimization. In Proceedings of the IEEE International Conference on Neural Networks, Perth, Australia, 27 November–1 December 1995; Volume 4, pp. 1942–1948. [Google Scholar]
  19. Metropolis, N.; Rosenbluth, A.W.; Teller, A.H. Equations of state calculations by fast computing machines. J. Chem. Phys. 1953, 21, 1087. [Google Scholar] [CrossRef]
  20. Kirkpatrick, S.; Gelatt, T.C.D.; Vecchi, M.P. Optimization by simulated annealing. Science 1983, 220, 671–680. [Google Scholar] [CrossRef] [PubMed]
  21. Mladenović, N.; Hansen, P. Variable neighborhood search. Comput. Oper. Res. 1997, 24, 1097–1100. [Google Scholar] [CrossRef]
  22. Vahdani, B.; Zandieh, M. Scheduling trucks in cross-docking systems: Robust meta-heuristics. Comput. Ind. Eng. 2010, 58, 12–24. [Google Scholar] [CrossRef]
  23. Engelbrecht, A.P. Computational Intelligence: An Introduction, 2nd ed.; Wiley: Hoboken, NJ, USA, 2007. [Google Scholar]
Figure 1. Example of truck pairs matching.
Figure 1. Example of truck pairs matching.
Applsci 12 10931 g001
Figure 2. Sequence of the PSO continuous code.
Figure 2. Sequence of the PSO continuous code.
Applsci 12 10931 g002
Figure 3. Insertion.
Figure 3. Insertion.
Applsci 12 10931 g003
Figure 4. Swap.
Figure 4. Swap.
Applsci 12 10931 g004
Figure 5. PSO + VNS.
Figure 5. PSO + VNS.
Applsci 12 10931 g005
Figure 6. PSO + SA.
Figure 6. PSO + SA.
Applsci 12 10931 g006
Figure 7. PSO + SA + SA.
Figure 7. PSO + SA + SA.
Applsci 12 10931 g007
Figure 8. Experiment results of small-sized examples.
Figure 8. Experiment results of small-sized examples.
Applsci 12 10931 g008
Figure 9. Experiment results of large-sized examples.
Figure 9. Experiment results of large-sized examples.
Applsci 12 10931 g009
Table 1. Result of the VNS parameter experiment.
Table 1. Result of the VNS parameter experiment.
Counter SizeKObjective Value
K*N102132.59
202033.01
302021.59
402003.85
502001.61
K*N2101996.11
201933.63
301972.59
401965.52
501959.59
(K1 ~ K2)*N1~102283.13
1~202132.74
1~302072.20
1~402038.38
1~502002.67
Table 2. Result of the SA parameter experiment.
Table 2. Result of the SA parameter experiment.
ParameterValue of ParameterObjective Value
Lmax102737.31
203016.29
302797.63
402746.03
502963.09
Lmax(min)~Lmax(max)5~152970.15
5~252951.60
5~352977.07
5~453072.71
5~552792.59
Times of no improvement made5002737.31
3003278.57
1003777.45
Publisher’s Note: MDPI stays neutral with regard to jurisdictional claims in published maps and institutional affiliations.

Share and Cite

MDPI and ACS Style

Wu, G.-H.; Chen, Y.-T.; Chen, K.-H. Hybrid Algorithms for Inbound and Outbound Truck Scheduling in Cross-Docking Systems. Appl. Sci. 2022, 12, 10931. https://doi.org/10.3390/app122110931

AMA Style

Wu G-H, Chen Y-T, Chen K-H. Hybrid Algorithms for Inbound and Outbound Truck Scheduling in Cross-Docking Systems. Applied Sciences. 2022; 12(21):10931. https://doi.org/10.3390/app122110931

Chicago/Turabian Style

Wu, Gen-Han, Yi-Ting Chen, and Ke-Hsuan Chen. 2022. "Hybrid Algorithms for Inbound and Outbound Truck Scheduling in Cross-Docking Systems" Applied Sciences 12, no. 21: 10931. https://doi.org/10.3390/app122110931

APA Style

Wu, G.-H., Chen, Y.-T., & Chen, K.-H. (2022). Hybrid Algorithms for Inbound and Outbound Truck Scheduling in Cross-Docking Systems. Applied Sciences, 12(21), 10931. https://doi.org/10.3390/app122110931

Note that from the first issue of 2016, this journal uses article numbers instead of page numbers. See further details here.

Article Metrics

Back to TopTop