A Variable Neighbourhood Search-Based Algorithm for the Transit Route Network Design Problem
Abstract
1. Introduction
2. Materials and Methods
2.1. The TRNDP Problem
- The length of each route should be higher than a minimum predefined value but should not exceed a maximum number of nodes which reflects practical considerations such as scheduling and shift duration;
- The route set must be connected, so that all passengers can get to their destinations;
- A specific number of routes are offered by the transit provider due to budget limitations.
- ATTRS: Average Travel Time for route set RS
- C: the vector of path costs on the transit network
- d0RS: Percentage of passenger demand satisfied without transfers for route set RS
- d1RS: Percentage of passenger demand satisfied with one transfer for route set RS
- d2RS: Percentage of passenger demand satisfied with two transfers for route set RS
- dunRS: Percentage of unsatisfied demand for route set RS
- R: Route ∈ RS
- : Vector of optimal routes
- RM: Maximum number of routes R in RS
- RS: Set of routes {R}
- Q: the vector of segment flows on the transit network
- sR: Number of stops per route R
- smin,: Minimum number of stops
- smax: Maximum number of stops
- U: the user route choice model function
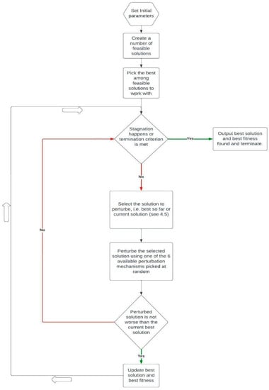
2.2. VNS-Based Algorithm
2.2.1. Route Set Representation
2.2.2. Initialisation Procedure
2.2.3. Neighbourhood Structures
- Node swap
- Node replacement
- Node removal
- Node addition
- Partial insertion
- Reverse route
2.2.4. Route Set Evaluation
2.2.5. Stagnation Prevention Mechanism
2.2.6. Solution Archive
2.2.7. Termination
3. Results
3.1. Benchmark Network
3.2. Network with 4 Routes
3.3. Network with 6 Routes
3.4. Network with 7 Routes
3.5. Network with 8 Routes
3.6. Scalability Analysis
4. Conclusions
Author Contributions
Funding
Institutional Review Board Statement
Informed Consent Statement
Data Availability Statement
Conflicts of Interest
References
- Zhao, F.; Ubaka, I. Transit network optimization-minimizing transfers and optimizing route directness. J. Public Transp. 2004, 7, 63–82. [Google Scholar] [CrossRef]
- Lenstra, J.K.; Kan, A.H.G. Complexity of vehicle routing and scheduling problems. Networks 1981, 11, 221–227. [Google Scholar] [CrossRef]
- Lampkin, W.; Saalmans, P.D. The design of routes, service frequencies, and schedules for a municipal bus undertaking: A case study. OR 1967, 18, 375–397. [Google Scholar] [CrossRef]
- Mandl, C.E. Evaluation and optimization of urban public transportation networks. Eur. J. Oper. Res. 1980, 5, 396–404. [Google Scholar] [CrossRef]
- Baaj, M.H.; Mahmassani, H.S. Hybrid route generation heuristic algorithm for the design of transit networks. Transp. Res. Part C Emerg. Technol. 1995, 3, 31–50. [Google Scholar] [CrossRef]
- Byrne, B.F. Public transportation line positions and headways for minimum user and system cost in a radial case. Transp. Res. 1975, 9, 97–102. [Google Scholar] [CrossRef]
- Byrne, B.F.; Vuchic, V.R. Public Transportation Line Positions and Headways for Minimum Cost. Traffic Flow and Transportation. 1972. Available online: http://trid.trb.org/view.aspx?id=132894 (accessed on 5 February 2018).
- Wirasinghe, S.C. Nearly optimal parameters for a rail/feeder-bus system on a rectangular grid. Transp. Res. Part A Gen. 1980, 14, 33–40. [Google Scholar] [CrossRef]
- Chakroborty, P.; Dwivedi, T. Optimal Route Network Design for Transit Systems Using Genetic Algorithms. Eng. Opt. 2002, 34, 83–100. [Google Scholar] [CrossRef]
- Baaj, M.H.; Mahmassani, H.S. An AI-based approach for transit route system planning and design. J. Adv. Transp. 1991, 25, 187–209. [Google Scholar] [CrossRef]
- Ceder, A.; Israeli, Y. User and Operator Perspectives in Transit Network Design. Transp. Res. Rec. J. Transp. Res. Board 1998, 1623, 3–7. [Google Scholar] [CrossRef]
- Iliopoulou, C.; Kepaptsoglou, K.; Vlahogianni, E. Metaheuristics for the transit route network design problem: A review and comparative analysis. Public Transp. 2019, 11, 487–521. [Google Scholar] [CrossRef]
- Agrawal, J.; Mathew, T.V. Transit route network design using parallel genetic algorithm. J. Comput. Civ. Eng. 2004, 18, 248–256. [Google Scholar] [CrossRef]
- Chakroborty, P. Genetic algorithms for optimal urban transit network design. Comp.-Aided Civ. Infrastruct. Eng. 2003, 18, 184–200. [Google Scholar] [CrossRef]
- Chew, J.S.C.; Lee, L.S. A genetic algorithm for urban transit routing problem. Int. J. Mod. Phys. Conf. Ser. 2012, 9, 411–421. [Google Scholar] [CrossRef]
- Duran, J.; Pradenas, L.; Parada, V. Transit network design with pollution minimization. Public Transp. 2019, 11, 189–210. [Google Scholar] [CrossRef]
- Fan, W.; Machemehl, R.B. Optimal transit route network design problem with variable transit demand: Genetic algorithm approach. J. Transp. Eng. 2006, 132, 40–51. [Google Scholar] [CrossRef]
- Feng, X.; Zhu, X.; Qian, X.; Jie, Y.; Ma, F.; Niu, X. A new transit network design study in consideration of transfer time composition. Transp. Res. Part D Transp. Environ. 2019, 66, 85–94. [Google Scholar] [CrossRef]
- Nayeem, M.A.; Rahman, M.K.; Rahman, M.S. Transit network design by genetic algorithm with elitism. Transp. Res. Part C Emerg. Technol. 2014, 46, 30–45. [Google Scholar] [CrossRef]
- Pylarinou, C.; Iliopoulou, C.; Kepaptsoglou, K. Transit route network redesign under Electrification: Model and application. Int. J. Transp. Sci. Technol. 2021, 10, 366–379. [Google Scholar] [CrossRef]
- Zhao, H.; Jiang, R. The memetic algorithm for the optimization of urban transit network. Expert Syst. Appl. 2015, 42, 3760–3773. [Google Scholar] [CrossRef]
- Mahdavi Moghaddam, S.H.; Rao, K.R.; Tiwari, G.; Biyani, P. Simultaneous bus transit route network and frequency setting search algorithm. J. Transp. Eng. Part A Syst. 2019, 145, 04019011. [Google Scholar] [CrossRef]
- Liang, M.; Wang, W.; Dong, C.; Zhao, D. A cooperative coevolutionary optimization design of urban transit network and operating frequencies. Expert Syst. Appl. 2020, 160, 113736. [Google Scholar] [CrossRef]
- Owais, M.; Osman, M.K. Complete hierarchical multi-objective genetic algorithm for transit network design problem. Expert Syst. Appl. 2018, 114, 143–154. [Google Scholar] [CrossRef]
- Buba, A.T.; Lee, L.S. A differential evolution for simultaneous transit network design and frequency setting problem. Expert Syst. Appl. 2018, 106, 277–289. [Google Scholar] [CrossRef]
- Islam, K.A.; Moosa, I.M.; Mobin, J.; Nayeem, M.A.; Rahman, M.S. A heuristic aided Stochastic Beam Search algorithm for solving the transit network design problem. Swarm Evolut. Comput. 2019, 46, 154–170. [Google Scholar] [CrossRef]
- Duran-Micco, J.; Vermeir, E.; Vansteenwegen, P. Considering emissions in the transit network design and frequency setting problem with a heterogeneous fleet. Eur. J. Oper. Res. 2020, 282, 580–592. [Google Scholar] [CrossRef]
- Szeto, W.; Jiang, Y. Hybrid Artificial Bee Colony Algorithm for Transit Network Design. Transp. Res. Rec. J. Transp. Res. Board 2012, 2284, 47–56. [Google Scholar] [CrossRef]
- Nikolić, M.; Teodorović, D. Transit network design by Bee Colony Optimization. Expert Syst. Appl. 2013, 40, 5945–5955. [Google Scholar] [CrossRef]
- Blum, J.J.; Mathew, T.V. Intelligent agent optimization of urban bus transit system design. J. Comput. Civ. Eng. 2011, 25, 357–369. [Google Scholar] [CrossRef]
- Yu, B.; Yang, Z.-Z.; Jin, P.-H.; Wu, S.-H.; Yao, B.-Z. Transit route network design maximizing direct and transfer demand density. Transp. Res. Part C Emerg. Technol. 2012, 22, 58–75. [Google Scholar] [CrossRef]
- Kechagiopoulos, P.N.; Beligiannis, G.N. Solving the Urban Transit Routing Problem using a particle swarm optimization based algorithm. Appl. Soft Comput. 2014, 21, 654–676. [Google Scholar] [CrossRef]
- Cipriani, E.; Fusco, G.; Patella, S.M.; Petrelli, M. A Particle Swarm Optimization Algorithm for the Solution of the Transit Network Design Problem. Smart Cities 2020, 3, 541–554. [Google Scholar] [CrossRef]
- Iliopoulou, C.; Kepaptsoglou, K. Integrated transit route network design and infrastructure planning for on-line electric vehicles. Transp. Res. Part D Transp. Environ. 2019, 77, 178–197. [Google Scholar] [CrossRef]
- Iliopoulou, C.; Kepaptsoglou, K. Robust electric transit route network design problem (RE-TRNDP) with delay considerations: Model and application. Transp. Res. Part C Emerg. Technol. 2021, 129, 103255. [Google Scholar] [CrossRef]
- Iliopoulou, C.; Tassopoulos, I.; Kepaptsoglou, K.; Beligiannis, G. Electric transit route network design problem: Model and application. Transp. Res. Rec. J. Transp. Res. Board 2019, 2673, 264–274. [Google Scholar] [CrossRef]
- Fan, W.; Machemehl, R.B. Using a simulated annealing algorithm to solve the transit route network design problem. J. Transp. Eng. 2006, 132, 122–132. [Google Scholar] [CrossRef]
- Fan, L.; Mumford, C.L. A metaheuristic approach to the urban transit routing problem. J. Heurist. 2010, 16, 353–372. [Google Scholar] [CrossRef]
- Katsaragakis, I.V.; Tassopoulos, I.X.; Beligiannis, G.N. Solving the Urban Transit Routing Problem Using a Cat Swarm Optimization-Based Algorithm. Algorithms 2020, 13, 223. [Google Scholar] [CrossRef]
- Fan, W.; Machemehl, R.B. Tabu search strategies for the public transportation network optimizations with variable transit demand. Comput.-Aided Civ. Infrastruct. Eng. 2008, 23, 502–520. [Google Scholar] [CrossRef]
- Pacheco, J.; Alvarez, A.; Casado, S.; González-Velarde, J.L. A tabu search approach to an urban transport problem in northern Spain. Comput. Oper. Res. 2009, 36, 967–979. [Google Scholar] [CrossRef]
- Buba, A.T.; Lee, L.S. Hybrid differential evolution-particle swarm optimization algorithm for multiobjective urban transit network design problem with homogeneous buses. Math. Probl. Eng. 2019, 2019, 5963240. [Google Scholar] [CrossRef]
- Bagloee, S.; Ceder, A. Transit-network design methodology for actual-size road networks. Transp. Res. Part B Methodol. 2011, 45, 1787–1804. [Google Scholar] [CrossRef]
- Szeto, W.Y.; Wu, Y. A simultaneous bus route design and frequency setting problem for Tin Shui Wai, Hong Kong. Eur. J. Oper. Res. 2011, 209, 141–155. [Google Scholar] [CrossRef]
- Zhao, F.; Zeng, X. Optimization of transit network layout and headway with a combined genetic algorithm and simulated annealing method. Eng. Opt. 2006, 38, 701–722. [Google Scholar] [CrossRef]
- Ahmed, L.; Mumford, C.; Kheiri, A. Solving urban transit route design problem using selection hyperheuristics. Eur. J. Oper. Res. 2019, 274, 545–559. [Google Scholar] [CrossRef]
- Guihaire, V.; Hao, J.K. Transit network design and scheduling: A global review. Transp. Res. Part A Policy Pract. 2008, 42, 1251–1273. [Google Scholar] [CrossRef]
- Kepaptsoglou, K.; Karlaftis, M. Transit route network design problem: Review. J. Transp. Eng. 2009, 135, 491–505. [Google Scholar] [CrossRef]
- Farahani, R.Z.; Miandoabchi, E.; Szeto, W.Y.; Rashidi, H. A review of urban transportation network design problems. Eur. J. Oper. Res. 2013, 229, 281–302. [Google Scholar] [CrossRef]
- Ibarra-Rojas, O.J.; Delgado, F.; Giesen, R.; Muñoz, J.C. Planning, operation, and control of bus transport systems: A literature review. Transp. Res. Part B Methodol. 2015, 77, 38–75. [Google Scholar] [CrossRef]
- Bräysy, O. A reactive variable neighborhood search for the vehicle-routing problem with time windows. INFORMS J. Comput. 2003, 15, 347–368. [Google Scholar] [CrossRef]
- Chen, P.; Huang, H.K.; Dong, X.Y. Iterated variable neighborhood descent algorithm for the capacitated vehicle routing problem. Expert Syst. Appl. 2010, 37, 1620–1627. [Google Scholar] [CrossRef]
- Hemmelmayr, V.C.; Doerner, K.F.; Hartl, R.F. A variable neighborhood search heuristic for periodic routing problems. Eur. J. Oper. Res. 2009, 195, 791–802. [Google Scholar] [CrossRef]
- Kytöjoki, J.; Nuortio, T.; Bräysy, O.; Gendreau, M. An efficient variable neighborhood search heuristic for very large scale vehicle routing problems. Comput. Oper. Res. 2007, 34, 2743–2757. [Google Scholar] [CrossRef]
- Tagmouti, M.; Gendreau, M.; Potvin, J.Y. A variable neighborhood descent heuristic for arc routing problems with time-dependent service costs. Comput. Ind. Eng. 2010, 59, 954–963. [Google Scholar] [CrossRef]
- Mumford, C.L. New heuristic and evolutionary operators for the multi-objective urban transit routing problem. In Proceedings of the 2013 IEEE Congress on Evolutionary Computation 2013, Cancun, Mexico, 20–23 June 2013; pp. 939–946. [Google Scholar]
- Newell, G.F. Some issues relating to the optimal design of bus routes. Transp. Sci. 1979, 13, 20–35. [Google Scholar] [CrossRef]
- Mladenović, N.; Hansen, P. Variable neighborhood search. Comput. Oper. Res. 1997, 24, 1097–1100. [Google Scholar] [CrossRef]
- Hansen, P.; Mladenović, N.; Pérez, J.A.M. Variable neighborhood search: Methods and applications. Ann. Oper. Res. 2010, 175, 367–407. [Google Scholar] [CrossRef]
- Talbi, E.G. Metaheuristics: From Design to Implementation; John Wiley & Sons: Hoboken, NJ, USA, 2009; Volume 74. [Google Scholar]
- Tong, B.; Wang, J.; Wang, X.; Zhou, F.; Mao, X.; Zheng, W. Optimal Route Planning for Truck–Drone Delivery Using Variable Neighborhood Tabu Search Algorithm. Appl. Sci. 2022, 12, 529. [Google Scholar] [CrossRef]







| Performance Criteria | C&S [15] | N&T [29] | K&B [32] | Ahmed et al. [46] | Islam et al. [26] | Kats. et al. [39] | VNS-B Best | VNS-B Med. | VNS-B Worst |
|---|---|---|---|---|---|---|---|---|---|
| d0 | 93.71 | 92.1 | 91.84 | 91.84 | 92.4 | 91.52 | 91.84 | 87.54 | 91.01 |
| d1 | 6.29 | 7.19 | 7.64 | 8.16 | 6.8 | 7.77 | 8.16 | 11.95 | 5.01 |
| d2 | 0 | 0.71 | 0.51 | 0 | 0.8 | 0.71 | 0 | 0.51 | 3.98 |
| dun | 0 | 0 | 0 | 0 | 0 | 0 | 0 | 0 | 0 |
| ATT | 10.82 | 10.51 | 10.64 | 10.48 | 10.51 | 10.54 | 10.48 | 10.81 | 11.95 |
| Route # | Node Sequence |
|---|---|
| 1 | 11, 3, 1, 2, 5, 14, 6, 9 |
| 2 | 0, 1, 2, 5, 7, 9, 10, 11 |
| 3 | 8, 14, 7, 9, 13, 12, 10, 11 |
| 4 | 10, 9, 7, 5, 3, 4, 1, 0 |
| Performance Criteria | C&S [15] | N&T [29] | K&B [32] | Ahmed et al. [46] | Islam et al. [26] | Kats. et al. [39] | VNS-B Best | VNS-B Med. | VNS-B Worst |
|---|---|---|---|---|---|---|---|---|---|
| d0 | 95.57 | 95.63 | 96.21 | 97.87 | 97.87 | 96.21 | 97.87 | 94.93 | 85.55 |
| d1 | 4.43 | 4.37 | 3.47 | 2.13 | 2.13 | 3.66 | 2.13 | 4.95 | 14.07 |
| d2 | 0 | 0 | 0.32 | 0 | 0 | 0.13 | 0 | 0.13 | 0.39 |
| dun | 0 | 0 | 0 | 0 | 0 | 0 | 0 | 0 | 0 |
| ATT | 10.28 | 10.23 | 10.23 | 10.18 | 10.18 | 10.22 | 10.18 | 10.35 | 10.80 |
| Route # | Node Sequence |
|---|---|
| 1 | 2, 1, 4, 3, 5, 7, 14, 6 |
| 2 | 12, 10, 9, 7, 5, 2, 1, 0 |
| 3 | 13, 9, 6, 14, 5, 2, 1, 0 |
| 4 | 8, 14, 6, 9, 10, 11, 3, 4 |
| 5 | 13, 9, 7, 5, 3, 4, 1, 0 |
| 6 | 9, 13, 12, 10, 11, 3, 1, 0 |
| Performance Criteria | C&S [15] | N&T [29] | K&B [32] | Ahmed et al. [46] | Islam et al. [26] | Kats. et al. [39] | VNS-B Best | VNS-B Med. | VNS-B Worst |
|---|---|---|---|---|---|---|---|---|---|
| d0 | 95.57 | 98.52 | 97.87 | 98.84 | 97.56 | 97.94 | 98.97 | 96.27 | 92.68 |
| d1 | 4.43 | 1.48 | 2.83 | 1.16 | 2.44 | 2.06 | 1.03 | 3.73 | 7.32 |
| d2 | 0 | 0 | 0 | 0 | 0 | 0 | 0 | 0 | 0 |
| dun | 0 | 0 | 0 | 0 | 0 | 0 | 0 | 0 | 0 |
| ATT | 10.27 | 10.15 | 10.16 | 10.10 | 10.14 | 10.12 | 10.10 | 10.24 | 10.59 |
| Route # | Node Sequence |
|---|---|
| 1 | 6, 14, 7, 5, 3, 4, 1, 0 |
| 2 | 0, 1, 2, 5, 7, 9, 10, 12 |
| 3 | 4, 3, 11, 10, 9, 6, 14, 8 |
| 4 | 2, 1, 4, 3, 5, 7, 9, 13 |
| 5 | 0, 1, 3, 11, 10, 12, 13, 9 |
| 6 | 8, 14, 5, 2, 1, 3, 11, 10 |
| 7 | 0, 1, 2, 5, 14, 6, 9, 13 |
| Performance Criteria | C&S [15] | N&T [29] | K&B [32] | Ahmed et al. [46] | Islam et al. [26] | Kats. et al. [39] | VNS-BBest | VNS-BMed. | VNS-BWorst |
|---|---|---|---|---|---|---|---|---|---|
| d0 | 97.82 | 98.97 | 97.75 | 99.16 | 99.23 | 98.97 | 99.49 | 98.01 | 93.32 |
| d1 | 2.18 | 1.03 | 2.25 | 0.84 | 0.77 | 1.03 | 0.51 | 1.99 | 6.68 |
| d2 | 0 | 0 | 0 | 0 | 0 | 0 | 0 | 0 | 0 |
| dun | 0 | 0 | 0 | 0 | 0 | 0 | 0 | 0 | 0 |
| ATT | 10.19 | 10.09 | 10.13 | 10.08 | 10.07 | 10.08 | 10.07 | 10.16 | 10.39 |
| Route # | Node Sequence |
|---|---|
| 1 | 0, 1, 4, 3, 5, 7, 14, 6 |
| 2 | 0, 1, 3, 11, 10, 12, 9, 6 |
| 3 | 8, 14, 6, 9, 10, 11, 3, 4 |
| 4 | 8, 14, 7, 5, 3, 4, 1, 2 |
| 5 | 13, 9, 6, 14, 5, 2, 1, 0 |
| 6 | 0, 1, 2, 5, 7, 9, 10, 12 |
| 7 | 13, 12, 10, 9, 7, 5, 3, 4 |
| 8 | 10, 11, 3, 1, 2, 5, 14, 8 |
| Performance Criteria | Mumford Best [56] | Iliopoulou and Kepaptsoglou [34] | Ahmed et al. [46] | Kats. et al. [39] | VNS-B Best | VNS-B Med. | VNS-B Worst |
|---|---|---|---|---|---|---|---|
| d0 (%) | 63.20 | 65.61 | 88.74 | 64.34 | 84.95 | 83.61 | 79.86 |
| d1 (%) | 35.82 | 33.24 | 11.25 | 35.18 | 15.05 | 16.39 | 20.14 |
| d2 (%) | 0.98 | 1.15 | 0 | 0.49 | 0 | 0 | 0 |
| dun (%) | 0 | 0 | 0 | 0 | 0 | 0 | 0 |
| ATT (min) | 16.05 | 16.35 | 14.09 | 15.23 | 14.25 | 14.41 | 14.6 |
| Route # | Node Sequence |
|---|---|
| 1 | 21, 6, 13, 0, 19, 17, 28, 7, 4, 3, 1, 23, 20, 14, 9 |
| 2 | 26, 0, 28, 16, 27, 29, 2, 10, 7, 14, 11, 17, 19, 8, 12 |
| 3 | 23, 20, 7, 27, 10, 21, 6, 13, 18, 22, 17, 11, 3, 1, 9 |
| 4 | 17, 28, 25, 11, 3, 9, 1, 4, 7, 16, 6, 13, 18, 12, 8 |
| 5 | 15, 27, 7, 20, 14, 11, 17, 12, 19, 22, 25, 28, 16, 10, 21 |
| 6 | 17, 28, 16, 15, 5, 21, 2, 29, 27, 7, 14, 1, 9, 23, 24 |
| 7 | 16, 2, 29, 27, 7, 4, 24, 14, 11, 17, 22, 18, 13, 6, 10 |
| 8 | 9, 1, 24, 7, 10, 15, 5, 6, 13, 0, 25, 11, 14, 23, 4 |
| 9 | 1, 3, 11, 17, 19, 12, 8, 26, 0, 18, 22, 25, 7, 27, 29 |
| 10 | 21, 5, 6, 16, 7, 14, 23, 9, 3, 11, 17, 22, 0, 26, 8 |
| 11 | 2, 15, 6, 13, 18, 22, 19, 8, 12, 0, 25, 7, 20, 24, 4 |
| 12 | 8, 12, 19, 17, 11, 14, 23, 9, 1, 3, 24, 7, 2, 29, 15 |
Publisher’s Note: MDPI stays neutral with regard to jurisdictional claims in published maps and institutional affiliations. |
© 2022 by the authors. Licensee MDPI, Basel, Switzerland. This article is an open access article distributed under the terms and conditions of the Creative Commons Attribution (CC BY) license (https://creativecommons.org/licenses/by/4.0/).
Share and Cite
Iliopoulou, C.; Tassopoulos, I.; Beligiannis, G. A Variable Neighbourhood Search-Based Algorithm for the Transit Route Network Design Problem. Appl. Sci. 2022, 12, 10232. https://doi.org/10.3390/app122010232
Iliopoulou C, Tassopoulos I, Beligiannis G. A Variable Neighbourhood Search-Based Algorithm for the Transit Route Network Design Problem. Applied Sciences. 2022; 12(20):10232. https://doi.org/10.3390/app122010232
Chicago/Turabian StyleIliopoulou, Christina, Ioannis Tassopoulos, and Grigorios Beligiannis. 2022. "A Variable Neighbourhood Search-Based Algorithm for the Transit Route Network Design Problem" Applied Sciences 12, no. 20: 10232. https://doi.org/10.3390/app122010232
APA StyleIliopoulou, C., Tassopoulos, I., & Beligiannis, G. (2022). A Variable Neighbourhood Search-Based Algorithm for the Transit Route Network Design Problem. Applied Sciences, 12(20), 10232. https://doi.org/10.3390/app122010232

