Bayesian Hierarchical Modelling for Uncertainty Quantification in Operational Thermal Resistance of LED Systems
Abstract
1. Introduction
2. Related Work
3. Model and Methods
3.1. Thermal Resistance of a Semiconductor Device
3.2. Bayesian Hierarchical Modelling Framework
3.2.1. Likelihood Distribution
3.2.2. Prior Distributions
- Deterministic inputs: The parameters and in (4) are assumed to be perfectly known and are thus considered as deterministic input parameters, i.e., .
- Aleatory variability: In general, hierarchically specified prior distributions may be assigned to input parameters that are subject to aleatory variability. We classify these types of parameters into parameters for which (a) randomness is induced by known variability and (b) randomness is induced by variability that is itself unknown. Similar prior considerations are used and discussed in Nagel and Sudret [24] for simply supported beam deflections.
- (a)
- Known variability: We assume that the physically realized currents in (4) (may) vary randomly between different systems due to some known degree of uncertainty that is inherent to the equipment used. Thus, the hyper-parameters of the priorrepresent available information about the accuracy of the power unit adjusting . The uncertainty in the realized values is then “prescribed” by the hyper-parameters ; cf. [24].
- (b)
- Unknown variability: Variabilities in the thermal resistances across identically manufactured LED systems may result either from production (e.g., due to irregularities in the manufacturing process of LED packages) or from the setup or application (e.g., due to the TIM). For both sources, the magnitude of variability is assumed to be unknown. For input parameters with unknown aleatory, the structure of the prior in (7) is extended by another level of hierarchy. We assume that the thermal resistances are subject to this type of “unknown” aleatory variability, and we specify the prior aswhere the hyper-parameters are assigned a hyper-prior given in (9) rather than being fixed with additional hyper-parameters .
- Epistemic uncertainty: The hyper-parameters in (9) refer to unknown parameters that are subject to epistemic uncertainty, which is modelled as .
3.2.3. Bayesian Hierarchical Model
3.3. Posterior Inference
| Algorithm 1 RW–MH algorithm for posterior sampling. |
1: Given the current state of the Markov chain for the parameters of the kth block, , a candidate is sampled from the proposal distribution
2: The proposed state is accepted if
Otherwise, the proposed value is rejected, i.e., . |
4. Simulation Experiments
- Issue 1: Production and application variability (Section 4.2). In practice, we are primarily interested in the variability within the thermal resistances across the sample of “identically” manufactured LED systems due to material (production) and setup (application) variability. Thus, inference focuses on the estimation of the hyper-parameters which determine the variability in . The thermal resistances themselves are not of immediate interest and are considered nuisance. Analyses on this default issue are based on data from experiment E1.
- Issue 2: Measurement uncertainty (Section 4.3) deals with a modification of Issue 1 by considering unknown residual variances . The default model is extended to additionally estimate the variance parameter. The same datasets as in Issue 1 are used for implementation of Issue 2.
- Issue 3: Uncertain experimental conditions (Section 4.4). In addition to the default setting in Issue 1, we also consider varying operational conditions by assuming that the realized forward currents vary between the LED systems; see prior type 2a in Section 3.2.2. The primary aim here is to quantify the impact of this uncertainty on the quantities of interest . Modifications of the algorithm proposed for Issue 1 are straightforward. Experiment E3 points out different strategies in dealing with uncertain conditions.
4.1. Test Datasets
- E3.a
- Idealized strategy: We assume that the actually realized, though random, currents are perfectly known and set to the true values , used to generate the datasets. Obviously, this first strategy is an idealized (hypothetical) and unrealistic scenario in applications. However, it will be used as a reference (benchmark) for comparison with the other strategies.
- E3.b
- Ignorant strategy: Potential variability is totally ignored within the applied currents, which are taken to be fixed at their targeted values, i.e., A. While the data have been generated under , the analysis is performed under . This is probably a common scenario in practice, when variabilities in physical experiments are not considered.
- E3.c
- Proper treatment strategy: The aleatory variability in the physically realized currents is taken into account by treating as an unknown parameter and assigning a prior distribution for as in (7).
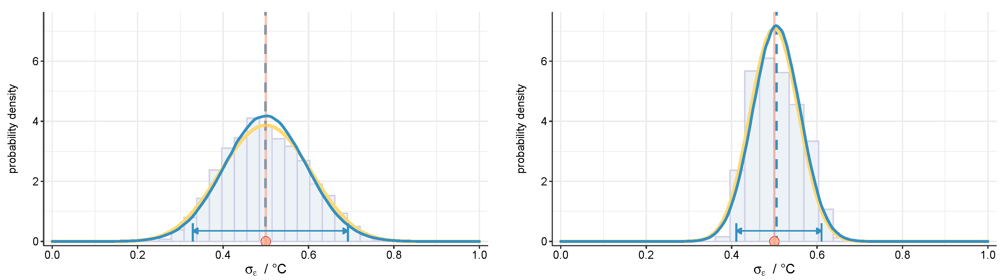
4.2. Issue 1: Production and Application Variability
4.3. Issue 2: Unknown Measurement Uncertainty
4.4. Issue 3: Uncertainty in Experimental Conditions
5. Results and Discussion
5.1. Issue 1: Production and Application Variability
5.2. Issue 2: Measurement Uncertainty
5.3. Issue 3: Uncertain Experimental Conditions
6. Application Scenario Based on Measured Temperature Data
6.1. Bayesian RUL Prediction
6.2. Impact of Input Uncertainty on Bayesian RUL Prediction
7. Conclusions
Author Contributions
Funding
Institutional Review Board Statement
Informed Consent Statement
Data Availability Statement
Conflicts of Interest
References
- Yazdan Mehr, M.; Bahrami, A.; van Driel, W.D.; Fan, X.J.; Davis, J.L.; Zhang, G.Q. Degradation of optical materials in solid-state lighting systems. Int. Mater. Rev. 2020, 65, 102–128. [Google Scholar] [CrossRef]
- Caers, J.F.J.M.; Zhao, X.J. Failure Modes and Failure Analysis. In Solid State Lighting Reliability: Components to System; van Driel, W.D., Fan, X.J., Eds.; Springer: New York, NY, USA, 2013; pp. 111–184. ISBN 978-1-4614-3067-4. [Google Scholar]
- Chang, M.-H.; Das, D.; Varde, P.V.; Pecht, M. Light emitting diodes reliability review. Microelectron. Reliab. 2012, 52, 762–782. [Google Scholar] [CrossRef]
- Pecht, M.G.; Chang, M.H. Failure Mechanisms and Reliability Issues in LEDs. In Solid State Lighting Reliability: Components to System; van Driel, W.D., Fan, X., Eds.; Springer: New York, NY, USA, 2013; pp. 43–110. ISBN 978-1-4614-3066-7. [Google Scholar]
- Arques-Orobon, F.J.; Nuñez, N.; Vazquez, M.; Segura-Antunez, C.; González-Posadas, V. High-power UV-LED degradation: Continuous and cycled working condition influence. Solid-State Electron. 2015, 111, 111–117. [Google Scholar] [CrossRef]
- Narendran, N.; Liu, Y.; Mou, X.; Thotagamuwa, D.R. Predicting LED system life: A long-term study of the factors that determine performance and failure. In Proceedings of the IES 2017 Annual Conference, Portland, OR, USA, 10–12 August 2017. [Google Scholar]
- Narendran, N.; Liu, Y.; Mou, X.; Thotagamuwa, D.R.; Eshwarage, O.V.M. Projecting LED product life based on application. In Proceedings of the 15th International Conference on Solid State Lighting and LED-based Illumination Systems, San Diego, CA, USA, 14 September 2016. [Google Scholar] [CrossRef]
- Qian, C.; Fan, X.J.; Fan, J.J.; Yuan, C.A.; Zhang, G.Q. An accelerated test method of luminous flux depreciation for LED luminaires and lamps. Reliab. Eng. Syst. Saf. 2016, 147, 84–92. [Google Scholar] [CrossRef]
- Hillman, C.; Serebreni, M.; Blattau, N.; Bhatkal, R.; Dutt, G.; Pandher, R. Fatigue Life Prediction Model for LEDs on Metal Core Printed Circuit Boards (MCPCBs) with Pb-Free Solder Alloys. In Proceedings of the SMTA International Conference 2017, Rosemont, IL, USA, 17–21 September 2017; Volume 1, ISBN 9781510849365. [Google Scholar]
- Durand, C.; Klingler, M.; Coutellier, D.; Naceur, H. Power Cycling Reliability of Power Module: A Survey. IEEE Trans. Device Mater. Reliab. 2016, 16, 80–97. [Google Scholar] [CrossRef]
- Siddique, T.; Mahmud, M.S.; Keesee, A.M.; Ngwira, C.M.; Connor, H. A Survey of Uncertainty Quantification in Machine Learning for Space Weather Prediction. Geosciences 2022, 12, 27:1–27:23. [Google Scholar] [CrossRef]
- Walker, W.E.; Harremoës, P.; Rotmans, J.; van der Sluijs, J.P.; van Asselt, M.B.A.; Janssen, P.; Krayer von Krauss, M.P. Defining Uncertainty: A Conceptual Basis for Uncertainty Management in Model-Based Decision Support. Integr. Assess. 2003, 4, 5–17. [Google Scholar] [CrossRef]
- Ayyub, B.M.; Klir, G.J. Uncertainty Modeling and Analysis in Engineering and the Sciences, 1st ed.; Chapman & Hall, CRC: Boca Raton, FL, USA, 2006; ISBN 9781584886440. [Google Scholar]
- Kiureghian, A.D.; Ditlevsen, O. Aleatory or epistemic? Does it matter? Struct. Saf. 2009, 31, 105–112. [Google Scholar] [CrossRef]
- Sullivan, T.J. Introduction to Uncertainty Quantification; Springer: Cham, Switzerland, 2015; ISBN 978-3-319-23395-6. [Google Scholar]
- Zhang, J.; Yin, J.; Wang, R. Basic Framework and Main Methods of Uncertainty Quantification. Math. Probl. Eng. 2020, 2020, 6068203:1–6068203:18. [Google Scholar] [CrossRef]
- Fink, O.; Wang, Q.; Svensén, M.; Dersin, P.; Lee, W.; Ducoffe, M. Potential, challenges and future directions for deep learning in prognostics and health management applications. Eng. Appl. Artif. Intell. 2020, 92, 103678. [Google Scholar] [CrossRef]
- Sankararaman, S.; Mahadevan, S.; Orchard, M.E. Uncertainty in PHM. Int. J. Progn. Health Manag. Spec. Issue Uncertain. PHM 2015, 6. [Google Scholar] [CrossRef]
- Berger, J.O. Statistical Decision Theory and Bayesian Analysis; Springer: New York, NY, USA, 1985; ISBN 978-1-4757-4286-2. [Google Scholar]
- Lee, P.M. Bayesian Statistics: An Introduction, 4th ed.; John Wiley & Sons: Chichester, UK, 2012; ISBN 9781118332573. [Google Scholar]
- Robert, C.P. The Bayesian Choice: From Decision-Theoretic Foundations to Computational Implementation, 2nd ed.; Springer: New York, NY, USA, 2007; ISBN 9780387715988. [Google Scholar]
- Box, G.E.P.; Tiao, G.C. Bayesian Inference in Statistical Analysis, 1st ed.; Addison-Wesley: Reading, MA, USA, 1973; ISBN 978-0-471-57428-6. [Google Scholar]
- Gelman, A.; Carlin, J.B.; Stern, H.S.; Dunson, D.B.; Vehtari, A.; Rubin, D.B. Bayesian Data Analysis, 3rd ed.; Chapman & Hall/CRC Press: Boca Raton, FL, USA, 2013; ISBN 978-1-439-84095-5. [Google Scholar]
- Nagel, J.B.; Sudret, B. A unified framework for multilevel uncertainty quantification in Bayesian inverse problems. Probabilistic Eng. Mech. 2016, 43, 68–84. [Google Scholar] [CrossRef]
- Wikle, C. Hierarchical Models for Uncertainty Quantification: An Overview. In Handbook of Uncertainty Quantification; Ghanem, R., Higdon, D., Owhadi, H., Eds.; Springer: Cham, Switzerland, 2015; ISBN 978-3-319-11259-6. [Google Scholar]
- Hamada, M.S.; Wilson, A.G.; Reese, C.S.; Martz, H.F. Bayesian Reliability; Springer Series in Statistics: New York, NY, USA, 2010; ISBN 978-1-4419-2673-9. [Google Scholar]
- Andrade, A.R.; Teixeira, P.F. Statistical modelling of railway track geometry degradation using Hierarchical Bayesian models. Reliab. Eng. Syst. Saf. 2015, 142, 169–183. [Google Scholar] [CrossRef]
- Dai, X.; Qu, S.; Sui, H.; Wu, P. Reliability modelling of wheel wear deterioration using conditional bivariate gamma processes and Bayesian hierarchical models. Reliab. Eng. Syst. Saf. 2022, 226, 108710. [Google Scholar] [CrossRef]
- Mishra, M.; Martinsson, J.; Rantatalo, M.; Goebel, K. Bayesian hierarchical model-based prognostics for lithium-ion batteries. Reliab. Eng. Syst. Saf. 2018, 172, 25–35. [Google Scholar] [CrossRef]
- Wu, J.; Butler, A.; Mueller, M.A.; Mostafa, K. Combining fatigue analysis information into reliability analysis using Bayesian hierarchical modelling method. In Proceedings of the Annual Reliability and Mainainability Symposium (RAMS), Orlando, FL, USA, 23–26 January 2017; pp. 1–7. [Google Scholar] [CrossRef]
- Ferreira, C.; Gonçalves, G. Remaining Useful Life prediction and challenges: A literature review on the use of Machine Learning Methods. J. Manuf. Syst. 2022, 63, 550–562. [Google Scholar] [CrossRef]
- Si, X.-S.; Wang, W.; Hu, C.-H.; Zhou, D.-H. Remaining useful life estimation - A review on the statistical data driven approaches. Eur. J. Oper. Res. 2011, 213, 1–14. [Google Scholar] [CrossRef]
- Ibrahim, M.S.; Fan, J.; Yung, W.K.C.; Prisacaru, A.; Driel, W.; Fan, X.; Zhang, G. Machine Learning and Digital Twin Driven Diagnostics and Prognostics of Light-Emitting Diodes. Laser Photonics Rev. 2020, 14, 200254:1–200254:33. [Google Scholar] [CrossRef]
- Fan, J.; Yung, K.C.; Pecht, M. Lifetime estimation of high-power white LED using degradation-data-driven method. IEEE Trans. Device Mater. Reliab. 2012, 12, 470–477. [Google Scholar] [CrossRef]
- Sutharssan, T.; Stoyanov, S.; Bailey, C.; Rosunally, Y. Prognostics and Health Monitoring of High Power LED. Micromachines 2012, 3, 78–100. [Google Scholar] [CrossRef]
- Wen, M.; Jing, Z.; Ibrahim, M.S.; Fan, J.; Zhang, G. A hybrid degradation modeling of light-emitting diode using permutation entropy and data-driven methods. In Proceedings of the 22nd International Conference on Electronic Packaging Technology (ICEPT), Xiamen, China, 14–17 September 2021; pp. 1–6. [Google Scholar] [CrossRef]
- Zhao, S.; Blaabjerg, F.; Wang, H. An Overview of Artificial Intelligence Applications for Power Electronics. IEEE Trans. Power Electron. 2021, 36, 4633–4658. [Google Scholar] [CrossRef]
- Li, M.; Meeker, W.Q. Application of Bayesian Methods in Reliability Data Analyses. J. Qual. Technol. 2014, 46, 1–23. [Google Scholar] [CrossRef]
- Lall, P.; Zhang, H. Assessment of lumen degradation and remaining life of light-emitting diodes using physics-based indicators and particle filter. AMSE J. Electron. Packag. 2015, 137, 021002:1–021002:10. [Google Scholar] [CrossRef]
- Fan, J.; Yung, K.C.; Pecht, M. Predicting long-term lumen maintenance life of LED light sources using a particle filter-based prognostic approach. Expert Syst. Appl. 2015, 42, 2411–2420. [Google Scholar] [CrossRef]
- Lall, P.; Wei, J.; Sakalaukus, P. Bayesian models for life prediction and fault-mode classification in solid state lamps. In Proceedings of the 16th International Conference on Thermal, Mechanical and Multi-Physics Simulation and Experiments in Microelectronics and Microsystems, Budapest, Hungary, 19–22 April 2015; pp. 1–13. [Google Scholar] [CrossRef]
- Ibrahim, M.S.; Jing, Z.; Yung, W.K.C.; Fan, J. Bayesian based lifetime prediction for high-power white LEDs. Expert Syst. Appl. 2021, 185, 115627:1–115627:13. [Google Scholar] [CrossRef]
- Magnien, J.; Dvorzak, M.; Kleb, U.; Mücke, M.; Kraker, E. Probabilistic approach for temperature driven fatigue lifetime data analysis to improve prognostics and health management of LED packages. In Proceedings of the 26th International Workshop on Thermal Investigation of ICs and Systems (THERMINIC 2020), Online, 14 September 2020; pp. 173–179. [Google Scholar] [CrossRef]
- Umlauf, N.; Klein, N.; Zeileis, A. BAMLSS: Bayesian Additive Models for Location, Scale, and Shape (and Beyond). J. Comput. Graph. Stat. 2018, 27, 612–627. [Google Scholar] [CrossRef]
- Dashti, M.; Stuart, A.M. The Bayesian Approach to Inverse Problems. In Handbook of Uncertainty Quantification; Ghanem, R., Higdon, D., Owhadi, H., Eds.; Springer: Cham, Switzerland, 2017; pp. 311–428. ISBN 978-3-319-12385-1. [Google Scholar]
- Zio, E. The Monte Carlo Simulation Method for System Reliability and Risk Analysis; Springer Series in Reliability Engineering; Springer: London, UK, 2013; ISBN 978-1-4471-4587-5. [Google Scholar]
- Wang, C.; Qiang, X.; Xu, M.; Wu, T. Recent Advances in Surrogate Modeling Methods for Uncertainty Quantification and Propagation. Symmetry 2022, 14, 1219. [Google Scholar] [CrossRef]
- Dempster, A.P. A generalization of Bayesian inference. J. R. Stat. Soc. Ser. B 1968, 30, 205–247. [Google Scholar] [CrossRef]
- Shafer, G. A Mathematical Theory of Evidence; Princeton University Press: Princeton, NJ, USA, 1976. [Google Scholar] [CrossRef]
- EIA/JESD51-1; Standard: Integrated Circuits Thermal Measurement Method—Electrical Test Method (Single Semiconductor Device). Electronic Industries Association: Arlington County, VA, USA, 1995.
- Bognar, G.Y.; Szabo, P.; Farkas, G.; Poppe, A. Joint electric and thermal characterisation of high power optical devices. In Proceedings of the 11th International Conference on Mixed Design of Integrated Circuits and Systems (MIXDES 2004), Szczecin, Poland, 24–26 June 2004. [Google Scholar]
- Magnien, J.; Mitterhuber, L.; Rosc, J.; Schrank, F.; Hörth, S.; Hutter, M.; Defregger, S.; Kraker, E. Parameter driven monitoring for a flip-chip LED module under power cycling condition. Microelectron. Reliab. 2018, 82, 84–89. [Google Scholar] [CrossRef]
- Tarantola, A. Inverse Problem Theory and Methods for Model Parameter Estimation; SIAM, Society for Industrial and Applied Mathematics: Philadelphia, PA, USA, 2005; ISBN 978-0-89871-572-9. [Google Scholar]
- Allmaras, M.; Bangerth, W.; Linhart, J.M.; Polanco, J.; Wang, F.; Wang, K.; Webster, J.; Zedler, S. Estimating parameters in physical models through Bayesian inversion: A complete example. SIAM Rev. 2013, 55, 149–167. [Google Scholar] [CrossRef]
- Koller, D.; Friedman, N. Probabilistic Graphical Models: Principles and Techniques, 1st ed.; MIT Press: Cambridge, MA, USA, 2009; ISBN 9780262013192. [Google Scholar]
- Lauritzen, S.L. Graphical Models; Oxford University Press: New York, NY, USA, 1996; ISBN 9780198522195. [Google Scholar]
- Peharz, R.; Pernkopf, F.; Tschiatschek, S. Introduction to probabilistic graphical models. In Academic Press Library in Signal Processing: Signal Processing Theory and Machine Learning; Academic Press: Cambridge, MA, USA, 2014; Volume 1, pp. 989–1064. [Google Scholar] [CrossRef]
- Koski, T.; Noble, J.M. Bayesian Networks: An Introduction, 1st ed.; John Wiley & Sons: Chichester, West Sussex, UK, 2009; ISBN 978-0-470-74304-1. [Google Scholar]
- Gilks, W.R.; Thomas, A.; Spiegelhalter, D.J. A language and program for complex Bayesian modelling. J. R. Stat. Soc. Ser. D 1994, 43, 169–177. [Google Scholar] [CrossRef]
- Lynch, S.M.; Western, B. Bayesian Posterior Predictive Checks for Complex Models. Sociol. Methods Res. 2004, 32, 301–335. [Google Scholar] [CrossRef]
- Hastings, W. Monte Carlo sampling methods using Markov chains and their applications. Biometrika 1970, 57, 97–109. [Google Scholar] [CrossRef]
- Metropolis, N.; Rosenbluth, A.W.; Rosenbluth, M.N.; Teller, A.H.; Teller, E. Equations of state calculations by fast computing machines. J. Chem. Phys. 1953, 21, 1087–1091. [Google Scholar] [CrossRef]
- Bédard, M. Hierarchical Models and Tuning of Random Walk Metropolis Algorithms. J. Probab. Stat. 2019, 2019, 8740426. [Google Scholar] [CrossRef]
- Roberts, G.O.; Gelman, A.; Gilks, W.R. Weak Convergence and Optimal Scaling of Random Walk Metropolis Algorithms. Ann. Appl. Probab. 1997, 7, 110–120. [Google Scholar] [CrossRef]
- R Core Team, R Foundation for Statistical Computing. R: A Language and Environment for Statistical Computing. Vienna, Austria. 2022. Available online: https://www.R-project.org/. (accessed on 18 August 2022).
- Keithly, Series 2260. Multi-Range Programmable DC Power Supplies. User Manual. 2015. Available online: https://www.tek.com/en/products/keithley/dc-power-supplies/2260b-series (accessed on 18 August 2022).
- JCGM 100:2008; Evaluation of Measurement Data—Guide to the Expression of Uncertainty in Measurement (GUM 1995 with Minor Corrections). Bureau International des Poids et Mesures: Sèvres, France, 2008.
- Geyer, C. Practical Markov Chain Monte Carlo. Stat. Sci. 1992, 7, 473–483. [Google Scholar] [CrossRef]













| Issue | Parameter | True | n | Av. Post. | Av. 95%- | Length | |
|---|---|---|---|---|---|---|---|
| Value | Mean | HPD | HPD | ||||
| (I1) Production & application | 39.13 | 20 | 39.133 | [38.662,39.609] | 0.948 | ||
| variability | 100 | 39.133 | [38.931,39.335] | 0.404 | |||
| 500 | 39.128 | [39.009,39.254] | 0.246 | ||||
| 1.00 | 20 | 1.042 | [0.710,1.426] | 0.716 | |||
| 100 | 1.015 | [0.872,1.165] | 0.293 | ||||
| 500 | 1.007 | [0.937,1.095] | 0.158 | ||||
| (I2) Measurement | 39.13 | 20 | 39.133 | [38.659,39.609] | 0.950 | ||
| uncertainty | 100 | 39.133 | [38.931,39.335] | 0.404 | |||
| 500 | 39.128 | [39.039,39.217] | 0.178 | ||||
| 1.00 | 20 | 1.042 | [0.709,1.426] | 0.717 | |||
| 100 | 1.014 | [0.871,1.165] | 0.294 | ||||
| 500 | 1.003 | [0.939,1.068] | 0.129 | ||||
| 0.50 | 20 | 0.501 | [0.307,0.694] | 0.387 | |||
| 100 | 0.502 | [0.312,0.687] | 0.375 | ||||
| 500 | 0.497 | [0.402,0.595] | 0.193 | ||||
| Issue | Parameter | True | Strategy | Av. Post. | Av. 95%- | Length | |
|---|---|---|---|---|---|---|---|
| Value | Mean | HPD | HPD | ||||
| (I3) Uncertain experimental | 39.13 | 1. idealized | 39.130 | [38.930,39.332] | 0.402 | ||
| conditions | 2. ignorant | 39.134 | [38.696,39.574] | 0.878 | |||
| 3. proper | 39.134 | [38.745,39.541] | 0.796 | ||||
| 1.00 | 1. idealized | 1.011 | [0.869,1.162] | 0.293 | |||
| 2. ignorant | 2.231 | [1.924,2.558] | 0.633 | ||||
| 3. proper | 1.051 | [0.614,1.502] | 0.888 | ||||
Publisher’s Note: MDPI stays neutral with regard to jurisdictional claims in published maps and institutional affiliations. |
© 2022 by the authors. Licensee MDPI, Basel, Switzerland. This article is an open access article distributed under the terms and conditions of the Creative Commons Attribution (CC BY) license (https://creativecommons.org/licenses/by/4.0/).
Share and Cite
Dvorzak, M.; Magnien, J.; Kleb, U.; Kraker, E.; Mücke, M. Bayesian Hierarchical Modelling for Uncertainty Quantification in Operational Thermal Resistance of LED Systems. Appl. Sci. 2022, 12, 10063. https://doi.org/10.3390/app121910063
Dvorzak M, Magnien J, Kleb U, Kraker E, Mücke M. Bayesian Hierarchical Modelling for Uncertainty Quantification in Operational Thermal Resistance of LED Systems. Applied Sciences. 2022; 12(19):10063. https://doi.org/10.3390/app121910063
Chicago/Turabian StyleDvorzak, Michaela, Julien Magnien, Ulrike Kleb, Elke Kraker, and Manfred Mücke. 2022. "Bayesian Hierarchical Modelling for Uncertainty Quantification in Operational Thermal Resistance of LED Systems" Applied Sciences 12, no. 19: 10063. https://doi.org/10.3390/app121910063
APA StyleDvorzak, M., Magnien, J., Kleb, U., Kraker, E., & Mücke, M. (2022). Bayesian Hierarchical Modelling for Uncertainty Quantification in Operational Thermal Resistance of LED Systems. Applied Sciences, 12(19), 10063. https://doi.org/10.3390/app121910063

