A Maintenance Maturity Model for Assessing Information Management Practices for Small and Medium Enterprises (M3AIN4SME)
Abstract
:1. Introduction
2. Literature Overview
2.1. IT and Maintenance Management in SMEs
2.2. Maintenance Management Information Systems
2.3. Maintenance Maturity Models
- The life cycle perspective identifies those models having a well-defined ‘final’ stage of maturity that will be reached while evolving. Therefore, it may serve as a tool for management supporting the development of the examined objects. The idea is that an organisation evolves over time and, therefore, automatically must pass all the stages due to the improvements and learning effects. The user may decide if it is desirable to proceed to the next stage.
- The potential performance perspective is principally used for the same purpose as above, but with a slight difference. These models show a development path, too, but the stages focus on the potential improvements that occur by moving along.
- the number of maturity levels (ML),
- a descriptor for each level, (e.g., uncertainty, certainty),
- a description of the characteristics expected of an organisation at each level,
- the number of dimensions,
- a description of the elements/activities at each dimension,
- a description of each activity as performed at each maturity level.
Methods for Maturity Assessment Development
2.4. Maturity Models & Maintenance Management: Gaps and Motivation of the Paper
- no clear method/framework for deriving the assessment items,
- the absence of a clear linkage between the maintenance process (especially executive) and assessment items,
- no improvement programme that supports companies to reach a higher maturity level is included.
3. The M3AIN4SME Model
3.1. STEP 1: Maintenance Process and Information Contents Allocation
3.2. STEP 2: Maintenance Management Information Practices Assessment
3.2.1. The Conceptual Model Development
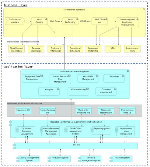
3.2.2. The Architecture Model Design
- (1)
- The equipment DB includes all the documents and information files associated with the equipment and relevant for carrying out the proper maintenance interventions. All the types of documents should be consulted, both to plan a maintenance intervention and to perform the work order. The information files associated with the equipment include the physical and technical documents, failure documents, maintenance documents, and improvement plans.
- (2)
- The maintenance personnel DB includes all the documents and systems associated with the maintenance personnel and are relevant for planning and choosing the correct operator for carrying out the intervention. The systems associated with the maintenance personnel include the systems for education and training, and for reward and recognition, in order to monitor the performance and improve the competencies with a specific training programme.
- (3)
- The maintenance work order system is composed of two parts: a maintenance work order request and a maintenance work order. The maintenance work request represents the completion (paper, telephone or computer) of a form that contains all the information useful to the planner or the maintenance coordinator in order to schedule the maintenance operation. The request can be made by any person in the organisation. The maintenance work order represents the completion (paper, telephone or computer) of a form containing all the information useful to the maintenance and/or production operator in order to carry out the maintenance work (whether it is an inspection, a preventive or replacement intervention or an emergency). In this way, the request, once planned and scheduled, becomes operational.
- (4)
- The maintenance reports system includes elements (data) collected previously for the objects: the equipment, maintenance personnel and work orders.
3.2.3. Survey Administration
3.2.4. Mathematical Formulation
3.2.5. Output of the Model
3.3. STEP 3: Improvement Programme Definition
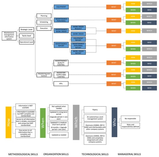
- Lev 0: Chaos/Improvisation: The first level is characterised by a chaotic condition in which the question of what information to be collected is evident. The stakeholders are not aware of the importance and relevance of the information. No consistent understanding of the maintenance information needed to improve maintenance management practices exists in the company.Call for action: There is much to do. First, a clear definition of the maintenance process, especially in terms of the information and data needed for effective maintenance management, must be provided to instil in the company the importance of collecting the data and information.
- Lev 1: Orientation: The second level is characterised by an awareness of the importance of the maintenance data as an improvement source for the company’s operational performance. The company recognises the added value of the information, but the data are collected in a fragmented and irregular way.Call for action: The data must be ordered and classified.
- Lev 2: Definition: In the third level, all the data and information are sorted, but not defined.Call for action: A detailed and precise map of what type of documents and data to be collected is undertaken, with the definition of all possible techniques, methodologies and instruments available for better definition and collection.
- Lev 3: Maintain: The fourth level may be the stage in which the aim of information and data, as well as the method for collecting them, are understood. At this stage, a high level has already been attained.Call for action: How to use this information must be clarified; an important issue is to transform the information into knowledge, to maintain and deploy the information and data efficiently and effectively to improve the overall maintenance performance.
- Lev 4: Best in class: The fifth level is the highest one. The company has a well-managed and organised database, and its information infrastructure is strong and effective. It is ready to introduce a suitable maintenance management information system, completely integrated to guarantee the interoperability between inter-/intra-enterprise information systems for the seamless integration of the internal departments along the supply chain.
4. Conclusions
4.1. Practical and Managerial Implications
4.2. Limitations and Future Development
Author Contributions
Funding
Data Availability Statement
Conflicts of Interest
Appendix A
| Lev. 0–1 | Lev. 1–2 | Lev. 2–3 | Lev. 3–4 | |
| WHAT EQUIPMENT | Some files regarding the physical and technical condition of the machines are available within the organisation. The information management practices regarding the equipment are really basic. | Some files regarding the physical and technical condition of the machines and some machine failure data are available within the organisation. The information management practices regarding the equipment are really basic. | Some files regarding the physical and technical condition of the machines and some machine failure and maintenance data are available within the organisation. The information management practices regarding the equipment are increasing. | All files regarding the physical and technical condition of the machines and all machine failure and maintenance data are available within the organisation. An improvement programme is prepared by the company. The information management practices regarding the equipment are the best in class. |
| HOW EQUIPMENT | Most machine maintenance equipment files and document are not readily available. The methodological skills of the company are low. | Most machine maintenance equipment files and document are available but not complete and standardised. The methodological skills of the company are low. | Most equipment maintenance files are unique, consistent and reliable, regardless of the storage period or the frequency of access. The information available is not redundant. | Most equipment maintenance files are complete, standardised and well organised for access and retrieval. The information available is significant and correctly managed. |
| WHICH EQUIPMENT | The support used for the collection of most data is papery. This approach demonstrates poor company technological capabilities, which leads to the waste of resources and many inefficiencies in data and information management. | The support used for the collection of most maintenance files is an autonomous system for maintenance management that is not integrated with other systems. It is a stand-alone application for the management of only maintenance interventions. The company’s technological skills appear to be in an initial phase. | The support used for the collection of most maintenance files is an electronic software that can be interfaced with other company systems (for example, Enterprise Asset Management [EAM], CMMS or ERP). The software includes more features than an autonomous management system and this demonstrates the increase of company technological capabilities with a reduction in waste and inefficiencies towards an integration, albeit initial, between different functions. | The support used for the collection of most maintenance files is electronic (CMMS, ERP or EAM) and completely integrated with other company systems. It is a maintenance application system that is completely integrated with all the company’s systems. There is a complete exchanging of data/information between all company systems. This allows the company to have perfectly synchronised processes and achieve excellent performance. High degree of automation. |
| WHEN EQUIPMENT | Most machine maintenance files and documents are not updated when needed. Outdated information compromises the integrity and reliability of the database itself. | Most machine maintenance files and documents are updated in a long-term period, within an upgrade period greater than one year. | Most machine maintenance files and documents are updated in a medium-short term period, within an upgrade period between one year and six months. | Most machine maintenance files and documents are updated as needed. |
| WHO EQUIPMENT | There isn’t a specific employee who takes care of equipment maintenance files’ correct management. | There is a specific employee who takes care of equipment maintenance files’ correct management. | ||
| WHAT MAINTENANCE PERSONNEL | Very few documents and/or systems interested with the management of ‘maintenance personnel’ are available within the organisation. The information management practices regarding the equipment are really basic. | Not many documents and/or systems interested with the management of ‘maintenance personnel’ are available within the organization. The information management practices regarding the equipment are really basic. | Most documents and/or systems interested with the management of ‘maintenance personnel’ are available within the organisation. The information management practices regarding the equipment are increasing. | All the documents and/or systems interested with the management of ‘maintenance personnel’ are available within the organisation. The information management practices regarding the equipment are the best in class. |
| HOW MAINTENANCE PERSONNEL | Most of maintenance personnel documents and/or most of systems are not readily available. The methodological skills of the company are low. | Most of maintenance personnel documents and/or most of the systems are available but not complete and standardised. The methodological skills of the company are low. | Most of maintenance personnel documents and/or most of systems are unique, consistent and reliable, regardless of the storage period or the frequency of access. The information available is not redundant. | Most of maintenance personnel documents and/or most of systems are complete, standardised and well-organised for access and retrieval. The information available is significant and correctly managed. |
| WHICH MAINTENANCE PERSONNEL | The support used for the collection of most of the data is papery. This approach demonstrates poor company technological capabilities, which leads to the waste of resources and many inefficiencies in data and information management. | The support used for the collection of most of the maintenance personnel documents is an autonomous system for maintenance management that is not integrated with other systems. It is a stand-alone application for the management of only maintenance interventions. The company’s technological skills appear to be in an initial phase. | The support used for the collection of most the of maintenance personnel documents is an electronic software that can be interfaced with other company systems (for example Enterprise Asset Management [EAM], CMMS or ERP). The software includes more features than an autonomous management system and this demonstrates the increase of company technological capabilities with a reduction in waste and inefficiencies towards an integration, albeit initial, between different functions. | The support used for the collection of most of the maintenance personnel documents is electronic (CMMS, ERP or EAM) and completely integrated with other company systems. It is a maintenance application system that is completely integrated with all the company’s systems. There is a complete exchange of data/information among all company systems. This allows the company to have perfectly synchronised processes and achieve excellent performance. High degree of automation. |
| WHEN MAINTENANCE PERSONNEL | Most of maintenance personnel documents are not updated when needed and maintenance personnel systems are not scheduled when needed. Outdated information compromises the integrity and reliability of the database itself. | Most of maintenance personnel documents are updated in a long-term period, within an upgrade period greater than one year, and the maintenance personnel systems are scheduled on an optional basis. | Most of maintenance personnel documents are updated in a medium-short term period, within an upgrade period between six months and one year and the maintenance personnel systems are scheduled on a rare or irregular basis. | Most of maintenance personnel documents are updated as needed, i.e constantly, and the maintenance personnel systems are scheduled as needed. |
| WHO MAINTENANCE PERSONNEL | There isn’t a specific employee who takes care of some/all maintenance personnel files’ correct management. | There is a specific employee who takes care of some/all maintenance personnel files’ correct management. | ||
| WHAT WORK ORDER DB work order request | The company does not have an efficient and effective maintenance work order management system. The company uses a work order request that provides little useful information to the planner. The organisation has poor methodological capabilities. | The company does not have an efficient and effective maintenance work order management system. The company uses a work order request that does not provide all the useful information to the planner. The organisation has poor methodological capabilities. | The company has an efficient and effective maintenance work order management system. The company uses a work order request that provides almost all useful information to the planner. The organisation has good methodological capabilities. | The company has an efficient and effective maintenance work order management system. The company uses a work order request that provides all useful information to the planner. The organisation has the best methodological capabilities. |
| WHAT WORK ORDER DB work order | The company does not have an efficient and effective maintenance work order management system. It uses a work order that provides little useful information to the maintenance technician to perform the maintenance intervention properly. The organisation has poor methodological capabilities. | The company does not have an efficient and effective maintenance work order management system. It uses a work order that does not provide all useful information to the maintenance technician to perform the maintenance intervention properly. The organisation has poor methodological capabilities. | The company has an efficient and effective maintenance work order management system. It uses a work order that provides almost all useful information to the maintenance technician to perform the maintenance intervention properly. The organisation has good methodological capabilities. | The company has an efficient and effective maintenance work order management system. It uses a work order that provides all useful information to the maintenance technician to perform the maintenance intervention properly. The organisation has the best methodological capabilities. |
| WHICH work order management | The support used for the management of work order and/or work order request is mainly papery. This approach demonstrates poor company technological capabilities, which leads to waste of resources and many inefficiencies in data and information management. | The support used for the collection of work orders and/or work order request data is mainly an autonomous system for maintenance management that is not integrated with other systems. It is a stand-alone application for the management of only maintenance interventions. The company’s technological skills appear to be in an initial phase. | The support used for the collection of work orders and/or work request data is mainly an electronic software that can be interfaced with other company systems (for example Enterprise Asset Management [EAM], CMMS or ERP). The software includes more features than an autonomous management system and this demonstrates the increase of company technological capabilities with a reduction in waste and inefficiencies towards an integration, albeit initial, among different functions. | The support used for the collection of work orders and/or work request data is mainly electronic (CMMS, ERP or EAM) and completely integrated with other company systems. It is a maintenance application system that is completely integrated with all company’s system. There is a complete exchange of data/information between all company systems. This allows the company to have perfectly synchronised processes and achieve excellent performance. High degree of automation. |
| HOW work order management | A standard has not been established for the management of maintenance work orders. | A standard has been established for the management of maintenance work orders. | ||
| WHAT EQUIPMENT REPORT | The company does not have an efficient and effective reporting management system. It creates very few reports related to the equipment that records and monitors little data. This does not allow for the creation of meaningful statistics that can support the decision-making process. The organisation has poor methodological capabilities. | The company does not have an efficient and effective reporting management system. It does not create all reports related to the equipment that records and monitors little data. This does not allow for the creation of meaningful statistics that can support the decision-making process. The organisation has poor methodological capabilities. | The company has an efficient and effective reporting management system. It creates almost all reports related to the equipment that records and monitors much data. This allows for the creation of meaningful statistics that can support the decision-making process. The organisation has good methodological capabilities. | The company has an efficient and effective reporting management system. It creates all reports related to the equipment that records and monitors all data. This allows for the creation of meaningful statistics that can support the decision-making process. The organisation has the best methodological capabilities. |
| WHAT MAINTENANCE PERSONNEL REPORT | The company does not have an efficient and effective reporting management system. It creates very few reports related to the maintenance personnel who record and monitor little data. This does not allow for the creation of meaningful statistics that can support the decision-making process. The organisation has poor methodological capabilities. | The company does not have an efficient and effective reporting management system. It does not create all reports related to the maintenance personnel who record and monitor little data. This does not allow for the creation of meaningful statistics that can support the decision-making process. The organisation has poor methodological capabilities. | The company has an efficient and effective reporting management system. It creates almost all reports related to the maintenance personnel who record and monitor much data. This allows for the creation of meaningful statistics that can support the decision-making process. The organisation has good methodological capabilities. | The company has an efficient and effective reporting management system. It creates all reports related to the maintenance personnel who record and monitor all data. This allows for the creation of meaningful statistics that can support the decision-making process. The organisation has the best methodological capabilities. |
| WHAT WORK ORDER REPORT | The company does not have an efficient and effective reporting management system. It creates very few reports related to the maintenance work order that records and monitors little data. This does not allow for the creation of meaningful statistics that can improve the work order management process. The organisation has poor methodological capabilities. | The company does not have an efficient and effective reporting management system. It does not create all reports related to the maintenance work order that records and monitors little data. This does not allow for the creation of meaningful statistics that can improve the work order management process. The organisation has poor methodological capabilities. | The company has an efficient and effective reporting management system. It creates almost all reports related to the maintenance work order that records and monitors much data. This allows for the creation of meaningful statistics that can improve the work order process. The organisation has good methodological capabilities. | The company has an efficient and effective reporting management system. It creates all reports related to the maintenance work order that records and monitors all data. This allows for the creation of meaningful statistics that can improve the work order process. The organisation has the best methodological capabilities. |
| HOW REPORTS | A standard has not been established for the management of maintenance reports. | A standard has been established for the management of maintenance reports. | ||
| WHICH REPORTS | The support used for the collection of reports is mainly papery. This approach demonstrates poor company technological capabilities, which leads to waste of resources and many inefficiencies in data and information management. | The support used for the collection of reports is mainly an autonomous system for maintenance management that is not integrated with other systems. It is a stand-alone application for the management of only maintenance interventions. The company’s technological skills appear to be in an initial phase. | The support used for the collection of reports is mainly an electronic software that can be interfaced with other company systems (for example Enterprise Asset Management [EAM], CMMS or ERP). The software includes more features than an autonomous management system and this demonstrates the increase of company technological capabilities with a reduction in waste and inefficiencies towards an integration, albeit initial, between different functions. | The support used for the collection of reports is mainly electronic (CMMS, ERP or EAM) and completely integrated with other company systems. It is a maintenance application system that is completely integrated with all company’s system. There is a complete exchange of data/information among all company systems. This allows the company to have perfectly synchronised processes and achieve excellent performance. High degree of automation. |
| WHEN REPORTS | Most of the maintenance reports are not analysed when needed. Outdated information compromises the integrity and reliability of the database itself. | Most of the maintenance reports are analysed in a long-term period, within an analysis period greater than one year. | Most of the maintenance reports are analysed in a medium-short term period, within an analysis period between six months and one year. | The maintenance reports are analysed as needed. |
| WHO REPORTS | There isn’t a specific employee who takes care of maintenance reports’ correct management. | There is a specific employee who takes care of maintenance reports’ correct management. |
References
- Baglee, D.; Knowles, M. Maintenance strategy development within SMEs: The development of an integrated approach. Control Cybern. 2010, 39, 275–303. [Google Scholar]
- Tortora, A.M.R.; Di Pasquale, V.; Riemma, S.; Iannone, R. Towards a tool for SMEs to maintenance management process self-assessment and improvement: Literature overview and research proposal. In Proceedings of the XXVI Summer School “Francesco Turco”—Industrial Systems Engineering, Bergamo, Italy, 8–10 September 2021. [Google Scholar]
- Fumagalli, L.; Macchi, M.; Rapaccini, M. Computerized maintenance management systems in SMEs: A survey in Italy and some remarks for the implementation of condition-based maintenance. IFAC Proc. Vol. 2009, 13, 1615–1619. [Google Scholar] [CrossRef]
- Wisniewski, Z.; Blaszczyk, A. Conditioning of Computerized Maintenance Management Systems Implementation. In Advances in Intelligent Systems and Computing; Springer International Publishing: Berlin/Heidelberg, Germany, 2019; Volume 971. [Google Scholar]
- Lankhorst, M.M. Enterprise Architecture at Work: Modelling, Communication and Analysis, 4th ed.; Enterprise Engineering Series; Springer: Berlin/Heidelberg, Germany, 2017. [Google Scholar]
- Open Group Standard the Open Group. The TOGAF® Standard, Version 9.2; The Open Group: San Francisco, CA, USA, 2018. [Google Scholar]
- Zach, O.; Munkvold, B.E.; Olsen, D.H. ERP system implementation in SMEs: Exploring the influences of the SME context. Enterp. Inf. Syst. 2014, 8, 309–335. [Google Scholar] [CrossRef]
- Singh, R.K.; Garg, S.K.; Deshmukh, S. Strategy development by SMEs for competitiveness: A review. Benchmarking Int. J. 2008, 15, 525–547. [Google Scholar] [CrossRef]
- Labib, A.W. A decision analysis model for maintenance policy selection using a CMMS. J. Qual. Maint. Eng. 2004, 10, 191–202. [Google Scholar] [CrossRef]
- Wendler, R. The maturity of maturity model research: A systematic mapping study. Inf. Softw. Technol. 2012, 54, 1317–1339. [Google Scholar] [CrossRef]
- Oliveira, A.M.; Lopes, I. Evaluation and improvement of maintenance management performance using a maturity model. Int. J. Product. Perform. Manag. 2020, 69, 559–581. [Google Scholar] [CrossRef]
- Chemweno, P.; Pintelon, L.; Van Horenbeek, A.; Muchiri, P.N. Asset maintenance maturity model as a structured guide to maintenance process maturity. Int. J. Strat. Eng. Asset Manag. 2013, 58–70. [Google Scholar] [CrossRef]
- Macchi, M.; Fumagalli, L. A maintenance maturity assessment method for the manufacturing industry. J. Qual. Maint. Eng. 2013, 19, 295–315. [Google Scholar] [CrossRef]
- Hicks, B.; Culley, S.; McMahon, C. A study of issues relating to information management across engineering SMEs. Int. J. Inf. Manag. 2006, 26, 267–289. [Google Scholar] [CrossRef]
- Barney, J.B. Firm Resources and Sustained Competitive Advantage. J. Manag. 1991, 17, 99–120. [Google Scholar] [CrossRef]
- Beheshti, H.M. The impact of IT on SMEs in the United States. Inf. Manag. Comput. Secur. 2004, 12, 318–327. [Google Scholar] [CrossRef]
- Sadowski, B.; Maitland, C.; van Dongen, J. Strategic use of the Internet by small- and medium-sized companies: An exploratory study. Inf. Econ. Policy 2002, 14, 75–93. [Google Scholar] [CrossRef]
- Barry, H.; Milner, B. SMEs and electronic commerce: A departure from the traditional prioritization of training? J. Eur. Ind. Train. 2002, 26, 316–326. [Google Scholar] [CrossRef]
- Hashim, M.K.; Wafa, S.A. Small and medium sized enterprises in Malaysia. In Development Issues; Prentice-Hall: Englewood Cliffs, NJ, USA, 2002. [Google Scholar]
- Hemmati, N.; Galankashi, M.R.; Imani, D.M.; Farughi, H. Maintenance policy selection: A fuzzy-ANP approach. J. Manuf. Technol. Manag. 2018, 29, 1253–1268. [Google Scholar] [CrossRef]
- Hemmati, N.; Galankashi, M.R.; Imani, D.; Rafiei, F.M. An integrated fuzzy-AHP and TOPSIS approach for maintenance policy selection. Int. J. Qual. Reliab. Manag. 2019, 37, 1275–1299. [Google Scholar] [CrossRef]
- Oscar, F.; Labib, A.W.; Walmsley, R.; Petty, D.J. A decision support maintenance management system: Development and implementation. Int. J. Qual. Reliab. Manag. 2003, 20, 965–979. [Google Scholar]
- Paulk, M.C.; Curtis, B.; Chrissis, M.B.; Weber, C.V. Capability Maturity Model, Version 1.1; Software Engineering Institute: Pittsburgh, PA, USA, 2011; pp. 79–88. [Google Scholar] [CrossRef]
- Becker, J.; Knackstedt, R.; Pöppelbuß, J. Developing maturity models for IT management. Bus. Inf. Syst. Eng. 2009, 1, 213–222. [Google Scholar] [CrossRef]
- Crosby, P.B.; Free, Q.I. Quality Is Free: The Art of Making Quality Certain; McGraw-Hill: New York, NY, USA, 1979. [Google Scholar]
- Fraser, P.; Moultrie, J.; Gregory, M. The use of maturity models/grids as a tool in assessing product development capability. In Proceedings of the IEEE International Engineering Management Conference, Cambridge, UK, 18–20 August 2002; pp. 244–249. [Google Scholar] [CrossRef]
- Alfano, M.; Di Pasquale, V.; Iannone, R.; Miranda, S.; Riemma, S. Assessment and implementation of industry 4.0 paradigm: Research topics and trends. In Proceedings of the XXV Summer School Francesco Turco, Bergamo, Italy, 11–13 September 2020. [Google Scholar]
- Maier, M.A.; Moultrie, J.; Clarkson, P.J. Assessing organizational capabilities: Reviewing and guiding the development of maturity grids. IEEE Trans. Eng. Manag. 2012, 59, 138–159. [Google Scholar] [CrossRef]
- Seguel, R.; Eshuis, R.; Grefen, P. Architecture support for flexible chain management. CEUR Workshop Proc. 2010, 662, 85–94. [Google Scholar]
- Salviano, C.F.; Zoucas, A.; Silva, J.V.L.; Alves, A.; Wangenheim, C.G.; Thiry, M. A method framework for engineering process capability models. Softw. Process 2009, 36, 2–4. [Google Scholar]
- García-Mireles, G.A.; Moraga, M.Á.Á.; García, F. Development of maturity models: A systematic literature review. In Proceedings of the 16th International Conference on Evaluation & Assessment in Software Engineering (EASE 2012), Ciudad Real, Spain, 14–15 May 2012; pp. 279–283. [Google Scholar] [CrossRef]
- de Bruin, T.; Rosemann, M.; Freeze, R.; Kulkarni, U. Understanding the main phases of developing a maturity assessment model. In Proceedings of the 16th Australasian Conference on Information Systems (ACIS), 16th Australasian Conference on Information Systems (ACIS), Sydney, Australia, 30 November–2 December 2005. [Google Scholar]
- Lutchman, R. Optimized Maintenance, a Roadmap to Excellence; Water Environment Federation: Alexandria, VA, USA, 2006; pp. 5992–6003. [Google Scholar]
- Barberá-Martínez, L.; Crespo, A.; Viveros, P.; Stegmaier, R. Advanced model for maintenance management in a continuous improvement cycle: Integration into the business strategy. Int. J. Syst. Assur. Eng. Manag. 2012, 3, 47–63. [Google Scholar] [CrossRef]
- Hwang, W.; Tien, S.; Shu, C. Building an executive information system for maintenance efficiency in petrochemical plants—An evaluation. Process Saf. Environ. Prot. 2007, 85, 139–146. [Google Scholar] [CrossRef]
- Jardine, A.K.S. Planning and Control of Maintenance Systems: Modeling and Analysis; Springer: Cham, Switzerland, 1999; Volume 5. Product. Perform. Manag. 2020, 69, 559–581. [Google Scholar]
- Processus Maintenance et Indicateurs Associés; AFNOR: Paris, France, 2016; p. 126.







| Title | Year | Scope | Development Phases |
|---|---|---|---|
| Understanding the Main Phases of Developing a Maturity Assessment Model [32] | 2005 | This paper proposes a methodology and outlines the main phases of generic model development. The paper applies the model proposed to two advanced maturity models in the domains of Business Process Management and Knowledge Management. | (1) Scope (2) Design (3) Populate (4) Test (5) Deploy (6) Maintain |
| Developing Maturity Models for IT Management—A Procedure Model and its Application [24] | 2009 | This paper proposes a procedure model for the development of maturity models. A case study shows the applicability of the model. The results of this paper are used as a manual for methodically well-founded designs and evaluations of maturity models. | (1) Problem definition (2) Comparison of existing maturity models (3) Determination of development strategy (4) Iterative maturity model development (5) Conception of transfer and evaluation |
| A method framework for engineering process capability models [30] | 2009 | This article introduces a Method Framework for Engineering Process Capability Models as an element of a methodology on a Process Capability Profile to drive Process Improvement. | (1) Initial decisions (2) Source analysis (3) Strategy for development (4) Model design (5) Draft model development (6) Draft model validation (7) Model consolidation |
| Assessing Organisational Capabilities: Reviewing and Guiding the Development of Maturity Grids [28] | 2009 | This paper presents both a reference point and guidance for developing maturity grids. | (1) Planning (2) Developing (3) Evaluation (4) Maintenance |
| The Design of Focus Area Maturity Models [29] | 2010 | This paper presents a generic method to develop a particular kind of maturity model: the focus area maturity model. The focus area maturity model is particularly well-suited to support incremental development of functional domains, as it departs from the concept of having a limited fixed number of generic maturity levels as used in CMM. Instead, it defines maturity levels, called ‘capabilities’, per focus area within the functional domain. | (1) Scoping (2) Design model (3) Instrument development (4) Implementation & exploitation |
| Development of Maturity Models: A Systematic Literature Review [31] | 2012 | In this paper, a systematic literature review was conducted to discover and analyse the existing methods and recommended practices for developing maturity models. The SLR results have served to propose a method for developing maturity models that are focused on product quality characteristics. | (1) Stating the problem (2) Establishing the goals (3) Developing a plan to perform a new maturity model. |
Publisher’s Note: MDPI stays neutral with regard to jurisdictional claims in published maps and institutional affiliations. |
© 2022 by the authors. Licensee MDPI, Basel, Switzerland. This article is an open access article distributed under the terms and conditions of the Creative Commons Attribution (CC BY) license (https://creativecommons.org/licenses/by/4.0/).
Share and Cite
Tortora, A.M.R.; Di Pasquale, V.; Iannone, R. A Maintenance Maturity Model for Assessing Information Management Practices for Small and Medium Enterprises (M3AIN4SME). Appl. Sci. 2022, 12, 9282. https://doi.org/10.3390/app12189282
Tortora AMR, Di Pasquale V, Iannone R. A Maintenance Maturity Model for Assessing Information Management Practices for Small and Medium Enterprises (M3AIN4SME). Applied Sciences. 2022; 12(18):9282. https://doi.org/10.3390/app12189282
Chicago/Turabian StyleTortora, Alessia Maria Rosaria, Valentina Di Pasquale, and Raffaele Iannone. 2022. "A Maintenance Maturity Model for Assessing Information Management Practices for Small and Medium Enterprises (M3AIN4SME)" Applied Sciences 12, no. 18: 9282. https://doi.org/10.3390/app12189282
APA StyleTortora, A. M. R., Di Pasquale, V., & Iannone, R. (2022). A Maintenance Maturity Model for Assessing Information Management Practices for Small and Medium Enterprises (M3AIN4SME). Applied Sciences, 12(18), 9282. https://doi.org/10.3390/app12189282

