A Prehistorical Approach to Optimal Fluctuations for General Langevin Dynamics with Weak Gaussian White Noises
Abstract
:Featured Application
Abstract
1. Introduction
2. Optimal Fluctuations of General Langevin Dynamics
3. Prehistorical Description of the Optimal Fluctuations
3.1. In the Stationary Cases
3.1.1. Evolutionary Law of the PPD
3.1.2. For the Weak Noise Limit
- We say that if there exists a unique solution to the constrained Hamiltonian problem with . This is the OP; thus, the PPD has a single peak trajectory.
- We say that if there exist multiple solutions to the constrained Hamiltonian problem with and, among them, there exists a unique one that has the minimum action. This is the OP. In this case, the PPD will have multiple peak trajectories. Each of them corresponds to one solution to the constrained Hamiltonian problem. As , the exponential convergence rate (Equation (2)) highlights the OP, as it has the minimum action. As a result, the PPD possesses a unique highest peak trajectory located at the OP.
- We say that if there exist multiple solutions to the constrained Hamiltonian problem with and there exists more than one path with the same minimum action. This is the case where multiple OPs coexist, and each of them satisfies Equation (19). Let and denote two of the OPs. and are then the corresponding Hamiltonian trajectories. Since Equation (7) is a smooth vector field, these trajectories are also smooth. This suggests that non-differentiability does not occur along these paths except at the endpoint. At , the trajectories must have distinct momentum . The level set of the quasi-potential intersects itself transversely there and, consequently, the non-differentiability emerges. In fact, consists of all of the non-differentiable points of the quasi-potential. At these points, the PPD possesses multiple peak trajectories with the same height, and if we vary the target point and let it pass through transversely, the height of these peak trajectories changes, resulting in the highest peak trajectory—that is, the OP—switching from one of them to another suddenly. This is why is often called the switching region.
3.2. In the Nonstationary Cases
3.2.1. Evolutionary Law of the Nonstationary PPD
3.2.2. For the Weak Noise Limit
3.3. In the Quasi-Stationary Cases
3.4. Interpretation of the PPD
3.4.1. Time Reversal of the Diffusion Process
3.4.2. Interpretation of the Stationary and Nonstationary PPD
3.4.3. Relationship between and
3.4.4. At Equilibrium
- and , such that . In this case, the quasi-potential , as it satisfies the Hamilton–Jacobi equation (Equation (17)). The potential at equilibrium is , as the normalization condition should be satisfied. Thus, the quasi-potential coincides with the potential up to a constant. The optimal fluctuation field will be as follows:That is, the OP will follow the time reversal of the deterministic average dynamics. As a result, time symmetry for the optimal fluctuations and relaxation motions (in the absence of noise) under the time-reversed transformation holds.
- and , such that . In this case, Equation (87) will hold for any choice of . Similarly, the quasi-potential satisfies , and Equation (88) is still valid, but . The deviation of the metastable states (i.e., minimum points of ) from the fixed points of the average system will emerge due to the non-homogeneity of the diffusion coefficient.
- is not a gradient field. In this case, if Equation (87) is valid, it holds only for an isolated point . This is the case where neither nor is a gradient field, while their linear combination is. If is small enough, we can also approximate the potential by breaking it down into two parts such that , where the -independent part is nothing but the quasi-potential, with being the prefactor of the WKB approximation (Equation (31)). The deviation of the metastable states from the fixed points of the average system still exists, but the optimal fluctuation field will not coincide with . This is very different from the case of additive noise.
4. Numerical Algorithm and Results
- Simulate the Langevin dynamics for a sufficiently long time until they reach their stationary or quasi-stationary state;
- Extract the sample trajectories that hit ;
- Obtain the PPD by calculating the law of the prehistorical positions of these trajectories statistically.
4.1. Algorithm
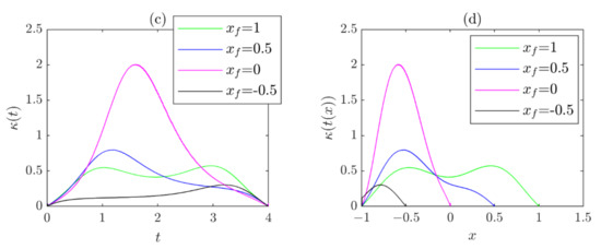
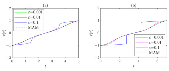
4.2. Example
5. Conclusions
Author Contributions
Funding
Institutional Review Board Statement
Informed Consent Statement
Data Availability Statement
Acknowledgments
Conflicts of Interest
Appendix A. Numerical Solutions of the Optimization Problems in Equations (9) and (13)
- Starting from the th guess , compute a descent direction ;
- Descend along the descent direction to obtain the next guess ;
- Finally, iterate until convergence.
References
- Kramers, H.A. Brownian Motion in a Field of Force and the Diffusion Model of Chemical Reactions. Physica 1940, 7, 284–304. [Google Scholar] [CrossRef]
- Gammaitoni, L.; Hänggi, P.; Jung, P.; Marchesoni, F. Stochastic Resonance. Rev. Mod. Phys. 1998, 70, 223. [Google Scholar] [CrossRef]
- Freidlin, M.I. Quasi-Deterministic Approximation, Metastability and Stochastic Resonance. Phys. D Nonlinear Phenom. 2000, 137, 333–352. [Google Scholar] [CrossRef]
- Zhang, X.-J.; Qian, H.; Qian, M. Stochastic Theory of Nonequilibrium Steady States and Its Applications. Part I. Phys. Rep. 2012, 510, 1–86. [Google Scholar] [CrossRef]
- Ge, H.; Qian, M.; Qian, H. Stochastic Theory of Nonequilibrium Steady States. Part II: Applications in Chemical Biophysics. Phys. Rep. 2012, 510, 87–118. [Google Scholar] [CrossRef]
- Graham, R. Path Integral Formulation of General Diffusion Processes. Z. Phys. B Condens. Matter 1977, 26, 281–290. [Google Scholar] [CrossRef]
- McKane, A.J.; Luckock, H.C.; Bray, A.J. Path Integrals and Non-Markov Processes. I. General Formalism. Phys. Rev. A 1990, 41, 644. [Google Scholar] [CrossRef]
- Bray, A.J.; McKane, A.J.; Newman, T.J. Path Integrals and Non-Markov Processes. II. Escape Rates and Stationary Distributions in the Weak-Noise Limit. Phys. Rev. A 1990, 41, 657. [Google Scholar] [CrossRef]
- Freidlin, M.I. Functional Integration and Partial Differential Equations (AM-109); Princeton University Press: Princeton, NJ, USA, 2016; Volume 109. [Google Scholar]
- Ventsel’, A.D.; Freidlin, M.I. On Small Random Perturbations of Dynamical Systems. Russ. Math. Surv. 1970, 25, 1–55. [Google Scholar] [CrossRef]
- Dykman, M.I.; Millonas, M.M.; Smelyanskiy, V.N. Observable and Hidden Singular Features of Large Fluctuations in Nonequilibrium Systems. Phys. Lett. A 1994, 195, 53–58. [Google Scholar] [CrossRef] [Green Version]
- Dykman, M.I.; Luchinsky, D.G.; McClintock, P.V.E.; Smelyanskiy, V.N. Corrals and Critical Behavior of the Distribution of Fluctuational Paths. Phys. Rev. Lett. 1996, 77, 5229. [Google Scholar] [CrossRef] [PubMed]
- Smelyanskiy, V.N.; Dykman, M.I.; Maier, R.S. Topological Features of Large Fluctuations to the Interior of a Limit Cycle. Phys. Rev. E 1997, 55, 2369. [Google Scholar] [CrossRef]
- Maier, R.S.; Stein, D.L. Effect of Focusing and Caustics on Exit Phenomena in Systems Lacking Detailed Balance. Phys. Rev. Lett. 1993, 71, 1783. [Google Scholar] [CrossRef]
- Berglund, N.; Gentz, B. On the Noise-Induced Passage through an Unstable Periodic Orbit I: Two-Level Model. J. Stat. Phys. 2004, 114, 1577–1618. [Google Scholar] [CrossRef]
- Maier, R.S.; Stein, D.L. Limiting Exit Location Distributions in the Stochastic Exit Problem. SIAM J. Appl. Math. 1997, 57, 752–790. [Google Scholar] [CrossRef]
- Luchinsky, D.G.; Maier, R.S.; Mannella, R.; McClintock, P.V.E.; Stein, D.L. Observation of Saddle-Point Avoidance in Noise-Induced Escape. Phys. Rev. Lett. 1999, 82, 1806. [Google Scholar] [CrossRef]
- Graham, R.; Hamm, A.; Tél, T. Nonequilibrium Potentials for Dynamical Systems with Fractal Attractors or Repellers. Phys. Rev. Lett. 1991, 66, 3089. [Google Scholar] [CrossRef]
- Kraut, S.; Feudel, U. Enhancement of Noise-Induced Escape through the Existence of a Chaotic Saddle. Phys. Rev. E 2003, 67, 15204. [Google Scholar] [CrossRef]
- Kraut, S.; Feudel, U. Noise-Induced Escape through a Chaotic Saddle: Lowering of the Activation Energy. Phys. D Nonlinear Phenom. 2003, 181, 222–234. [Google Scholar] [CrossRef]
- Luchinski, D.G.; Khovanov, I.A. Fluctuation-Induced Escape from the Basin of Attraction of a Quasiattractor. J. Exp. Theor. Phys. Lett. 1999, 69, 825–830. [Google Scholar] [CrossRef]
- Silchenko, A.N.; Beri, S.; Luchinsky, D.G.; McClintock, P.V.E. Fluctuational Transitions through a Fractal Basin Boundary. Phys. Rev. Lett. 2003, 91, 174104. [Google Scholar] [CrossRef] [PubMed]
- Silchenko, A.N.; Beri, S.; Luchinsky, D.G.; McClintock, P.V.E. Fluctuational Transitions across Different Kinds of Fractal Basin Boundaries. Phys. Rev. E 2005, 71, 46203. [Google Scholar] [CrossRef] [PubMed]
- Dykman, M.I.; McClintock, P.V.E.; Smelyanski, V.N.; Stein, N.D.; Stocks, N.G. Optimal Paths and the Prehistory Problem for Large Fluctuations in Noise-Driven Systems. Phys. Rev. Lett. 1992, 68, 2718. [Google Scholar] [CrossRef] [PubMed]
- Luchinsky, D.G.; McClintock, P.V.E.; Dykman, M.I. Analogue Studies of Nonlinear Systems. Reports Prog. Phys. 1998, 61, 889. [Google Scholar] [CrossRef]
- Hales, J.; Zhukov, A.; Roy, R.; Dykman, M.I. Dynamics of Activated Escape and Its Observation in a Semiconductor Laser. Phys. Rev. Lett. 2000, 85, 78. [Google Scholar] [CrossRef]
- Morillo, M.; Casado, J.M.; Gómez-Ordónez, J. Brownian Dynamics Simulation of the Prehistory Problem. Phys. Rev. E 1997, 55, 1521. [Google Scholar] [CrossRef]
- Arrayás, M.; Casado, J.M.; Ordóñez, J.G.; McClintock, P.V.E.; Morillo, M.; Stein, N.D. Dispersion of the Prehistory Distribution: Analog Experiments and Numerical Results. Phys. Rev. Lett. 1998, 80, 2273. [Google Scholar] [CrossRef]
- Gómez-Ordoñez, J.; Casado, J.M.; Morillo, M. Prehistory Problem for Systems Driven by White Noise. Phys. Rev. E 1996, 54, 2125. [Google Scholar]
- Guardiani, C.; Gibby, W.; Barabash, M.; Luchinsky, D.; Khovanov, I.; McClintock, P. Prehistory Probability Distribution of Ionic Transitions through a Graphene Nanopore. In Proceedings of the 25th International Conference on Noise and Fluctuations (ICNF 2019), Neuchâtel, Switzerland, 18–21 June 2019. [Google Scholar]
- Anishchenko, V.S.; Khovanov, I.A.; Khovanova, N.A.; Luchinsky, D.G.; McClintock, P.V.E. Noise-Induced Escape from the Lorenz Attractor. Fluct. Noise Lett. 2001, 1, L27–L33. [Google Scholar] [CrossRef]
- Onsager, L.; Machlup, S. Fluctuations and Irreversible Processes. Phys. Rev. 1953, 91, 1505. [Google Scholar] [CrossRef]
- Machlup, S.; Onsager, L. Fluctuations and Irreversible Process. II. Systems with Kinetic Energy. Phys. Rev. 1953, 91, 1512. [Google Scholar] [CrossRef]
- Zhu, J.; Wang, J.; Gao, S.; Liu, X. Dispersion of the Prehistory Distribution for Non-Gradient Systems. J. Stat. Mech. Theory Exp. 2020, 2020, 23207. [Google Scholar] [CrossRef]
- Szavits-Nossan, J.; Evans, M.R. Inequivalence of Nonequilibrium Path Ensembles: The Example of Stochastic Bridges. J. Stat. Mech. Theory Exp. 2015, 2015, P12008. [Google Scholar] [CrossRef]
- Orland, H. Generating Transition Paths by Langevin Bridges. J. Chem. Phys. 2011, 134, 174114. [Google Scholar] [CrossRef]
- Majumdar, S.N.; Orland, H. Effective Langevin Equations for Constrained Stochastic Processes. J. Stat. Mech. Theory Exp. 2015, 2015, P06039. [Google Scholar] [CrossRef]
- Delarue, M.; Koehl, P.; Orland, H. Ab Initio Sampling of Transition Paths by Conditioned Langevin Dynamics. J. Chem. Phys. 2017, 147, 152703. [Google Scholar] [CrossRef] [PubMed]
- Vugmeister, B.E.; Botina, J.; Rabitz, H. Nonstationary Optimal Paths and Tails of Prehistory Probability Density in Multistablestochastic Systems. Phys. Rev. E 1997, 55, 5338. [Google Scholar] [CrossRef]
- Champagnat, N.; Villemonais, D. General Criteria for the Study of Quasi-Stationarity. arXiv 2017, arXiv:1712.08092. [Google Scholar]
- Guillin, A.; Nectoux, B.; Wu, L. Quasi-Stationary Distribution for Strongly Feller Markov Processes by Lyapunov Functions and Applications to Hypoelliptic Hamiltonian Systems. 2020. Available online: https://hal.archives-ouvertes.fr/hal-03068461/ (accessed on 31 July 2022).
- Le Bris, C.; Lelievre, T.; Luskin, M.; Perez, D. A Mathematical Formalization of the Parallel Replica Dynamics. Monte Carlo Methods and Applications. 2012, 18, 119–146. [Google Scholar] [CrossRef]
- Bouchet, F.; Reygner, J. Generalisation of the Eyring--Kramers Transition Rate Formula to Irreversible Diffusion Processes. Proc. Ann. Henri Poincaré 2016, 17, 3499–3532. [Google Scholar] [CrossRef]
- Millet, A.; Nualart, D.; Sanz, M. Integration by Parts and Time Reversal for Diffusion Processes. Ann. Probab. 1989, 17, 208–238. [Google Scholar] [CrossRef]
- Haussmann, U.G.; Pardoux, E. Time Reversal of Diffusions. Ann. Probab. 1986, 14, 1188–1205. [Google Scholar] [CrossRef]
- Cattiaux, P.; Conforti, G.; Gentil, I.; Léonard, C. Time Reversal of Diffusion Processes under a Finite Entropy Condition. arXiv 2021, arXiv:2104.07708. [Google Scholar]
- Weinan, E.; Ren, W.; Vanden-Eijnden, E. Minimum Action Method for the Study of Rare Events. Commun. Pure Appl. Math. 2004, 57, 637–656. [Google Scholar]
- Heymann, M.; Vanden-Eijnden, E. The Geometric Minimum Action Method: A Least Action Principle on the Space of Curves. Commun. Pure Appl. Math. A J. Issued By Courant Inst. Math. Sci. 2008, 61, 1052–1117. [Google Scholar] [CrossRef] [Green Version]










Publisher’s Note: MDPI stays neutral with regard to jurisdictional claims in published maps and institutional affiliations. |
© 2022 by the authors. Licensee MDPI, Basel, Switzerland. This article is an open access article distributed under the terms and conditions of the Creative Commons Attribution (CC BY) license (https://creativecommons.org/licenses/by/4.0/).
Share and Cite
Zhao, F.; Li, Y.; Liu, X. A Prehistorical Approach to Optimal Fluctuations for General Langevin Dynamics with Weak Gaussian White Noises. Appl. Sci. 2022, 12, 8569. https://doi.org/10.3390/app12178569
Zhao F, Li Y, Liu X. A Prehistorical Approach to Optimal Fluctuations for General Langevin Dynamics with Weak Gaussian White Noises. Applied Sciences. 2022; 12(17):8569. https://doi.org/10.3390/app12178569
Chicago/Turabian StyleZhao, Feng, Yang Li, and Xianbin Liu. 2022. "A Prehistorical Approach to Optimal Fluctuations for General Langevin Dynamics with Weak Gaussian White Noises" Applied Sciences 12, no. 17: 8569. https://doi.org/10.3390/app12178569
APA StyleZhao, F., Li, Y., & Liu, X. (2022). A Prehistorical Approach to Optimal Fluctuations for General Langevin Dynamics with Weak Gaussian White Noises. Applied Sciences, 12(17), 8569. https://doi.org/10.3390/app12178569

