Next Article in Journal
Big Data Analysis and Visualization: Challenges and Solutions
Previous Article in Journal
Research on Side-Channel Analysis Based on Deep Learning with Different Sample Data
 
 
Font Type:
Arial Georgia Verdana
Font Size:
Aa Aa Aa
Line Spacing:
Column Width:
Background:
Article

Optimization of PV and Battery Energy Storage Size in Grid-Connected Microgrid

1
Department of Smart Grids, Graduate School of Natural and Applied Sciences, University of Gazi, Ankara 06500, Turkey
2
Department of Electrical and Electronic Engineering, Faculty of Technology, University of Gazi, Ankara 06500, Turkey
*
Author to whom correspondence should be addressed.
Appl. Sci. 2022, 12(16), 8247; https://doi.org/10.3390/app12168247
Submission received: 28 June 2022 / Revised: 3 August 2022 / Accepted: 16 August 2022 / Published: 18 August 2022
(This article belongs to the Topic Advances in Renewable Energy and Energy Storage)

Abstract

:
This paper proposes a new method to determine the optimal size of a photovoltaic (PV) and battery energy storage system (BESS) in a grid-connected microgrid (MG). Energy cost minimization is selected as an objective function. Optimum BESS and PV size are determined via a novel energy management method and particle swarm optimization (PSO) algorithm to obtain minimum total cost. The MG was designed to use its own energy as much as possible, which is produced from renewable energy resources. Since it is a grid-connected system, it can demand energy from the grid within the determined limit with penalty. It differs from the studies in the literature in terms of optimizing both parameters such as PV and BESS size, being a grid-connected self-contained MG structure and controlling the grid energy by an energy management algorithm and optimizing the parameter via PSO with an energy management system (EMS). Results are compared for different PV and BESS. Moreover, effectiveness of the novel energy management method with PSO is compared with the genetic algorithm, which is the one of the well-known optimization algorithms. The results show that the proposed algorithm can achieve optimum PV and BESS size with minimum cost by using the new energy management method with the PSO algorithm.

1. Introduction

Today, fossil fuels such as coal, oil and natural gas are the main sources of electrical energy generation. However, these fuels cause greenhouse gas emissions and environmental pollution. In addition, while the world energy demand is increasing year by year, fossil fuels’ reserves are limited and are about to deplete. Nevertheless, new restrictions are performed by environmental policies to reduce greenhouse gases emissions [1]. The Paris agreement, which was signed by 192 countries plus the European Union, is a promising example to deal with climate change. Countries that signed the agreement are planning to reduce their greenhouse gases emissions [2]. Renewable energy resources (RESs) such as photovoltaic and wind energy systems are environmentally friendly and good alternatives to fossil fuel since they do not cause any harmful gas emissions.
The number of grid-connected RES installations has been increasing year by year. Along with many advantages, these systems have some disadvantages such as intermittency that can cause scheduling, frequency, and voltage regulation problems on the grid [3,4]. Conventional generation systems with fossil fuels have slower responses to regulate frequency deviation in the short term [5]. With the increase in the number and total capacity of the RES installation, these problems and risk on power system stability have become more severe. Installing larger RES systems may overcome this problem [4]. However, it results in high investment cost. Battery energy storage systems (BESS) show up as an effective solution for this problem [3]. A BESS can be advantageous to maintain the balance between supply and demand with its fast dynamic response characteristics compared to conventional generators or other types of energy storage systems [6]. Particularly modern distribution networks are attracting attention for the solution of nanogrid (NG) and microgrid (MG) challenges. Hereby, BESSs are considered as a significant element of modern MGs and smart grids [7].
The MG is a concept that enables effective integration of distributed generation (DG) resources [8]. It is a controllable small network that combines RESs, conventional sources and loads in both grid-connected (on-grid) and island mode (off-grid) [9]. Figure 1 demonstrates a typical MG with these two operation modes [10]. Since DGs’ power output characteristics are different from conventional generation systems, the MG should handle power quality problems by itself such as unpredicted fluctuation, robustness of reactive power support, resilience and a reliable system. The BESS is a good choice for maintaining resiliency and reliability with fast and adaptable characteristics. BESS can store the remaining power for later use, thus compensating for unexpected power outages and fluctuations in the RES. Although BESSs and PVs have great advantages in the MG system, they also have some disadvantages. Size and cost are gaining importance as high capacity causes increases in cost and size, while low capacity may not be enough to prevent unexpected power problems and may not meet load demand. Consequently, BESS size must be carefully calculated to determine the optimum size for a given system [8]. Moreover, research has shown that BESSs that are optimally sized for the current loads provide the best performance [11]. Thus, system designers need to find the optimal BESS size according to the specific system to obtain an efficient, reliable, and economical MG system [9].
In the literature, generally one parameter is kept constant and the other parameter is optimized in PV and BESS optimization studies. In most PV and BESS systems, the PV size is kept constant and the BESS size is optimized. A similar approach is used for structures with an energy management system (EMS), and most of them are proposed for island mode operation. BESS sizing is performed according to the system parameters with various methods. Some of the methods can be performed identically to any sized system [10]. Mathematical-based optimization methods are also used for sizing problems. Dynamic programming (DP) and linear programming (LP) are examples of mathematical methods [10]. DP is used in [12], but it is difficult to apply to large-scale systems [13]. LP optimization is chosen as a simpler method in [13], and it is implemented for a small energy storage system (ESS) in [14]. However, it has some problems when it is applied to large scale systems. As a result, LP and DP are not good tools for complex systems [10]. As a remedy, different optimization techniques that are named as probabilistic methods (PMs) have been developed. The Markov chain decision method (MCDM) is one of them and is used for battery sizing optimization due to its simple structure. Energy storage devices are scheduled optimally with an MCDM in [15]. However, probabilistic methods are effective when the number of optimized criteria is less (generally one) [10]. These methods are not suitable for optimizing the two parameters together in interaction with the energy management system in the structure that is the subject of this study.
Since RES output is uncertain, metaheuristic approaches are suggested in many applications. Metaheuristic methods give more accurate results on large and nonlinear optimization problems [16,17]. The Genetic Algorithm (GA) is used for cost reduction and optimization of the energy storage system in a hybrid energy system in [18]. The bottleneck of GA is that its results are not conclusive [13]. The Bat Algorithm (BA) is used to find optimum BESS size for a grid-connected low-voltage MG in [19]. The Grey Wolf Optimization (GWO) algorithm is chosen for optimum BESS sizing and decreasing fuel usage, and GWO performance is compared with BA and PSO in [20]. The Artificial Bee Colony algorithm (ABC) is used to calculation of optimal battery size and operation for revenue increasing in a hybrid power system [21]. The Grasshopper Optimization Algorithm (GOA) is another method used for optimal battery, PV, wind, and diesel sizing in a microgrid [22]. Particle Swarm Optimization (PSO) has simplicity and ease of use among other metaheuristic optimization algorithms, yet it can present a high convergence rate [8]. Its robustness of convergence comes from being less dependent on setting initial points among other methods. The PSO algorithm also needs less parameters than other metaheuristic algorithms. In addition to these, it needs lower data storage [8]. The PSO-based frequency control method for an off-grid microgrid is implemented to evaluate optimum BESS size and reduction in cost [23]. The PSO algorithm is used to find optimum battery size and minimum cost for a grid-connected residential system that currently has an available PV system [24]. Similarly, PSO is selected for battery capacity optimization and effective battery installation for an island mode microgrid in [25]. PSO is used for optimal sizing of wind, PV and tidal as a primary and battery as an auxiliary source considering the reliability index [25]. PSO is also proposed to determine optimal BESS with load shedding [5]. The objective of this paper is to enhance frequency control by load shedding, and thus, operation cost reduces. The cost optimization of a PV and BESS system in the grid-connected MG using PSO is proposed in [26]. However, this study does not use an energy management system.
In this paper, optimum energy storage and PV size considering cost minimization is determined based on the novel energy management method, and the PSO algorithm is proposed for a grid-connected microgrid. In past studies, various algorithms were used for different systems for optimization. According to the literature study, although the PSO algorithm is a common and well-known algorithm, it has not been used as an optimization algorithm for both PV and BESS sizing. In the majority of studies, one of the parameters is kept constant (mostly PV size), and the remaining parameters (mostly battery size) are optimized. In a limited number of studies, the PSO algorithm is used to determine optimal size of the PV system and BESS but only for island mode systems. Most of the remaining studies have not used cost minimization as an objective function or energy management system. A limited number of studies used cost minimization as an objective function or energy management system but with different optimization algorithms [1,8,9,11,12,13,15,16,18,19,20,21,22,23,24,25,26,27]. This paper presents cost minimization as an objective function by finding both optimum PV and BESS sizes and proposes a new optimal energy management method for a grid-connected MG. It is applied to a grid-connected microgrid that consists of a PV system with battery storage. MG is allowed to import energy from the grid with penalty. Thus, by allowing a limited amount of energy to be taken from the grid, it provides a more optimum structure by minimizing the effects of possible instantaneous high power demands. This paper focuses on determining the optimum PV and BESS sizes when the MG supplies energy as much as possible to its loads. The purpose is to create self-sufficient MG with limited grid support by considering cost minimization and defining optimum BESS and PV sizes. Studies are carried out for two different scenarios. In addition, the proposed energy management system with a PSO-based method is compared with GA, which is a well-known optimization algorithms. The results show that the proposed algorithm can achieve optimum PV and BESS size with minimum cost by using the new energy management method with a PSO algorithm. The proposed energy management method provides more flexibility to system designers for various system constraints. This can be accomplished by its configurable parameters. Thus, the new energy management method with PSO can be applied for various systems.

2. System Configuration and Modelling

The grid connected microgrid structure used in this paper is shown in Figure 2. It consists of the BESS, PV, AC bus, grid and load. It is connected to the grid via the AC bus. The battery and PV are connected to the DC bus via DC/DC converters that charge the battery from the PV throughout the DC bus. The DC bus is connected to the AC bus through the DC/AC inverter. The energy management system tracks load demand, available PV power and battery energy level, and it controls charge/discharge status of the battery and decides whether to demand energy from the grid.
Solar PV module performance is affected by irradiation, pollution, aging, shading and ambient temperature. Since the aim of this study is not maximum power point tracking design, the effects of these parameters will not be examined, and the net output power of the system will be used directly from the previously obtained data. Two different data sets were used to create different scenarios: case 1 and case 2. The data sets used in this study, which show the relationship between the power produced by the PV system and the load demand, are given in Figure 3a,b. The PV data in Figure 3a are obtained by taking the daily average of the annual data of the International Energy Agency (IEA) future prospect. To test the proposed system for another scenario, the PV and load data in Figure 3b are scaled from data published by the Belgian electricity system operator.
The converter efficiency that affects the amount of energy from the PV to the load is given as 95%. Thus, total PV output to load is:
P p v ( t ) = P p v g e n ( t ) × η c o n v
where Ppvgen(t) is generated power from the PV modules during time interval t, ηconv is the converter efficiency, and Ppv(t) is transferred power from the PV to load during time interval t.
The power generation capabilities of PV modules deteriorate from year to year due to aging. Thus, the economic life of a PV is considered as 25 years in this study, and PV modules are considered, as they will not be replaced during system cost calculation. The cost and other parameters are listed in Table 1.
As is known, the minimum and maximum of battery state of charge (Bsoc) should be defined to prevent shortening the battery life. Bsoc can be given as:
B s o c ( t ) = [ E b a t ( t ) / E b a t , r a t e d ( t ) ] × 100 %
where Ebat(t) is battery energy level and Ebat,rated(t) is rated energy capacity [28]. Overcharging and deep discharging of the battery should be prevented, as it will reduce its lifespan and cycle life. Thus, the following limits are defined:
E b a t , min ( t ) E b a t ( t ) E b a t , max ( t )
where Ebat,min(t) is minimum energy limit, and it is defined as 0.48 kWh. Ebat,max(t) is a single battery module’s maximum energy limit and it is defined as 2.4 kWh.
Battery charging and discharging action defined as below, respectively [28]:
E b a t ( t ) [ E P V ( t ) E L o a d ( t ) / η i n v ] × η B c h
E b a t ( t ) [ E L o a d ( t ) / η i n v E P V ( t ) ] × η B d c h
where EPV(t) is the generated energy, and ELoad(t) is the load demand during time interval t. ηBch, ηBdch and ηinv are battery charging, discharging and inverter efficiencies, respectively, which are defined as 95%.
The capacity of battery modules will also decrease over time. In this work, battery module life is taken as 8 years. Battery modules are replaced three times during system cost calculation. Accordingly, BESS cost and other parameters are given in Table 2.
Changes in the efficiency of system elements can cause errors. In addition, since the battery capacity and PV must be a certain level as an integer (selected unit has a certain value), it will cause some errors. They can be minimized by reducing the PV unit power and battery unit capacity values. However, using a small PV module and batteries with small capacities may not be both practical and economical. More precisely, this is another optimization problem.

3. Proposed Algorithm

The proposed algorithm will be given in sequence as the objective function, energy management strategy for grid-connected and island modes and the proposed PSO algorithm. First, the PSO algorithm generates random PV and BESS sizes. The proposed energy management algorithm, which also will be explained later, uses these sizing values and generates PV and BESS power output according to the inputs and constraints.

3.1. Objective Function

In this study, the energy cost is chosen as an objective function. The goal is to obtain minimum total energy cost for the MG without compromising defined constraints; thus, the optimum PV and BESS size can be found.
The energy cost (EC) is calculated as:
E C = ( P V T o t a l , e n e r g y × P V cos t ) + ( B E S S T o t a l , e n e r g y × B E S S cos t )
Here, PVTotal,energy and BESSTotal,energy are total output energy of PV and BESS, respectively. They are generated from the energy management algorithm in a defined time span. PVcos t and BESScos t are the cost of PV and BESS, which include the capital, replacement, operation and maintenance costs.

3.2. Energy Management Strategy

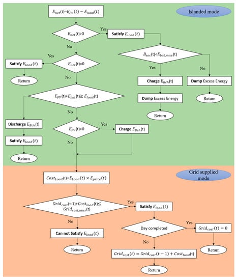
The management of the power flow is an important process for optimizing the system components and the efficient operation of the system. The proposed energy management strategy can be divided into two parts as island mode and grid-connected mode operation. Figure 4 shows the flowchart of the proposed energy management strategy.
In the island mode, the MG operates without grid support. The load demand can be satisfied by PV generation and/or BESS available capacity. There is always a balance between the available PV power, BESS capacity and load. Net energy (Enet(t) = EPV(t) − ELoad(t)) is followed, and it is decided that the battery is charged if Enet(t) > 0 and BSOC(t) < Ebat,max(t). Batteries are charged with EBch(t) until their Ebat,max(t) level. If BESS reaches its charge limit and there is still available power in the PV system, this remaining power cannot be used or sold to the grid due to the island mode operation. If Enet(t) = 0, then there is no excess energy, and thus, load demand is equal to PV generation. If there is not enough PV generation to satisfy load demand (Enet(t) < 0), EMS controls Bsoc(t) level at that time. If BESS has available energy, batteries can be discharged until their Ebat,min(t) level. Finally, if both Enet(t) < 0 and BSOC(t) < ELoad(t), but there is still some available PV power generation (that is, 0 < EPV(t) < ELoad(t)), then batteries are charged by PV power.
For the grid-connected mode operation, the MG operates with grid support. In this study, the aim is to find optimum PV and BESS size for mostly self-sufficient MG in a yearly period. The grid energy is only used for supplying load demand if there is not enough energy in the PV and batteries. In this study, the grid is not used for charging batteries. It is assumed that it is costly to obtain energy from the grid. Thus, there is a grid cost limitation. The MG can be partially or fully supplied from the grid only for a limited time when there is either no or not enough energy in the BESS and PV. The EMS tracks the current energy level of the system components, the status of the PV system and BESS, and if there is not enough energy to be able to supply the load demand (EPV(t) + BSOC(t) < ELoad(t)), then the MG can obtain energy from the grid with penalty. There is a flag that holds the record of obtained energy from the grid. If energy from the grid exceeds a previously defined limit value, the flag increases. Hence, the PSO algorithm, which is explained below, decides to increase the PV or BESS module capacity to minimize the dependency of grid connectivity by considering the total installation cost.

3.3. PSO Algorithm

The PSO algorithm presents a model of flight patterns of birds and their social behavior for the optimization model, which was proposed by J. Kennedy and R. Eberhart in 1995 [29,30]. Its ties artificial life to the behavior of animal groups, such as bird flocking, fish schooling and swarming theory [30]. The simple explanation of the PSO model can be explained as follows. Each single bird is pointed in the Cartesian Coordinate System (CCS). Their initial location and velocity are assigned randomly. Then, the algorithm is executed with “the nearest proximity velocity match rule”; thus, every bird has the same speed as their closest neighbor. Since iteration maintains in the same direction, all the points will have the same velocity. Because of the simplicity of this structure and not exactly the same as in real situations, a random variable is added to the speed point. In each iteration, aside from meeting “the nearest proximity velocity match”, each speed will be added with a random variable that provides convergence to the real case. In this model, every bird can find their maximum points. These can only be local maximum points. After every bird meets, in other words, birds finish their movement on the coordinate system, all the maximum points will be found. The highest value of these maximum points is the global maximum point [31,32].
In this study, PSO is used to find the minimum points, meaning minimum cost. Particles represent PV and BESS module counts (or sizes), and they are initialized randomly in the CCS. nPop is the swarm size, and it is defined as 50, which means 50 particles. The maximum iteration, MaxIt, count is set to 100. The inertia coefficient is set to 1. There are two acceleration coefficients, and both of them are selected as 2.5. Each particle’s velocity is zero at the beginning. The objective function, which is explained in the previous section, is called in every iteration to calculate the particle’s total cost. Each particle’s cost is compared with each other’s and the best cost, which is the minimum, is saved as the global best cost. In every iteration, PSO generates random PV and BESS sizes, and their costs are compared with the global best. The lowest value is saved as the new global best. At the end of all iterations’ location, which means PV and BESS sizes, of the global best cost is the optimal point [16,33]. Each PV and BESS has a position, and these positions have a velocity. The velocity of the kth particle is:
v k , n e w j = w v k , o l d j + c 1 r 1 ( x k , p b e s t j x k j ) + c 2 r 2
where v k , n e w j refers to the recent velocity of the kth particle at jth iteration, the w refers to the inertia weight, v k , o l d j refers to previous velocity of the kth particle at the jth iteration, c1 and c2 are the acceleration constants, and r1 and r2 pair are randomly determined numbers between 0 and 1. The position of the kth particle is renewed as below [16]:
x k , n e w j = x k , o l d j 1 + v k , n e w j
where x k , o l d j 1 is the previous position of the kth particle from the past iteration [16]. The position x is the size of PV and BESS, and in this study, their minimum value is VarMin = 1 and maximum value is VarMax = 50. Figure 5 shows the flowchart of the applied PSO algorithm.

4. Results and Discussion

In this paper, optimal sizing of the PV and BESS for MG, which can be operated in island mode and grid-tied mode, is carried out with two different data sets. The data are yearly average of a single PV output and the load. Yearly PV generation data have been taken from the IEA database. Then, they are degraded to 24 h by calculating average values for every hour. Yearly load data have also been taken from the IEA database, but some arbitrary changes have been applied on that data to create the desired test system. Then, they have been degraded to 24 h by calculating average values for every hour for case 1. In the second scenario, the data published by the Belgian electricity system operator is used by scaling. For each case, island and grid-connected mode operations are performed at the same time. The optimization algorithm computes the optimum PV and BESS size with regard to optimization parameters and the total cost of the system for case 1 and case 2. The total system cost includes cost of energy, battery and PV module cost, installation cost, battery degradation, and battery and PV lifetime/replacement cost.
First, the PSO algorithm generates a random PV and battery module size between 1 and 50. The first module (or particle) count is equal to npop; thus, it is 50. That is, 50 parameters are spread out to different locations randomly at the beginning. Within each iteration, this spreading continues with different velocities depending on c1, c2, w, and wdamp (damping ratio) values. These are the values that affect the speed and accuracy of the parameter reaching the optimum point. They can be close to the optimum point at the end, but they may take a long time to reach the optimum point due to their slowness. Contrarily, they can find the optimum point fast, but accuracy may not be guaranteed.
The PSO parameters are chosen to obtain faster and more accurate results. The population size is set to 50, the maximum number of iterations is set to 200, c1 and c2 are set to 2.5, and wdamp is set to 0.99. The number of battery and PV modules is limited from 1 to 50. Then, the novel energy management algorithm calculates total PV and BESS power outputs and how much energy is needed from the grid to supply loads. Here, providing uninterrupted power to the loads is the main concern. For this purpose, the energy management algorithm can decide to demand energy from the grid. However, it should be a limited time and level that is defined by the grid total cost parameter at the system design stage. If the MG loads cannot be supplied by any source, there will be a large increase in the total cost. This effect is controlled by another parameter such as the penalty parameter, and thus, the cost increases. The algorithm selects an optimum level of the PV system and BESS capacity to supply the load with the energy required in a day. After the energy management algorithm is calculated for daily total average PV and BESS energy output, total energy cost can be found. The calculated energy cost is compared by the PSO algorithm for every particle, which equals npop = 50, along with iterations. The best particle cost over 50 particles (npop count) is found, and this is called the “particle best cost”. This is saved for the next iterations. The particle best cost can be updated with a new value at the next iteration by a particle that holds lower cost. Thus, after all iterations are completed, the best updated “particle best cost” value will be the “global best”. This shows the calculated optimum PV and BESS size with minimum cost with defined constraints. The best particle costs between each of the 50 particles inside an iteration and every best cost throughout the iterations can be seen in Figure 6a,b for case 1 and case 2.
At the first iterations, the PSO algorithm generates lower PV and BESS module counts, which means that the PV and the BESS particles are far from the optimum point. (Cost can be seen on the second y-axis in Figure 6a,b. The y1-axis and y2-axis scales are different). Since loads are supplied mostly from the grid, the cost is increasing. After defined the maximum grid cost is exceeded, the total system cost increases faster due to the penalty factor, and the system can obtain supply mostly from renewable energy resources (because increasing the rate of renewable energy use decreases the system total cost). After 200 iterations, calculations were performed by the energy management algorithm. It was found that the optimum PV and BESS module counts were 47 and 28, respectively, and the total cost was USD 40.972 for case 1. Similarly, it was found that the optimum PV and BESS module counts were 24 and 28, respectively, and the total cost was USD 24.186 for case 2.
To prove the results obtained from the proposed method, the total cost variation of the system according to different PV and battery sizes and penalty factor are given in Figure 7a and Figure 7b, respectively. At the first point in Figure 7a, there are 45 PV modules and five battery modules. The total system cost at this first point is USD 49.993. In the first area (depicted in Figure 7a), while the number of PV modules is decreasing, the number of battery modules is increasing. It should be considered that the energy cost penalty highly affects the total system cost. The total system cost is increasing slowly until the sixth calculation point. Then, when the number of PV modules is too low, the system cost increases rapidly. At the eighth calculation point, there are five PV modules and 40 battery modules, and this is the highest cost in the figure, which is USD 127.040. At this point, there are not enough PV modules to supply the loads, and there are not enough PV modules to charge this amount of battery modules. Thus, the loads are supplied from the grid for a longer period. At this longer period, as an option, the cost can be increased excessively or the maximum limit can be set in order to prevent taking more energy from the grid. In this study, the maximum level of energy cost that can be taken from the grid has been determined. After reaching the maximum allowable grid supply limit cost, the energy management algorithm cuts off the electricity. Eventually, the total cost will be high in this situation. In the second area, while the number of PV modules has increased, the number of battery modules is low. In this case, the total cost is decreasing because there will be more PV modules to generate energy to supply the loads in the daytime. PV modules can also charge batteries when the number of PV and battery modules are closer to the optimum point. Thus, BESS can supply the loads at night when there is no PV energy. In the third area, both the number of PV and battery modules are increased. The total cost decreases, but at the 18th point, it increases again due to the increased number of battery modules. At the fourth calculation area, both the numbers of PV and battery modules are decreased, and the total cost also starts to decrease. Finally, the number of PV and battery modules reaches the optimum point, such that the total cost is at the lowest value at the 20th point. There are 47 PV modules and 28 battery modules. Total system cost is USD 40.972 at the 20th point. The same study was carried out for case 2. It can be seen from Figure 7b that the cost of the system for 24 PV modules and 28 batteries is USD 24.186. This means that the loads of the MG can be fully supplied by PV and BESS in the daytime, and they can be supplied by BESS most of the night. Therefore, MG can be supplied mostly by its RES, and its dependency to the grid is low. However, the total system cost rises as the number of battery and PV modules continues to decrease because the system needs to import more energy from the grid, which increases the grid supply cost. Another reason is that as the number of both PV and battery modules continues to decrease, the longer the blackout durations occur and thus the penalty cost increases.
As can be seen, this process is not simple, such as defining the number of PV and battery modules regarding the known changing load demand. PV generation changes according to irradiation and weather conditions. There is an allowed grid supply limit that is defined at the system design stage. Therefore, the energy management algorithm should decide when to charge and discharge the batteries, and when to obtain energy from the grid by considering cost. Eventually, the results show that the proposed optimization algorithm correctly determines the optimum PV and BESS size within the defined constraints. The proposed energy management system with the PSO algorithm has some advantages and superiorities. It also needs only a few initial parameters. In addition, it can be used with different algorithms. Furthermore, the constraints and parameters used in the energy management strategy are also configurable such that they can be easily adapted for different systems. The flexible nature of the proposed approach is its most important strength.
In order to test the performance of the PSO-based method with the energy management algorithm, its performance is compared with GA, which is the one of the well-known optimization algorithms. The obtained results with the GA are shown in Figure 8a,b for case 1 and case 2, respectively. The parameters used in the GA algorithm are as follows: the population size is set to 50, the maximum number of iterations is set to 200, crossover rate = 1, mutation rate = 0.04, and the number of battery and PV module is limited from 1 to 50. As can be seen in Figure 8a,b, the novel energy management method with the PSO algorithm gives better performance than the novel energy management method with the GA algorithm. In addition, the energy management method with GA found that the optimum PV and BESS modules count as 47 and 28, respectively, and the total cost is USD 40.972 at the 192nd iteration for case 1 and the PV and BESS modules count as 24 and 28, respectively, and the total cost is USD 24.186 at the 187th iteration for case 2. It takes more time to find the global point than the proposed algorithm. Furthermore, this comparison is proven that the proposed novel energy management system can also work with other algorithms.
Comparisons between existing studies and the proposed study are given in Table 3. A close examination of Table 3 provides an idea of the difference between the proposed system and the other algorithms. In past studies, various algorithms have been used for different systems for optimization. This study differs from other studies in the following aspects. As can be seen from the table, some of the studies in the literature do not use the PSO algorithm for both PV and BESS sizing. In most of the studies, one of the PV and BESS parameters was kept constant, and the other parameter was optimized. Although the PSO optimization algorithm has been proposed for both PV and BESS in a limited number of studies, they have only been used for island mode systems. Most of the remaining studies did not use cost minimization as an objective function or energy management system. A limited number of studies have used cost minimization as an objective function or energy management system, but with different optimization algorithms.

5. Conclusions

This study presents a PSO-based algorithm with a new energy management strategy to find the optimum PV and BESS size for a grid-connected MG. The MG can operate in island mode and, if necessary, in grid-connected mode with some limitations. The MG structure is designed in such a way that it can demand energy from the grid when there is not enough energy in the PV system and BESS. However, the amount of demanded energy is limited by the system authorities. The aim is to find an optimum PV and BESS size by considering the defined energy cost. This allows the microgrid to be supported from the grid in critical situations, although supplying loads from the RES has priority, regardless of whether the system will demand energy from the grid and/or the amount of energy to be demanded from the grid can be configured with the proposed energy management method. Therefore, the energy management algorithm can be reconfigured and used for various systems and different constraints. To validate the proposed approach, various calculations are carried out for different PV and BESS sizes. Furthermore, to prove the effectiveness of the new energy management method with PSO, it has been compared with GA. Results show that the PSO-based algorithm with the energy management strategy can determine the optimum PV and BESS size, with the minimum cost defining the system constraints. Consequently, PV and battery sizes have been optimized together with the proposed PSO algorithm and novel energy management system. The effectiveness of the system is also explained by comparing the results with different algorithms.

Author Contributions

Conceptualization, S.G. and S.O.; methodology, S.G. and S.O.; software, S.G. and S.O.; validation, S.G. and S.O.; formal analysis, S.G. and S.O.; investigation, S.G. and S.O.; resources, S.G. and S.O.; data curation, S.G. and S.O.; writing—original draft preparation, S.G. and S.O.; writing—review and editing, S.G. and S.O.; visualization, S.G. and S.O.; supervision, S.O. All authors have read and agreed to the published version of the manuscript.

Funding

This research received no external funding.

Institutional Review Board Statement

Not applicable.

Informed Consent Statement

Not applicable.

Data Availability Statement

The dataset associated with this paper can be found in the online version, at https://www.elia.be/en/grid-data?csrt=17010711133344377898 (accessed on 30 July 2022).

Conflicts of Interest

The authors declare no conflict of interest.

Nomenclature

ABCArtificial Bee Colony
BABat Algorithm
BESSBattery energy storage system
BESSTotal,energyOutput energy of BESS
BsocBattery state of charge
CCSCartesian Coordinate System
COECost of energy
c1, c2Acceleration constants
DPSPDeficiency of power supply probability
DGDistributed generation
DPDynamic programming
EbatBattery energy level
Ebat,maxBattery module’s maximum energy limit
Ebat,minBattery minimum energy limit
Ebat,ratedBattery rated energy capacity
ECEnergy cost
ELoadLoad demand energy
EMSEnergy management system
EnetNet energy
EPVPV generated energy
ESSEnergy storage system
GAGenetic Algorithm
GOAGrasshopper Optimization Algorithm
GWGrey Wolf Optimization
IEAInternational Energy Agency
LPLinear programming
MaxItMaximum iteration count
MCDMMarkov chain decision method
MGMicrogrid
NGNanogrid
npopParticle population count
PBATBattery power
PGRIDGrid power
PINV-LoadInverter power
PMProbabilistic methods
PPVPV power
PpvgenGenerated power from PV
PRENRenewable power
PSOParticle Swarm Optimization
PVPhotovoltaic
PVTotal,energyOutput energy of PV
RESRenewable energy sources
SOCState of charge
VVelocity
VarMaxMaximum value of the size of PV and BESS
VarMinMinimum value of the size of PV and BESS
wInertia weight
wdampDamping ratio
ηBchBattery charging efficiency
ηBdchBattery discharging efficiency
ηconvConverter efficiency
ηBESBattery energy storage efficiency
ηinvInverter efficiency

References

  1. Akram, U.; Khalid, M.; Shafiq, S. Optimal sizing of a wind/solar/battery hybrid grid-connected microgrid system. IET Renew. Power Gener. 2018, 12, 72–80. [Google Scholar] [CrossRef]
  2. Höhne, N.; Gidden, M.J.; den Elzen, M.; Hans, F.; Fyson, C.; Geiges, A.; Jeffery, M.L.; Gonzales-Zuñiga, S.; Mooldijk, S.; Hare, W.; et al. Wave of net zero emission targets opens window to meeting the Paris Agreement. Nat. Clim. Change 2021, 11, 820–822. [Google Scholar] [CrossRef]
  3. Kelly, J.J.; Leahy, P.G. Sizing battery energy storage systems: Using multi-objective optimization to overcome the investment scale problem of annual worth. IEEE Trans. Sustain. Energy 2020, 11, 2305–2314. [Google Scholar] [CrossRef]
  4. Zhang, T.; Gooi, H.B.; Chen, S.; Goh, T. Cost-effectiveness studies of the BESSs participating in frequency regulation. In Proceedings of the IEEE Innovative Smart Grid Technologies—Asia (ISGT ASIA), Bangkok, Thailand, 3–6 November 2015. [Google Scholar] [CrossRef]
  5. Chen, S.; Zhang, T.; Gooi, H.B.R.; Masiello, D.; Katzenstein, W. Penetration rate and effectiveness studies of aggregated BESS for frequency regulation. IEEE Trans. Smart Grid 2016, 7, 167–177. [Google Scholar] [CrossRef]
  6. Aghamohammadi, M.R.; Abdolahinia, H. A new approach for optimal sizing of battery energy storage system for primary frequency control of islanded microgrid. Electr. Power Energy Syst. 2014, 54, 325–333. [Google Scholar] [CrossRef]
  7. Farrokhabadi, M.; König, S.; Cañizares, C.A.; Bhattacharya, K.; Leibfried, T. Battery energy storage system models for microgrid stability analysis and dynamic simulation. IEEE Trans. Power Syst. 2018, 33, 2301–2312. [Google Scholar] [CrossRef]
  8. Kerdphol, T.; Qudaih, Y.; Mitani, Y. Battery energy storage system size optimization in microgrid using particle swarm optimization. In Proceedings of the IEEE PES Innovative Smart Grid Technologies, Istanbul, Turkey, 12–15 October 2014. [Google Scholar] [CrossRef]
  9. El-Bidairia, K.S.; Nguyena, H.D.; Jayasinghea, S.; Mahmoudb, T.S. A hybrid energy management and battery size optimization for standalone microgrids: A case study for Flinders Island, Australia. Energy Convers. Manag. 2018, 175, 192–212. [Google Scholar] [CrossRef]
  10. Yuqing, Y.; Stephen, B.; Chris, M.; Merlinde, K. Battery energy storage system size determination in renewable energy systems: A review. Renew. Sustain. Energy Rev. 2018, 91, 109–125. [Google Scholar] [CrossRef]
  11. Mulleriyawage, U.G.K.; Shen, W.X. Optimally sizing of battery energy storage capacity by operational optimization of residential PV-Battery systems: An Australian household case study. Renew. Energy 2020, 160, 852–864. [Google Scholar] [CrossRef]
  12. Choi, Y.; Kim, H. Optimal scheduling of energy storage system for self-sustainable base station operation considering battery wear-out cost. In Proceedings of the Eighth International Conference on Ubiquitous and Future Networks (ICUFN), Vienna, Austria, 5–8 July 2016. [Google Scholar] [CrossRef]
  13. Moghimi, M.; Garmabdari, R.; Stegen, S.; Lu, J. Battery energy storage cost and capacity optimization for university research center. In Proceedings of the IEEE/IAS 54th Industrial and Commercial Power Systems Technical Conference (I&CPS), Niagara Falls, ON, Canada, 7–10 May 2018. [Google Scholar] [CrossRef]
  14. Fedjaev, J.; Amamra, S.; Francois, B. Linear programming based optimization tool for day ahead energy management of a lithium-ion battery for an industrial microgrid. In Proceedings of the IEEE International Power Electronics and Motion Control Conference (PEMC), Varna, Bulgaria, 25–28 September 2016. [Google Scholar] [CrossRef]
  15. Grillo, S.; Pievatolo, A.; Tironi, E. Optimal storage scheduling using markov decision processes. IEEE Trans. Sustain. Energy 2016, 7, 755–764. [Google Scholar] [CrossRef]
  16. Regis, N.; Muriithi, C.M.; Ngoo, L. Optimal battery sizing of a grid-connected residential photovoltaic system for cost minimization using pso algorithm. Eng. Technol. Appl. Sci. Res. 2019, 9, 4905–4911. [Google Scholar] [CrossRef]
  17. Beskirli, A.; Temurtas, H.; Ozdemir, D. Determination with Linear Form of Turkey’s Energy Demand Forecasting by the Tree Seed Algorithm and the Modified Tree Seed Algorithm. Adv. Electr. Comput. Eng. 2020, 20, 27–34. [Google Scholar] [CrossRef]
  18. Suresh, M.; Meenakumari, R. An improved genetic algorithm-based optimal sizing of solar photovoltaic/wind turbine generator/diesel generator/battery connected hybrid energy systems for standalone applications. Int. J. Ambient Energy 2021, 42, 1136–1143. [Google Scholar] [CrossRef]
  19. Bahmani-Firouzi, B.; Azizipanah-Abarghooee, R. Optimal sizing of battery energy storage for micro-grid operation management using a new improved bat algorithm. Electr. Power Energy Syst. 2014, 56, 42–54. [Google Scholar] [CrossRef]
  20. Nimma, K.S.; Al-Falahi, M.D.A.; Nguyen, H.D.; Jayasinghe, S.D.G.; Mahmoud, T.S.; Negnevitsky, M. Grey Wolf optimization-based optimum energy-management and battery-sizing method for grid-connected microgrids. Energies 2018, 11, 847. [Google Scholar] [CrossRef]
  21. Paliwal, N.K.; Singh, A.K.; Singh, N.K.; Kumar, P. Optimal sizing and operation of battery storage for economic operation of hybrid power system using artificial bee colony algorithm. Int. Trans. Electr. Energy Syst. 2019, 29, e2685. [Google Scholar] [CrossRef]
  22. LawanBukar, A.; WeiTan, C.; YiewLau, K. Optimal sizing of an autonomous photovoltaic/wind/battery/diesel generator microgrid using grasshopper optimization algorithm. Solar Energy 2019, 188, 685–696. [Google Scholar] [CrossRef]
  23. Kerdphol, T.; Fuji, K.; Mitani, Y.; Watanabe, M.; Qudaih, Y. Optimization of a battery energy storage system using particle swarm optimization for stand-alone microgrids. Int. J. Electr. Power Energy Syst. 2016, 81, 32–39. [Google Scholar] [CrossRef]
  24. Sintianingrum, A.; Khairudin; Hakim, L. Optimization of microgrid battery capacity using pso with considering islanding operation. J. Eng. Sci. Res. 2020, 2, 1–4. [Google Scholar] [CrossRef]
  25. Bashir, M.; Sadeh, J. Size optimization of new hybrid stand-alone renewable energy system considering a reliability index. In Proceedings of the 11th International Conference on Environment and Electrical Engineering, Venice, Italy, 18–25 May 2012. [Google Scholar] [CrossRef]
  26. Kefale, H.A.; Getie, E.M.; Eshetie, K.G. Optimal Design of Grid-Connected Solar Photovoltaic System Using Selective Particle Swarm Optimization. Int. J. Photoenergy 2021, 2021, 6632859. [Google Scholar] [CrossRef]
  27. Koskela, J.; Rautiainen, A.; Järventausta, P. Using electrical energy storage in residential buildings—Sizing of battery and photovoltaic panels based on electricity cost optimization. Appl. Energy 2019, 239, 1175–1189. [Google Scholar] [CrossRef]
  28. Hassan, A.; Al-Abdeli, Y.M.; Masek, M.; Bass, O. Optimal sizing and energy scheduling of grid-supplemented solar PV systems with battery storage: Sensitivity of reliability and financial constraints. Energy 2022, 238, 121780. [Google Scholar] [CrossRef]
  29. Beltran, A.; Hughes, C.; Das, S. Improved maximum power point tracking of partially shaded pv arrays using particle swarm optimization with zone initialization. In Proceedings of the IEEE 46th Photovoltaic Specialists Conference (PVSC), Chicago, IL, USA, 16–21 June 2019. [Google Scholar] [CrossRef]
  30. Kennedy, J.; Eberhart, R. Particle swarm optimization. In Proceedings of the International Conference on Neural Networks, Perth, WA, Australia, 27 November–1 December 1995. [Google Scholar] [CrossRef]
  31. Wang, D.; Tan, D.; Liu, L. Particle swarm optimization algorithm: An overview. Soft Comput. 2018, 22, 387–408. [Google Scholar] [CrossRef]
  32. Ignat-balaci, A.; Szilagyi, E.; Petreus, D. Day-Ahead Scheduling, Simulation, and Real-Time Control of an Islanded Microgrid. Adv. Electr. Comput. Eng. 2021, 21, 89–98. [Google Scholar] [CrossRef]
  33. Nempu, P.B.; Sabhahit, J.N. Stochastic Algorithms for Controller Optimization of Grid Tied Hybrid AC/DC Microgrid with Multiple Renewable Sources. Adv. Electr. Comput. Eng. 2019, 19, 53–60. [Google Scholar] [CrossRef]
Figure 1. The structure of an AC microgrid.
Figure 1. The structure of an AC microgrid.
Applsci 12 08247 g001
Figure 2. The architecture of the microgrid system.
Figure 2. The architecture of the microgrid system.
Applsci 12 08247 g002
Figure 3. Average load demand and single PV module output for: (a) case 1; (b) case 2.
Figure 3. Average load demand and single PV module output for: (a) case 1; (b) case 2.
Applsci 12 08247 g003
Figure 4. Proposed energy management flowchart.
Figure 4. Proposed energy management flowchart.
Applsci 12 08247 g004
Figure 5. Proposed PSO algorithm flowchart.
Figure 5. Proposed PSO algorithm flowchart.
Applsci 12 08247 g005
Figure 6. Particle best cost per iteration and best costs through all iterations of the proposed energy management method with PSO: (a) case 1; (b) case 2.
Figure 6. Particle best cost per iteration and best costs through all iterations of the proposed energy management method with PSO: (a) case 1; (b) case 2.
Applsci 12 08247 g006
Figure 7. System total cost for various PV and BESS module combinations: (a) case 1; (b) case 2.
Figure 7. System total cost for various PV and BESS module combinations: (a) case 1; (b) case 2.
Applsci 12 08247 g007
Figure 8. Obtained best cost results obtained from the proposed energy management method with GA: (a) case1; (b) case2.
Figure 8. Obtained best cost results obtained from the proposed energy management method with GA: (a) case1; (b) case2.
Applsci 12 08247 g008
Table 1. PV cost parameters.
Table 1. PV cost parameters.
ParameterValueUnit
Efficiency (nPV)95%
Capital, Operation and Maintenance Cost97USD/Unit
Table 2. BESS cost parameters.
Table 2. BESS cost parameters.
ParameterValueUnit
Efficiency (nBESS)95%
Capital, Operation and Maintenance and Replacement Cost493USD/Unit
Table 3. Comparison of existing system and proposed system.
Table 3. Comparison of existing system and proposed system.
Ref.Optimization Algorithm(s)Number of Opt. CriteriaSystem SizeType of RESOperation ModeEMSObjective
Function
Purpose of
the ESS
[11]MILPLessLargePV, BESSGrid
connected
YesMinimization of the total annual cost (including both energy and battery degradation-based costs)Energy sustainability
[12]DPLessSmallPV, BESSGrid connectedNoDetermination of the optimal ESS charging and discharging trajectory with minimum operational costEnergy sustainability
[13]LPLessSmallPV, Wind, BESSGrid connectedNoMinimizing the operational costs of the MG and
BESS sizing optimization
Peak shaving
[15]MCDMShould be less for better effectivenessSmallBESS (storage plant)Grid connectedYesCalculating the storage power references that maximize the financial gainsEnergy sustainability, energy arbitrage
[18]GAMoreLargePV, Wind, Diesel generator, BESSOff-gridNoMinimization of the system cost and loss of power system probabilityEnergy sustainability
[19]Improved
BAT
MoreLargeFuel Cell,
Micro Turbine, PV, Wind, BESS
Grid
connected
YesMinimizing the operation costMG operation management studies with regard to operation, maintenance and financial points
[20]GWOMoreLargeFuel Cell, Micro Turbine, PV, Wind, BESSGrid connectedNoMinimizing the operation dispatch costsEnergy sustainability,
energy arbitrage
[21]ABCAverageAverageWind, Hydro,
BESS
Grid connectedNoMaximization of the revenueEnergy sustainability,
energy arbitrage
[22]GOAMoreSmallPV, Wind, Diesel generator,
BESS
Off-gridYesMinimization of the DPSP and COEEnergy sustainability
[23]PSOLessSmallPV,
BESS
Off-gridNoMinimization of total BESS costFrequency control of the stand-alone microgrid
[24]PSOLessSmallPV,
BESS
Off-gridNoMinimization of battery capacity to prevent destabilization of systemEnergy sustainability
[25]PSOMoreSmallWind,
PV,
Tidal,
BESS
Off-gridYesMinimize the annualized cost of the generation system with the constraint having reliability indexEnergy sustainability,
reliability improvement
[26]Modified
PSO
LessLargePV,
BESS
Grid
connected
NoMinimize the size and site of installation of the PV systemEnergy sustainability,
power loss min. and voltage profile enhancement of the radial distribution network
[27]PSOLessLargePV,
BESS
Grid
connected
NoMaximize the cost profitability of the systemEnergy sustainability
Current
paper
PSOMoreSmall
(can be applicable to large systems)
PV,
BESS
Off-grid
and
Grid
Connected
YesMinimize the cost of the system by finding optimum BESS and PV sizeEnergy sustainability for self-sufficient system, and it can control grid connection by EMS when it is needed
Publisher’s Note: MDPI stays neutral with regard to jurisdictional claims in published maps and institutional affiliations.

Share and Cite

MDPI and ACS Style

Garip, S.; Ozdemir, S. Optimization of PV and Battery Energy Storage Size in Grid-Connected Microgrid. Appl. Sci. 2022, 12, 8247. https://doi.org/10.3390/app12168247

AMA Style

Garip S, Ozdemir S. Optimization of PV and Battery Energy Storage Size in Grid-Connected Microgrid. Applied Sciences. 2022; 12(16):8247. https://doi.org/10.3390/app12168247

Chicago/Turabian Style

Garip, Selahattin, and Saban Ozdemir. 2022. "Optimization of PV and Battery Energy Storage Size in Grid-Connected Microgrid" Applied Sciences 12, no. 16: 8247. https://doi.org/10.3390/app12168247

APA Style

Garip, S., & Ozdemir, S. (2022). Optimization of PV and Battery Energy Storage Size in Grid-Connected Microgrid. Applied Sciences, 12(16), 8247. https://doi.org/10.3390/app12168247

Note that from the first issue of 2016, this journal uses article numbers instead of page numbers. See further details here.

Article Metrics

Back to TopTop