Determining and Investigating the Variability of Bridges’ Natural Frequencies with Ground-Based Radar
Abstract
:1. Introduction
1.1. Related Work
1.2. Objective and Contributions
- estimation of natural frequencies from GBR measurements while accounting for the individual accuracy per measurement point;
- analysis of the influences of temperature and vehicle weight on natural frequencies;
- assessment of requirements for feature uncertainty in the context of damage detection.
2. Methodology
2.1. Fundamentals of GBR
2.2. Least Squares for Estimation of a Damped Sinusoid
2.2.1. Preprocessing
2.2.2. Least Squares Approach
2.2.3. Evaluation of Least Squares Estimation
2.3. Damage Detection Based on a Hypothesis Test
3. Results
3.1. Measurement Setup
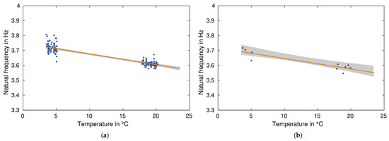
3.2. Analysis of the Relationship between Temperature and Natural Frequency
3.3. Variation of the Linear Regression for Estimating the Temperature Influence
3.4. Influence of Vehicle Types on Natural Frequencies
3.5. Simulation of Damage Detection
4. Discussion
4.1. Comparison of GBR and Strain Sensors
4.2. Comparison of Least Squares and FDD
4.3. Influence of Vehicle Types on Natural Frequencies
4.4. Hypothesis Test for Damage Detection
5. Conclusions and Outlook
Author Contributions
Funding
Data Availability Statement
Acknowledgments
Conflicts of Interest
References
- Gentile, C.; Bernardini, G. An interferometric radar for non-contact measurement of deflections on civil engineering structures: Laboratory and full-scale tests. Struct. Infrastruct. Eng. 2009, 6, 521–534. [Google Scholar] [CrossRef]
- Michel, C.; Keller, S. Advancing Ground-Based Radar Processing for Bridge Infrastructure Monitoring. Sensors 2021, 21, 2172. [Google Scholar] [CrossRef] [PubMed]
- Moughty, J.J.; Casas, J.R. A State of the Art Review of Modal-Based Damage Detection in Bridges: Development, Challenges, and Solutions. Appl. Sci. 2017, 7, 510. [Google Scholar] [CrossRef] [Green Version]
- Fan, W.; Qiao, P. Vibration-based Damage Identification Methods: A Review and Comparative Study. Struct. Health Monit. 2010, 10, 83–111. [Google Scholar] [CrossRef]
- Sohn, H. Effects of environmental and operational variability on structural health monitoring. Philos. Trans. R. Soc. A Math. Phys. Eng. Sci. 2006, 365, 539–560. [Google Scholar] [CrossRef]
- Han, Q.; Ma, Q.; Xu, J.; Liu, M. Structural health monitoring research under varying temperature condition: A review. J. Civ. Struct. Health Monit. 2020, 11, 149–173. [Google Scholar] [CrossRef]
- Liu, C.; DeWolf, J.T. Effect of Temperature on Modal Variability of a Curved Concrete Bridge under Ambient Loads. J. Struct. Eng. 2007, 133, 1742–1751. [Google Scholar] [CrossRef]
- Anastasopoulos, D.; Roeck, G.D.; Reynders, E.P.B. One-year operational modal analysis of a steel bridge from high-resolution macrostrain monitoring: Influence of temperature vs. retrofitting. Mech. Syst. Signal Process. 2021, 161, 107951. [Google Scholar] [CrossRef]
- Peeters, B.; Roeck, G.D. One-year monitoring of the Z24-Bridge: Environmental effects versus damage events. Earthq. Eng. Struct. Dyn. 2001, 30, 149–171. [Google Scholar] [CrossRef]
- Jin, C.; Li, J.; Jang, S.; Sun, X.; Christenson, R. Structural damage detection for in-service highway bridge under operational and environmental variability. In Sensors and Smart Structures Technologies for Civil, Mechanical, and Aerospace Systems; Lynch, J.P., Ed.; SPIE: Bellingham, WA, USA, 2015. [Google Scholar] [CrossRef]
- Ding, Y.; Li, A. Temperature-induced variations of measured modal frequencies of steel box girder for a long-span suspension bridge. Int. J. Steel Struct. 2011, 11, 145–155. [Google Scholar] [CrossRef]
- Ni, Y.Q.; Hua, X.G.; Fan, K.Q.; Ko, J.M. Correlating modal properties with temperature using long-term monitoring data and support vector machine technique. Eng. Struct. 2005, 27, 1762–1773. [Google Scholar] [CrossRef]
- Kim, C.Y.; Yoon, N.S.K.J.G.; Jung, D.S. Effect of Vehicle Mass on the Measured Dynamic Characteristics of Bridges from Traffic-Induced Vibration Test. In Proceedings of SPIE The International Society of Optical Engineering; International Society for Optical Engineering: Bellingham, WA, USA, 2001. [Google Scholar]
- Zhang, Q.W.; Fan, L.C.; Yuan, W.C. Traffic-induced variability in dynamic properties of cable-stayed bridge. Earthq. Eng. Struct. Dyn. 2002, 31, 2015–2021. [Google Scholar] [CrossRef]
- Rainieri, C.; Fabbrocino, G. Operational Modal Analysis of Civil Engineering Structures; Springer: New York, NY, USA, 2014. [Google Scholar] [CrossRef]
- Artese, S.; Nico, G. TLS and GB-RAR Measurements of Vibration Frequencies and Oscillation Amplitudes of Tall Structures: An Application to Wind Towers. Appl. Sci. 2020, 10, 2237. [Google Scholar] [CrossRef] [Green Version]
- Zona, A. Vision-Based Vibration Monitoring of Structures and Infrastructures: An Overview of Recent Applications. Infrastructures 2020, 6, 4. [Google Scholar] [CrossRef]
- Pieraccini, M.; Miccinesi, L. Ground-Based Radar Interferometry: A Bibliographic Review. Remote Sens. 2019, 11, 1029. [Google Scholar] [CrossRef] [Green Version]
- Xing, C.; Yu, Z.Q.; Zhou, X.; Wang, P. Research on the Testing Methods for IBIS-S System. IOP Conf. Ser. Earth Environ. Sci. 2014, 17, 012263. [Google Scholar] [CrossRef] [Green Version]
- Hu, J.; Guo, J.; Zhou, L.; Zhang, S.; Chen, M.; Hang, C. Dynamic Vibration Characteristics Monitoring of High-Rise Buildings by Interferometric Real-Aperture Radar Technique: Laboratory and Full-Scale Tests. IEEE Sens. J. 2018, 18, 6423–6431. [Google Scholar] [CrossRef]
- Negulescu, C.; Luzi, G.; Crosetto, M.; Raucoules, D.; Roullé, A.; Monfort, D.; Pujades, L.; Colas, B.; Dewez, T. Comparison of seismometer and radar measurements for the modal identification of civil engineering structures. Eng. Struct. 2013, 51, 10–22. [Google Scholar] [CrossRef]
- Alva, R.E.; Pujades, L.G.; González-Drigo, R.; Luzi, G.; Caselles, O.; Pinzón, L.A. Dynamic Monitoring of a Mid-Rise Building by Real-Aperture Radar Interferometer: Advantages and Limitations. Remote Sens. 2020, 12, 1025. [Google Scholar] [CrossRef] [Green Version]
- Atzeni, C.; Bicci, A.; Dei, D.; Fratini, M.; Pieraccini, M. Remote Survey of the Leaning Tower of Pisa by Interferometric Sensing. IEEE Geosci. Remote Sens. Lett. 2010, 7, 185–189. [Google Scholar] [CrossRef]
- Nico, G.; Prezioso, G.; Masci, O.; Artese, S. Dynamic Modal Identification of Telecommunication Towers Using Ground Based Radar Interferometry. Remote Sens. 2020, 12, 1211. [Google Scholar] [CrossRef] [Green Version]
- Luzi, G.; Crosetto, M.; Fernández, E. Radar Interferometry for Monitoring the Vibration Characteristics of Buildings and Civil Structures: Recent Case Studies in Spain. Sensors 2017, 17, 669. [Google Scholar] [CrossRef] [PubMed] [Green Version]
- Liu, X.; Zhao, S.; Wang, P.; Wang, R.; Huang, M. Improved Data-Driven Stochastic Subspace Identification with Autocorrelation Matrix Modal Order Estimation for Bridge Modal Parameter Extraction Using GB-SAR Data. Buildings 2022, 12, 253. [Google Scholar] [CrossRef]
- Wang, J.; Wang, X.; Fan, C.; Li, Y.; Huang, X. Bridge Dynamic Cable-Tension Estimation with Interferometric Radar and APES-Based Time-Frequency Analysis. Electronics 2021, 10, 501. [Google Scholar] [CrossRef]
- Gentile, C. Application of Microwave Remote Sensing to Dynamic Testing of Stay-Cables. Remote Sens. 2009, 2, 36–51. [Google Scholar] [CrossRef] [Green Version]
- Erdélyi, J.; Kopáčik, A.; Kyrinovič, P. Spatial Data Analysis for Deformation Monitoring of Bridge Structures. Appl. Sci. 2020, 10, 8731. [Google Scholar] [CrossRef]
- Farrar, C.; Darling, T.; Migliori, A.; Baker, W. Microwave interferometers for non-contact vibration measurements on large structures. Mech. Syst. Signal Process. 1999, 13, 241–253. [Google Scholar] [CrossRef] [Green Version]
- Sofi, M.; Lumantarna, E.; Mendis, P.A.; Duffield, C.; Rajabifard, A. Assessment of a Pedestrian Bridge Dynamics Using Interferometric Radar System IBIS-FS. Procedia Eng. 2017, 188, 33–40. [Google Scholar] [CrossRef]
- Gentile, C.; Bernardini, G. Output-only modal identification of a reinforced concrete bridge from radar-based measurements. NDT E Int. 2008, 41, 544–553. [Google Scholar] [CrossRef]
- Alani, A.M.; Aboutalebi, M.; Kilic, G. Use of non-contact sensors (IBIS-S) and finite element methods in the assessment of bridge deck structures. Struct. Concr. 2014, 15, 240–247. [Google Scholar] [CrossRef]
- Kuras, P.; Ortyl, Ł.; Owerko, T.; Salamak, M.; Łaziński, P. GB-SAR in the Diagnosis of Critical City Infrastructure—A Case Study of a Load Test on the Long Tram Extradosed Bridge. Remote Sens. 2020, 12, 3361. [Google Scholar] [CrossRef]
- Pieraccini, M.; Parrini, F.; Fratini, M.; Atzeni, C.; Spinelli, P. In-service testing of wind turbine towers using a microwave sensor. Renew. Energy 2008, 33, 13–21. [Google Scholar] [CrossRef]
- Castellano, A.; Fraddosio, A.; Martorano, F.; Mininno, G.; Paparella, F.; Piccioni, M.D. Structural health monitoring of a historic masonry bell tower by radar interferometric measurements. In Proceedings of the 2018 IEEE Workshop on Environmental, Energy, and Structural Monitoring Systems (EESMS), Salerno, Italy, 21–22 June 2018. [Google Scholar] [CrossRef]
- Diaferio, M.; Fraddosio, A.; Piccioni, M.D.; Castellano, A.; Mangialardi, L.; Soria, L. Some issues in the structural health monitoring of a railway viaduct by ground based radar interferometry. In Proceedings of the 2017 IEEE Workshop on Environmental, Energy, and Structural Monitoring Systems (EESMS), Milan, Italy, 24–25 July 2017. [Google Scholar] [CrossRef]
- Miccinesi, L.; Beni, A.; Pieraccini, M. Multi-Monostatic Interferometric Radar for Bridge Monitoring. Electronics 2021, 10, 247. [Google Scholar] [CrossRef]
- Firus, A.; Schneider, J.; Becker, M.; Pullamthara, J.J.; Grunert, G. Microwave Interferometry Measurements for Railway-specific Applications. In Proceedings of the 6th International Conference on Computational Methods in Structural Dynamics and Earthquake Engineering (COMPDYN 2015), Rhodes Island, Greece, 15–17 June 2017. [Google Scholar] [CrossRef]
- Neitzel, F.; Niemeier, W.; Weisbrich, S.; Lehmann, M. Investigation of low-cost accelerometer, terrestrial laser scanner and ground-based radar interferometer for vibration monitoring of bridges. In Proceedings of the 6th European Workshop on Structural Health Monitoring 2012, Dresden, Germany, 3–6 July 2012; Volume 1, pp. 542–551. [Google Scholar]
- Rödelsperger, S.; Läufer, G.; Gerstenecker, C.; Becker, M. Monitoring of displacements with ground-based microwave interferometry: IBIS-S and IBIS-L. J. Appl. Geod. 2010, 4, 41–54. [Google Scholar] [CrossRef]
- Coppi, F.; Gentile, C.; Ricci, P.P.; Tomasini, E.P. A Software Tool for Processing the Displacement Time Series Extracted from Raw Radar Data. In AIP Conference Proceedings; AIP: College Park, MD, USA, 2010. [Google Scholar] [CrossRef]
- Brincker, R.; Zhang, L.; Andersen, P. Modal Identification from Ambient Responses using Frequency Domain Decomposition. In Proceedings of the International Modal Analysis Conference (IMAC), San Antonio, TX, USA, 7–10 February 2000; pp. 625–630. [Google Scholar]
- Arnold, M.; Hoyer, M.; Keller, S. Convolutional Neural Networks For Detecting Bridge Crossing Events With Ground-Based Interferometric Radar Data. ISPRS Ann. Photogramm. Remote Sens. Spat. Inf. Sci. 2021, V-1-2021, 31–38. [Google Scholar] [CrossRef]









| Features | Additional Sensors or Models | References |
|---|---|---|
| Displacements | FEM | [33] |
| Total station | [34] | |
| GBR only | [26,27,35] | |
| FEM | [24,36,37] | |
| Natural frequencies | Accelerometer | [22,28,30,31,38,39] |
| TLS and accelerometer | [40] | |
| FEM and accelerometer | [29] | |
| Natural frequencies and mode shapes | GBR only | [20,23,25,41] |
| Accelerometer | [32] | |
| FEM and accelerometer | [21] |
| Day | Duration in h | Temperature Range in |
|---|---|---|
| 29 August 2019 | 0.6 | 22 to 24 |
| 30 August 2019 | 1.2 | 20 to 23 |
| 23 October 2019 | 4.1 | 10 to 15 |
| 24 October 2019 | 1.8 | 8 to 10 |
| 27 February 2020 | 3.2 | 3 to 6 |
| 29 July 2020 | 3.1 | 17 to 21 |
| 9 June 2021 | 2.0 | 19 to 22 |
| Sensor-Approach | Frequency Change in Hz per 10 C | Mean in Hz | Standard Deviation in Hz | Number of Estimations | Number of Outliers |
|---|---|---|---|---|---|
| Strain-Mean | 3.660 | 0.046 | 1709 | 159 | |
| GBR-Best | 3.664 | 0.027 | 1709 | 123 | |
| GBR-Mean | 3.663 | 0.050 | 1709 | 366 | |
| GBR-Single | 3.668 | 0.192 | 7253 | 2103 |
| Approach | Frequency Change in Hz per 10 C | Mean in Hz | Standard Deviation in Hz | Number of Estimations | Number of Outliers |
|---|---|---|---|---|---|
| LS-Best | 3.664 | 0.027 | 1709 | 123 | |
| FDD-5 | 3.654 | 0.026 | 193 | 24 | |
| FDD-10 | 3.651 | 0.023 | 101 | 1 |
| Sensor | Vehicle Type | Frequency Change in Hz per 10 C | Mean in Hz | Standard Deviation in Hz | Number of Estimations | Number of Outliers |
|---|---|---|---|---|---|---|
| GBR | All vehicles | 3.664 | 0.027 | 1709 | 123 | |
| Heavy vehicles | 3.659 | 0.028 | 721 | 26 | ||
| Light vehicles | 3.668 | 0.026 | 988 | 97 | ||
| Strain | All vehicles | 3.660 | 0.046 | 1709 | 159 | |
| Heavy vehicles | 3.654 | 0.062 | 741 | 19 | ||
| Light vehicles | 3.666 | 0.022 | 968 | 140 |
Publisher’s Note: MDPI stays neutral with regard to jurisdictional claims in published maps and institutional affiliations. |
© 2022 by the authors. Licensee MDPI, Basel, Switzerland. This article is an open access article distributed under the terms and conditions of the Creative Commons Attribution (CC BY) license (https://creativecommons.org/licenses/by/4.0/).
Share and Cite
Michel, C.; Keller, S. Determining and Investigating the Variability of Bridges’ Natural Frequencies with Ground-Based Radar. Appl. Sci. 2022, 12, 5354. https://doi.org/10.3390/app12115354
Michel C, Keller S. Determining and Investigating the Variability of Bridges’ Natural Frequencies with Ground-Based Radar. Applied Sciences. 2022; 12(11):5354. https://doi.org/10.3390/app12115354
Chicago/Turabian StyleMichel, Chris, and Sina Keller. 2022. "Determining and Investigating the Variability of Bridges’ Natural Frequencies with Ground-Based Radar" Applied Sciences 12, no. 11: 5354. https://doi.org/10.3390/app12115354
APA StyleMichel, C., & Keller, S. (2022). Determining and Investigating the Variability of Bridges’ Natural Frequencies with Ground-Based Radar. Applied Sciences, 12(11), 5354. https://doi.org/10.3390/app12115354

