Overexpression of microRNA-345 Affects the Invasive Capacity of Pancreatic Ductal Adenocarcinoma Cell Lines by Suppressing MUC1 and TJP2 Expression
Abstract
:1. Introduction
2. Materials and Methods
2.1. Cell Lines
2.2. Tissue Samples and Immunohistochemistry
2.3. Genetic Mutation Analysis in PDAC Cell Lines
2.4. miRNA Precursor and siRNA Transfection in PDAC Cell Lines
2.5. Quantitative RT-PCR (qRT-PCR) Analysis of miRNA and mRNA
2.6. Cell Proliferation Assay
2.7. Cell Viability and Reactive Oxygen Species (ROS) Assay
2.8. Invasion Assay
2.9. Statistical Analysis
3. Results
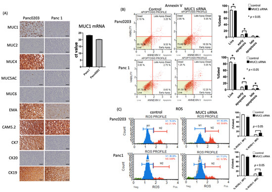
3.1. Evaluation of MUC1 Expression in Pancreatic Duct Lesions by Immunohistochemical Staining
3.2. Characterization of Panc0203 and Panc1 and Analysis of the Mechanism of Regulation of Cell Proliferation by MUC1 in PDAC Cells
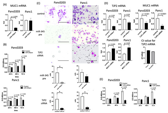
3.3. MiR-345 Regulates the Expression of MUC1 in PDAC Cell Lines
3.4. TJP2 Is Responsible for Cell Proliferation and Invasive Potential of PDAC Cell Lines
4. Discussion
5. Conclusions
6. Patents
Supplementary Materials
Author Contributions
Funding
Institutional Review Board Statement
Informed Consent Statement
Data Availability Statement
Conflicts of Interest
References
- Hruban, R.H.; Goggins, M.; Parsons, J.; Kern, S.E. Progression model for pancreatic cancer. Clin. Cancer Res. 2000, 6, 2969–2972. [Google Scholar] [PubMed]
- Hruban, R.H.; Takaori, K.; Klimstra, D.S.; Adsay, V.; Albores-Saavedra, J.; Biankin, A.; Biankin, S.A.; Compton, C.; Fukushima, N.; Furukawa, T.; et al. An Illustrated Consensus on the Classification of Pancreatic Intraepithelial Neoplasia and Intraductal Papillary Mucinous Neoplasms. Am. J. Surg. Pathol. 2004, 28, 977–987. [Google Scholar] [CrossRef] [PubMed]
- Adsay, N.V.; Merati, K.; Andea, A.; Sarkar, F.; Hruban, R.H.; Wilentz, R.E.; Goggins, M.; Iocobuzio-Donahue, C.; Longnecker, D.S.; Klimstra, D.S. The Dichotomy in the Preinvasive Neoplasia to Invasive Carcinoma Sequence in the Pancreas: Differential Expression of MUC1 and MUC2 Supports the Existence of Two Separate Pathways of Carcinogenesis. Mod. Pathol. 2002, 15, 1087–1095. [Google Scholar] [CrossRef] [PubMed]
- Hinoda, Y.; Ikematsu, Y.; Horinochi, M.; Sato, S.; Yamamoto, K.; Nakano, T.; Fukui, M.; Suehiro, Y.; Hamanaka, Y.; Nishikawa, Y.; et al. Increased expression of MUC1 in advanced pancreatic cancer. J. Gastroenterol. 2003, 38, 1162–1166. [Google Scholar] [CrossRef] [PubMed]
- Nakanuma, Y.; Zen, Y.; Harada, K.; Ikeda, H.; Sato, Y.; Uehara, T.; Sasaki, M. Tumorigenesis and phenotypic characteristics of mucin-producing bile duct tumors: An immunohistochemical approach. J. Hepato-Biliary-Pancreat. Sci. 2009, 17, 211–222. [Google Scholar] [CrossRef]
- Yonezawa, S.; Higashi, M.; Yamada, N.; Yokoyama, S.; Goto, M. Significance of mucin expression in pancreatobiliary neo-plasms. J. Hepato-Biliary-Pancreat. Sci. 2010, 17, 108–124. [Google Scholar] [CrossRef]
- Yonezawa, S.; Taira, M.; Osako, M.; Kubo, M.; Tanaka, S.; Sakoda, K.; Takao, S.; Aiko, T.; Yamamoto, M.; Lrimura, T.; et al. MUC-1 mucin expression in invasive areas of intraductal papillary mucinous tumors of the pancreas. Pathol. Int. 1998, 48, 319–322. [Google Scholar] [CrossRef]
- Garzon, R.; Fabbri, M.; Cimmino, A.; Calin, G.A.; Croce, C.M. MicroRNA expression and function in cancer. Trends Mol. Med. 2006, 12, 580–587. [Google Scholar] [CrossRef]
- Jansson, M.D.; Lund, A.H. MicroRNA and cancer. Mol. Oncol. 2012, 6, 590–610. [Google Scholar] [CrossRef]
- Monges, G.M.; Mathoulin-Portier, M.-P.A.; Acres, R.B.; Houvenaeghel, G.F.; Giovannini, M.F.; Seitz, J.-F.; Bardou, V.-J.; Payan, M.-J.M.; Olive, D. Differential MUC 1 expression in normal and neoplastic human pancreatic tissue. An immunohistochemical study of 60 samples. Am. J. Clin. Pathol. 1999, 112, 635–640. [Google Scholar] [CrossRef] [Green Version]
- Nath, S.; Das Roy, L.; Grover, P.; Rao, S.; Mukherjee, P. Mucin 1 Regulates Cox-2 Gene in Pancreatic Cancer. Pancreas 2015, 44, 909–917. [Google Scholar] [CrossRef] [PubMed] [Green Version]
- Zhou, R.; Curry, J.M.; Roy, L.D.; Grover, P.; Haider, J.; Moore, L.J.; Wu, S.-T.; Kamesh, A.; Yazdanifar, M.; Ahrens, W.A.; et al. A novel association of neuropilin-1 and MUC1 in pancreatic ductal adenocarcinoma: Role in induction of VEGF signaling and angiogenesis. Oncogene 2016, 35, 5608–5618. [Google Scholar] [CrossRef] [PubMed] [Green Version]
- Park, J.-A.; Park, S.; Choi, J.-K.; Han, M.-K.; Lee, Y. Inhibition of MUC1-C Increases ROS and Cell Death in Mouse Embryonic Stem Cells. Int. J. Stem Cells 2020, 14, 180–190. [Google Scholar] [CrossRef] [PubMed]
- Yin, L.; Kufe, T.; Avigan, D.; Kufe, D. Targeting MUC1-C is synergistic with bortezomib in downregulating TIGAR and in-ducing ROS-mediated myeloma cell death. Blood 2014, 123, 2997–3006. [Google Scholar] [CrossRef] [PubMed] [Green Version]
- Yin, L.; Li, Y.; Ren, J.; Kuwahara, H.; Kufe, D. Human MUC1 Carcinoma Antigen Regulates Intracellular Oxidant Levels and the Apoptotic Response to Oxidative Stress. J. Biol. Chem. 2003, 278, 35458–35464. [Google Scholar] [CrossRef] [PubMed] [Green Version]
- Chhieng, D.C.; Benson, E.; Eltoum, I.; Eloubeidi, M.A.; Jhala, N.; Jhala, D.; Siegal, G.P.; Grizzle, W.E.; Manne, U. MUC1 and MUC2 expression in pancreatic ductal carcinoma obtained by fine-needle aspiration. Cancer 2003, 99, 365–371. [Google Scholar] [CrossRef] [PubMed]
- Chu, P.G.; Schwarz, R.E.; Lau, S.K.; Yen, Y.; Weiss, L.M. Immunohistochemical staining in the diagnosis of pancreatobiliary and ampulla of Vater adenocarcinoma: Application of CDX2, CK17, MUC1, and MUC2. Am. J. Surg. Pathol. 2005, 29, 359–367. [Google Scholar] [CrossRef]
- Kitahashi, T.; Takahashi, M.; Imai, T. Biphasic Alterations in Expression and Subcellular Localization of MUC1 in Pancreatic Ductal Carcinogenesis in Syrian Hamsters. Pancreas 2015, 44, 76–86. [Google Scholar] [CrossRef]
- Tholey, R.M.; Lal, S.; Jimbo, M.; Burkhart, R.A.; Blanco, F.F.; Cozzitorto, J.A.; Eisenberg, J.D.; Jiang, W.; Iacobuzio-Donahue, C.A.; Witkiewicz, A.K.; et al. MUC1 Promoter–Driven DTA as a Targeted Therapeutic Strategy against Pancreatic Cancer. Mol. Cancer Res. 2015, 13, 439–448. [Google Scholar] [CrossRef] [Green Version]
- Yokoyama, S.; Higashi, M.; Kitamoto, S.; Oeldorf, M.; Knippschild, U.; Kornmann, M.; Maemura, K.; Kurahara, H.; Wiest, E.; Hamada, T.; et al. Aberrant methylation of MUC1 and MUC4 promoters are potential prognostic biomarkers for pancreatic ductal adenocarcinomas. Oncotarget 2016, 7, 42553–42565. [Google Scholar] [CrossRef] [Green Version]
- Bloomston, M.; Frankel, W.L.; Petrocca, F.; Volinia, S.; Alder, H.; Hagan, J.P.; Liu, C.-G.; Bhatt, D.; Taccioli, C.; Croce, C.M. MicroRNA Expression Patterns to Differentiate Pancreatic Adenocarcinoma from Normal Pancreas and Chronic Pancreatitis. JAMA 2007, 297, 1901–1908. [Google Scholar] [CrossRef] [PubMed] [Green Version]
- Carlsen, A.L.; Joergensen, M.T.; Knudsen, S.; de Muckadell, O.B.S.; Heegaard, N.H.H. Cell-Free Plasma MicroRNA in Pancreatic Ductal Adenocarcinoma and Disease Controls. Pancreas 2013, 42, 1107–1113. [Google Scholar] [CrossRef] [PubMed] [Green Version]
- Fan, Y.; Xu, L.-L.; Shi, C.-Y.; Wei, W.; Wang, D.-S.; Cai, D.-F. MicroRNA-454 regulates stromal cell derived factor-1 in the control of the growth of pancreatic ductal adenocarcinoma. Sci. Rep. 2016, 6, 22793. [Google Scholar] [CrossRef] [PubMed] [Green Version]
- Felix, T.F.; Lapa, R.M.L.; De Carvalho, M.; Bertoni, N.; Tokar, T.; Oliveira, R.A.; Rodrigues, M.A.M.; Hasimoto, C.N.; Oliveira, W.K.; Pelafsky, L.; et al. MicroRNA modulated networks of adaptive and innate immune response in pancreatic ductal adenocarcinoma. PLoS ONE 2019, 14, e0217421. [Google Scholar] [CrossRef] [PubMed]
- Mees, S.T.; Schleicher, C.; Mardin, W.A.; Senninger, N.; Colombo-Benkmann, M.; Haier, J. Analyzing miRNAs in ductal adenocarcinomas of the pancreas. J. Surg. Res. 2011, 169, 241–246. [Google Scholar] [CrossRef]
- Nishiwada, S.; Sho, M.; Banwait, J.K.; Yamamura, K.; Akahori, T.; Nakamura, K.; Baba, H.; Goel, A. A MicroRNA Signature Identifies Pancreatic Ductal Adenocarcinoma Patients at Risk for Lymph Node Metastases. Gastroenterology 2020, 159, 562–574. [Google Scholar] [CrossRef]
- Zhao, C.; Zhang, J.; Zhang, S.; Yu, D.; Chen, Y.; Liu, Q.; Shi, M.; Ni, C.; Zhu, M. Diagnostic and biological significance of microRNA-192 in pancreatic ductal adenocarcinoma. Oncol. Rep. 2013, 30, 276–284. [Google Scholar] [CrossRef] [Green Version]
- Ottaviani, S.; Stebbing, J.; Frampton, A.E.; Zagorac, S.; Krell, J.; de Giorgio, A.; Trabulo, S.M.; Nguyen, V.T.M.; Magnani, L.; Feng, H.; et al. TGF-beta induces miR-100 and miR-125b but blocks let-7a through LIN28B controlling PDAC progression. Nat. Commun. 2018, 9, 1845. [Google Scholar] [CrossRef]
- Hidalgo-Sastre, A.; Lubeseder-Martellato, C.; Engleitner, T.; Steiger, K.; Zhong, S.; Desztics, J.; Öllinger, R.; Rad, R.; Schmid, R.M.; Hermeking, H.; et al. Mir34a constrains pancreatic carcinogenesis. Sci. Rep. 2020, 10, 9654. [Google Scholar] [CrossRef]
- Shen, Y.; Pu, K.; Zheng, K.; Ma, X.; Qin, J.; Jiang, L.; Li, J. Differentially Expressed microRNAs in MIA PaCa-2 and PANC-1 Pancreas Ductal Adenocarcinoma Cell Lines are Involved in Cancer Stem Cell Regulation. Int. J. Mol. Sci. 2019, 20, 4473. [Google Scholar] [CrossRef] [Green Version]
- Zhu, Z.-M.; Xu, Y.-F.; Su, Q.-J.; Du, J.-D.; Tan, X.-L.; Tu, Y.-L.; Tan, J.-W.; Jiao, H.-B. Prognostic significance of microRNA-141 expression and its tumor suppressor function in human pancreatic ductal adenocarcinoma. Mol. Cell. Biochem. 2013, 388, 39–49. [Google Scholar] [CrossRef] [PubMed]
- Fujii, T.; Itami, H.; Uchiyama, T.; Morita, K.; Nakai, T.; Hatakeyama, K.; Sugimoto, A.; Shimada, K.; Tsuji, S.; Ohbayashi, C. HEG1-responsive microRNA-23b regulates cell proliferation in malignant mesothelioma cells. Biochem. Biophys. Res. Commun. 2020, 526, 927–933. [Google Scholar] [CrossRef] [PubMed]
- Fujii, T.; Shimada, K.; Asano, A.; Tatsumi, Y.; Yamaguchi, N.; Yamazaki, M.; Konishi, N. MicroRNA-331-3p Suppresses Cervical Cancer Cell Proliferation and E6/E7 Expression by Targeting NRP2. Int. J. Mol. Sci. 2016, 17, 1351. [Google Scholar] [CrossRef] [PubMed] [Green Version]
- Fujii, T.; Shimada, K.; Tatsumi, Y.; Fujimoto, K.; Konishi, N. Syndecan-1 responsive microRNA-126 and 149 regulate cell proliferation in prostate cancer. Biochem. Biophys. Res. Commun. 2015, 456, 183–189. [Google Scholar] [CrossRef]
- Fujii, T.; Shimada, K.; Tatsumi, Y.; Hatakeyama, K.; Obayashi, C.; Fujimoto, K.; Konishi, N. microRNA-145 promotes differentiation in human urothelial carcinoma through down-regulation of syndecan-1. BMC Cancer 2015, 15, 818. [Google Scholar] [CrossRef] [Green Version]
- Fujii, T.; Shimada, K.; Tatsumi, Y.; Tanaka, N.; Fujimoto, K.; Konishi, N. Syndecan-1 up-regulates microRNA-331-3p and mediates epithelial-to-mesenchymal transition in prostate cancer. Mol. Carcinog. 2016, 55, 1378–1386. [Google Scholar] [CrossRef]
- Fujii, T.; Uchiyama, T.; Matsuoka, M.; Myojin, T.; Sugimoto, S.; Nitta, Y.; Okabe, F.; Sugimoto, A.; Sekita-Hatakeyama, Y.; Morita, K.; et al. Evaluation of DNA and RNA quality from archival formalin-fixed paraffin-embedded tissue for next-generation sequencing—Retrospective study in Japanese single institution. Pathol. Int. 2020, 7, 602–606. [Google Scholar] [CrossRef]
- Wu, J.; Cao, J.; Li, X.; Wu, B.; Zhang, S. MicroRNA-345 functions as a tumor suppressor via targeting ZEB2 in oral squamous cell carcinoma. Arch. Oral Biol. 2020, 116, 104732. [Google Scholar] [CrossRef]
- Yu, M.; Xue, H.; Wang, Y.; Shen, Q.; Jiang, Q.; Zhang, X.; Li, K.; Jia, M.; Jia, J.; Xu, J.; et al. miR-345 inhibits tumor metastasis and EMT by targeting IRF1-mediated mTOR/STAT3/AKT pathway in hepatocellular carcinoma. Int. J. Oncol. 2017, 50, 975–983. [Google Scholar] [CrossRef] [Green Version]
- Zhang, H.; Liu, H.; Bi, H. MicroRNA-345 inhibits hepatocellular carcinoma metastasis by inhibiting YAP1. Oncol. Rep. 2017, 38, 843–849. [Google Scholar] [CrossRef] [Green Version]
- Zhang, M.-Y.; Lin, J.; Kui, Y.-C. MicroRNA-345 suppresses cell invasion and migration in non-small cell lung cancer by directly targeting YAP1. Eur. Rev. Med. Pharmacol. Sci. 2019, 23, 2436–2443. [Google Scholar] [PubMed]
- Vij, M.; Shanmugam, N.P.; Reddy, M.S.; Sankaranarayanan, S.; Rela, M. Paediatric hepatocellular carcinoma in tight junction protein 2 (TJP2) deficiency. Virchows Arch. 2017, 471, 679–683. [Google Scholar] [CrossRef] [PubMed]
- Zhang, J.; Liu, L.; Gong, J.; Hao, C.; Qiu, Y.; Lu, Y.; Feng, J.; Li, J.; Li, Z.; Wang, M.; et al. TJP2 hepatobiliary disorders: Novel variants and clinical diversity. Hum. Mutat. 2019, 41, 502–511. [Google Scholar] [CrossRef] [PubMed]
- Subramanian, A.; Narayan, R.; Corsello, S.M.; Peck, D.D.; Natoli, T.E.; Lu, X.; Gould, J.; Davis, J.F.; Tubelli, A.A.; Asiedu, J.K.; et al. A next generation connectivity map: L1000 platform and the first 1,000,000 profiles. Cell 2017, 171, 1437–1452. [Google Scholar] [CrossRef]
- Wang, C.Y.; Chiao, C.C.; Phan, N.N.; Li, C.Y.; Sun, Z.D.; Jiang, J.Z.; Hung, J.H.; Chen, Y.L.; Yen, M.C.; Weng, T.Y.; et al. Gene signatures and potential therapeutic targets of amino acid metabolism in estrogen recep-tor-positive breast cancer. Am. J. Cancer Res. 2020, 10, 95–113. [Google Scholar]
- Yuan, M.; Shong, K.; Li, X.; Ashraf, S.; Shi, M.; Kim, W.; Nielsen, J.; Turkez, H.; Shoaie, S.; Uhlen, M.; et al. A Gene Co-Expression Network-Based Drug Repositioning Approach Identifies Candidates for Treatment of Hepatocellular Carcinoma. Cancers 2022, 14, 1573. [Google Scholar] [CrossRef]





Publisher’s Note: MDPI stays neutral with regard to jurisdictional claims in published maps and institutional affiliations. |
© 2022 by the authors. Licensee MDPI, Basel, Switzerland. This article is an open access article distributed under the terms and conditions of the Creative Commons Attribution (CC BY) license (https://creativecommons.org/licenses/by/4.0/).
Share and Cite
Tatsumi, S.; Fujii, T.; Sugimoto, A.; Sekita-Hatakeyama, Y.; Morita, K.; Uchiyama, T.; Itami, H.; Takeda, M.; Yamazaki, M.; Sho, M.; et al. Overexpression of microRNA-345 Affects the Invasive Capacity of Pancreatic Ductal Adenocarcinoma Cell Lines by Suppressing MUC1 and TJP2 Expression. Appl. Sci. 2022, 12, 5351. https://doi.org/10.3390/app12115351
Tatsumi S, Fujii T, Sugimoto A, Sekita-Hatakeyama Y, Morita K, Uchiyama T, Itami H, Takeda M, Yamazaki M, Sho M, et al. Overexpression of microRNA-345 Affects the Invasive Capacity of Pancreatic Ductal Adenocarcinoma Cell Lines by Suppressing MUC1 and TJP2 Expression. Applied Sciences. 2022; 12(11):5351. https://doi.org/10.3390/app12115351
Chicago/Turabian StyleTatsumi, Shigenobu, Tomomi Fujii, Aya Sugimoto, Yoko Sekita-Hatakeyama, Kohei Morita, Tomoko Uchiyama, Hiroe Itami, Maiko Takeda, Masaharu Yamazaki, Masayuki Sho, and et al. 2022. "Overexpression of microRNA-345 Affects the Invasive Capacity of Pancreatic Ductal Adenocarcinoma Cell Lines by Suppressing MUC1 and TJP2 Expression" Applied Sciences 12, no. 11: 5351. https://doi.org/10.3390/app12115351
APA StyleTatsumi, S., Fujii, T., Sugimoto, A., Sekita-Hatakeyama, Y., Morita, K., Uchiyama, T., Itami, H., Takeda, M., Yamazaki, M., Sho, M., & Ohbayashi, C. (2022). Overexpression of microRNA-345 Affects the Invasive Capacity of Pancreatic Ductal Adenocarcinoma Cell Lines by Suppressing MUC1 and TJP2 Expression. Applied Sciences, 12(11), 5351. https://doi.org/10.3390/app12115351

