Next Article in Journal
A Rule-Based AI Method for an Agent Playing Big Two
Next Article in Special Issue
A GIS-Based Spatial Analysis Model Approach for Identification of Optimal Hydrotechnical Solutions for Gully Erosion Stabilization. Case Study
Previous Article in Journal
Non-Real-Time Wireless System for Lightning Effect Measurements
Previous Article in Special Issue
Evaluation of the Built-Up Area Dynamics in the First Ring of Cluj-Napoca Metropolitan Area, Romania by Semi-Automatic GIS Analysis of Landsat Satellite Images
 
 
Font Type:
Arial Georgia Verdana
Font Size:
Aa Aa Aa
Line Spacing:
Column Width:
Background:
Article

Quantitative GIS Model for Evaluating the Favorability of Alfalfa (Medicago sativa L.) Culture for Suitable Varieties in Romania: Case Study Bihor County

1
Faculty of Environmental Protection, University of Oradea, 410001 Oradea, Romania
2
Faculty of Geography, Babes, Bolyai University, Clinicilor Street 4-7, 400006 Cluj-Napoca, Romania
3
Cluj-Napoca Subsidiary Geography Section, Romanian Academy, 400015 Cluj-Napoca, Romania
*
Author to whom correspondence should be addressed.
Appl. Sci. 2021, 11(9), 4205; https://doi.org/10.3390/app11094205
Submission received: 17 March 2021 / Revised: 29 April 2021 / Accepted: 2 May 2021 / Published: 5 May 2021
(This article belongs to the Special Issue GIS Methods, Models and Applications in Interdisciplinary Studies)

Abstract

The adaptation measures of agricultural crops to current climate change are also reflected at the level of land-use planning for species with resistance to rainfall shortages and periods of prolonged droughts. The present paper aimed at the spatial modeling of land favorability for alfalfa (Medicago sativa L.) within Bihor county, which is located in Northwest Romania. This was performed by using GIS spatial analysis techniques, particularly the technique of rating agricultural plots by using as a modeling basis the synthetic climate indicators, soil indices, as well as topographic characteristics, which are considered relevant for the studied species. As a result of the modeling process, agricultural plots that are favorable for the alfalfa culture were identified. A comparative analysis of the profit was also carried out both for the green and dry masses of eight types of alfalfa, which are suitable for the national environmental conditions. Land favorability modeling for alfalfa cultivation will be carried out by using GIS spatial analysis techniques, which allow the use of large databases while maintaining the necessary degree of detail, and they make possible the correlations between factors and production estimated per hectare, which are correlations that are characteristic for the environmental factors. Thus, for the studied territory, the best green alfalfa production was identified as being obtained from the Carinca and Daniela varieties, whereas the Mihaela and Teodora varieties were noticed to provide the best dry alfalfa production.

1. Introduction

The current studies regarding the tendency of the climatic parameters as well as the deviations from the seasonal environments—thus implicitly, the manifestation of their negative effects—induce problems related to the management of agricultural plots and impose the use of species with wide ecological plasticity that can adapt to these current pressures.
Carrying out studies aimed at identifying the effects of climate change on the basic species cultivated at continental level [1,2] represents a constant preoccupation and the result of several collaborations between researchers, research institutions, farmers, and active agriculturers who have to confront directly the reality present in the field. This is the reason why we consider that the present study is a necessity regarding the identification of some recommendations with useful practical values for those who fight on a daily basis against the direct effects of climate change in agriculture [3,4,5].
The modeling made at different scales highlighted the fact that the water deficit will be accentuated, especially for the territories with a warmer climate. At the same time, the economic differences between states will be intensified, given the increase of the degree of abandonment of the numerous agricultural plots resulted from diminished agricultural production [6,7].
The scenario according to which summers will become warmer and drier, with a diminished water reserve in the soil, implies the need for efficient planning and, last but not least, the choice of culture with requirements adapted to the new environmental factors [8].
The choice of the alfalfa species for this study derives from its regenerative properties, from the adaptability of the species to pedological, climatic, and various geomorphological characteristics [9], which are representative for the studied area, as well as for the implicit economic profile.
The alfalfa is a recommended species for obtaining fodder because it has a high regenerative power after harvest. It can have a long lifespan that can reach 8 to 10 years, and more than that, it has high resistance at dry periods due to the development of a root system that can reach 1–2 m [10,11]. The alfalfa has the highest increase in dry matter yield before the first cut and the fastest daily average height growth before the second cut [12].
To these positive aspects, we may add the honey-producing properties [13,14,15], which extends large areas with alfalfa culture, especially at the level of counties located in the south of Romania. Alfalfa is the first perennial, insect-pollinated crop to be genetically engineered [16].
This type of approach has been successfully used in studies aimed at classifying the territories by favorability classes for orchards, agricultural crops [17], pastures [18], and haylands, but also for forest species [19,20] and species from the spontaneous flora [21,22] at the communal level [23], at the county or major landform level [24,25], at the watershed level [24], as well as at the national level [26].
The development of geoinformational software and their high capacity to process spatial databases makes their applicability to be extended to fields transdisciplinary to geographical studies such as geology, agronomy, agriculture, and spatial planning, thus making the studies developed within these sciences progress and able to be extended on much larger territories than the case studies implemented on the basis of the classical techniques of their realization [27].
Agriculture is one of the main fields benefiting from GIS technology due to the fact that through the possibility of spatialization of the numerous environmental factors with which it operates in specialized studies [28], spatial analysis models can be developed by integrating and comparative and correlative analysis [29,30] and to bring an added value of the land by identifying the best ways to use them for an absolutely necessary sustainable development of agricultural areas.
The need to use a high degree of detail of the factors used in such models is attracted in these studies regardless of the size of the study areas, the accuracy of the results being dependent on the number of factors used and their detail [31,32,33]. Moreover, in order for the results of these models to be usable in agricultural practice, the model validation stage must be given increased importance [17,22].
The best practices regarding the validation of the framing models of the territories favored for different cultures are represented by the direct comparison of the results with the territorial reality or the validation of the results based on the case studies implemented on small areas [18,20]. These aspects will be described in the following sections applicable to alfalfa cultivation.
The use of complex GIS analyses is extremely important especially when pursuing the best agricultural crop in the conditions of drought-induced challenges [34], soil erosion, and the increase in intensity and frequency of natural hazards with an effect on agricultural crops and environmental changes [35,36,37].
The beneficial role of alfalfa extends beyond traditional hay and grazing production systems, being used to obtain germs for salads, nutritional supplements, or bioenergetic raw materials [38,39]. This species is cultivated on large areas for fodder production, being called the parent of all plants. Its leaves contain eight essential aminoacids and a high content of substances, such as calcium, potassium, and iron [40], but also estrogenic substances, which are properties sought by animal breeders, especially by farmers seeking to identify a viable fodder for dairy cattle. However, as a result of the increase of the period with precipitation deficit in the summer, there is a need to conduct studies on the ability of this species to adapt to new climatic parameters, lack of water and resistance to salt stress that influence the performance of this species, its production, as well as its characteristics related to seed germination, mineral absorption and assimilation, carbon fixation, etc. [30]. The use of biotechnologies in alfalfa improvement and the application of breeding programs lead to the development of alfalfa varieties with higher pest resistance, higher local adaptability, higher persistence and yield, as well as better tolerance to grazing, drought, and tolerance to acid soils, but also to toxic soils with aluminum content [38].
Some studies highlight the possibility of extending this species to tropical and subtropical production systems as well, with the possibility of overcoming the shortcomings of temperate systems which are based on perennial grass (Lolium perenne L.) and white clover (Trifolium repens L.), which require careful attention at the moment [38].
Medicago sativa L. is an important source of nectar [41,42,43,44], bees being the main responsible for pollination species, noting Apis mellifera L. and A. florea F. [45]. The amount of honey obtained from the collection of nectar from alfalfa flowers can be additional sources of income for owners of alfalfa plantations as well; the average amount of alfalfa pollen can reach 18.59 g per colony [46].
The study was conducted for the entire territory of Bihor county, at the level of agricultural crops, studying plots that are currently used for both vegetable crops and grass species. The reason is to perform the analysis for the favorability of alfalfa both for the plots that are currently cultivated so that those interested can choose having knowledge about the amount of green mass and dry alfalfa mass that can be obtained depending on the variety used. Those interested will be able to analyze and compare the alfalfa production and implicitly the economic income that can be obtained for the plots that have a different culture at the moment. To these territories have been added the plots used as pastures at the moment because alfalfa can be used as an additive for pastures by sowing, thus helping to increase the quality of pastures so important for animal breeders.
Thus, the agricultural character of the county is highlighted by extended territories used for agricultural activities (direct cultures of vegetables, fodder plants, pastures, etc.).
The aim of the present study was to bring into the attention of farmers, agronomic engineers, and researchers the positive aspects of setting up alfalfa cultures on territories that offer favorable conditions for their development, by starting from known aspects related to the requirements of this species regarding soil, climate, topography, as well as taking into consideration current climate change, the increase of multiannual average temperature, and the length of the drought seasons. Given the hydric and thermal stress induced by climate change, solutions for culture adaptation are always searched for so that the agricultural necessities are covered and the number of abandoned lands is diminished.
The main objectives pursued in this article are the following: the development of a GIS spatial analysis model for identifying the favorability classes for the species Medicago sativa L., value quantification of environmental factors analyzed integrated into the model through GIS spatial databases, analysis of quantitative detail of the favorability at the level of territorial administrative unit and at the level of the agricultural plot, and cost and profit type analysis on types of alfalfa varieties based on rating coefficients for access roads and rating coefficients for the characteristics of cadastral plots (road quality, distance to the closer rood, access roads and accessibility period).

2. Materials and Methods

2.1. Study Area

The study area, Bihor county, a county that is part of the NW development region of Romania, has a relief in steps from east to west (the mountainous area in the east being represented by the western massifs of the Apuseni mountains, the hills sector, and the western plain (Figure 1). The geographical position of Bihor County is favorable for economic development due to its proximity to Hungary to the west, connections with neighboring counties within the northwest development region (Satu Mare in the North, Sălaj and Cluj in the east) and Arad in the south are also favored by the dense network communication channels, enabling connections between different areas of activity. The climatic, geomorphological, and soil characteristics will be detailed for the entire study area both in the methodology section and in the results section depending on their influence for alfalfa.
Thus, the purpose of this study is to achieve a GIS model that will allow the identification of the most favorable territories for alfalfa culture (Medicago sativa L.) at the level of Bihor county, situated in northwest Romania. At its level, there are 2785.1 km2 non-irrigated agricultural lands, which represents 36.95% of the county territory, followed by 392 km2 (5.2%) of the category of territories that are predominantly agricultural but also mixed with natural vegetation, and natural pastures that occupy extended areas up to 153.8 km2.

2.2. Methodology

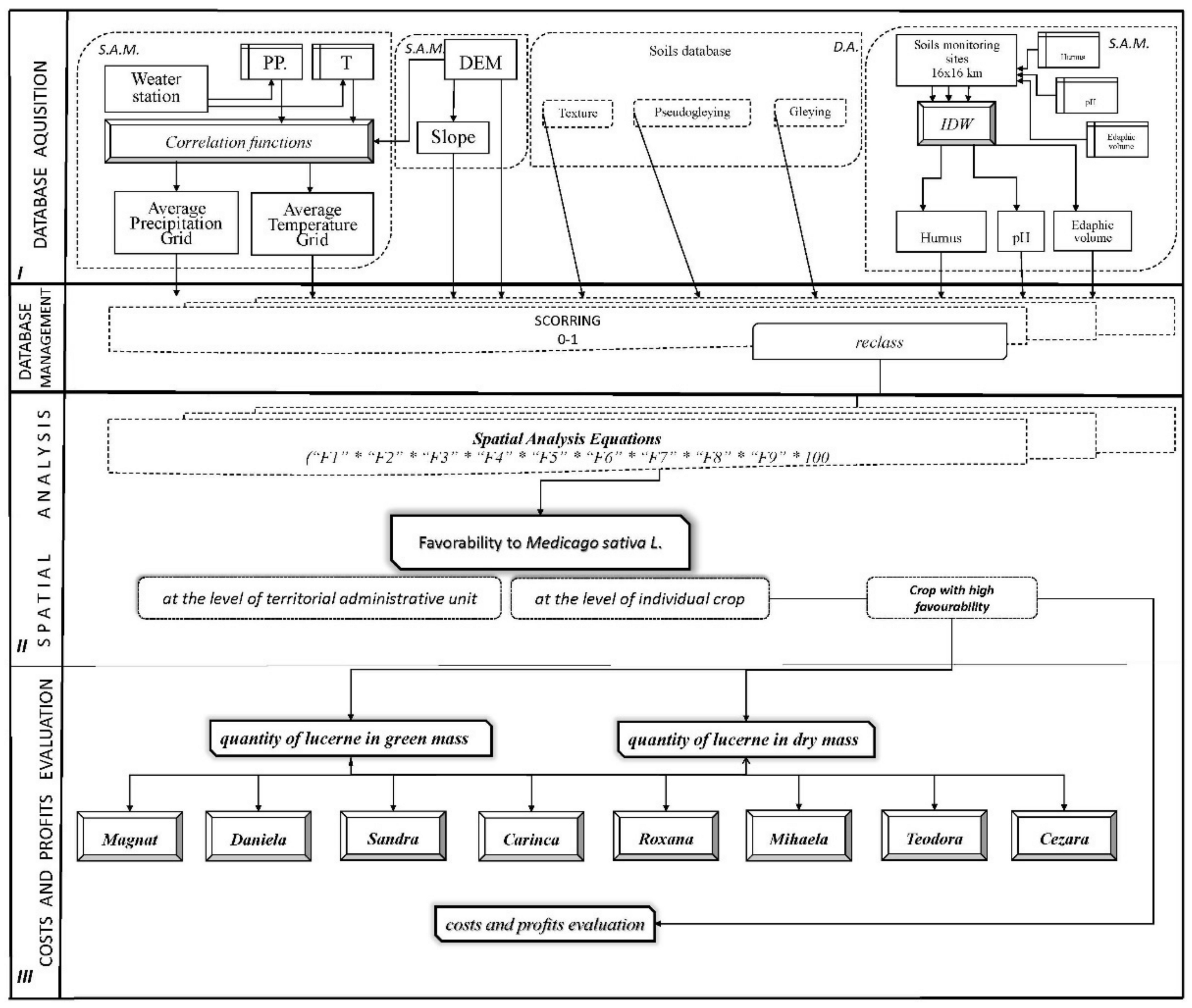
The process of identifying the favorability classes for the species Medicago sativa L. consists in bibliographic analysis and generation of the database with all the factors that are considered relevant for the growth and development of the alfalfa species, data collection in the field, and, last but not least, the creation of a database with determinant factors for alfalfa.
In order to accomplish the pursued objectives, a series of methodological and procedural stages were necessary, which will be described below.
The first methodological stage (Figure 2) consisted in creating the databases of environmental factors that influence alfalfa production: average annual temperature, average annual precipitations, slope angle, or pedological characteristics, such as gleization, stagnogleization, texture, soil reaction, useful edaphic volume, as well as humus reserve.
The digital elevation model (DEM), as the primary database used within the spatial analysis model, was obtained on the basis of the vectorized contour lines on military topographic maps with a scale of 1:25,000 and their completion with information identified on the 1:5000 plans for the studied area. Thus, by using the contour lines, the Digital Elevation Model was derived with a representation resolution of 10 × 10 m. This resolution best highlights the elevation changes of the study area and involves minimal errors in the process of spatial representation and modeling of raster structures based on DEM management.
The slope angle, computed in degrees, was obtained with ArcMap software by using the digital elevation model (DEM) as the input database. This was reclassified on slope angle classes, taking into account that territories with low slope angle values imply a high degree of favorability for agricultural crops, especially those that require mechanical works for soil preparation, maintenance, etc. [47,48] and the fact that territories characterized by high slope angle values involve the limitation of the access with agricultural equipment, changes in soil hydric regime and, last but not least, they favor the increase of soil erosion, especially in the first year of alfalfa culture.
The average annual temperature and average annual precipitation grids were generated by interpolating the point data obtained by using the spatial correlation of the point parameters from the meteorological stations within the county, as well as those located near the county [49]. This was made in order to ensure the continuity of the climatic data with the elevation through a regression. The integration of the equation that defines the regression curve in the form of a spatial analysis equation was also accomplished in the GIS environment [50] having, thus, the advantage of spatializing these parameters for the entire analyzed area.
The soil characteristics were obtained by using the sequential methods of interpolation of point data taken from the Romanian Pedological Cadastre with the Inverse Distance Weighted interpolation method, as the degree of dispersion of point data is 16 × 16 km.
The second important methodological stage consists in granting the rating notes and thus, the reconversion of the raster databases obtained in the previous stage. These rating notes take into account the studies carried out on experimental fields located in different areas of Romania [51]. The values are in the range 0–1. A value of 0 or 0.1 will represent a restriction for the analyzed species, in which restriction induced by each climatic, soil, or topographic factor is taken individually, whereas a value close to 1 will represent a favorability induced by this factor for Medicago sativa L. (Table 1).
For the classification of the studied territory on favorability classes for alfalfa, the equation of spatial analysis will be obtained with the help of the geoinformation software ArcMap through the Raster Calculator extension. The equation is of the following form:
Y1 * Y2 * Y3 + ...+ Y9 * 100,
where “Y1…Y9”—The raster database representing the coded ecological factor, *—the mathematical operation of multiplying.
The result of the equation will be materialized in a raster format database with numerical attributes between the values of 1 and 100. These will be reclassified according to the favorability classes: very high (80–100), high (60–80), medium (40–60), low (20–40), and very low (0–20 rating points) [52].
In order to highlight as clearly as possible the situation of the fields currently cultivated with alfalfa, field trips were made. This allowed the collecting of information from farmers and the identification of the problems they face every day in order to achieve the desired yields per hectare.
The third methodological stage consists in modeling the implicit economic income as a result of alfalfa cultivation on agricultural plots with the best favorability for alfalfa—for the varieties recommended for Romania. Therefore, proposals will be made for the use of alfalfa varieties recommended by INCNS Fudulea at the level of plots identified to be included in high favorability classes for alfalfa culture.
The whole methodological approach will aim to identify the effects of the modified environmental factors on alfalfa, which will allow making predictions regarding the reaction of the studied species to the action of disturbing factors. At the same time, it will direct subsequent research to obtain viable cultures, using adaptable varieties that also have competitive quantitative and qualitative characteristics in the current climate context.
In order to identify the economic efficiency for agricultural land-use plannings, different synthetic indicators are used, starting from land rating, estimating costs and profits for both individual and general cultures throughout the territory used as agricultural field, which are expressed as areas or economic value.
In the practice of agricultural land evaluation, the yield value (depending on the evaluation of net income by land rating classes), the circulation value (depending on the achievable income, being established by the market), and the taxable value (established on the basis of the previous indicators) are used.
Thus, the value of a rating point expressed in kilograms for a product is used—in our case, the alfalfa. By knowing the rating note for each agricultural plot, the average production per hectare was obtained for every agricultural plot that was included.
The value in kilograms/hectare for alfalfa is 100 kg/hectare in the case of an average cultivation technology and 140 kg/hectare in the case of an advanced technology [35].
For the category of land occupied by pastures and haylands, synthetic indicators are used. These enhance or amend the rating notes for each plot, taking into account the distances from the plots to the reception base (Table 2), the road network serving the plots, the quality of the roads (Table 2), the size of the cadastral plot, the shape of the cadastral plot (Table 3), the slope angle of the land inside the cadastral plots, the elevation of the cadastral plots, the age of the plantation, but also considering the degree to which these are covered with stones, anthills, or woody vegetation [53].

3. Results

3.1. Favorable and Restrictive Factors for the Alfalfa Culture

An important factor in identifying the best territories for alfalfa cultivation is the analysis of the slope angle (Figure 3A). Thus, we can notice that at the county level, most of the territory presents favorable conditions from this point of view for alfalfa cultures on 4595.2 km2 which represents 60.9% of the territory of Bihor county. Restrictions in terms of land geodeclivity are noted for territories characterized by slope angle classes higher than 45.1%. They are mainly found in the mountainous area of Bihor county, but these are limited only to 3.5% of the studied area.
Regarding the average air temperature ranges, we can notice the fact that most of Bihor county, especially the field areas and low hills that do not benefit from a thermal regime of over 8 degrees annually, have favorable conditions for the alfalfa cultivation (Figure 3B). Thus, for these territories, meaning 70.1% of Bihor county, favorable conditions are met for starting the cultivation of alfalfa.
The thermally restrictive territories are represented by the territories that benefit from temperatures below 5 degrees Celsius, which are also found in the mountainous area of Bihor county.
From the point of view of the average amount of annual precipitation, Bihor county falls in the range of 569–1329 mm. The field territories that are characterized by average annual precipitation, situated in the range of 551–600 mm, that received the high value of 0.9 in the modeling process, stand out again (Figure 3C). These characterize 35.8% of the territory of the county. There are high favorable conditions for alfalfa for another 2842.2 km2. These are territories that are characterized by a quantity of precipitation within the range 601–700 mm. From the pluviometric point of view, as restrictive areas for alfalfa, both the mountainous area and a part of the high hills of Bihor county represent 14.4% of the county territory (1092.0 km2).
Analyzing the classification by favorability classes for alfalfa in terms of pseudogleization, we can notice as a limiting factor only the territories with an excessive pseudogleization, on 28.4 km2 and very strong, on 370.4 km2. From the point of view of soil gleization, we can notice the restriction induced by the water excess in the soil on only 28.38 km2, which represents only 0.4% of the territory. These territories are located in the floodplain sectors of the watercourses that transit Bihor county (Figure 3D).
The texture of soils within Bihor county offers favorable conditions for alfalfa cultivation on most of the territory (82.9%, which represents 6249 km2).
In the case of coarsely textured soils, a superficial and extremely low groundwater level will imply restrictions for alfalfa cultivation. The best conditions for alfalfa are provided by fields with low and medium groundwater level. Nevertheless, in the case of soils with medium and smooth texture, the best conditions are provided only by medium groundwater level.
Explicitly regarding the influence of soil texture on alfalfa cultivation, we are also interested in the texture of soils in the plowed layer. In the presence of cracked compact rocks and gravel or compact hard rocks that are impermeable in the first 20 cm from surface, we can notice a restriction in the case of alfalfa.
Medium conditions are provided by soils with a sandy clay texture—coarse and medium sandy clay soils, whereas the following types of soil offer the best conditions for alfalfa cultivation: clayey sand soils, coarse and medium clayey sand soils, smooth clayey sand soils, dusty sand clay, clay soils, clayey sand loam, medium dusty clay soils.
Gleization is also extremely important given the fact that alfalfa can grow on soils that have not been exposed to gleization or have been weakly/moderately subject to it. However, humidity excess is felt by this species. Thus, soils that have been subject to excessive gleization impose limits for this culture. The best conditions from this point of view are provided by those soils that are characterized by weak to moderate gleization (Figure 3E).
The territories with sandy soil texture, such as those in the floodplain sectors, but also those in the plain area from the north of the county, are a limiting factor for this type of culture (Figure 3F).
The reaction of the soil at a county level does not imply restriction for the alfalfa culture. For this reason, the entire analyzed territory in the modeling process was assigned a rating of 1, which was specific to areas with high favorability for alfalfa. The same applies to the humus reserve, which falls in the range of 0.8–3.01.
The useful edaphic volume at the level of Bihor county offers medium to good conditions for alfalfa cultures on most of the territory. The soil pH is also an important factor to pursue in specialized studies. Soils that are extremely acid (under 3.5 pH), very strongly acid (3.6–4.3 pH), and strongly acid (4.4–5.8 pH) impose restrictions for alfalfa. In the case of alfalfa cultures on soils with a weak acid reaction—that are weakly, moderately or even strongly alkaline—we can notice a favorable development that registers significant growth (Figure 3G).
The humus reserve (t/hectare) is determined as a product of the humus content calculated as a percentage, the thickness of the horizon (cm), and the approximate soil density. In the case of soils with a coarse texture, the best conditions for alfalfa are found in soils with high (61–120 t/hectare) or very high (121–160 t/hectare) quantities of humus reserve, whereas, in the case of soils with a medium and smooth texture, values are higher than 120 t/hectare.

3.2. Favorability for Medicago sativa L.

As a result of the GIS analysis carried out for the classification of the territory of Bihor county by favorability classes for the alfalfa culture, the favorability map for this species was obtained by taking into account the eight ecological factors considered as determinants.
In the high favorability class (characterized by rating grades higher than 60 points), the area of the Low Plain of the Criș Rivers is highlighted through its extended areas that offer very good conditions for alfalfa on 230.8 km2 and medium conditions for other plants on 790.5 km2 (Figure 4).
A high favorability for the cultivation of this culture was also identified in the Miersigului Plain on 218 km2, in the Buduslaului Plain on 103.7 km2, in the Barcăului Plain on 28.6 km2, and in the Valea lui Mihai Plain on 86.1 km2, etc.
In the category of landform subunits, we can identify in the class of small and medium hills the Fertisagului Hill, representing 220 km2 classified in the medium favorability class for alfalfa; the Barcăului Hills, on 298 km2, the Hidiselului Hills on 215 km2.
The restrictions imposed by climatic, slope, or soil conditions highlight extensive territories, such as the Plopiș Mountains, the Pădurea Craiului Mountains, the Iadei Mountains, Vlădeasa Peak, the Bihorului Mountains, or the Codru Moma Mountains, as they are characterized by very low favorability (characterized by rating grades within the range of 0–20) and low favorability (with rating grades between 21 and 40).
When classifying the area of the administrative territorial units on favorability classes for the alfalfa culture, we may notice Sântandrei (its territory is situated almost entirely in the high favorability class, 98.9% of the administrative territory of the commune), Gepiu (82.5%), Girișu de Criș on 76%, Oradea on 65.8%, Diosig on 63.5%, and Sânnicolau Român on 61.3% (Figure 5).
Knowing the territories that offer the best conditions for alfalfa is extremely important, especially for investors, but also for farmers who want to obtain economic profit from the territorial areas they own. In addition to the profit from the mass production of green alfalfa, dry fodder and the profit from harvesting and selling alfalfa seeds (in the case of seed culture), coupled plant support (CPS) is provided for territories cultivated with alfalfa, following the submission of applications to the Agency for Payments and Intervention for Agriculture (APIA) [54].
In fact, as a result of offering help to farmers, the area cultivated with alfalfa increased by 11% in the years 2014–2018 [54]. Increases in production were identified at the national level and at the level of alfalfa production by about 15%. The medium production per hectare calculated at national level reached 15.83 tons [54]. At the level of Bihor county, this increase is significant, as there is a growth tendency in production as well as in cultivated areas (Figure 6).
Taking into account the fact that both the production per hectare and the cultivated area have a tendency to increase, there is a need to carry out an economic efficiency study with a predictive role of calculating the potential incomes obtained on categories of alfalfa varieties.
The advantage of carrying out such an analysis will not only be to classify all agricultural plots by favorability and/or restriction classes for the alfalfa cultivation, but it will also identify those agricultural parcels with the highest economic income as a result of alfalfa culture.

3.3. Estimation of Agricultural Production for Medicago sativa L.

The estimation of the economic efficiency of the lands is carried out by experts in order to elaborate the economic analyses, as well as those of agricultural productivity and financial efficiency. In economics, efficiency is identified as the ratio between the value of agricultural production resulted from land cultivation and the value of used resources [38]. Thus, we use the obtained net profit as an indicator.
For those plots within the studied area, assigned to the classes of use, permanent pastures that include grasslands and haylands, wooded grasslands, or those with traditional orchards, have been rated with the amending/enhancing grades depending on the access roads and the characteristics of the plots (Table 2 and Table 3).
Thus, we can notice that uneven plots on surfaces under 1 hectare are amended, as their rating value can decrease by 10% or even 20% under conditions in which these are situated at large distances from roads, as well as from the town (Figure 7).
The agricultural production obtained as a result of field cultivation is under the direct influence of environmental factors that can influence the obtained incomes positively or negatively. These are expressed by the conventionally chosen area unit per hectare or per 100 hectares as an average level of expressing the results provided by the economical and financial analysis that has a predictive role.
In order to highlight the potential economic profile that could be obtained if farmers and land owners chose to start alfalfa plantations on territories with the highest favorability by taking into consideration soil, climate, and topographic characteristics, GIS spatial analysis techniques were used to estimate the potential quantity of green and dry alfalfa at the level of the administrative territorial units for eight different varieties recommended for the medium conditions in Romania (Supplementary Files S1 and S2).
As a result of the elaborated analysis, the best production for green mass alfalfa is obtained from the Carinca and Daniela varieties, whereas the production of dry mass alfalfa is obtained from the Mihaela and Teodora varieties (Figure 8).

4. Discussion

Taking into consideration the fact that at the moment, the aim is to increase the agricultural production by elaborating and applying new cultivation technologies to species that provide profit from an economic point of view, the specialized research focuses on the interdisciplinary analysis, the use of biotechnologies, and the improvement of cultivated species. This is done in order to provide recommendations for both farmers and investors with the best varieties that fulfill the current requirements of the market.
Thus, we focus on the elaboration of analyses and models both from a quantitative and qualitative perspective of culture technologies for alfalfa varieties, as well as on obtaining finite products with a minimum use of resources but with an increased economic efficiency.
In this case study, environmental factors considered to be determinant for the alfalfa cultivation were analyzed. Thus, favorability and restriction maps were created for an extended territory, representative for Romania and characterized by a diversity of landform units, as well as climatic and pedological characteristics.
Regionalization based on classical techniques for identifying and mapping areas favorable to alfalfa cultivation is traditionally done on small areas due to the multitude of databases that must be taken into account to obtain the final result. Through spatial analysis models, there is the ability to integrate a wide variety of spatial databases, and we can also extend the analysis to larger areas due to the increased capacity of management of spatial databases by geoinformation software. The development of spatial analysis models takes full account of the methodological steps described in the classical methodologies, which makes the final results have a high degree of validation not only for case studies conducted in small areas but also regional case studies. The usefulness of implementing spatial analysis models in studies of territorial classification by favorability classes for different cultures determines that the time allocated to such research is shorter, the identification of design errors is easier and faster if the model is not validated, the presentation of the final results in the form of digital maps can be used in other spatial analysis models for regionalization and the identification of relevant solutions for landscaping in optimal conditions and optimized economic productivity
As a result of the studies carried out by the National Agricultural Research and Development Institute in Fudulea, which is the only national center for plants improvement in Romania, 12 alfalfa varieties can be used at the moment [55]. These respond to both quantitative and qualitative requirements, in exclusive culture, as well as in intensely mixed culture.
To these, we can add the following alfalfa varieties: Ileana, with a green fodder quantity of 100 t/hectare and 20 tons/hectare dry fodder quantity; Pampilia with a green fodder quantity of 95 t/hectare and 19.1 tons/hectare dry fodder quantity; Liliana with a green fodder quantity of 95 t/hectare and 19.1 tons/hectare dry fodder quantity [55,56].
The alfalfa variety called Daniela is characterized by the precocity of species. The blooming occurs with approximately 5 days before the Magnat alfalfa variety, and it offers greater production. This is an alfalfa variety that offers a production of approximately 88 t/hectare (green mass) and 17.5 t/hectare (dry mass), as well as a seed quantity between 500 and 850 kg/hectare.
The alfalfa variety called Daniela has been used in Romania since 2006 on extended areas due to its regeneration capacity after mowing but also due to the good production obtained from exclusive culture or in mixed varieties. This is an alfalfa variety that offers a production of approximately 90 t/hectare (green mass) and 18 t/hectare (dry mass), as well as a seed quantity between 400 and 800 kg/hectare.
The alfalfa variety called Mihaela has been used in Romania since 2009. It guarantees a high productions as green mass and offers great productions of hay. This is an alfalfa variety that provides approximately 93 t/hectare (green mass) and 18.5 t/hectare (dry mass) as well as a seed quantity between 400 and 800 kg/hectare.
By using the GIS model proposed in our research, these three alfalfa varieties have led the production of the largest quantities of dry mass alfalfa. They also have the advantage of precocious growth in spring and thus, they are protected from the drought seasons in their first stage of development.
To these, we can add the alfalfa variety called Teodora, which offers a production of approximately 95 t/hectare (green mass) and 19.1 t/hectare (dry mass), as well as a seed quantity between 400 and 850 kg/hectare. For the current study, this has generated great quantities of green alfalfa in the case of cultivation made on plots situated in the highest favorability class from the studied area.
The GIS model applied in this article is an adaptation of the theoretical methodology for identifying favorability for alfalfa culture by exploiting the resources of open source and modeled spatial databases. The implementation of such types of models highlights a series of advantages related to human resources, time, and the possibility of technological transfer to the end user, but also a series of disadvantages related to the logistics of implementing the model.
The realization of the credit based on the proposed GIS model makes the number of people involved in the land management system smaller and the time allocated to this activity significantly reduced due to the replacement of classical evaluation techniques with modern techniques based on computer systems as well as large quantities of spatial and non-spatial databases used in the classical rating methodology.
The implementation of geographic information systems in the form of GIS spatial analysis models through agricultural land management information systems makes the information reach the end user at the click of a finger, and its implementation in real cases in the field is done intelligently taking into account the optimized management cost–benefit of agricultural land.
The results of such models can be disseminated both on components (giving the end user the possibility of analyzing a unitary analysis of spatialized factors on the surface it has) and integrated (leaving it to the choice of the end user to make the best decisions and implement the best solutions for increasing the economic productivity of land).
One of the main disadvantages of implementing such a GIS model is the lack of spatial and digital databases in open source format, which makes the time required to collect them from various public institutions that do not have integrated databases time consuming. This disadvantage turns into an advantage of the model implementation due to the fact that databases once modeled or acquired spatially can be made available to specialized institutions to be included in INSPIRE databases and used unconditionally for the development of other GIS models of spatial analysis for the identification of favors to various cultures that methodologically have in their component the integrated analysis of those environmental factors.
The GIS model developed under the forum presented in this article has a high validation rate (for plots that are currently cultivated alfalfa) under the conditions and areas analyzed so the model can be proposed for automation and practical implementation when desired, such as when requesting non-reimbursable, governmental funds for the establishment of alfalfa crops in an extensive system.

5. Conclusions

Using the GIS technology as a method of data analysis for soil, climate, and topography allows the obtaining of thematic maps that are necessary for the qualitative and quantitative analysis and characterization of the studied area in all its complexity. These methods of analysis are used in various studies of environment, agriculture, land-use planning, and prediction-making about the distribution area of the species or of the potential effects felt by them in the context of anthropogenic pressure or global climate change. The implementation of particular measures in order to diminish the negative effects of climate change in the agricultural sector implies the use of agricultural techniques that have a role in reducing the gas emissions that cause the greenhouse effect, by complying with the requirements of the reform made by the Common Agricultural Policy (CAP) and by the modernization of the irrigation systems that would diminish the losses from the agricultural sector. Thus, a model based on GIS techniques was proposed for the territory represented by Bihor county. This allowed us to identify the levels of favorability and restriction induced by environmental factors on the alfalfa culture.
From the economic point of view, profitability is extremely important for farmers and investors in the case of alfalfa cultivation. In addition to the economic values and the benefits for soil and environment, the production per hectare is high for both green mass production and dry mass production, and the sowing frequency—which can be carried out once every 3 to 4 years—represents positive aspects to be pursued for the efficient management of the agricultural territories. Thus, the potential green and dry mass of alfalfa quantity was calculated at the level of administrative territorial units. This was made in order to highlight the potential economic profit that could be obtained if farmers and land owners from every administrative territorial unit chose to start alfalfa plantations on areas with the highest favorability level, taking into account soil, climate, and topographic characteristics.
This possibility of quantitative and qualitative integration by means of GIS technology of all agricultural plots that are used at the moment as pastures or agricultural territories represents the main advantage for land owners. This allows the elaboration of a detailed analysis of limitative factors for the alfalfa production in exclusive culture or in mixed culture for pastures in such a way that if limitative factors are linked to pedological characteristics, measures to diminish their negative effects can be applied. In the case of climatic factors, the possibility of intervention is limited, but as a result of the specialized analysis, other ways of land-use can be proposed, so that each determinant ecological factor may be valorized and highlighted through the economic value of the territory.

Supplementary Materials

The following are available online at https://www.mdpi.com/article/10.3390/app11094205/s1, Supplementary File S1: Potential Amount of Alfalfa in Green Mass at ATU Level, Supplementary File S2: Potential Amount of Alfalfa in Dry Mass at ATU Level.

Author Contributions

Conceptualization, R.B. and S.R.; methodology, S.R. and Ș.B.; software, S.R. and Ș.B.; validation, F.D.T., C.D. and I.M.B.; formal analysis, R.B. and S.R.; investigation, F.D.T., C.D. and I.M.B.; writing—original draft preparation R.B. and S.R.; writing—review and editing, S.R. and Ș.B.; visualization, F.D.T.; supervision, R.B. All authors have contributed equally to the work. All authors have read and agreed to the published version of the manuscript.

Funding

This research received no external funding.

Institutional Review Board Statement

Not applicable.

Informed Consent Statement

Not applicable.

Data Availability Statement

Not applicable.

Conflicts of Interest

The authors declare no conflict of interest.

References

  1. Crème, A.; Rumpel, C.; Malone, S.L.; Saby, N.P.A.; Vaudour, E.; Decau, M.-L.; Chabbi, A. Monitoring Grassland Management Effects on Soil Organic Carbon—A Matter of Scale. Agronomy 2020, 10, 2016. [Google Scholar] [CrossRef]
  2. Navrátilová, M.; Beranová, M.; Severová, L.; Šrédl, K.; Svoboda, R.; Abrhám, J. The Impact of Climate Change on the Sugar Content of Grapes and the Sustainability of their Production in the Czech Republic. Sustainability 2021, 13, 222. [Google Scholar]
  3. Chabbi, A.; Lehmann, J.; Ciais, P.; Loescher, H.W.; Cotrufo, M.F.; Don, A.; SanClements, M.; Schipper, L.; Six, J.; Smith, P.; et al. Aligning agriculture and climate policy. Nat. Clim. Change 2017, 7, 307–309. [Google Scholar] [CrossRef]
  4. Mintaş, O.; Mintaş, I.; Vicaș, G. Climate changes in the past millenium. An. Univ. Oradea Fasc. Prot. Mediu. 2019, 33, 195–206. [Google Scholar]
  5. FAO. 2016. Available online: www.fao.org/climate-change (accessed on 29 December 2020).
  6. Croitoru, A.E.; Holobaca, I.H.; Lazar, C.; Moldovan, F.; Imbroane, A. Air temperature trend and the impact on winter wheat phenology in Romania. Clim. Change 2012, 111, 393–410. [Google Scholar] [CrossRef]
  7. European Commission Communication of the Commission to the European Parliament, the Council, the European Economic and Social Committeee and the Committee of the Regions. EU Biodiversity Strategy for 2030: Bringing Nature Back into Our Lives. 2020. Available online: https://ec.europa.eu/transparency/regdoc/rep/1/2020/EN/COM-2020-380-3-EN-MAIN-PART-1.PDF (accessed on 29 December 2020).
  8. Barros, V.R.; Field, C.B.; Dokken, D.J.; Mastrandrea, M.D.; Mach, K.J.; Bilir, T.E.; Chatterjee, M.; Ebi, K.L.; Estrada, Y.O.; Genova, R.C.; et al. IPCC Climate Change 2014: Impacts, Adaptation, and Vulnerability. In Part B: Regional Aspects. Contribution of Working Group II to the Fifth Assessment Report of the Intergovernmental Panel on Climate Change; Cambridge University Press: Cambridge, UK, 2014. [Google Scholar]
  9. Al-Khatib, M.; McNeilly, T.; Collins, J. The potential of selection and breeding for improved salt tolerance in lucerne (Medicago sativa L.). Euphytica 1992, 65, 43–51. [Google Scholar] [CrossRef]
  10. Goins, G.D.; Russelle, M.P. Fine root demography in alfalfa (Medicago sativa L.). Plant Soil 1996, 185, 281–291. [Google Scholar] [CrossRef]
  11. Libing, Z.; Baogui, Z. Experimental study on root bio-mechanics and relevant factors of Medicago sativa and Digitaria sanguinalis. J. Trans. Chin. Soc. Agric. Eng. 2007, 9. [Google Scholar] [CrossRef]
  12. Sun, J.H.; Wang, Y.R.; Yu, L. Growth characteristics and their correlation with the yield of Medicago sativa. Acta Prataculturae Sin. 2004, 13, 80–86. [Google Scholar]
  13. Jevtic, G.; Radovic, J.; Lugic, Z. The effect of honey bee (Apis mellifera L.) on yield and seed yield components in lucerne (Medicago sativa L.). Arh. Poljopr. Nauk. 2001, 62, 45–52. [Google Scholar]
  14. Oddo, L.P.; Piana, L.; Bogdanov, S.; Bentabol, A.; Gotsiou, P.; Kerkvliet, J.; Martin, P.; Morlot, M.; Valbuena, A.O.; Ruoff, K.; et al. Botanical species giving unifloral honey in Europe. Apidologie 2004, 35, S82–S93. [Google Scholar] [CrossRef]
  15. Decourtye, A.; Mader, E.; Desneux, N. Landscape enhancement of floral resources for honey bees in agro-ecosystems. Apidologie 2010, 41, 264–277. [Google Scholar] [CrossRef]
  16. Bagavathiannan, M.V.; Van Acker, R.C. The Biology and Ecology of Feral Alfalfa (Medicago sativa L.) and Its Implications for Novel Trait Confinement in North America. Crit. Rev. Plant Sci. 2009, 28, 69–87. [Google Scholar] [CrossRef]
  17. Bilaşco, Ş.; Roşca, S.; Păcurar, I.; Moldovan, N.; Boţ, A.; Negrușier, C.; Sestras, P.; Bondrea, M.; Naș, S. Identification of Land Suitability for Agricultural Use by Applying Morphometric and Risk Parameters Based on GIS Spatial Analysis. Not. Bot. Horti Agrobot. 2016, 44, 302–312. [Google Scholar] [CrossRef]
  18. Moldovan, N.; Bilasco, S.; Pacurar, I.; Roşca, S.-M.; Bot, A.-I. Identifying land favorability of intercommunity association for development Alba Iulia for pasture utilization through G.I.S. techniques. Geogr. Napoc. 2015, 9, 21–29. [Google Scholar]
  19. Marcel, M.; Ioan, P.; Sanda, R.; Ștefan, B. Forest Favorability in Mociar Forest, Romania. ProEnvironment 2017, 10, 75–85. [Google Scholar]
  20. Rosca, S.; Bilasco, S.; Păcurar, I.; Colnită, D.; Fodorean, I.; Vescan, I.; Petrea, D.; Păcurar, H. Quantitative evaluation of forest favourability using GIS database in a hill area in the Transylvania Depression, Romania. Geomat. Nat. Hazards Risk 2017, 8, 1914–1934. [Google Scholar] [CrossRef][Green Version]
  21. Bot, A.-I.; Pacurar, I.; Szajdak, L.; Pleșa, V.C.; Roşca, S.-M.; Bilasco, S. Land Suitability Evaluation for Blueberry Crop by Determining the Qualitative Properties of the Identified Soil Type Related with the Antioxidant Capacity of Fruits. Not. Sci. Biol. 2017, 9, 571–576. [Google Scholar] [CrossRef]
  22. Păcurar, H.; Dîrja, M.; Buta, M.; Păcurar, I.; Roșca, S.; Bilașco, S. Identification of Soils Factors Influence in the Distributions of Tuber aestivum in Transylvanian Subcarpathian Hill, Romania. Not. Bot. Horti Agrobo. 2019, 47, 478–486. [Google Scholar] [CrossRef][Green Version]
  23. Roșca, S. Bazinul Nirajului Studiu de Geomorfologie Aplicată; Risoprint: Cluj Napoca, Romania, 2015; 376p. [Google Scholar]
  24. Rosca, S.M.; Bilasco, S.; Pacurar, I.; Oncu, M.; Negrusier, C.; Petrea, D. Land Capability Classification for Crop and Fruit Product Assessment Using GIS Technology. Case Study: The Niraj River Basin (Transylvania Depression, Romania). Not. Bot. Horti Agrobo. 2015, 43, 235–242. [Google Scholar] [CrossRef]
  25. Tăut, F.; Brejea, R.; Roșca, S. Environmental Influences on Pastures Favourability in Bihor County. Geogr. Napoc. 2020, 14, 7–15. [Google Scholar]
  26. Roşca, S.-M.; Simonca, V.; Bilasco, S.; Vescan, I.; Fodorean, I.; Petrea, D.-P. The Assessment of Favourability and Spatio-Temporal Dynamics of Pinus Mugo in the Romanian Carpathians Using GIS Technology and Landsat Images. Sustainability 2019, 11, 3678. [Google Scholar] [CrossRef]
  27. Abd-Elmabod, S.K.; Bakr, N.; Muñoz-Rojas, M.; Pereira, P.; Zhang, Z.; Cerdà, A.; Jordán, A.; Mansour, H.; De la Rosa, D.; Jones, L. Assessment of Soil Suitability for Improvement of Soil Factors and Agricultural Management. Sustainability 2019, 11, 1588. [Google Scholar] [CrossRef]
  28. Xu, E.; Zhang, H.; Yang, Y.; Zhang, Y. Integrating a Spatially Explicit Tradeoff Analysis for Sustainable Land Use Optimal Allocation. Sustainability 2014, 6, 8909–8930. [Google Scholar] [CrossRef]
  29. Islam, M.M.; Ahamed, T.; Noguchi, R. Land Suitability and Insurance Premiums: A GIS-based Multicriteria Analysis Approach for Sustainable Rice Production. Sustainability 2018, 10, 1759. [Google Scholar] [CrossRef]
  30. Aldababseh, A.; Temimi, M.; Maghelal, P.; Branch, O.; Wulfmeyer, V. Multi-Criteria Evaluation of Irrigated Agriculture Suitability to Achieve Food Security in an Arid Environment. Sustainability 2018, 10, 803. [Google Scholar] [CrossRef]
  31. Vázquez-Quintero, G.; Prieto-Amparán, J.A.; Pinedo-Alvarez, A.; Valles-Aragón, M.C.; Morales-Nieto, C.R.; Villarreal-Guerrero, F. GIS-Based Multicriteria Evaluation of Land Suitability for Grasslands Conservation in Chihuahua, Mexico. Sustainability 2019, 12, 185. [Google Scholar] [CrossRef]
  32. Ren, Z.; Zhan, W.; Yue, Q.; He, J. Prioritizing Agricultural Patches for Reforestation to Improve Connectivity of Habitat Conservation Areas: A Guide to Grain-to-Green Project. Sustainability 2020, 12, 9128. [Google Scholar] [CrossRef]
  33. Zarrineh, N.; Abbaspour, K.; Van Griensven, A.; Jeangros, B.; Holzkämper, A. Model-Based Evaluation of Land Management Strategies with Regard to Multiple Ecosystem Services. Sustainability 2018, 10, 3844. [Google Scholar] [CrossRef]
  34. Graw, V.; Ghazaryan, G.; Dall, K.; Gómez, A.D.; Abdel-Hamid, A.; Jordaan, A.; Piroska, R.; Post, J.; Szarzynski, J.; Walz, Y.; et al. Drought Dynamics and Vegetation Productivity in Different Land Management Systems of Eastern Cape, South Africa—A Remote Sensing Perspective. Sustainability 2017, 9, 1728. [Google Scholar] [CrossRef]
  35. Acharya, P.; Biradar, C.; Louhaichi, M.; Ghosh, S.; Hassan, S.; Moyo, H.; Sarker, A. Finding a Suitable Niche for Cultivating Cactus Pear (Opuntia ficus-indica) as an Integrated Crop in Resilient Dryland Agroecosystems of India. Sustainability 2019, 11, 5897. [Google Scholar] [CrossRef]
  36. Ly, T.D.; Ongsomwang, S. Ecological Suitability Evaluation for Conservation and Development in Bac Kan Province, Vietnam. Appl. Sci. 2019, 9, 5351. [Google Scholar] [CrossRef]
  37. Kim, S.S.; Lee, C.K.; Kang, H.M.; Choi, S.I.; Jeon, S.H.; Kim, H. Land Suitability Evaluation for Wild-Simulated Ginseng Cultivation in South Korea. Land 2021, 10, 94. [Google Scholar] [CrossRef]
  38. Bouton, J.H. Breeding lucerne for persistence. Crop. Pasture Sci. 2012, 63, 95–106. [Google Scholar] [CrossRef]
  39. Gaweł, E.; Grzelak, M.; Janyszek, M. Lucerne (Medicago sativa L.) in the human diet—Case reports and short reports. J. Herb. Med. 2017, 10, 8–16. [Google Scholar] [CrossRef]
  40. TTeixeira, E.I.; Moot, D.J.; Mickelbart, M.V. Seasonal patterns of root C and N reserves of lucerne crops (Medicago sativa L.) grown in a temperate climate were affected by defoliation regime. Eur. J. Agron. 2007, 26, 10–20. [Google Scholar] [CrossRef]
  41. Moczár, L. The role of the honey bee (Hym.: Apis mellifera L.) in relation to lucerne in Hungary. Acta Acta Ent. Mus. Nat. 1961, 34, 5–11. [Google Scholar]
  42. Palmer-Jones, T.; Forster, I.W. Observations on the pollination of lucerne (medicago sativalinn). N. Z. J. Agric. Res. 1965, 8, 340–349. [Google Scholar] [CrossRef]
  43. Taha, E.A. A study on nectar and pollen sources for honeybee Apis mellifera L. in Al-Ahsa Saudi Arabia. J. Entomol. Zool. Stud. 2015, 3, 272–277. [Google Scholar]
  44. Al-Kahtani, S.N.; Taha, E.-K.A.; Al-Abdulsalam, M. Alfalfa (Medicago sativa L.) seed yield in relation to phosphorus fertilization and honeybee pollination. Saudi J. Biol. Sci. 2017, 24, 1051–1055. [Google Scholar] [CrossRef]
  45. Taha, E.A.; Al-Abdulsalam, M.; AL-Kahtani, S. Insect pollinators and foraging behavior of honey bees on alfalfa (Medicago sativa L.). Saudi Arabia J. Kansas Entomol. Soc. 2016, 89, 92–99. [Google Scholar] [CrossRef]
  46. Jevtić, G.J.; Radović, N.; Hristov. The importance of honey bee (Apis mellifera carnica Poll.) in pollination and seed yield of alfalfa (Medicago sativa L.). Biology 2012, 11–24. [Google Scholar]
  47. Al-Farsi, S.M.; Nawaz, A.; Rehman, A.-U.; Nadaf, S.K.; Al-Sadi, A.M.; Siddique, K.H.M.; Farooq, M. Effects, tolerance mechanisms and management of salt stress in lucerne (Medicago sativa). Crop. Pasture Sci. 2020, 71, 411. [Google Scholar] [CrossRef]
  48. Moţoc, M.; Mircea, S. Evaluarea Factorilor care Determină Riscul Eroziunii Hidrice în Suprafaţă; Edit Bren: Bucureşti, Romania, 2002; p. 60. [Google Scholar]
  49. Moţoc, M.; Mircea, S. Unele Probleme Privind Formarea Viiturilor şi Eroziunea în Bazine Hidrografice Mici; Cartea Universitară: Bucureşti, Romania, 2005; p. 104. [Google Scholar]
  50. Bilasco, S.G.I.S. model for achieving the spatial correlation between average multi-annual precipitations and altitude. Studia UBB Geogr. 2009, 2, 71–78. [Google Scholar]
  51. Florea, N.; Balaceanu, V.; Rauta, C.; Canarache, A. Soil Assessment Study Methodology, Part I and II.; Institutul de cercetari pentru Pedologie si Agrochimie: Bucuresti, Romania, 1986. [Google Scholar]
  52. Biali, G. Metode Folosite în România pentru Estimarea Valorii Terenurilor Agricole Situate în Extravilan; Cadastru și Drept. 46, Chișinău. Chişinău Republica Moldova, Universitatea Agrară de Stat din Moldova: Chișinău, Moldova, 1994. [Google Scholar]
  53. Țărău, D.; Dicu, D.D. Cartarea și Bonitarea Solurilor/Terenurilor, Note de Curs; Universitatea de Ştiinţe Agricole și Medicină Veterinară a Banatului, Regele Mihai I Al României: Timișoara, Romania, 2014. [Google Scholar]
  54. Popescu, C.; Ciucur, D.; Morega, D.I. Microeconomia Concurenţiala; Economica: Bucureşti, Romania, 1997; 350p. [Google Scholar]
  55. Available online: www.incda-fudulea.ro (accessed on 27 December 2020).
  56. Available online: www.agrointel.ro (accessed on 27 December 2020).
Figure 1. Geographical position of the studied area.
Figure 1. Geographical position of the studied area.
Applsci 11 04205 g001
Figure 2. The scheme of the pursued methodological stages.
Figure 2. The scheme of the pursued methodological stages.
Applsci 11 04205 g002
Figure 3. Rating of alfalfa depending on the slope angle (A), average annual temperature (B), average annual precipitation (C), pseudogleization (D), gleization (E), soil texture (F), and edaphic volume (G) in Bihor County.
Figure 3. Rating of alfalfa depending on the slope angle (A), average annual temperature (B), average annual precipitation (C), pseudogleization (D), gleization (E), soil texture (F), and edaphic volume (G) in Bihor County.
Applsci 11 04205 g003aApplsci 11 04205 g003b
Figure 4. Favorability classes for alfalfa at the level of the major landform units from Bihor county.
Figure 4. Favorability classes for alfalfa at the level of the major landform units from Bihor county.
Applsci 11 04205 g004
Figure 5. Percentage distribution by favorability classes at the level of administrative territorial units with the largest extension of favorability classes II and III.
Figure 5. Percentage distribution by favorability classes at the level of administrative territorial units with the largest extension of favorability classes II and III.
Applsci 11 04205 g005
Figure 6. Trend of production per hectare of alfalfa (left) and the trend of the area cultivated with alfalfa in the period 2013–2019 (right).
Figure 6. Trend of production per hectare of alfalfa (left) and the trend of the area cultivated with alfalfa in the period 2013–2019 (right).
Applsci 11 04205 g006
Figure 7. Distribution of amending grades at the level of plots used as permanent pastures, according to the characteristics of the plots and their accessibility.
Figure 7. Distribution of amending grades at the level of plots used as permanent pastures, according to the characteristics of the plots and their accessibility.
Applsci 11 04205 g007
Figure 8. Comparative analysis of potential alfalfa production (green mass and dry mass) at the level of administrative territorial units.
Figure 8. Comparative analysis of potential alfalfa production (green mass and dry mass) at the level of administrative territorial units.
Applsci 11 04205 g008
Table 1. Environmental factors used in the analysis and rating notes for alfalfa.
Table 1. Environmental factors used in the analysis and rating notes for alfalfa.
FactorsRating Notes Given for Alfalfa
00.10.20.30.40.50.60.70.80.91
Slope angle (%)->100%45.1–100%35.1–45%-25.1–35%-20.1–25%15.1–20%10.1–15%0.1–10%
Average annual temp. (°C)<4 °C4.1–5 °C5.1–6 °C-6.1–7 °C-7.1–8 °C--8.1–9 °C9.1–11 °C
Average annual precipitation (mm)----801–1000 mm--701–800 mm601–700 mm551–600 mm-
Stagnogleization-Excessive-Very strong -Weak -Moderate-Reduced, Nil
Gleization---- --Weak gleizationStrong gleizationModerate gleizationNo gleization, Reduced gleization
Texture ---Sandysandy clay, etc.--Clay-Clayey Loam,
Clayey Loam loam, Clayey.loam, Clayey. Clayey loam, Clayey sand, Clayey sand clayey
Soil Reaction-<3.53.6–4.34.4–5.8 -5.1–5.4-5.5–5.8-Peste 7.5
Useful Edaphic volume
(fractions/unity)
-----0.21–0.50-0.51–0.75-0.76–1>0.76
Humus reserve <30-31–6046–60>60061–600
(According to [51]).
Table 2. Rating coefficients for access roads.
Table 2. Rating coefficients for access roads.
Coefficient AmendmentDistance
(km)
Road QualityAccess Roads and Accessibility Period
11–5Paved roadRoads with direct access from the ground to the paved network
0.986–10Asphalt with small portions of macadam (10% of the route)Roads with direct access from the ground to the macadam network
0.9611–15Asphalt (50% of the route) and macadam (50% of the route)Unpaved roads with access on small detours (1–3 km) to the main network
0.9316–20Macadam roadUnpaved detour roads (5–10 km) to the macadam network, practicable only in optimal climatic conditions
0.9221–30Macadam (70% of the route) and parts of unpaved road (30% of the route)-
0.90>30Dirt road/drained landAgricultural roads practicable only in periods with a favorable climate
0.80-Sand or undrained land
(According to [53]).
Table 3. Rating coefficients for the characteristics of cadastral parcels.
Table 3. Rating coefficients for the characteristics of cadastral parcels.
Coefficient AmendmentPlot Size
(ha)
The Shape of the Cadastral ParcelThe Degree of Fragmentation of the Micro-Relief within the PlotElevation Difference(m)
1>25Large rectangular—500 × 1000
Large trapezoidal—250 × 500 × 1000
Uniform plots—flat0–200
0.9910–25---
0.985–10Square—500 × 500
Small trapezoidal—100 × 200 × 500
Plots with weakly undulated lands-
0.97---200–600
0.963–5 Plots with uniform slopes-
0.95-Triangular—100 × 100, 150 × 75
Round
--
0.941–3-Uneven plots on approx. 50% of the surface-
0.93---600–1000
0.920.5–1-Uneven plots on over 50% of the surface-
0.90<0.5UnevenHighly fragmented plots>1000 m
(According to [53]).
Publisher’s Note: MDPI stays neutral with regard to jurisdictional claims in published maps and institutional affiliations.

Share and Cite

MDPI and ACS Style

Brejea, R.; Rosca, S.; Taut, F.D.; Bilașco, Ș.; Domuța, C.; Borza, I.M. Quantitative GIS Model for Evaluating the Favorability of Alfalfa (Medicago sativa L.) Culture for Suitable Varieties in Romania: Case Study Bihor County. Appl. Sci. 2021, 11, 4205. https://doi.org/10.3390/app11094205

AMA Style

Brejea R, Rosca S, Taut FD, Bilașco Ș, Domuța C, Borza IM. Quantitative GIS Model for Evaluating the Favorability of Alfalfa (Medicago sativa L.) Culture for Suitable Varieties in Romania: Case Study Bihor County. Applied Sciences. 2021; 11(9):4205. https://doi.org/10.3390/app11094205

Chicago/Turabian Style

Brejea, Radu, Sanda Rosca, Florian Dumitru Taut, Ștefan Bilașco, Cristian Domuța, and Ioana Maria Borza. 2021. "Quantitative GIS Model for Evaluating the Favorability of Alfalfa (Medicago sativa L.) Culture for Suitable Varieties in Romania: Case Study Bihor County" Applied Sciences 11, no. 9: 4205. https://doi.org/10.3390/app11094205

APA Style

Brejea, R., Rosca, S., Taut, F. D., Bilașco, Ș., Domuța, C., & Borza, I. M. (2021). Quantitative GIS Model for Evaluating the Favorability of Alfalfa (Medicago sativa L.) Culture for Suitable Varieties in Romania: Case Study Bihor County. Applied Sciences, 11(9), 4205. https://doi.org/10.3390/app11094205

Note that from the first issue of 2016, this journal uses article numbers instead of page numbers. See further details here.

Article Metrics

Back to TopTop