Global Water Crisis: Concept of a New Interactive Shower Panel Based on IoT and Cloud Computing for Rational Water Consumption
Abstract
1. Introduction
2. The Effect of Greenhouse Gas Emissions on Drought
3. Water Consumption
3.1. Water Consumption in the Power Industry
3.2. Water Consumption in Agriculture and Food Production
4. Solutions for Minimising Water Consumption and Intake
4.1. Water in the Atmosphere
4.2. Water in the Idea of Cleaner Production
4.3. Dual Installation
4.4. Retention Infrastructure
4.5. Measurement of Water Consumption as an Essential Element of Rational Resource Management
4.6. Clean Water Supply Networks
4.7. Household Treatments
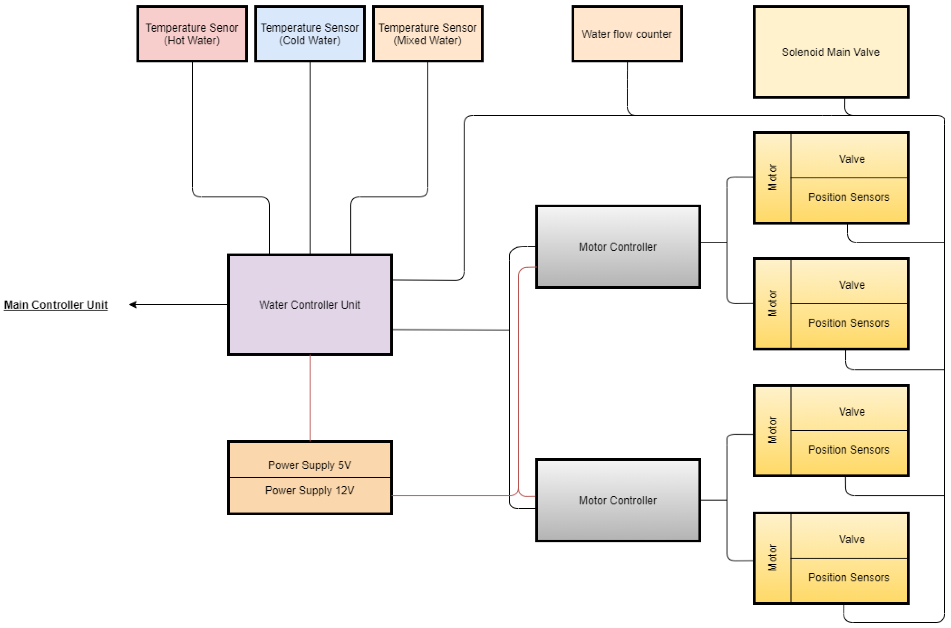
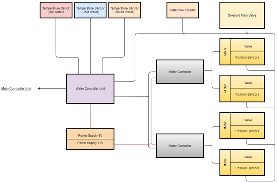
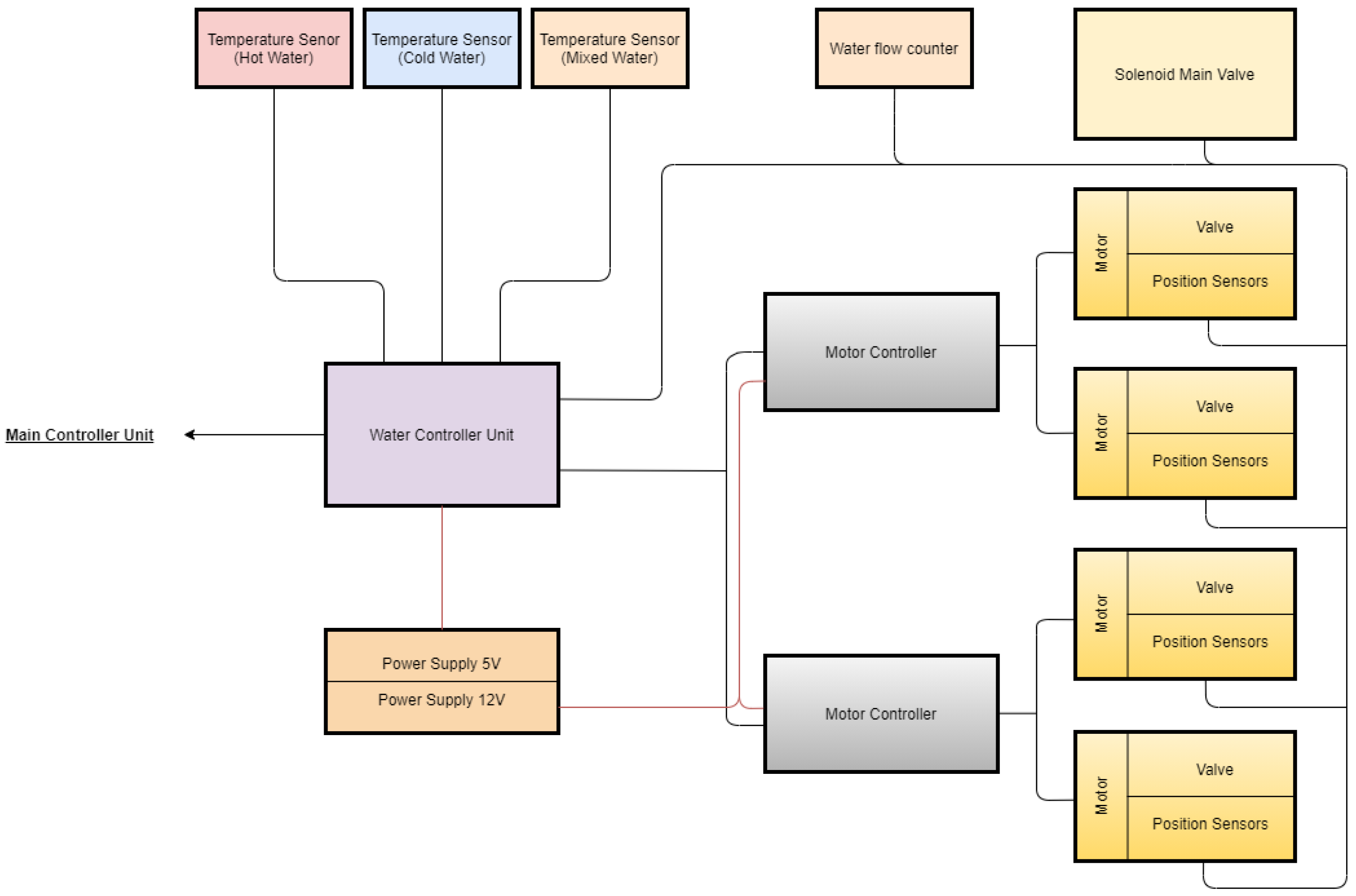
5. Concept of a New Interactive Shower Panel for Rational Water Consumption
- remote reprogramming;
- sending information about the state of media, hygiene fluids, device operating parameters;
- transferring information about water consumption and liquid hygiene products to the Cloud Computing system;
- transferring information about potential failures and errors in the shower panel.
6. Conclusions
Author Contributions
Funding
Conflicts of Interest
References
- Institution of Mechanical Engineering. Global Food, Waste Not, Want Not. Available online: http://www.campaignforrealfarming.org/wp-content/uploads/2013/01/IME-Global-Food-Report.pdf (accessed on 29 March 2021).
- Alcamo, J.; Henrichs, T.; Rosch, T. World Water in Global Modeling and Scenario Analysys for the World Comission on Water for the 21st Century. Center for Environmental Systems Research University of Kassel. Available online: https://www.eea.europa.eu/data-and-maps/indicators/use-of-freshwater-resources-3/alcamo-et-al.-2000 (accessed on 14 February 2021).
- Dehghan, A.A.; Movahedi, A.; Mazidi, M. Experimental investigation of energy and exergy performance of square and circu-lar solar ponds. Sol. Energy 2013, 97, 273–284. [Google Scholar] [CrossRef]
- “Ministerstwo Rozwoju, Pracy i Technologii. (Ministry of Development, Labor and Technology). Mapa Drogowa Transformacji w kierunku gospodarki o obiegu zamkniętym. (Road Map of Transformation towards Circular Economy). Available online: https://www.gov.pl/web/rozwoj-praca-technologia/rada-ministrow-przyjela-projekt-mapy-drogowej-goz (accessed on 24 January 2021).
- Popkiewicz, M.; Kardaś, A.; Malinowski, S. Nauka o Klimacie; Climate Science: Warsaw, Poland, 2018. [Google Scholar]
- Bogacka, M.; Poranek, N.; Łaźniewska-Piekarczyk, B.; Pikoń, K. Removal of Pollutants from Secondary Waste from an Incin-eration Plant: The Review of Methods. Energies 2020, 13, 6322. [Google Scholar] [CrossRef]
- Kubicz, J.; Lochyński, P.; Pawełczyk, A.; Karczewski, M. Effects of drought on environmental health risk posed by groundwater contamination. Chemosphere 2021, 263, 128145. [Google Scholar] [CrossRef] [PubMed]
- Kędzior, M.; Zawadzki, J. SMOS data as a source of the agricultural drought information: Case study of the Vistula catch-ment, Poland. Geoderma 2018, 306, 167–182. [Google Scholar] [CrossRef]
- Zasoby wodne w Polsce—Global Compact Network Poland. Water Source in Poland. Available online: https://ungc.org.pl/info/zasoby-wodne-polsce/?fbclid=IwAR28gdYVOkFQP4mamhWKlH7dh4GQemRC2KVEnzbymdiB_8aoUFE14KkS0yc (accessed on 14 February 2021).
- Dąbrowska, A. Postawy polskich konsumentów—od konsumpcjonizmu do zrównoważonej konsumpcji—Handel Wewnętrzny. Polish Consumers’ Attitudes—from Consumerism to Sustainable Consumption—Issue 2 (355). Handel Wewnętrzny (Internal Trade). Available online: http://cejsh.icm.edu.pl/cejsh/element/bwmeta1.element.desklight-17c94154-c8e3-4ced-89a6-14e96ef1c4c4 (accessed on 24 January 2021).
- EU Science Hub. JRC Maps Help Match Water Supply and Demand. Available online: https://ec.europa.eu/jrc/en/news/jrc-maps-help-match-water-supply-and-demand-7094 (accessed on 14 February 2021).
- Zużycie wody w produkcji energii elektrycznej. Water Consumption in Electricity Production. Available online: https://www.cire.pl/item,187872,2,0,0,0,0,0,zuzycie-wody-w-produkcji-energii-elektrycznej.html (accessed on 14 February 2021).
- Vandecasteele, I.; Baranzelli, C.; Perpiña, C.; Jacobs-Crisioni, C.; Aurambout, J.P.; Lavalle, C. An Analysis of Water Consumption in Europe’s Energy Production Sector. JRC Technical Report. Available online: http://publications.europa.eu/resource/cellar/82e63e10-764f-11e6-b076-01aa75ed71a1.0001.03/DOC_1 (accessed on 29 March 2021).
- Spang, E.S.; Moomaw, W.R.; Gallagher, K.S.; Kirshen, P.H.; Marks, D.H. The water consumption of energy production: An international comparison. Environ. Res. Lett. 2014, 9, 105002. [Google Scholar] [CrossRef]
- Preparatory Study on Food Waste across EU 27. Technical Report, Eurostat. Available online: https://ec.europa.eu/environment/eussd/pdf/bio_foodwaste_report.pdf (accessed on 5 September 2020).
- The Atmosphere and the Water Cycle. USGS Science for a Changing World. Available online: https://www.usgs.gov/special-topic/water-science-school/science/atmosphere-and-water-cycle?qt-science_center_objects=0#qt-science_center_objects (accessed on 14 February 2021).
- EMAS i zmieniona norma ISO Komisja Europejska. (EMAS and changed norm ISO European Comission). Available online: https://emas.gdos.gov.pl/files/artykuly/4947/Przewodnik%20EMAS%20i%20zmieniona%20norma%20ISO%2014001_icon.pdf (accessed on 18 January 2021).
- Zhang, P.; Liao, Q.; Yao, H.; Huang, Y.; Cheng, H.; Qu, L. Direct solar steam generation system for clean water production. Energy Storage Mater. 2019, 18, 429–446. [Google Scholar] [CrossRef]
- Wastewater Reuse. Australian Government. Your Home, Australia’s Guide to Environmentally Sustainable Homes. Available online: https://www.yourhome.gov.au/water/wastewater-reuse (accessed on 28 January 2021).
- Wu, Y.; Wang, L.; Zhang, Y.; Wu, J.; Ma, Q.; Yue, L. Application of Marginal Rate of Transformation in Decision Making of Multi-Objective Reservoir Optimal Operation Scheme. Sustainability 2021, 13, 1488. [Google Scholar] [CrossRef]
- Billig, P.; Bendahmane, D.; Swindale, A. Water and Sanitation Indicators Measurement Guide. Available online: https://ec.europa.eu/echo/files/evaluation/watsan2005/annex_files/USAID/USAID1%20-%20Water%20and%20sanitation%20indicators%20measurement.pdf (accessed on 15 January 2021).
- Wang, D.; Hubacek, K.; Shan, Y.; Gerbens-Leenes, W.; Liu, J. A Review of Water Stress and Water Footprint Accounting. Water 2021, 13, 201. [Google Scholar] [CrossRef]
- Englart, S.; Jedlikowski, A. The influence of different water efficiency ratings of taps and mixers on energy and water con-sumption in buildings. SN Appl. Sci. 2019, 1, 525. [Google Scholar] [CrossRef]
- Perčić, M.; Vladimir, N.; Fan, A. Life-cycle cost assessment of alternative marine fuels to reduce the carbon footprint in short-sea shipping: A case study of Croatia. Appl. Energy 2020, 279, 115848. [Google Scholar] [CrossRef]
- Quarini, J. Ice-pigging to reduce and remove fouling and to achieve clean-in-place. Appl. Therm. Eng. 2002, 22, 747–753. [Google Scholar] [CrossRef]
- Szulgowska-Zgrzywa, M.; Stefanowicz, E.; Piechurski, K.; Chmielewska, A.; Kowalczyk, M. Impact of Users’ Behaviour and Real Weather Conditions on the Energy Consumption of Tenement Houses in Wroclaw, Poland: Energy Performance Gap Simulation Based on a Model Calibrated by Field Measurements. Energies 2020, 13, 6707. [Google Scholar] [CrossRef]
- Torres-Bagur, M.; Ribas, A.; Vila-Subirós, J. Understanding the Key Factors That Influence Efficient Water-Saving Practices among Tourists: A Mediterranean Case Study. Water 2020, 12, 2083. [Google Scholar] [CrossRef]
- Hydraloop International. Innovative Water Recycling System. Available online: https://www.hydraloop.com/ (accessed on 23 January 2021).
- Pikoń, K.; Krawczyk, P.; Badyda, K.; Bogacka, M. Predictive Analysis of Waste Co-Combustion with Fossil Fuels Using the Life Cycle Assessment (LCA) Methodology. Energies 2019, 12, 3691. [Google Scholar] [CrossRef]
- Dudkiewicz, E.; Laska, M. Inequality of water consumption for hygienic and sanitary purposes in production halls. E3S Web Conf. 2019, 100, 14. [Google Scholar] [CrossRef]
- The Fourth Industrial Revolution. Available online: https://law.unimelb.edu.au/__data/assets/pdf_file/0005/3385454/Schwab-The_Fourth_Industrial_Revolution_Klaus_S.pdf (accessed on 20 January 2021).
- Michna, A.; Kmieciak, R. Open-Mindedness Culture, Knowledge-Sharing, Financial Performance, and Industry 4.0 in SMEs. Sustainability 2020, 12, 9041. [Google Scholar] [CrossRef]
- Khan, T.H. Design of an Autonomous Smart Shower with Sensors and Actuators. Int. J. Embed. Syst. Appl. 2018, 8, 1–17. [Google Scholar] [CrossRef]
- Android. Android Web Page. Available online: http://www.android.com (accessed on 21 March 2011).
- Zhang, X.; Chen, S.; Ravi, S. Enhancing data authenticity and integrity in P2P systems. IEEE Internet Comput. 2005, 9, 42–49. [Google Scholar] [CrossRef]







Publisher’s Note: MDPI stays neutral with regard to jurisdictional claims in published maps and institutional affiliations. |
© 2021 by the authors. Licensee MDPI, Basel, Switzerland. This article is an open access article distributed under the terms and conditions of the Creative Commons Attribution (CC BY) license (https://creativecommons.org/licenses/by/4.0/).
Share and Cite
Czajkowski, A.; Remiorz, L.; Pawlak, S.; Remiorz, E.; Szyguła, J.; Marek, D.; Paszkuta, M.; Drabik, G.; Baron, G.; Paduch, J.; et al. Global Water Crisis: Concept of a New Interactive Shower Panel Based on IoT and Cloud Computing for Rational Water Consumption. Appl. Sci. 2021, 11, 4081. https://doi.org/10.3390/app11094081
Czajkowski A, Remiorz L, Pawlak S, Remiorz E, Szyguła J, Marek D, Paszkuta M, Drabik G, Baron G, Paduch J, et al. Global Water Crisis: Concept of a New Interactive Shower Panel Based on IoT and Cloud Computing for Rational Water Consumption. Applied Sciences. 2021; 11(9):4081. https://doi.org/10.3390/app11094081
Chicago/Turabian StyleCzajkowski, Adrian, Leszek Remiorz, Sebastian Pawlak, Eryk Remiorz, Jakub Szyguła, Dariusz Marek, Marcin Paszkuta, Gabriel Drabik, Grzegorz Baron, Jarosław Paduch, and et al. 2021. "Global Water Crisis: Concept of a New Interactive Shower Panel Based on IoT and Cloud Computing for Rational Water Consumption" Applied Sciences 11, no. 9: 4081. https://doi.org/10.3390/app11094081
APA StyleCzajkowski, A., Remiorz, L., Pawlak, S., Remiorz, E., Szyguła, J., Marek, D., Paszkuta, M., Drabik, G., Baron, G., Paduch, J., & Antemijczuk, O. (2021). Global Water Crisis: Concept of a New Interactive Shower Panel Based on IoT and Cloud Computing for Rational Water Consumption. Applied Sciences, 11(9), 4081. https://doi.org/10.3390/app11094081

