Power System Reconfiguration in Distribution Network for Improving Reliability Using Genetic Algorithm and Particle Swarm Optimization
Abstract
1. Introduction
2. Materials and Methods
2.1. Mathematical Formulation of the Distribution Network Reconfiguration Problem
2.1.1. Generalities
2.1.2. Formulation of the Objectives Function for the Reconfiguration Problem
- Energy not supplied criterion
- is the active power of the unpowered load point j [kW], and is the number of radial configuration branches.
- is the total number of consumers.
- , , and are, respectively, the failure rate [fault/km. year], length [km], and the repair and commissioning time of the line (i, j) [h/fault].
- Active power losses criterion
2.1.3. Formulation of Constraints
- Voltage constraints
- is the voltage at node ‘i’ of the network.
- : minimum voltage, −10% of nominal voltage (1 pu).
- : maximum voltage, +10% of nominal voltage (1 pu).
- Currents constraints
- Topological constraints
- Contain (N − 1) edges, where N is the total number of vertices in the graph;
- Include all the graph’s vertices (we must then ensure that the graph is connected);
- Be characterized by the absence of loops
- : number of closed network branches.
- N: total number of nodes.
- : unique path connecting node i and node j.
- : topological states (0/1) of the n branches that constitute the path .
- : index of the branches that constitute the path.
2.2. Proposed Load-Flow Approach
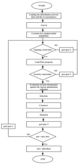
2.3. Methods for Solving the Optimization Problem
2.3.1. Exhaustive Approach
2.3.2. GA Approach
2.3.3. PSO Approach
3. Simulation Results
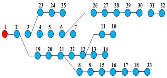
3.1. IEEE 33-Bus Test System
3.2. Minimization of the ENS Criterion
3.3. Minimization of the Active Losses Criterion
4. Conclusions
Author Contributions
Funding
Institutional Review Board Statement
Informed Consent Statement
Acknowledgments
Conflicts of Interest
References
- Rojas, A.L.; Koziel, S.; Abdel-Fattah, M.F.; Gutiérrez-Alcaraz, G. Distribution Network Reconfiguration for Voltage Stability Enhancement via Feasibility-Preserving Evolutionary Optimization. In Proceedings of the Electrical Power and Energy Conference (EPEC) 2018 IEEE, Toronto, ON, Canada, 10–11 October 2018; pp. 1–8. [Google Scholar]
- Ma, Y. The review on distribution network reconfiguration. In Proceedings of the 2017 29 Chinese Control and Decision Conference (CCDC), Chongqing, China, 28–30 May 2017. [Google Scholar] [CrossRef]
- Oloulade, A.; Imano, A.; Fifatin, X.; Vianou, A.; Tamadaho, H.; Badarou, R. Multi-Objective Optimization of the Safe Operation of the Electrical Distribution System by Placing D-FACTS and Network Reconfiguration. J. Power Energy Eng. 2019, 7, 94–113. [Google Scholar] [CrossRef]
- Farid, A.K.; Nikna, T. Multi-objective stochastic distribution feeder reconfiguration from the reliability point of view. Energy 2014, 64, 342–354. [Google Scholar] [CrossRef]
- The, T.T.; Ngoc, D.V.; Anh, N.T. Distribution Network Reconfiguration for Power Loss Reduction and Voltage Profile Improvement Using Chaotic Stochastic Fractal Search Algorithm. Complexity 2020, 2020, 2353901. [Google Scholar] [CrossRef]
- Sultana, B.; Mustafa, M.W.; Sultana, U.; Bhatti, A.R. Review on reliability improvement and power loss reduction in distribution system via network reconfiguration. Renew. Sustain. Energy Rev. 2016, 66, 297–310. [Google Scholar] [CrossRef]
- Mendoza, J.; López, M.E.; Coello, C.A.C.; López, E.A. Microgenetic Multiobjective Reconfiguration Algorithm Considering Power Losses and Reliability Indices for Medium Voltage Distribution Network. IET Gener. Trans. Distrib. 2009, 3, 825–840. [Google Scholar] [CrossRef]
- Narimani, M.R.; Vahed, A.A.; Azizipanah-Abarghooee, R.; Javidsharifi, M. Enhanced gravitational search algorithm for multi-objective distribution feeder reconfiguration considering reliability, loss and operational cost. IET Gener. Trans. Distrib. 2014, 8, 55–69. [Google Scholar] [CrossRef]
- Agrawal, P.; Kanwar, N.; Gupta, N.; Niazi, K.R.; Swarnkar, A.; Meena, N.K.; Yang, J. Reliability and Network Performance Enhancement by Reconfiguring Underground Distribution Systems. Energies 2020, 13, 4719. [Google Scholar] [CrossRef]
- Amanulla, B.; Chakrabarti, S.; Singh, S.N. Reconfiguration of power distribution systems considering reliability and power loss. IEEE Trans. Power Deliv. 2012, 27, 918–926. [Google Scholar] [CrossRef]
- Merlin, A.; Back, H. Search for a minimal-loss operating spanning tree configuration in an urban power distribution system. In Proceedings of the 5th Power System Computation Conference, Cambridge, UK, 1–5 September 1975. [Google Scholar]
- Taylor, J.A.; Hover, F.S. Convex models of distribution system reconfiguration. Power Syst. IEEE Trans. 2012, 27, 1407–1413. [Google Scholar] [CrossRef]
- Daniel, L.C.; Khan, I.H.; Ravichandran, S. Distribution network reconfiguration for loss reduction using ant colony system algorithm. In Proceedings of the 2005 Annual IEEE India Conference—Indicon, Chennai, India, 11–13 December 2005; pp. 619–622. [Google Scholar]
- Nguyen, T.T.; Truong, A.V. Distribution network reconfiguration for power loss minimization and voltage profile improvement using cuckoo search algorithm. Int. J. Electr. Power Energy Syst. 2015, 68, 233–242. [Google Scholar] [CrossRef]
- Imran, A.M.; Kowsalya, M. A new power system reconfiguration scheme for power loss minimization and voltage profile enhancement using fireworks algorithm. Int. J. Electr. Power Energy Syst. 2014, 62, 312–322. [Google Scholar] [CrossRef]
- Su, C.; Chang, C.; Chiou, J. Distribution network reconfiguration for loss reduction by ant colony search algorithm. Elect. Power Sys. Res. 2005, 75, 190–199. [Google Scholar] [CrossRef]
- Sedghi, M.; Ahmadian, A.; Aliakbar-Golkar, M. Assessment of optimization algorithms capability in distribution network planning: Review, comparaison and modification techniques. Renew. Sustain. Energy Rev. 2016, 415–434. [Google Scholar] [CrossRef]
- Baghel, M.; Agrawal, S.; Silakari, S. Survey of Metaheuristic Algorithms for Combinatorial Optimi-zation. Int. J. Comput. Appl. 2012, 58. [Google Scholar] [CrossRef]
- Ramesh, L.; Chowdhury, S.; Chowdhury, S.; Natarajan, A.; Gaunt, C. Minimization of power loss in distribution networks by different techniques. Int. J. Electr. Power Energy Syst. Eng. 2009, 2, 1–6. [Google Scholar]
- Davalos, F.; Irving, M.R. An efficient genetic algorithm for optimal largescale power distribution network planning. In Proceedings of the 2003 IEEE Bologna Power Tech Conference Proceedings, Bologna, Italy, 23–26 June 2003. [Google Scholar]
- Duran, M.Q.; Candelo, J.E.; Sousa, V. Recent Trends of the Most Used Metaheuristic Techniques for Distribution Network Reconfig-uration. J. Eng. Sci. Technol. Rev. 2017, 10, 159–173. [Google Scholar] [CrossRef]
- Souifi, H.; Kahouli, O.; Abdallah, H.H. Multi-objective Distribution Network Reconfiguration Op-timization Problem. Electr. Eng. J. 2019, 101, 45–55. [Google Scholar] [CrossRef]
- Singh, S.; Ghose, T. Improved radial load flow method. Int. J. Electr. Power Energy Syst. 2013, 44, 721–727. [Google Scholar] [CrossRef]
- Murty, V.V.S.N.; Teja, B.R.; Kumar, A. A contribution to Load Flow in Radial Distribution System and Comparison of Different Load FlowMethods. In Proceedings of the International Conference on Power Signals Control and Computations (EPSCICON), Thrissur, India, 6–11 January 2014. [Google Scholar]
- Kahouli, O. Contribution to the Improvement of Control Strategies and Electrical Network Planning; HDR, University of Sfax: Sfax, Tunisia, 2019. [Google Scholar]
- Jebali, M.; Kahouli, O.; Abdallah, H.H. Optimizing PSS parameters for a multi-machine power system using genetic algorithm and neural network techniques. Int. J. Adv. Manuf. Technol. 2017, 90, 2669–2688. [Google Scholar] [CrossRef]
- Dong, W.; Zhou, M. A Supervised Learning and Control Method to Improve Particle Swarm Optimization Algorithms. In IEEE Transactions on Systems, Man, and Cybernetics Systems; IEEE: Piscataway, NJ, USA, 2016; pp. 1–14. [Google Scholar] [CrossRef]
- Cao, Y.; Zhang, H.; Li, W.; Zhou, M.; Zhang, Y.; Chaovalitwongse, W.A. Comprehensive Learning Particle Swarm Optimization Algorithm with Local Search for Multimodal Functions. IEEE Trans. Evol. Comput. 2019, 23, 718–731. [Google Scholar] [CrossRef]












| Optimal Configuration (Open Branches) | ENS (kWh/an) | Calculation Time (s) | |
|---|---|---|---|
| Exhaustive approach | 7-9-14-16-27 | 4.7304 | 1.296 × 10−4 |
| GA | 7-9-14-16-27 | 4.7304 | 335.14 |
| PSO | 7-9-14-16-27 | 4.7304 | 150.36 |
| Optimal Configuration (Open Branches) | Success Rate (%) | Active Power Losses (kW) | Calculation Time (s) | |
|---|---|---|---|---|
| Exhaustive approach | 7-9-14-32-37 | 82 | 139.5516 | 1.123 × 10+6 |
| GA | 7-9-14-32-37 | 61 | 139.5516 | 328.63 |
| PSO | 7-9-14-32-37 | 8 | 139.5516 | 120.25 |
Publisher’s Note: MDPI stays neutral with regard to jurisdictional claims in published maps and institutional affiliations. |
© 2021 by the authors. Licensee MDPI, Basel, Switzerland. This article is an open access article distributed under the terms and conditions of the Creative Commons Attribution (CC BY) license (https://creativecommons.org/licenses/by/4.0/).
Share and Cite
Kahouli, O.; Alsaif, H.; Bouteraa, Y.; Ben Ali, N.; Chaabene, M. Power System Reconfiguration in Distribution Network for Improving Reliability Using Genetic Algorithm and Particle Swarm Optimization. Appl. Sci. 2021, 11, 3092. https://doi.org/10.3390/app11073092
Kahouli O, Alsaif H, Bouteraa Y, Ben Ali N, Chaabene M. Power System Reconfiguration in Distribution Network for Improving Reliability Using Genetic Algorithm and Particle Swarm Optimization. Applied Sciences. 2021; 11(7):3092. https://doi.org/10.3390/app11073092
Chicago/Turabian StyleKahouli, Omar, Haitham Alsaif, Yassine Bouteraa, Naim Ben Ali, and Mohamed Chaabene. 2021. "Power System Reconfiguration in Distribution Network for Improving Reliability Using Genetic Algorithm and Particle Swarm Optimization" Applied Sciences 11, no. 7: 3092. https://doi.org/10.3390/app11073092
APA StyleKahouli, O., Alsaif, H., Bouteraa, Y., Ben Ali, N., & Chaabene, M. (2021). Power System Reconfiguration in Distribution Network for Improving Reliability Using Genetic Algorithm and Particle Swarm Optimization. Applied Sciences, 11(7), 3092. https://doi.org/10.3390/app11073092

