A Probabilistic-Based Deep Learning Model for Skin Lesion Segmentation
Abstract
:1. Introduction
1.1. Background
- Threshold-based Otsu’s method and multi-level thresholding;
- Clustering such as Fuzzy C-Means (FCM) and K-Means clustering;
- Edge-based or region-based algorithms such as Region Adjacent Graph (RAG) merging algorithm, edge contour, watershed transform;
- Fused-based algorithms such as Discrete Wavelet Transform-based fusion, Principal component analysis (PCA)-based fusion;
- Active contour-based such as gradient vector flow (GVF);
- Soft computing Artificial Neural Network, Genetic Algorithms etc.
1.2. Related Works
1.3. Contributions
- Modeling a light-weight deep learning framework that is composed of an encoder-decoder network limited to just five levels of network layers and with a minimized filter size for a lower consumption of computational resources;
- Integrating the deep learning model with a probabilistic model for further output enhancement through lesion border refinement by Gaussian kernel.
2. Methods and Techniques
2.1. Image Pre-Processing and Data Augmentation
2.1.1. Image Size and Normalization
2.1.2. Image Augmentation
2.2. Deep Learning Model
2.2.1. Encoder
2.2.2. Decoder
2.3. Probabilistic Model Integration
2.3.1. Gaussian Kernel
2.3.2. Mean Field Approximation
- 1
- The probabilistic model, a CRF model, has performed the optimization of a single probability map through the use of local similarity of the neighborhood pixels;
- 2
- In the model, pixels are captured through the unary potentials in the probability map generated and is further propagated through the neighborhood pixels captured in the pair-wise potentials;
- 3
- The results generated at different stages are averaged and converged to produce the final integrated probability map;
- 4
- Gaussian kernel is further utilized to smoothen the lesion boundary and fill holes;
- 5
- The utilization of the unary and pair-wise terms for extending the encoder-decoder network via a single feed-forward pass in the model has reasonably reduced the computational cost.
| Algorithm 1 Efficient Algorithm for Skin Lesion Segmentation. |
|
2.4. Loss Function
3. Experiments and Results
3.1. Datasets
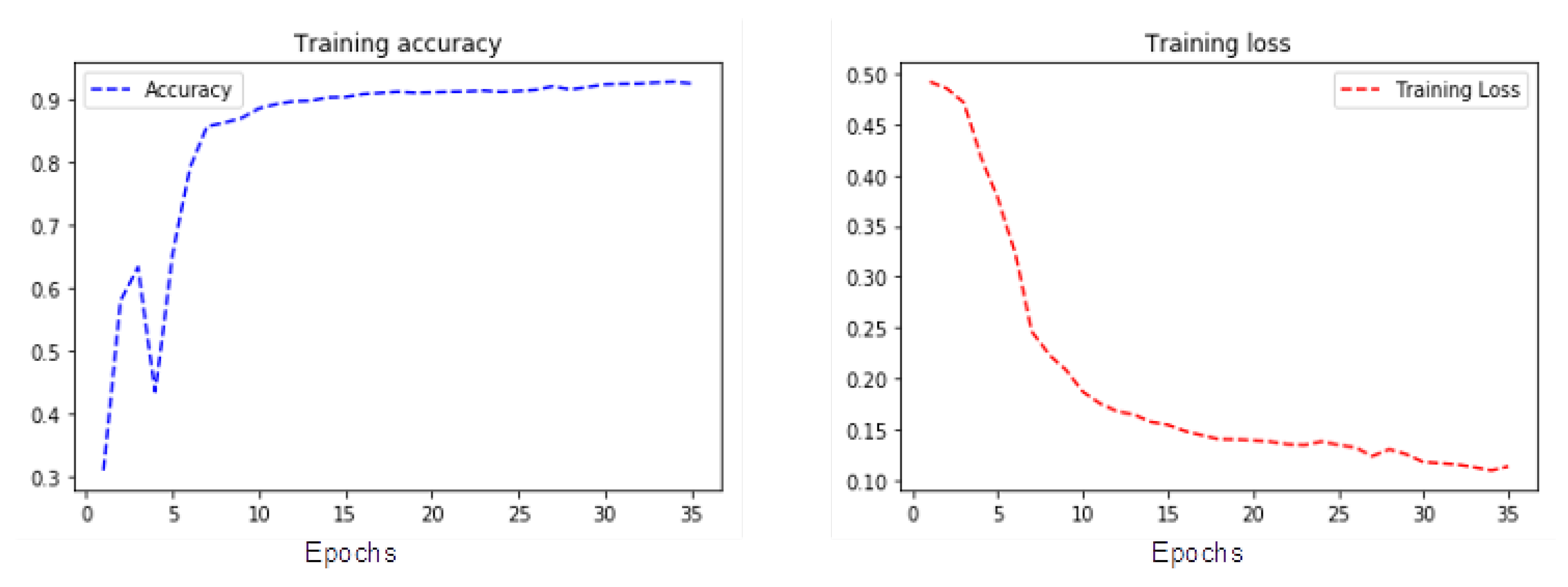
3.2. Results and Discussion
4. Conclusions
Author Contributions
Funding
Informed Consent Statement
Data Availability Statement
Conflicts of Interest
References
- Prasad, R.R.; Paudel, S.; Raina, K.; Agarwal, R. Silibinin and non-melanoma skin cancers. J. Tradit. Complement. Med. 2020. [Google Scholar] [CrossRef] [PubMed]
- Halpern, A.C.; Marghoob, A.A.; Reiter, O. Melanoma Overview: Skin Cancer Foundation. April 2019. Available online: https://www.skincancer.org/skin-cancer-information/melanoma (accessed on 31 December 2020).
- World Health Organization. Ultraviolet (UV) Radiation and Skin Cancer. October 2017. Available online: https://www.who.int/news-room/q-a-detail/ultraviolet-(uv)-radiation-and-skin-cancer (accessed on 31 December 2020).
- Ngoc-Quang, N.; Lee, S. Robust Boundary Segmentation in Medical Images using a Consecutive Deep Encoder-Decoder Network. IEEE Access 2019, 7, 33795–33807. [Google Scholar]
- Al-Masni, M.A.; Al-antari, M.A.; Choi, M.; Han, S.; Kim, T. Skin lesion segmentation in dermoscopy images via deep full resolution convolutional networks. Comput. Methods Programs Biomed. 2018, 162, 221–231. [Google Scholar] [CrossRef] [PubMed]
- Silveira, M.; Nascimento, J.C.; Marques, J.S.; Marcal, A.R.S.; Mendonca, T.; Yamauchi, S.; Maeda, J.; Rozeira, J. Comparison of segmentation methods for melanoma diagnosis in dermoscopy images. IEEE J. Sel. Top. Signal Process. 2009, 3, 35–45. [Google Scholar] [CrossRef]
- Celebi, E.; Wen, M.Q.; Hwang, S.; Iyatomi, H.; Schaefer, G. Lesion border detection in dermoscopy images using ensembles of thresholding methods. Ski. Res. Technol. 2013, 19, e252–e258. [Google Scholar] [CrossRef] [PubMed] [Green Version]
- Kajsa, M.; Kirchesch, H.M.; Schopf, T.G.; Godtliebsen, F. Unsupervised segmentation for digital dermoscopic images. Ski. Res. Technol. 2010, 16, 401–407. [Google Scholar]
- Francesco, P.; Bogo, F.; Bonazza, M.; Cappelleri, V.; Peserico, E. Simpler, faster, more accurate melanocytic lesion segmentation through meds. IEEE Trans. Biomed. Eng. 2013, 61, 557–565. [Google Scholar]
- Emin, Y.M.; Borlu, M. Accurate segmentation of dermoscopic images by image thresholding based on type-2 fuzzy logic. IEEE Trans. Fuzzy Syst. 2009, 17, 976–982. [Google Scholar]
- Fengying, X.; Bovik, A.C. Automatic segmentation of dermoscopy images using self-generating neural networks seeded by genetic algorithm. Pattern Recognit. 2013, 46, 1012–1019. [Google Scholar]
- Masood, A.; Al-Jumaily, A.A. Computer aided diagnostic support system for skin cancer: A review of techniques and algorithms. Int. J. Biomed. Imaging 2013. [Google Scholar] [CrossRef]
- Zhu, W.; Huang, Y.; Zeng, L.; Chen, X.; Liu, Y.; Qian, Z.; Du, N.; Fan, W.; Xie, X. AnatomyNet: Deep learning for fast and fully automated whole-volume segmentation of head and neck anatomy. Med. Phys. 2019, 46, 576–589. [Google Scholar] [CrossRef] [PubMed] [Green Version]
- Andre, E.; Kuprel, B.; Novoa, R.A.; Ko, J.; Swetter, S.M.; Blauet, H.M. Dermatologist-level classication of skin cancer with deep neural networks. Nature 2017, 542, 115. [Google Scholar]
- Baig, R.; Bibi, M.; Hamid, A.; Kausar, S.; Khalid, S. Deep Learning Approaches Towards Skin Lesion Segmentation and Classification from Dermoscopic Images—A Review. Curr. Med Imaging 2020, 16, 513–533. [Google Scholar] [CrossRef]
- Khan, A.M.; Akram, T.; Sharif, M.; Javed, K.; Rashid, M.; Bukhari, S.A.C. An integrated framework of skin lesion detection and recognition through saliency method and optimal deep neural network features selection. Neural Comput. Appl. 2019, 32, 15929–15948. [Google Scholar] [CrossRef]
- Sigurdsson, S.; Philipsen, P.A.; Hansen, L.K.; Larsen, J.; Gniadecka, M.; Wulf, H. Detection of skin cancer by classification of Raman spectra. IEEE Trans. Biomed. Eng. 2004, 51, 1784–1793. [Google Scholar] [CrossRef] [PubMed] [Green Version]
- Barata, C.; Ruela, M.; Mendonça, T.; Marques, J.S. A bag-of-features approach for the classification of melanomas in dermoscopy images: The role of color and texture descriptors. In Computer Vision Techniques for the Diagnosis of Skin Cancer; Springer: Berlin/Heidelberg, Germany, 2014; pp. 49–69. [Google Scholar]
- Ahn, E.; Kim, J.; Bi, L.; Kumar, A.; Li, C.; Fulham, M.; Feng, D.D. Saliency-based lesion segmentation via background detection in dermoscopic images. IEEE J. Biomed. Health Inform. 2017, 21, 1685–1693. [Google Scholar] [CrossRef]
- Bi, L.; Kim, J.; Ahn, E.; Kumar, A.; Feng, D.; Fulham, M. Step-wise integration of deep class-specific learning for dermoscopic image segmentation. Pattern Recognit. 2019, 85, 78–89. [Google Scholar] [CrossRef] [Green Version]
- Jahanifar, M.; Tajeddin, N.Z.; Asl, B.M.; Gooya, A. Supervised saliency map driven segmentation of lesions in dermoscopic images. IEEE J. Biomed. Health Inform. 2018, 23, 509–518. [Google Scholar] [CrossRef] [Green Version]
- Adegun, A.; Viriri, S. An enhanced deep learning framework for skin lesions segmentation. In Proceedings of the International Conference on Computational Collective Intelligence, Hendaye, France, 4–6 September 2019; pp. 414–425. [Google Scholar]
- Philipp, K.; Koltun, V. Efficient inference in fully connected crfs with gaussian edge potentials. In Advances in Neural Information Processing Systems; MIT Press: Cambridge, MA, USA, 2011; pp. 109–117. [Google Scholar]
- Adegun, A.A.; Viriri, S. FCN-Based DenseNet Framework for Automated Detection and Classification of Skin Lesions in Dermoscopy Images. IEEE Access 2020, 8, 150377–150396. [Google Scholar] [CrossRef]
- Codella, N.C.F.; Gutman, D.; Celebi, M.E.; Helba, B.; Marchetti, M.A.; Dusza, S.W.; Kalloo, A.; Liopyris, K.; Mishra, N.; Kittler, H.; et al. Skin lesion analysis toward melanoma detection: A challenge at the 2017 international symposium on biomedical imaging (isbi), hosted by the international skin imaging collaboration (isic). In Proceedings of the 2018 IEEE 15th International Symposium on Biomedical Imaging (ISBI 2018), Washington, DC, USA, 4–7 April 2018; pp. 168–172. [Google Scholar]
- Teresa, M.; Ferreira, P.M.; Marques, J.S.; Marcal, A.R.; Rozeira, J. PH 2-A dermoscopic image database for research and benchmarking. In Proceedings of the 2013 35th Annual International Conference of the IEEE Engineering in Medicine and Biology Society (EMBC), Osaka, Japan, 3–7 July 2013; pp. 5437–5440. [Google Scholar]
- Jiang, H.; Rong, R.; Wu, J.; Li, X.; Dong, X.; Chen, E.Z. Skin lesion segmentation with improved C-UNet networks. BioRxiv 2018, 382549. [Google Scholar] [CrossRef]
- Qiu, Y.; Cai, J.; Qin, X.; Zhang, J. Inferring Skin Lesion Segmentation With Fully Connected CRFs Based on Multiple Deep Convolutional Neural Networks. IEEE Access 2020, 8, 144246–144258. [Google Scholar] [CrossRef]
- Ünver, M.H.; Ayan, E. Skin lesion segmentation in dermoscopic images with combination of YOLO and grabcut algorithm. Diagnostics 2019, 9, 72. [Google Scholar] [CrossRef] [PubMed] [Green Version]
- Ali, A.-R.; Li, J.; Yang, G.; O’Shea, S.J. A machine learning approach to automatic detection of irregularity in skin lesion border using dermoscopic images. Peerj Comput. Sci. 2020, 6, e268. [Google Scholar] [CrossRef]
- Luo, W.; Yang, M. Fast skin lesion segmentation via fully convolutional network with residual architecture and CRF. In Proceedings of the 2018 24th International Conference on Pattern Recognition (ICPR), Beijing, China, 20–24 August 2018; pp. 1438–1443. [Google Scholar]
- Jahanifar, M.; Tajeddin, N.Z.; Koohbanani, N.A.; Gooya, A.; Rajpoot, N. Segmentation of skin lesions and their attributes using multi-scale convolutional neural networks and domain specific augmentations. arXiv 2018, arXiv:1809.10243. [Google Scholar]
- Gessert, N.; Nielsen, M.; Shaikh, M.; Werner, R.; Schlaefer, A. Skin lesion classification using ensembles of multi-resolution EfficientNets with meta data. MethodsX 2020, 100864. [Google Scholar] [CrossRef]
- Rocheteau, E.; Kim, D. Deep Transfer Learning for Automated Diagnosis of Skin Lesions from Photographs. arXiv 2020, arXiv:2011.04475. [Google Scholar]
- Hasan, K.M.; Dahal, L.; Samarakoon, P.N.; Tushar, F.I.; Martí, R. DSNet: Automatic dermoscopic skin lesion segmentation. Comput. Biol. Med. 2020, 103738. [Google Scholar] [CrossRef] [Green Version]








| Methods | Accuracy | Dice Score | Sensitivity | Spec |
|---|---|---|---|---|
| Enhanced deep learning model | 97.0 | 94.0 | 98.0 | 98.0 |
| Deep learning model | 96.0 | 92.0 | 98 | 97 |
| Techniques | Time (s) |
|---|---|
| Deep learning model | 60 |
| Enhanced deep learning model | 70 |
| Methods | Jaccard Index (JI) |
|---|---|
| Our Method | 90.50 |
| CUNET [27] | 75.5 |
| DCNNCRF [28] | 80.2 |
| YOLO [29] | 74.81 |
| Methods | Accuracy | Dice Score | Sensitivity | Spec |
|---|---|---|---|---|
| Proposed enhanced system | 97.0 | 94.0 | 98.0 | 98.0 |
| CUNET [27] | 90.04 | 87.49 | 47.32 | - |
| YOLO [29] | 93.39 | 84.26 | 90.82 | 92.68 |
| GAUSIAN [30] | 93.6 | 91.1 | 100 | 92.5 |
| MDRFI [21] | 94.3 | 90.7 | - | - |
| FCNCRF [31] | 97.8 | - | 95.1 | 98.0 |
| Methods | Accuracy | Dice Score | Sensitivity | Spec |
|---|---|---|---|---|
| Proposed enhanced system | 97.0 | 94.0 | 98.0 | 98.0 |
| deeplabv3 [32] | 94.3 | 85.8 | 83.5 | 98.2 |
| DenseNet169 [32] | 93.8 | 86.8 | 86.8 | 96.3 |
| ResNet152 [32] | 94.1 | 87.1 | 87.7 | 96.1 |
| Xception [32] | 94.4 | 87.4 | 86.4 | 97.1 |
| ResNetV2 [32] | 94.4 | 87.6 | 87.3 | 96.4 |
| Efficientnet [33,34] | 96.7 | 87.2 | 54.5 | 96.4 |
| Methods | Accuracy | Dice Score | Sensitivity | Spec |
|---|---|---|---|---|
| Enhanced deep learning model | 96.0 | 93.0 | 94.0 | 96.0 |
| Deep learning model | 95.0 | 92.0 | 93 | 95 |
| Techniques | Param (Number of Parameters) | Loss Function | mIOU |
|---|---|---|---|
| FCN8 [35] | 138M | Cross Entropy with IOU | 70.7 |
| UNET [35] | 38M | Cross Entropy with IOU | 73.9 |
| DSNET [35] | 10M | Cross Entropy with IOU | 77.5 |
| FCN-based DenseNet [24] | 11.5 M | DiceLoss | 93 |
| PROPOSED | 6.97M | DiceLoss | 94 |
Publisher’s Note: MDPI stays neutral with regard to jurisdictional claims in published maps and institutional affiliations. |
© 2021 by the authors. Licensee MDPI, Basel, Switzerland. This article is an open access article distributed under the terms and conditions of the Creative Commons Attribution (CC BY) license (http://creativecommons.org/licenses/by/4.0/).
Share and Cite
Adegun, A.A.; Viriri, S.; Yousaf, M.H. A Probabilistic-Based Deep Learning Model for Skin Lesion Segmentation. Appl. Sci. 2021, 11, 3025. https://doi.org/10.3390/app11073025
Adegun AA, Viriri S, Yousaf MH. A Probabilistic-Based Deep Learning Model for Skin Lesion Segmentation. Applied Sciences. 2021; 11(7):3025. https://doi.org/10.3390/app11073025
Chicago/Turabian StyleAdegun, Adekanmi Adeyinka, Serestina Viriri, and Muhammad Haroon Yousaf. 2021. "A Probabilistic-Based Deep Learning Model for Skin Lesion Segmentation" Applied Sciences 11, no. 7: 3025. https://doi.org/10.3390/app11073025
APA StyleAdegun, A. A., Viriri, S., & Yousaf, M. H. (2021). A Probabilistic-Based Deep Learning Model for Skin Lesion Segmentation. Applied Sciences, 11(7), 3025. https://doi.org/10.3390/app11073025

