A Predictive Model on the Intention to Accept Taekwondo Electronic Protection Devices
Abstract
1. Introduction
2. Literature Review
3. Materials and Methods
3.1. Data Collection
3.2. Survey Instrument
3.3. Statistical Analysis
4. Results
4.1. Validity and Reliability of Research Tools
4.2. Verification of Technical Statistical Analysis, Correlation, and Normality
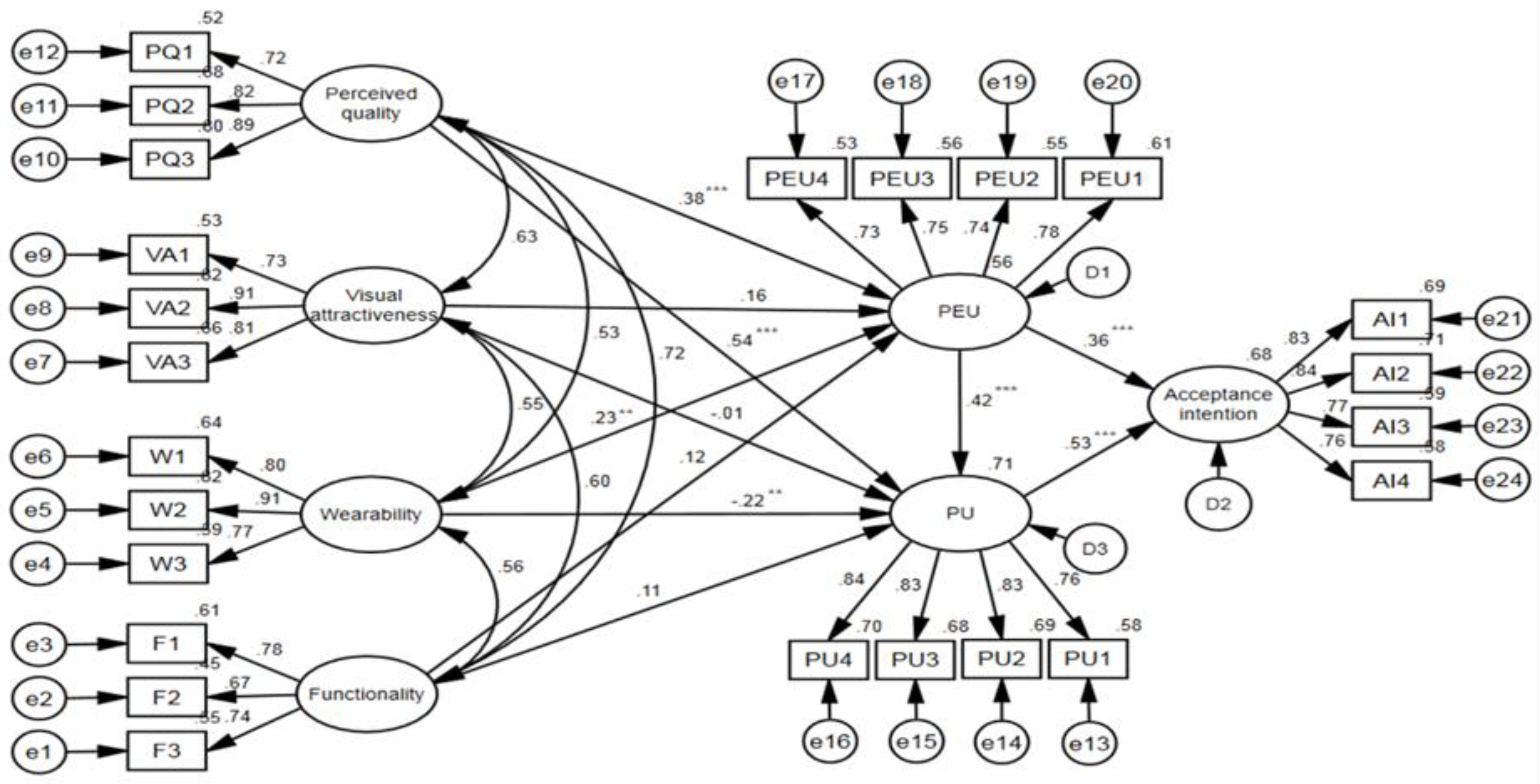
4.3. Structural Equation Modeling
5. Discussion
6. Conclusions
Author Contributions
Funding
Acknowledgments
Conflicts of Interest
References
- International Olympic Committee. Taekwondo. Available online: https://www.olympic.org/taekwondo/ (accessed on 28 January 2021).
- World Taekwondo Federation. ABOUT WT. Available online: http://www.worldtaekwondo.org/about-wt/about.html (accessed on 28 January 2021).
- Korea Institute of Sport Science. Taekwondo Olympic Games Status Maintenance Plan. Available online: https://www.sports.re.kr/pyxis-api/1/digital-files/bea28d12-5830-45d2-ae24-65c7bd4776b6/ (accessed on 28 January 2021).
- Kim, J. Electronic Hogu, ‘OK’ for London Olympic Games. Available online: http://www.mookas.us/media_view.asp?news_no=1655/ (accessed on 5 April 2011).
- Ko, Y.J.; Cattani, K.; Chang, Y.; Hur, Y. Do spectators and competitors accept the use of scoring technology in Taekwondo competitions? Int. J. Sport Manag. Mark. 2011, 9, 238–253. [Google Scholar] [CrossRef]
- Del Vecchio, F.B.; Franchini, E.; Del Vecchio, A.H.M.; Pieter, W. Energy absorbed by electronic body protectors from kicks in a taekwondo competition. Biol. Sport 2011, 28, 75–78. [Google Scholar] [CrossRef]
- Song, Y.; Jeon, Y.; Park, G.; An, H.; Hwang, T.; Lee, H.; Lee, S. Development of taekwondo trainer system for training on electronic protector with hitting target indicator. Int. J. Comput. Sci. Netw. Secur. 2010, 10, 51–56. [Google Scholar]
- Bae, Y.S. Relationship between the impact value of electronic body protector and the impact force of force platform in the Taekwondo. Korean J. Sport Biomech. 2013, 23, 125–130. [Google Scholar] [CrossRef][Green Version]
- Jeong, H.S.; O’sullivan, D.M.; Lee, S.C.; Lee, S.Y. Safety evaluation of protective equipment for the forearm, shin, hand and foot in taekwondo. J. Sports Sci. Med. 2019, 18, 376–383. [Google Scholar]
- O’Sullivan, D.M.; Fife, G.P. Impact attenuation of protective boxing and taekwondo headgear. Eur. J. Sports Sci. 2016, 16, 1219–1225. [Google Scholar] [CrossRef]
- O’Sullivan, D.M.; Fife, G.P.; Pieter, W.; Shin, I. Safety performance evaluation of taekwondo headgear. Br. J. Sports Med. 2013, 47, 447–451. [Google Scholar] [CrossRef]
- Cho, E.H. Regional Perception in Searching for the ‘Recognized Electronic Protectors Problems’. Korean J. Meas. Eval. Phys. Educ. Sport Sci 2015, 17, 47–56. [Google Scholar]
- Moon, W.J.; Jung, K.C. The Technical Analysis Based in the Types of Olympic Taekwondo Game. Sports Sci. 2014, 31, 85–92. [Google Scholar]
- David, M.L.; Zoe Co, L.P.; Newmark, A.R.; Groisser, A.; Jay, H.; Jennifer, S.H.; David, W.B. Design and testing of a mobile health application rating tool. NPJ Digit. Med. 2020, 3, 1–7. [Google Scholar]
- Peter, B.; Relish, C.; Yaoqi, Z. Large expert-curated database for benchmarking document similarity detection in biomedical literature search. Database 2019, 1–66. [Google Scholar]
- Shih-Cheng, H.; Tanay, K.; Imon, B.; Chris, C.; Robyn, L.B.; Norah, B.; Andrew, H.; Bhavik, N.P.; Pranav, R.; Jeremy, I.; et al. PENet—a scalable deep-learning model for automated diagnosis of pulmonary embolism using volumetric CT imaging. NPJ Digit. Med. 2020, 3, 1–9. [Google Scholar]
- Davis, F.D. Perceived usefulness, perceived ease of use, and user acceptance of information technology. Mis Q. 1989, 13, 319–340. [Google Scholar] [CrossRef]
- Lee, Y.; Kozar, K.A.; Larsen, K.R. The technology acceptance model: Past, present, and future. Commun. Assoc. Inf. Syst. 2003, 12, 50. [Google Scholar] [CrossRef]
- Lucas, H.C.; Spitler, V.K. Implementation in a world of workstations and networks. Inf. Manag. 2000, 38, 119–128. [Google Scholar] [CrossRef]
- Venkatesh, V.; Davis, F.D. A theoretical extension of the technology acceptance model: Four longitudinal field studies. Manag. Sci. 2000, 46, 186–204. [Google Scholar] [CrossRef]
- Fishbein, M.; Ajzen, I. Belief, Attitude, Intention, and Behavior: An Introduction to Theory and Research; Addison-Wesley: Reading, MA, USA, 1975. [Google Scholar]
- Ajzen, I. From Intentions to Actions: A Theory of Planned Behavior. In Action Control; Springer: Berlin/Heidelberg, Germany, 1985; pp. 11–39. [Google Scholar]
- Davis, F.D.; Bagozzi, R.P.; Warshaw, P.R. User acceptance of computer technology: A comparison of two theoretical models. Manag. Sci. 1989, 35, 982–1003. [Google Scholar] [CrossRef]
- Ajzen, I. The theory of planned behavior. Organ. Behav. Hum. Decis. Process. 1991, 50, 179–211. [Google Scholar] [CrossRef]
- Lee, M.C. Factors influencing the adoption of internet banking: An integration of TAM and TPB with perceived risk and perceived benefit. Electron. Commer. Res. Appl. 2009, 8, 130–141. [Google Scholar] [CrossRef]
- Herrera, S.I.; Fénnema, M.C. Tecnologías móviles aplicadas a la educación superior. In XVII Congreso Argentino de Ciencias de la Computación; SEDICI: Buenos Aires, Argentina, 2011; pp. 620–630. [Google Scholar]
- Gómez-Ramirez, I.; Valencia-Arias, A.; Duque, L. Approach to M-learning acceptance among university students: An integrated model of TPB and TAM. Int. Rev. Res. Open Distrib. Learn. 2019, 20, 141–164. [Google Scholar] [CrossRef]
- Sung, H.J.; Jeon, H.M. Untact: Customer’s Acceptance Intention toward Robot Barista in Coffee Shop. Sustainability 2020, 12, 8598. [Google Scholar] [CrossRef]
- Lunney, A.; Cunningham, N.R.; Eastin, M.S. Wearable fitness technology: A structural investigation into acceptance and perceived fitness outcomes. Comput. Hum. Behav. 2016, 65, 114–120. [Google Scholar] [CrossRef]
- Kim, B.G.; Choi, Y.H. Effects of perceived quality on brand attitudes and purchase intention by the Taekwondo electronic hogu experience. Korean J. Sport 2017, 15, 513–522. [Google Scholar]
- Lee, S.I. A Study of the Influence of Technical and Indivisual Characteristics on the Acceptance Intention and Performance Expectation of Healthcare Werable Devices. Ph.D. Thesis, Konkuk University, Seoul, Korea, 2017. [Google Scholar]
- Park, S.U. Prediction of intention to use internet Taekwondo media using extended technology acceptance model. Taekwondo J. Kukkiwon 2020, 11, 47–59. [Google Scholar]
- Kline, R.B. Principle and Practice of Structural Equation Modeling; Guilford Press: New York, NY, USA, 1998. [Google Scholar]
- Hair, J.F.; Black, W.C.; Babin, B.J.; Anderson, R.E.; Tatham, R.L. Multivariate Data Analysis, 6th ed.; Pearson Prentice Hall: Upper Saddle River, NJ, USA, 2006. [Google Scholar]
- Fornell, C.; Larcker, D.F. Evaluating structural equation models with unobservable variables and measurement error. J. Mark. Res. 1981, 18, 39–50. [Google Scholar] [CrossRef]
- Nunnally, J.C.; Bernstein, I.H. The assessment of reliability. Psychom. Theory 1994, 3, 248–292. [Google Scholar]
- West, S.G.; Finch, J.F.; Curran, P.J. Structural Equation Models with Nonnormal Variables: Problems and Remedies. In Structural Equation Modeling: Concepts, Issues, and Applications; Hoyle, R.H., Ed.; Sage: Thousand Oaks, CA, USA, 1995; pp. 56–75. [Google Scholar]
- Leveaux, R. 2012 Olympic Games Decision Making Technologies for Taekwondo Competition. Commun. IBIMA 2012, 1–8. [Google Scholar] [CrossRef]
- Falcó, C.; Conchado, A.; Estevan, I. The effect of color on the use of electronic body protectors in taekwondo matches. Percept. Mot. Ski. 2016, 122, 812–824. [Google Scholar] [CrossRef]
- Sevinç, D.; Çolak, M. The effect of electronic body protector and gamification on the performance of taekwondo athletes. Int. J. Perform. Anal. Sport 2019, 19, 110–120. [Google Scholar] [CrossRef]
- Tasika, N. Reliability & linearity of an electronic body protector employed in taekwondo games: A preliminary study. J. Hum. Sport Exerc. 2013, 8, S622–S632. [Google Scholar]
- Kailian, G.S. Sport Taekwondo Referee Primer; Word Association Publishers: Tarentum, PA, USA, 2010. [Google Scholar]
- Ball, N.; Nolan, E.; Wheeler, K. Anthropometrical, physiological, and tracked power profiles of elite taekwondo athletes 9 weeks before the Olympic competition phase. J. Strength Cond. Res. 2011, 25, 2752–2763. [Google Scholar] [CrossRef]
- Moenig, U. Rule and equipment modification issues in World Taekwondo Federation (WTF) competition. Ido Movement for Culture. J. Martial Arts Anthropol. 2015, 15, 3–12. [Google Scholar]


| Variables | Category | Numbers | Ratio (%) |
|---|---|---|---|
| Gender | Male | 160 | 72.7 |
| Female | 60 | 27.3 | |
| Grade | Freshmen | 73 | 33.2 |
| Sophomore | 71 | 32.3 | |
| Junior | 56 | 25.5 | |
| Senior | 20 | 9.1 | |
| Period of wearing | Less than 1 year | 11 | 5.0 |
| 1–3 years | 14 | 6.4 | |
| 3–5 years | 40 | 18.2 | |
| Greater than 5 years | 155 | 70.5 | |
| Preferred brand | Daedo (Daedo International, Barcelona, Spain) (http://daedo.com) | 37 | 16.8 |
| KPNP (KPNP Co., Ltd., Seoul, Korea) (http://kpnp.net) | 183 | 83.2 |
| Measurement Items | Estimate | SE | C.R | CR | AVE | α | |
|---|---|---|---|---|---|---|---|
| Perceived quality | TEPDs are reliable. | 0.776 | 0.067 | 12.529 | 0.842 | 0.641 | 0.848 |
| TEPD manufacturing skill levels are high. | 0.672 | 0.057 | 15.431 | ||||
| The quality of TEPDs is excellent. | 0.748 | - | - | ||||
| Visual attractiveness | The exterior design of TEPDs is excellent. | 0.728 | 0.079 | 11.511 | 0.887 | 0.729 | 0.854 |
| The overall look of TEPDs is visually attractive. | 0.906 | 0.081 | 14.248 | ||||
| TEPDs give a visually sophisticated feel. | 0.813 | - | - | ||||
| Wearability | TEPDs can be worn for long periods of time. | 0.802 | 0.090 | 12.178 | 0.850 | 0.655 | 0.863 |
| TEPDs are not restricted in their movement. | 0.905 | 0.091 | 13.307 | ||||
| There is no inconvenience in wearing TEPDs. | 0.770 | - | - | ||||
| Functionality | TEPDs have various functions. | 0.776 | 0.103 | 10.138 | 0.837 | 0.632 | 0.775 |
| TEPDs are easily mixed with other devices. | 0.672 | 0.115 | 8.995 | ||||
| TEPDs provide a variety of information. | 0.748 | - | - | ||||
| Perceived ease of use | The function of the TEPD is convenient. | 0.786 | 0.106 | 10.967 | 0.868 | 0.622 | 0.842 |
| Adaptation of the TEPD is easy. | 0.740 | 0.112 | 10.350 | ||||
| TEPDs are easy to use. | 0.754 | 0.107 | 10.535 | ||||
| TEPD functioning is easy to understand. | 0.733 | - | - | ||||
| Perceived usefulness | TEPDs are useful for practice. | 0.768 | 0.074 | 13.098 | 0.908 | 0.713 | 0.888 |
| TEPDs are useful for games. | 0.831 | 0.072 | 14.718 | ||||
| TEPDs are useful for improving performance. | 0.825 | 0.074 | 14.552 | ||||
| TEPDs are generally useful. | 0.841 | - | - | ||||
| Acceptance intention | I am willing to use the TEPD again. | 0.827 | 0.092 | 12.800 | 0.895 | 0.681 | 0.879 |
| I am willing to continue to use TEPDs | 0.835 | 0.093 | 12.946 | ||||
| I will recommend TEPDs to other people. | 0.776 | 0.093 | 11.892 | ||||
| I will talk positively about TEPDs to others. | 0.772 | - | - | ||||
| X2 = 432.365, DF = 231, Q = 1.872, CFI = 0.939, IFI = 0.940, TLI = 0.927, RMSEA = 0.063 | |||||||
| 1 | 2 | 3 | 4 | 5 | 6 | 7 | |
|---|---|---|---|---|---|---|---|
| Perceived quality | 1 | ||||||
| Visual attractiveness | 0.529 ** | 1 | |||||
| Wearability | 0.499 ** | 0.491 ** | 1 | ||||
| Functionality | 0.578 ** | 0.478 ** | 0.484 ** | 1 | |||
| Perceived ease of use | 0.581 ** | 0.508 ** | 0.479 ** | 0.482 ** | 1 | ||
| Perceived usefulness | 0.675 ** | 0.445 ** | 0.301 ** | 0.485 ** | 0.616 ** | 1 | |
| Acceptance intention | 0.655 ** | 0.458 ** | 0.444 ** | 0.460 ** | 0.618 ** | 0.673 ** | 1 |
| Mean | 3.471 | 3.457 | 2.948 | 3.497 | 3.601 | 3.855 | 3.656 |
| Standard deviation | 0.826 | 0.776 | 0.951 | 0.679 | 0.736 | 0.778 | 0.791 |
| Skewness | −0.176 | 0.209 | 0.026 | 0.257 | −0.127 | −0.568 | −0.449 |
| Kurtosis | 0.093 | −0.294 | −0.491 | 0.294 | −0.048 | 0.748 | 0.721 |
| Items | Path | ß | SE | C.R | p |
|---|---|---|---|---|---|
| 1–1 | Perceived quality -> Perceived ease of use | 0.380 | 0.078 | 3.481 | 0.000 |
| 1–2 | Perceived quality -> Perceived usefulness | 0.544 | 0.088 | 5.089 | 0.000 |
| 2–1 | Visual attractiveness -> Perceived ease of use | 0.159 | 0.076 | 1.798 | 0.072 |
| 2–2 | Visual attractiveness -> Perceived usefulness | −0.010 | 0.076 | −0.131 | 0.896 |
| 3–1 | Wearability -> Perceived ease of use | 0.234 | 0.061 | 2.867 | 0.004 |
| 3–2 | Wearability -> Perceived usefulness | −0.218 | 0.064 | −2.932 | 0.003 |
| 4–1 | Functionality -> Perceived ease of use | 0.116 | 0.117 | 1.031 | 0.302 |
| 4–2 | Functionality -> Perceived usefulness | 0.107 | 0.117 | 1.093 | 0.274 |
| 5–1 | Perceived ease of use -> Perceived usefulness | 0.418 | 0.109 | 4.361 | 0.000 |
| 5–2 | Perceived ease of use -> Acceptance intention | 0.361 | 0.116 | 4.031 | 0.000 |
| 6 | Perceived usefulness -> Acceptance intention | 0.525 | 0.104 | 5.758 | 0.000 |
| X2 = 445.814, DF = 235, Q = 1.897, CFI = 0.936, IFI = 0.937, TLI = 0.925, RMSEA = 0.064 | |||||
Publisher’s Note: MDPI stays neutral with regard to jurisdictional claims in published maps and institutional affiliations. |
© 2021 by the authors. Licensee MDPI, Basel, Switzerland. This article is an open access article distributed under the terms and conditions of the Creative Commons Attribution (CC BY) license (http://creativecommons.org/licenses/by/4.0/).
Share and Cite
Park, S.-U.; Kim, D.-K.; Ahn, H. A Predictive Model on the Intention to Accept Taekwondo Electronic Protection Devices. Appl. Sci. 2021, 11, 1845. https://doi.org/10.3390/app11041845
Park S-U, Kim D-K, Ahn H. A Predictive Model on the Intention to Accept Taekwondo Electronic Protection Devices. Applied Sciences. 2021; 11(4):1845. https://doi.org/10.3390/app11041845
Chicago/Turabian StylePark, Sung-Un, Dong-Kyu Kim, and Hyunkyun Ahn. 2021. "A Predictive Model on the Intention to Accept Taekwondo Electronic Protection Devices" Applied Sciences 11, no. 4: 1845. https://doi.org/10.3390/app11041845
APA StylePark, S.-U., Kim, D.-K., & Ahn, H. (2021). A Predictive Model on the Intention to Accept Taekwondo Electronic Protection Devices. Applied Sciences, 11(4), 1845. https://doi.org/10.3390/app11041845

