Study on DID Application Methods for Blockchain-Based Traffic Forensic Data
Abstract
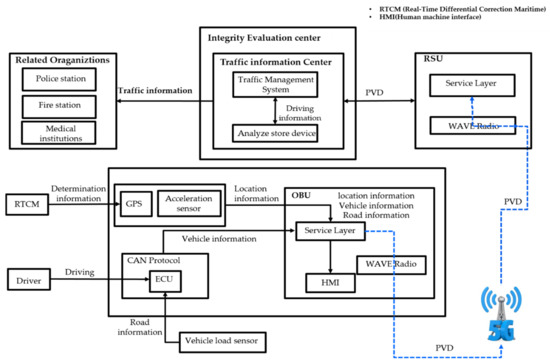
1. Introduction
2. Materials and Protocols
3. Forensic of Digital Data Collected from the Accident Vehicle
3.1. Forensic of ECU(Electronic Control Unit) Vehicle Sensor, ADAS Vehicle Sensor, and LIDAR
3.2. Forensic of Digital Sensor Data Stored in Infotainment and Log Data
4. Digital Forensic Framework by Application of Blockchain-Based Traffic Accident
4.1. Vehicle Sensor Analysis Based on Traffic Accident Digital Forensic Framework
4.2. Digital Forensic Framework of Vehicle Sensor Analysis Based on Blockchain
4.3. Digital Forensic Framework Solution of DID on Blockchain
5. Conclusions
Author Contributions
Funding
Data Availability Statement
Conflicts of Interest
References
- Ministry of Land Infrastructure and Transport. 2018 Final Report on Self-Driving Automobile Convergence Future Forum Operation Services; Ministry of Land Infrastructure and Transport: Sejong, Korea, 2018. [Google Scholar]
- ITSKorea. Part 1. Function and Performance Requirement Specification; Ministry of Land, Infrastructure and Transport: Sejong, Korea, 2017. [Google Scholar]
- Kim, H. Toward Automotive Ethernet Security. Rev. KIISC 2019, 29, 34–37. [Google Scholar]
- Park, G.; Kim, H.; Song, J.; Hong, Y.; Kwon, H. Techinical Trend of the Event Data Record. KSAE Annu. Conf. Process. 2011, 1, 21257–21264. [Google Scholar]
- Ministry of Land, Infrastructure and Transport. Guidelines for the Management of Vehicle Driving Records and Devices; Ministry of Land, Infrastructure and Transport: Sejong, Korea, 2014. [Google Scholar]
- Hong, Y. Investigation of Traffic Accident Using Skid Mark; The Institute of Internet, Broadcasting and Communication: Seoul, Korea, 2010; Volume 10, pp. 113–120. [Google Scholar]
- Kim, G.; Jeong, S.; Mun, H.; Kim, C. Design of Curve Road Detection System by Convergence of Sensor. J. Digit. Convergence 2019, 14, 253–259. [Google Scholar]
- Son, S.; Kim, T.; Jeon, Y.; Baek, Y. Smart Camera Technology to Support High Speed Video Processing in Vehicular Network. J. Korean Inst. Commun. Inf. Sci. 2015, 40, 152–164. [Google Scholar]
- Back, S.; Jang, J. Using OBD2 Protocol, a Implement of Blackbox with Vehicle State Data and the External Video; Korea Institute of information and Communication Engineering: Seoul, Korea, 2010; pp. 97–100. [Google Scholar]
- Andres, P. Data recording for ADAS development—Scalable recording of sensor and ECU data. Elektronik Automot. 2017, 2–3. [Google Scholar]
- Jesse, L. Vehicular Infotainment Forensics: Collecting Data and Putting It into Perspective; University of Ontario Institute of Technology: Oshawa, ON, Canada, 2017. [Google Scholar]
- Korea, Transportation Safety Authority, Digital Tachograph Analysis System. Available online: https://etas.kotsa.or.kr/etas/frtg0100/goList.do (accessed on 12 November 2019).
- Choi, J.; Yoon, D.; Kim, H.; Park, J. Vehicle and Driver Management System Through Vehicle Information Analysis. J. Korean Inst. Commun. Sci. 2008, 25, 3–9. [Google Scholar]
- Kwon, O. Specification Part 1. Function and Performance Requirement Specification. ITS KOREA 2017, 1, 1–23. [Google Scholar]
- Astarita, V.; Giofrè, V.P.; Mirabelli, G.; Solina, V. A Review of Blockchain-Based Systems in Transportation. Information 2020, 11, 21. [Google Scholar] [CrossRef]
- Knirsch, F.; Unterweger, A.; Engel, D. Privacy-preserving Blockchain-based electric vehicle charging with dynamic tariff decisions. Comput. Sci. Res. 2018, 33, 71–79. [Google Scholar] [CrossRef]
- Dorri, A.; Steger, M.; Kanhere, S.S.; Jurdak, R. BlockChain: A Distributed Solution to Automotive Security and Privacy. IEEE Commun. Mag. 2017, 55, 119–125. [Google Scholar] [CrossRef]
- Kerrache, C.A.; Calafate, C.T.; Cano, J.C.; Lagraa, N.; Manzoni, P. Trust management for vehicular networks: An adversary-oriented overview. IEEE Access 2016, 4, 9293–9307. [Google Scholar] [CrossRef]
- DID/VC Engine Installation Instructions; FutureSense: San Rafael, CA, USA, 10 December 2020.
- Yoon, D.; ETRI Blockchain RD Center. Self-Sovereign Identity Certificate Structure Analysis; Jpub: Paju, Korea, 2020. [Google Scholar]
- Vehicle Data processing Instructions, D2X. 10 December 2020.
- Christidis, K.; Devetsikiotis, M. Blockchain and Smart Contracts for the Internet of Things. IEEE Access 2016, 4, 2292–2303. [Google Scholar] [CrossRef]
- Cebe, M.; Erdin, E.; Akkaya, K.; Aksu, H.; Uluagac, S. Block4forensic: An integrated lightweight blockchain framework for forensics applications of connected vehicles. IEEE Commun. Mag. 2019, 56, 50–57. [Google Scholar] [CrossRef]




| Data | Type | Location | Meaning |
|---|---|---|---|
| Device Lists | User Data | MediaCache/ | Names |
| Device Serial Number | User Data | MediaCache/ | |
| Device playlist | User Data | MediaCache/ | |
| Contact Names | User Data | GrammarFSM/ Windows/phonebook iVe Report | Arbitrary files |
| SMS | User Data | TxtMsgApp/ | Potential SMS information |
| Registry | System | Documents and Setting | |
| User Activity | User Data | Windows/LogFiles/ | |
| Windows Dump | System | Windows/LogFiles/ | Windows memory dump |
| System Events | System | Windows/ LogFiles/ | |
| Internet History | Application | Cookies/ Temporary |
| Name | Details |
|---|---|
| DSRC msgID | Unique identifier which signifies upload of collected information (PVD: 10) |
| DDate Time | GPS time information (in accordance with SAE J2735 standards) |
| Longitude | Longitude location information (in accordance with SAE J2735 standards) |
| Latitude | Latitude location information (in accordance with SAE J2735 standards) |
| OBE ID | Unique identifier assigned to OBE |
| Manufacturer/Model | OBE manufacturer and model name |
| Firmware version | Firmware version information |
| Firmware Upgrade Status | Firmware download or upgrade status |
| Map version | Map version |
| RSSI | Strength of signal reception |
| Traffic Collection Information | Traffic information collected by OBE |
| Create a Key-Pair If Needed | Get DID (Did:Key) for Key-Pair |
| if [ -e key.jwk]; then echo ‘Using existing keypair.’ else didkit generate-ed25519-key > key.jwk echo ‘Generated keypair.’ | did=$(didkit key-to-did-key -k key.jwk) printf ‘DID: %s\n\n’ “$did” |
| Prepare credential for issuing | Issue verifiable presentation |
| {“@context”: “https://www.w3.org/2018/credentials/v1”, “id”: “http://example.org/credentials/3731”, “type”: [“VerifiableCredential”], “issuer”: “$did”, “issuanceDate”: “2020-08-19T21:41:50Z”, “credentialSubject”: { “id”: “did:example:d23dd687a7dc6787646f2eb98d0” } } | didkit vc-issue-presentation \ -k key.jwk \ -v “$did” \ -p authentication \ < presentation-unsigned.jsonld \ > presentation-signed.jsonld echo ‘Issued verifiable presentation:’ print_json presentation-signed.jsonld echo |
| Condition | Data |
|---|---|
| Sensor | LIDAR Data, (3D Point Cloud), Lane Detection Results (MobileEye), RADAR Object |
| Vehicle | IMU (Inertial Measurement Unit), GPS (Global Positioning System), Vehicle Location Information |
| Drive Support Data | LDM (Local Dynamic Map) Real-Time driving data (leading Car, Vehicles driving in Front, Cut in) |
| Driving Strategy Data | Vehicles driving in Front, Flag/Speed Bump Flag/Cut-in Flag/Crosswalk stop Flag/Crossroad Flag/ Traffic Light stop Flag (Include Stopping distance)/Left turn at your own risk Flag/Stop at Rotational Intersection Flag(Include stopping distance) |
| Control data | Curvaturn information, Vehicle drive Estimated Path (Quadratic curve Function), Control: Steering, Acceleration or Deceleration |
Publisher’s Note: MDPI stays neutral with regard to jurisdictional claims in published maps and institutional affiliations. |
© 2021 by the authors. Licensee MDPI, Basel, Switzerland. This article is an open access article distributed under the terms and conditions of the Creative Commons Attribution (CC BY) license (http://creativecommons.org/licenses/by/4.0/).
Share and Cite
Yoon, C.; Hwang, J.; Cho, M.; Lee, B.G. Study on DID Application Methods for Blockchain-Based Traffic Forensic Data. Appl. Sci. 2021, 11, 1268. https://doi.org/10.3390/app11031268
Yoon C, Hwang J, Cho M, Lee BG. Study on DID Application Methods for Blockchain-Based Traffic Forensic Data. Applied Sciences. 2021; 11(3):1268. https://doi.org/10.3390/app11031268
Chicago/Turabian StyleYoon, Cheolhee, Jaehun Hwang, Minje Cho, and Bong Gyou Lee. 2021. "Study on DID Application Methods for Blockchain-Based Traffic Forensic Data" Applied Sciences 11, no. 3: 1268. https://doi.org/10.3390/app11031268
APA StyleYoon, C., Hwang, J., Cho, M., & Lee, B. G. (2021). Study on DID Application Methods for Blockchain-Based Traffic Forensic Data. Applied Sciences, 11(3), 1268. https://doi.org/10.3390/app11031268

