Solar Power System Assessments Using ANN and Hybrid Boost Converter Based MPPT Algorithm
Abstract
:1. Introduction
1.1. Major Contribution
- The outcomes of solar system are enhanced in this model using ANN and HBC based MPPT algorithm;
- The mathematical model is elaborated in detail to show how the ANN and HBC based MPPT algorithm improve the quality of service of a solar power system;
- The model is designed for simulation analysis and is compared among various procedures like Elman neural network (ENN), with install HBC and ANN mechanisms and without install HBC and ANN procedures in order to evaluate proposed model executions;
- The proposed ANN model presents reliable outcomes in view of simple structure, fast training and robust performance. This effectiveness is further modified by applying HBC in the proposed model.
1.2. Organization of Paper
1.3. Related Work
2. Proposed ANN Based MPPT and Hybrid Boost Converter Model
3. Analytical Approach
3.1. Analytical Model of PV Module
3.2. Analytical Modeling of a Traditional Boost Converter
3.3. Analytical Modelling of Enhanced Single Phase Hybrid Boost Converter
4. Results and Discussion
5. Conclusions
Author Contributions
Funding
Institutional Review Board Statement
Informed Consent Statement
Data Availability Statement
Conflicts of Interest
References
- Markvart, T. Solar Electricity; John Wiley & Sons: Chichester, UK, 1994. [Google Scholar]
- Rekioua, D.; Matagne, E. Optimization of Photovoltaic Power Systems: Modelization, Simulation and Control; Springer: London, UK, 2012. [Google Scholar]
- De Soto, W.; Klein, S.A.; Beckman, W.A. Improvement and validation of a model for photovoltaic array performance. Sol. Energy 2006, 80, 78–88. [Google Scholar] [CrossRef]
- Koutroulis, E.; Kalaitzakis, K.; Voulgaris, N.C. Development of a microcontroller-based, photovoltaic maximum power point tracking control system. IEEE Trans. Power Electron. 2001, 16, 46–54. [Google Scholar] [CrossRef] [Green Version]
- Sera, D.; Teodorescu, R.; Hantschel, J.; Knoll, M. Optimized maximum power point tracker for fast-changing environmental conditions. IEEE Trans. Ind. Electron. 2008, 55, 2629–2637. [Google Scholar] [CrossRef] [Green Version]
- Inthamoussou, F.A.; Battista, H.D.; Mantz, R.J. New concept in maximum power tracking for the control of a photovoltaic/hydrogen system. Int. J. Hydrog. Energy 2012, 37, 14951–14958. [Google Scholar] [CrossRef]
- Femia, N.; Petrone, G.; Spagnuolo, G.; Vitelli, M. A technique for improving P & O MPPT performances of double-stage grid-connected photovoltaic systems. IEEE Trans. Ind. Electron. 2009, 56, 4473–4482. [Google Scholar]
- Munir, H.K.; Nur, S.M.; Ahmed, E.-S. Wavelet based hybrid ANN-ARIMA models for meteorological drought forecasting. J. Hydrol. 2020, 590, 125380. [Google Scholar]
- Ruiz-Aguilar, J.J.; Turias, I.; González-Enrique, J. A permutation entropy-based EMD–ANN forecasting ensemble approach for wind speed prediction. Neural Comput. Appl. 2021, 33, 2369–2391. [Google Scholar] [CrossRef]
- Akbal, Y.; Ünlü, K.D. A deep learning approach to model daily particular matter of Ankara: Key features and forecasting. Int. J. Environ. Sci. Technol. 2021. [Google Scholar] [CrossRef]
- Abdul, R.P.; Damhuji, R.; Kharudin, A.; Muhammad, Z.M.; Ahmed, N.A.; Moneer, A.F. Solar irradiance measurement instrumentation and power solar generation forecasting based on Artificial Neural Networks (ANN): A review of five years research trend. Sci. Total Environ. 2020, 715, 136848. [Google Scholar]
- Esram, T.; Chapman, P.L. Comparison of photovoltaic array maximum power point tracking techniques. IEEE Trans. Energy Convers. 2007, 22, 439–449. [Google Scholar] [CrossRef] [Green Version]
- Femia, G.N.; Petrone, G.; Spagnuolo, G.; Vitelli, M. Optimization of perturb and observe maximum power point tracking method. IEEE Trans. Power Electron. 2005, 20, 963–973. [Google Scholar] [CrossRef]
- Li, G.; Wang, H.A. Novel stand-alone PV generation system based on variable step size INC MPPT and SVPWM control. In Proceedings of the IEEE 6th International Power Electronics and Motion Control Conference, IEEE-IPEMC’09, Wuhan, China, 17–20 May 2009; p. 2155e60. [Google Scholar]
- Safari, A.; Mekhilef, S. Simulation and hardware implementation of incremental conductance MPPT with direct control method using cuk converter. IEEE Trans. Ind. Electron. 2011, 58, 1154–11561. [Google Scholar] [CrossRef]
- Reisi, A.R.; Moradi, M.H.; Jamasb, S. Classification and comparison of maximum power point tracking techniques for photovoltaic system: A review. Renew. Sustain. Energy Rev. 2013, 19, 433–443. [Google Scholar] [CrossRef]
- Kamarzaman, N.A.; Tan, C.W. A comprehensive review of maximum power point tracking algorithms for photovoltaic systems. Renew. Sustain. Energy Rev. 2014, 37, 585–598. [Google Scholar] [CrossRef]
- Xiao, W.; Dunford, W.G. A modified adaptive hill climbing MPPT method for photovoltaic power systems. In Proceedings of the 35th Annual IEEE Power Electronics Specialists Conference, Aachen, Germany, 20–25 June 2004; pp. 1957–1963. [Google Scholar]
- Liu, F.; Kang, Y.; Zhang, Y.; Duan, S. Comparison of P & O and hill climbing MPPT methods for grid-connected PV converter. In Proceedings of the 3rd IEEE Conference on Industrial Electronics and Applications, Singapore, 3–5 June 2008; pp. 804–807. [Google Scholar]
- Mutoh, N.; Matuo, T.; Okada, K.; Sakai, M. Prediction-databased maximum-power-pointtracking method for photovoltaic power generation systems. In Proceedings of the IEEE 33rd Annu. Power Electronics Specialists Conference, Cairns, QLD, Australia, 23–27 June 2002; pp. 1489–1494. [Google Scholar]
- Chao, K.H.; Li, C.J.; Wang, M.H. A Maximum Power Point Tracking Method Based on Extension Neural Network for PV Systems [Part I, LNCS 5551]; Springer: Wuhan, China, 2009; pp. 745–755. [Google Scholar]
- Yasushi, K.; Koichiro, Y.; Masahito, K. Quick Maximum Power Point Tracking of Photovoltaic Using Online Learning Neural Network. In Proceedings of the International Conference on Neural Information Processing ICONIP 2009: Neural Information Processing, Bangkok, Thailand, 1–5 December 2009; pp. 606–613. [Google Scholar]
- Majed, B.A.; Maher, C.; Zied, C. Artificial Neural Network based control for PV/T panel to track optimum thermal and electrical power. Energy Convers. Manag. 2013, 65, 372–380. [Google Scholar]
- Shahzad, A.; Hafiz, M.; Muhammad, A. Iftikhar, A.; Muhammad, K.A.; Zil, H.; Safdar, A.K. Supertwisting Sliding Mode Algorithm Based Nonlinear MPPT Control for a Solar PV System with Artificial Neural Networks Based Reference Generation. Energies 2020, 13, 3695. [Google Scholar] [CrossRef]
- Liu, Y.H.; Liu, C.L.; Huang, J.W.; Chen, J.H. Neural-network-based maximum power point tracking methods for photovoltaic systems operating under fast changing environments. Sol. Energy 2013, 89, 42–53. [Google Scholar] [CrossRef]
- Chekired, A.; Mellit, S.A.; Kalogirou, C.L. Intelligent maximum power point trackers for photovoltaic applications using FPGA chip: A comparative study. Sol. Energy 2014, 101, 83–99. [Google Scholar] [CrossRef]
- Rajib, B.R.; Rokonuzzaman, M.; Amin, N.; Mishu, M.K.; Rahman, S.; Mithulananthan, N.; Rahman, K.S.; Shakeri, M.; Pasupuleti, J. A Comparative Performance Analysis of ANN Algorithms for MPPT Energy Harvesting in Solar PV System. IEEE Access 2021, 9, 102137–102152. [Google Scholar]
- Fathi, M.; Parian, J.A. Intelligent MPPT for photovoltaic panels using a novel fuzzy logic and artificial neural networks based on evolutionary algorithms. Energy Rep. 2021, 7, 1338–1348. [Google Scholar] [CrossRef]
- Jiang, M.; Ghahremani, M.; Dadfar, S.; Chi, H.; Abdallah, Y.N.; Furukawa, N. A novel combinatorial hybrid SFL–PS algorithm based neural network with perturb and observe for the MPPT controller of a hybrid PV-storage system. Control Eng. Pract. 2021, 114, 104880. [Google Scholar] [CrossRef]
- Badreddine, B.; Amar, B.; Noureddine, H. A novel nature-inspired maximum power point tracking (MPPT) controller based on ACO-ANN algorithm for photovoltaic (PV) system fed arc welding machines. Neural Comput. Appl. 2021. [Google Scholar] [CrossRef]
- Zerglaine, A.; Mohammedi, A.; Bentata, K.; Rekioua, D.; Oubelaid, A.; Mebarki, N.E. Enhancement of Extracted Photovoltaic Power Using Artificial Neural Networks MPPT Controller. Adv. Green Energies Mater. Technol. 2021, 265–272. [Google Scholar] [CrossRef]
- Faisal, S.; Muhammad, H.Y.; Haider, A.T.; Muhammad, R.A.; Zeeshan, A.A.; Muhammad, H.K. Performance Benchmark of Multi-Layer Neural Network Based Solar MPPT for PV Applications. In Proceedings of the 2021 International Conference on Emerging Power Technologies (ICEPT), Topi, Pakistan, 10–11 April 2021. [Google Scholar]
- Ankit, G.; Pawan, K.; Rupendra, K.P.; Yogesh, K.C. Performance Analysis of Neural Network and Fuzzy Logic Based MPPT Techniques for Solar PV Systems. In Proceedings of the 2014 6th IEEE Power India International Conference (PIICON), Delhi, India, 5–7 December 2014. [Google Scholar]
- Zhang, H.; Cheng, S. A new MPPT algorithm based on ANN in solar PV systems. Advances in Computer. In Communication, Control and Automation; Springer: Berlin/Heidelberg, Germany, 2011; pp. 77–84. [Google Scholar]
- Yong, Z.; Hong, L.; Liqun, L.; Xiao, F.G. The MPPT control method by using BP neural networks in PV generating system. In Proceedings of the 2012 International Conference on Industrial Control and Electronics Engineering, Hangzhou, China, 23–25 March 2012. [Google Scholar]
- Bendib, B.; Krim, F.; Belmili, H.; Almi1, M.F.; Bolouma, S. An Intelligent MPPT Approach based on Neural- Network Voltage Estimator and Fuzzy Controller, Applied to a Stand-alone PV System. In Proceedings of the 2014 IEEE 23rd International Symposium on Industrial Electronics (ISIE), Istanbul, Turkey, 1–4 June 2014. [Google Scholar]
- Poom, K.; Somyot, K. Maximum Power Point Tracking Using Neural Network in Flyback MPPT inverter for PV systems. In Proceedings of the SCIS-ISIS 2012, Kobe, Japan, 20–24 November 2012. [Google Scholar]
- Rahul, D. Neural Network MPPT Control Scheme With Hysteresis Current Controlled Inverter For Photovoltaic System. In Proceedings of the 2014 RAECS UIET Panjab University, Chandigarh, India, 6–8 March 2014. [Google Scholar]
- Aymen, C.; Rashad, M.K.; Ken, N. A novel multi-model neuro-fuzzy-based MPPT for three-phase grid-connected photovoltaic system. Sol. Energy 2010, 84, 2219–2229. [Google Scholar]
- Wai, R.J.; Lin, C.Y.; Duan, R.Y.; Chang, Y.R. Highefficiency dc-dc converter with high voltage gain and reduced switch stress. IEEE Trans. Ind. Electron. 2007, 54, 354–364. [Google Scholar] [CrossRef]
- Wu, T.F.; Lai, Y.S.; Hung, J.C.; Chen, Y.M. Boost converter with coupled inductors and buck-boost type of active clamp. IEEE Trans. Ind. Electron. 2008, 55, 154–162. [Google Scholar] [CrossRef]
- Vahedi, H.; Sharifzadeh, M.; Al-Haddad, K. Modified Seven-Level Pack U-Cell Inverter for Photovoltaic Applications. IEEE J. Emerg. Sel. Top. Power Electron. 2018, 6, 1508–1516. [Google Scholar] [CrossRef]
- Babaie, M.; Sharifzadeh, M.; Mehrasa, M.; Chouinard, G.; AlHaddad, K. PV Panels Maximum Power Point Tracking based on ANN in Three-Phase Packed E-Cell Inverter. In Proceedings of the 2020 IEEE International Conference on Industrial Technology (ICIT), Buenos Aires, Argentina, 26–28 February 2020; pp. 854–859. [Google Scholar] [CrossRef]
















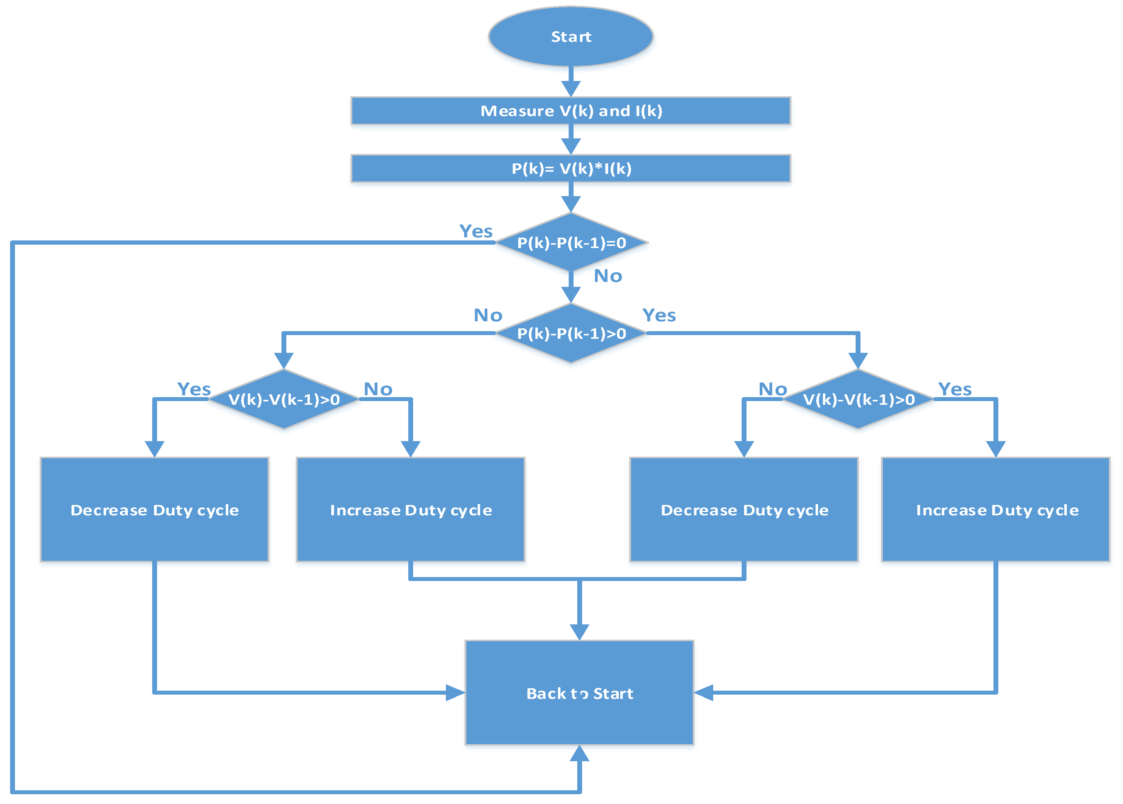
| dv | dp | dp/dv | Duty Cycle |
|---|---|---|---|
| −1 | −1 | −1 | D(n) = D(n − 1) |
| +1 | −1 | +1 | D(n) = D(n − 1) |
| −1 | +1 | +1 | D(n) = D(n − 1) |
| +1 | +1 | −1 | D(n) = D(n − 1) |
| Name of Parameter | Description |
|---|---|
| Diode Current | |
| Short Circuit Current | |
| Reserve Saturation Current | |
| Short circuit current under standard condition | |
| open voltage under standard condition | |
| Thermal voltage in the semiconductor | |
| Power under standard condition | |
| Cell in series in module | |
| parallel branches in module | |
| module in series in an array | |
| parallel branches in array | |
| Ambient temperature | |
| Cell temperature | |
| Irradiance | |
| K | Boltzmann Constant |
| Fill Factor | |
| D | Duty Cycle |
| On time of switch | |
| Reference Voltage | |
| Reference inductor current | |
| Optimal duty cycle | |
| Inductor 1 and 2 | |
| Capacitance | |
| Inductor Average Current | |
| Output Voltage |
| Name of Parameter | Description |
|---|---|
| Short circuit current | 10.5 A |
| Open circuit voltage | 22.1 V |
| Irradiance | 700–1000 W/m2 |
| No of cells in module | 60 |
| No of cells in series module | 8 |
| No of cells in parallel | 6 |
| Temperature | 25 °C |
| Maximum power | 120 W |
| Ideal factor | 1.9 |
| Maximum voltage | 620 v |
Publisher’s Note: MDPI stays neutral with regard to jurisdictional claims in published maps and institutional affiliations. |
© 2021 by the authors. Licensee MDPI, Basel, Switzerland. This article is an open access article distributed under the terms and conditions of the Creative Commons Attribution (CC BY) license (https://creativecommons.org/licenses/by/4.0/).
Share and Cite
Haseeb, I.; Armghan, A.; Khan, W.; Alenezi, F.; Alnaim, N.; Ali, F.; Muhammad, F.; Albogamy, F.R.; Ullah, N. Solar Power System Assessments Using ANN and Hybrid Boost Converter Based MPPT Algorithm. Appl. Sci. 2021, 11, 11332. https://doi.org/10.3390/app112311332
Haseeb I, Armghan A, Khan W, Alenezi F, Alnaim N, Ali F, Muhammad F, Albogamy FR, Ullah N. Solar Power System Assessments Using ANN and Hybrid Boost Converter Based MPPT Algorithm. Applied Sciences. 2021; 11(23):11332. https://doi.org/10.3390/app112311332
Chicago/Turabian StyleHaseeb, Imran, Ammar Armghan, Wakeel Khan, Fayadh Alenezi, Norah Alnaim, Farman Ali, Fazal Muhammad, Fahad R. Albogamy, and Nasim Ullah. 2021. "Solar Power System Assessments Using ANN and Hybrid Boost Converter Based MPPT Algorithm" Applied Sciences 11, no. 23: 11332. https://doi.org/10.3390/app112311332
APA StyleHaseeb, I., Armghan, A., Khan, W., Alenezi, F., Alnaim, N., Ali, F., Muhammad, F., Albogamy, F. R., & Ullah, N. (2021). Solar Power System Assessments Using ANN and Hybrid Boost Converter Based MPPT Algorithm. Applied Sciences, 11(23), 11332. https://doi.org/10.3390/app112311332

