Application of Hierarchical Agglomerative Clustering (HAC) for Systemic Classification of Pop-Up Housing (PUH) Environments
Abstract
:1. Introduction
1.1. Description of PUH-Environments–Web Search and Literature Survey
1.2. Data/Buildings Classification and Applied Clustering Algorithms
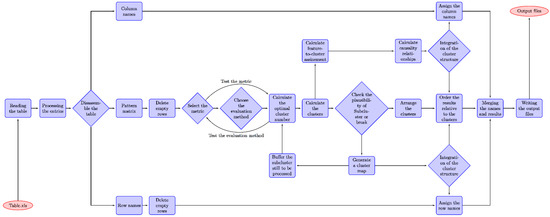
2. Methodology
2.1. Data Preparation–Data Type and Scale
2.2. Cluster Analysis
2.2.1. Descriptions and Definitions of Application-Oriented Hierarchical Cluster Analysis (HCA)
2.2.2. Applied Clustering Technique
2.2.3. Measuring Dissimilarity: Proximity Index ‘Hamming Distance’ (Minkowski Metric)
2.2.4. Determining the Number of Clusters: Clustering Index ‘Calinski-Harabasz’-Criterion
2.2.5. Deep Search
2.2.6. Limitations of Applied Method
2.3. Assessment
2.3.1. Proportion Pi
2.3.2. Significance Si
3. Results
3.1. Input Data for Clustering Algorithm
Pattern and Proximity Matrix
3.2. Visualization of Clustering Results
3.2.1. Overview of the Resulting Structuring
3.2.2. Proximity Dendrogram
4. Discussion
4.1. Bar Plots–Feature-To-Cluster Assignment
4.2. Interpretation
5. Conclusions
5.1. Final Classification Remarks
5.1.1. General
5.1.2. Building Flexibility
5.1.3. Environment
5.1.4. Infrastructure/Technical Layout
5.1.5. Construction
5.2. Final Conclusions
Supplementary Materials
Author Contributions
Funding
Institutional Review Board Statement
Informed Consent Statement
Data Availability Statement
Conflicts of Interest
References
- Tumminia, G.; Guarino, F.; Longo, S.; Ferraro, M.; Cellura, M.; Antonucci, V. Life cycle energy performances and environmental impacts of a prefabricated building module. Renew. Sustain. Energy Rev. 2018, 92, 272–283. [Google Scholar] [CrossRef]
- Perrucci, D.V.; Vazquez, B.A.; Aktas, C.B. Sustainable Temporary Housing: Global Trends and Outlook. Procedia Eng. 2016, 145, 327–332. [Google Scholar] [CrossRef] [Green Version]
- Abulnour, A.H. The post-disaster temporary dwelling: Fundamentals of provision, design and construction. HBRC J. 2014, 10, 10–24. [Google Scholar] [CrossRef] [Green Version]
- Félix, D.; Monteiro, D.; Feio, A. Estimating the needs for temporary accommodation units to improve pre-disaster urban planning in seismic risk cities. Sustain. Cities Soc. 2020, 61, 102276. [Google Scholar] [CrossRef]
- Arslan, H. Re-design, re-use and recycle of temporary houses. Build. Environ. 2007, 42, 400–406. [Google Scholar] [CrossRef]
- Potangaroa, R. Sustainability by Design: The Challenge of Shelter in Post Disaster Reconstruction. Procedia—Soc. Behav. Sci. 2015, 179, 212–221. [Google Scholar] [CrossRef] [Green Version]
- Mora, D.; Fajilla, G.; Austin, M.C.; de Simone, M. Occupancy patterns obtained by heuristic approaches: Cluster analysis and logical flowcharts. A case study in a university office. Energy Build. 2019, 186, 147–168. [Google Scholar] [CrossRef]
- Wei, Y.; Zhang, X.; Shi, Y.; Xia, L.; Pan, S.; Wu, J.; Han, M.; Zhao, X. A review of data-driven approaches for prediction and classification of building energy consumption. Renew. Sustain. Energy Rev. 2018, 82, 1027–1047. [Google Scholar] [CrossRef]
- Deb, C.; Lee, S.E. Determining key variables influencing energy consumption in office buildings through cluster analysis of pre- and post-retrofit building data. Energy Build. 2018, 159, 228–245. [Google Scholar] [CrossRef]
- Yang, J.; Ning, C.; Deb, C.; Zhang, F.; Cheong, D.; Lee, S.E.; Sekhar, C.; Tham, K.W. K-Shape clustering algorithm for building energy usage patterns analysis and forecasting model accuracy improvement. Energy Build. 2017, 146, 27–37. [Google Scholar] [CrossRef]
- Li, K.; Ma, Z.; Robinson, D.; Ma, J. Identification of typical building daily electricity usage profiles using Gaussian mixture model-based clustering and hierarchical clustering. Appl. Energy 2018, 231, 331–342. [Google Scholar] [CrossRef]
- Heidarinejad, M.; Dahlhausen, M.; McMahon, S.; Pyke, C.; Srebric, J. Cluster analysis of simulated energy use for LEED certified U.S. office buildings. Energy Build. 2014, 85, 86–97. [Google Scholar] [CrossRef] [Green Version]
- Pieri, S.P.; Tzouvadakis, I.; Santamouris, M. Identifying energy consumption patterns in the Attica hotel sector using cluster analysis techniques with the aim of reducing hotels’ CO2 footprint. Energy Build. 2015, 94, 252–262. [Google Scholar] [CrossRef]
- Ma, Z.; Yan, R.; Li, K.; Nord, N. Building energy performance assessment using volatility change based symbolic transformation and hierarchical clustering. Energy Build. 2018, 166, 284–295. [Google Scholar] [CrossRef]
- Yoganathan, D.; Kondepudi, S.; Kalluri, B.; Manthapuri, S. Optimal sensor placement strategy for office buildings using clustering algorithms. Energy Build. 2018, 158, 1206–1225. [Google Scholar] [CrossRef]
- Huang, P.; Sun, Y. A clustering based grouping method of nearly zero energy buildings for performance improvements. Appl. Energy 2019, 235, 43–55. [Google Scholar] [CrossRef]
- Schaefer, A.; Ghisi, E. Method for obtaining reference buildings. Energy Build. 2016, 128, 660–672. [Google Scholar] [CrossRef]
- Tardioli, G.; Kerrigan, R.; Oates, M.; O’Donnell, J.; Finn, D.P. Identification of representative buildings and building groups in urban datasets using a novel pre-processing, classification, clustering and predictive modelling approach. Build. Environ. 2018, 140, 90–106. [Google Scholar] [CrossRef]
- Owen, S.M.; MacKenzie, A.R.; Bunce, R.G.H.; Stewart, H.E.; Donovan, R.G.; Stark, G.; Hewitt, C.N. Urban land classification and its uncertainties using principal component and cluster analyses: A case study for the UK West Midlands. Landsc. Urban Plan. 2006, 78, 311–321. [Google Scholar] [CrossRef] [Green Version]
- Santamouris, M.; Mihalakakou, G.; Patargias, P.; Gaitani, N.; Sfakianaki, K.; Papaglastra, M.; Pavlou, C.; Doukas, P.; Primikiri, E.; Geros, V.; et al. Using intelligent clustering techniques to classify the energy performance of school buildings. Energy Build. 2007, 39, 45–51. [Google Scholar] [CrossRef]
- Ghiassi, N.; Mahdavi, A. Reductive bottom-up urban energy computing supported by multivariate cluster analysis. Energy Build. 2017, 144, 372–386. [Google Scholar] [CrossRef]
- Gao, X.; Malkawi, A. A new methodology for building energy performance benchmarking: An approach based on intelligent clustering algorithm. Energy Build. 2014, 84, 607–616. [Google Scholar] [CrossRef]
- Xinyi, L.; Runming, Y.; Meng, L.; Costanzo, V.; Wei, Y.; Wenbo, W.; Short, A.; Baizhan, L. Developing urban residential reference buildings using clustering analysis of satellite images. Energy Build. 2018, 169, 417–429. [Google Scholar] [CrossRef]
- Dinh, D.-T.; Huynh, V.-N.; Sriboonchitta, S. Clustering mixed numerical and categorical data with missing values. Inf. Sci. 2021, 571, 418–442. [Google Scholar] [CrossRef]
- Jain, A.K.; Dubes, R.C. Algorithms for Clustering Data; Prentice Hall-Inc.: Hoboken, NJ, USA, 1988; p. 334. [Google Scholar]
- Jain, A.K.; Murty, M.N.; Flynn, P.J. Data Clustering: A Review. ACM Comput. Surv. 1999, 31, 60. [Google Scholar] [CrossRef]
- Dinh, D.-T.; Fujinami, T.; Huynh, V.N. Estimating the Optimal Number of Clusters in Categorical Data Clustering by Silhouette Coefficient. In Knowledge and Systems Sciences Communications in Computer and Information Science, Proceedings of the KSS 2019, Da Nang, Vietnam, 29 November–1 December 2019; Springer: Singapore, 2019; Volume 1103. [Google Scholar] [CrossRef]






| (dxn)-Pattern Matrix | |||||||||||||||||||||||||||||||||||||||||||||||||||||||||||
|---|---|---|---|---|---|---|---|---|---|---|---|---|---|---|---|---|---|---|---|---|---|---|---|---|---|---|---|---|---|---|---|---|---|---|---|---|---|---|---|---|---|---|---|---|---|---|---|---|---|---|---|---|---|---|---|---|---|---|---|
| Overall table (pattern matrix) of pop-up examples | A | A | A | A | A | A | A | A | A | A | B | B | B | B | C | C | C | C | C | C | C | C | C | C | C | C | C | C | C | C | C | C | C | C | C | C | C | D | D | D | D | D | D | D | D | D | D | D | E | E | E | E | E | E | |||||
| Consecutive Number | 1 | 2 | 3 | 4 | 5 | 6 | 7 | 8 | 9 | 10 | 11 | 12 | 13 | 14 | 15 | 16 | 17 | 18 | 19 | 20 | 21 | 22 | 23 | 24 | 25 | 26 | 27 | 29 | 30 | 31 | 32 | 33 | 34 | 35 | 36 | 28 | 37 | 38 | 39 | 40 | 41 | 42 | 43 | 44 | 45 | 46 | 47 | 48 | 49 | 50 | 51 | 52 | 53 | 54 | |||||
| ID-Number | 43 | 51 | 19 | 58 | 45 | 9 | 32 | 44 | 6 | 49 | 61 | 37 | 16 | 10 | 62 | 46 | 63 | 31 | 5 | 13 | 47 | 28 | 40 | 38 | 39 | 12 | 11 | 34 | 27 | 15 | 29 | 30 | 33 | 23 | 4 | 64 | 17 | 52 | 22 | 25 | 50 | 8 | 14 | 53 | 60 | 18 | 41 | 42 | 54 | 59 | 48 | 21 | 65 | 3 | |||||
| Object name | Properties | Weaving a Home | Base camp field hospital in Balukhali II | Emergency (..) center Hamburg | Cuvrybrache Berlin | Refugee Shelter Balukhali II | Instant (..) light weight /..) Munich | Better Shelter | Lifeshelter | Habitat for humanity | instant home | Wagendorf Lohmühle | Little Home Köln e.V. | Getaway House | Wohnwagon | FEMA Temporary housing units | EXO Emergency Shelters | Seven Skies Pop Up Hotel | micro compact home (m-ch) | Heijmans ONE | Sliding hub | Nader Khalili & Cal Earth Earth Buildings | BaleHouse | 3D Printed home | 3D Housing 05 | BigDelta project | Prototype ME-01 | Meme Meadows Experimental House | YMCA’s Y:Cube house | The Blob | Tanzania Rural Housing | Abaton casa transportable | Arc House | microHOME | Home Box | Passive house pop-up | Airclad Suffolk Pod | Concrete shelter Ahrweiler | Urban Rigger | Feel Home Taufkirchen | Pop-up dorms Seestadt Aspern | Wohncontainer Pfarre Rodaun | City Container Zürich | NYC Emergency Housing Prototype | Onagawa Temporary Container Housing | Startblok Riekerhaven | Cubity | Slim Building Siemensstraße | Holzmodule Podhaskygasse | Haus Liebhartstal | HAWI | Notunterkunft Primavesigasse | Pop-down Hotel | Sleepbox mobile hotel | Dwelling with SHED | ||||
| 1 | 6 | free standing | x | x | x | x | x | x | x | x | x | x | x | x | x | x | x | x | x | x | x | x | x | x | x | x | x | x | x | x | x | x | x | x | x | x | x | x | x | x | x | x | x | x | x | x | x | x | x | x | x | x | |||||||
| 2 | 3 | newly built accomodation | x | x | x | x | x | x | x | x | x | x | x | x | x | x | x | x | x | x | x | x | x | x | x | x | x | x | x | x | x | x | x | x | x | x | x | x | x | x | x | x | x | x | x | x | x | x | x | ||||||||||
| 3 | 180 | unit transportable | x | x | x | x | x | x | x | x | x | x | x | x | x | x | x | x | x | x | x | x | x | x | x | x | x | x | x | x | x | x | x | x | x | x | x | x | x | x | x | x | x | x | x | ||||||||||||||
| 4 | 4 | prefabricated elements or modules | x | x | x | x | x | x | x | x | x | x | x | x | x | x | x | x | x | x | x | x | x | x | x | x | x | x | x | x | x | x | x | x | x | x | x | x | x | x | x | x | x | x | x | ||||||||||||||
| 5 | 12 | one floor | x | x | x | x | x | x | x | x | x | x | x | x | x | x | x | x | x | x | x | x | x | x | x | x | x | x | x | x | x | x | x | x | x | x | x | x | |||||||||||||||||||||
| 6 | 29 | collectively used open space | x | x | x | x | x | x | x | x | x | x | x | x | x | x | x | . | x | x | x | x | x | x | x | x | x | x | x | x | x | x | x | x | x | ||||||||||||||||||||||||
| 7 | 31 | access to shared toilet or similar | x | x | x | x | x | x | x | x | x | x | x | x | x | x | x | x | x | x | x | x | |||||||||||||||||||||||||||||||||||||
| 8 | 10 | industrial kitchen/field kitchen | x | x | . | . | x | x | x | x | . | x | x | x | x | x | x | ||||||||||||||||||||||||||||||||||||||||||
| 9 | 32 | access to shared bathroom or washing area | . | x | x | x | x | x | x | x | x | x | x | x | x | x | x | x | x | x | x | x | |||||||||||||||||||||||||||||||||||||
| 10 | 25 | green land (former land use) | x | x | x | x | x | x | x | x | x | x | |||||||||||||||||||||||||||||||||||||||||||||||
| 11 | 8 | lightweight (rigid) materials | x | x | x | x | x | x | x | x | x | x | x | x | x | x | x | x | x | x | x | x | x | x | x | x | x | x | x | x | x | x | x | x | x | x | x | x | x | x | x | x | x | ||||||||||||||||
| 12 | 49 | private kitchen/cooking facility | . | x | x | x | x | x | x | . | x | x | x | x | x | x | + | x | x | x | x | x | x | x | x | x | x | x | x | x | x | x | |||||||||||||||||||||||||||
| 13 | 50 | residential area (zoning plan) | . | x | . | . | x | x | x | . | x | x | x | x | x | x | x | x | x | x | x | x | x | x | x | ||||||||||||||||||||||||||||||||||
| 14 | 52 | one bed unit | x | x | x | x | x | x | x | x | x | x | x | x | x | x | x | x | x | x | x | x | x | x | x | x | x | x | x | x | |||||||||||||||||||||||||||||
| 15 | 54 | primary material: wood | x | x | x | x | x | x | x | x | x | x | x | x | x | x | x | x | x | x | x | x | . | ||||||||||||||||||||||||||||||||||||
| 16 | 184 | complete unit in more than one dwelling | x | x | x | x | x | x | x | x | x | x | x | x | x | x | x | x | |||||||||||||||||||||||||||||||||||||||||
| 17 | 185 | one room only | x | x | x | x | x | x | x | x | x | x | x | x | x | x | |||||||||||||||||||||||||||||||||||||||||||
| 18 | 183 | frameconstruction with lightweight walls | x | x | x | x | x | x | x | x | x | ||||||||||||||||||||||||||||||||||||||||||||||||
| 19 | 182 | supported by poles and ropes | x | x | x | x | x | ||||||||||||||||||||||||||||||||||||||||||||||||||||
| 20 | 41 | lightweight-textile (flexible) materials | x | x | x | x | x | x | x | ||||||||||||||||||||||||||||||||||||||||||||||||||
| 21 | 139 | innovative structure | x | x | |||||||||||||||||||||||||||||||||||||||||||||||||||||||
| 22 | 121 | rely on public toilette | x | x | x | ||||||||||||||||||||||||||||||||||||||||||||||||||||||
| 23 | 122 | rely on public bathroom | x | x | x | ||||||||||||||||||||||||||||||||||||||||||||||||||||||
| 24 | 177 | unit accessed by footpath | x | x | x | x | x | x | x | x | x | x | x | x | x | x | x | ||||||||||||||||||||||||||||||||||||||||||
| 25 | 187 | unit with different qualities in the same PUE | x | x | x | x | x | x | |||||||||||||||||||||||||||||||||||||||||||||||||||
| 26 | 188 | selfmade improvised dwelling | x | x | |||||||||||||||||||||||||||||||||||||||||||||||||||||||
| 27 | 125 | appropriation of open space (other than private) | x | x | x | x | . | ||||||||||||||||||||||||||||||||||||||||||||||||||||
| 28 | 126 | expansion of unit during PUE life span | x | x | x | ||||||||||||||||||||||||||||||||||||||||||||||||||||||
| 29 | 35 | ≥100 units on-site | . | x | x | . | x | x | x | x | |||||||||||||||||||||||||||||||||||||||||||||||||
| 30 | 186 | tent units in a row (connected to each other) | x | ||||||||||||||||||||||||||||||||||||||||||||||||||||||||
| 31 | 39 | connection to “buildings” on both sides | x | x | |||||||||||||||||||||||||||||||||||||||||||||||||||||||
| 32 | 142 | expansion of PUE during PUE life span | x | x | x | ||||||||||||||||||||||||||||||||||||||||||||||||||||||
| 33 | 84 | mass shelter | x | x | |||||||||||||||||||||||||||||||||||||||||||||||||||||||
| 34 | 175 | lightweight ridig plastic | x | x | x | ||||||||||||||||||||||||||||||||||||||||||||||||||||||
| 35 | 16 | primary material: coated paper | x | ||||||||||||||||||||||||||||||||||||||||||||||||||||||||
| 36 | 191 | earth cellar (as refridgerator) | x | ||||||||||||||||||||||||||||||||||||||||||||||||||||||||
| 37 | 192 | vermicomosting for organic waste streams | x | ||||||||||||||||||||||||||||||||||||||||||||||||||||||||
| 38 | 57 | unit on wheels | x | x | x | x | x | x | |||||||||||||||||||||||||||||||||||||||||||||||||||
| 39 | one mobile unit | x | x | x | x | x | |||||||||||||||||||||||||||||||||||||||||||||||||||||
| 40 | 70 | PUE consists of 1 unit (one unit on site) | x | x | x | x | x | x | x | x | x | x | x | x | x | x | x | x | x | x | x | ||||||||||||||||||||||||||||||||||||||
| 41 | 178 | Unit accessed on private plot | x | x | x | x | x | x | x | x | x | x | x | x | x | x | x | x | x | x | x | x | x | ||||||||||||||||||||||||||||||||||||
| 42 | 7 | lockable unit(s) | . | . | x | x | x | x | x | x | x | x | x | x | x | x | x | x | x | x | x | x | x | x | x | x | x | x | x | x | x | x | x | x | x | x | x | x | x | x | x | x | x | x | x | x | x | x | |||||||||||
| 43 | 63 | unit has private toilet | . | x | x | x | x | x | . | x | x | x | x | x | x | x | x | x | x | x | x | x | x | x | x | x | x | x | x | x | x | x | x | . | |||||||||||||||||||||||||
| 44 | 62 | unit has private bathroom | . | x | x | x | . | x | x | x | x | x | x | x | x | x | x | x | x | x | x | x | x | x | x | x | x | x | x | x | x | . | |||||||||||||||||||||||||||
| 45 | 5 | reversible (reusable) foundation | x | x | x | x | x | x | x | x | x | x | x | x | x | x | x | x | x | x | x | x | x | x | x | x | x | x | |||||||||||||||||||||||||||||||
| 46 | 13 | house with one unit per floor | x | x | x | x | x | x | x | x | x | x | x | x | x | x | x | x | x | x | x | x | x | x | |||||||||||||||||||||||||||||||||||
| 47 | 118 | constructed on site only | x | x | x | x | x | x | x | x | x | x | |||||||||||||||||||||||||||||||||||||||||||||||
| 48 | 112 | building ban with temporary building permit | . | x | . | x | x | x | x | x | x | . | x | x | |||||||||||||||||||||||||||||||||||||||||||||
| 49 | 128 | 3d printed | x | x | x |
| 1 | 2 | 3 | 4 | 5 | 6 | 7 | 8 | 9 | 10 | 11 | 12 | 13 | 14 | 15 | |
|---|---|---|---|---|---|---|---|---|---|---|---|---|---|---|---|
| 1 | 0.0000 | 0.1907 | 0.1753 | 0.2371 | 0.2165 | 0.2062 | 0.2165 | 0.1959 | 0.1649 | 0.2062 | 0.3041 | 0.2577 | 0.2474 | 0.3093 | 0.2680 |
| 2 | 0.1907 | 0.0000 | 0.1289 | 0.2732 | 0.1289 | 0.1289 | 0.1495 | 0.1495 | 0.1392 | 0.2113 | 0.3093 | 0.2113 | 0.2526 | 0.3144 | 0.2526 |
| 3 | 0.1753 | 0.1289 | 0.0000 | 0.2577 | 0.1753 | 0.0825 | 0.1340 | 0.1237 | 0.1443 | 0.1959 | 0.3247 | 0.2371 | 0.2268 | 0.2990 | 0.2371 |
| 4 | 0.2371 | 0.2732 | 0.2577 | 0.0000 | 0.2371 | 0.2577 | 0.2990 | 0.2887 | 0.2474 | 0.2474 | 0.2216 | 0.2371 | 0.2990 | 0.3196 | 0.2887 |
| 5 | 0.2165 | 0.1289 | 0.1753 | 0.2371 | 0.0000 | 0.1959 | 0.1856 | 0.1959 | 0.1546 | 0.2371 | 0.3041 | 0.2371 | 0.2680 | 0.3093 | 0.2887 |
| 6 | 0.2062 | 0.1289 | 0.0825 | 0.2577 | 0.1959 | 0.0000 | 0.1443 | 0.1237 | 0.1649 | 0.2165 | 0.3247 | 0.2371 | 0.2577 | 0.2887 | 0.2062 |
| 7 | 0.2165 | 0.1495 | 0.1340 | 0.2990 | 0.1856 | 0.1443 | 0.0000 | 0.0722 | 0.1443 | 0.1753 | 0.3144 | 0.2165 | 0.2165 | 0.2784 | 0.2474 |
| 8 | 0.1959 | 0.1495 | 0.1237 | 0.2887 | 0.1959 | 0.1237 | 0.0722 | 0.0000 | 0.1237 | 0.1856 | 0.3041 | 0.1959 | 0.2268 | 0.2577 | 0.2268 |
| 9 | 0.1649 | 0.1392 | 0.1443 | 0.2474 | 0.1546 | 0.1649 | 0.1443 | 0.1237 | 0.0000 | 0.2062 | 0.2835 | 0.1753 | 0.2062 | 0.2577 | 0.2165 |
| 10 | 0.2062 | 0.2113 | 0.1959 | 0.2474 | 0.2371 | 0.2165 | 0.1753 | 0.1856 | 0.2062 | 0.0000 | 0.3351 | 0.1753 | 0.1546 | 0.2784 | 0.2268 |
| 11 | 0.3041 | 0.3093 | 0.3247 | 0.2216 | 0.3041 | 0.3247 | 0.3144 | 0.3041 | 0.2835 | 0.3351 | 0.0000 | 0.2732 | 0.3144 | 0.2938 | 0.3144 |
| 12 | 0.2577 | 0.2113 | 0.2371 | 0.2371 | 0.2371 | 0.2371 | 0.2165 | 0.1959 | 0.1753 | 0.1753 | 0.2732 | 0.0000 | 0.1237 | 0.1546 | 0.1649 |
| 13 | 0.2474 | 0.2526 | 0.2268 | 0.2990 | 0.2680 | 0.2577 | 0.2165 | 0.2268 | 0.2062 | 0.1546 | 0.3144 | 0.1237 | 0.0000 | 0.1753 | 0.1856 |
| 14 | 0.3093 | 0.3144 | 0.2990 | 0.3196 | 0.3093 | 0.2887 | 0.2784 | 0.2577 | 0.2577 | 0.2784 | 0.2938 | 0.1546 | 0.1753 | 0.0000 | 0.1856 |
| 15 | 0.2680 | 0.2526 | 0.2371 | 0.2887 | 0.2887 | 0.2062 | 0.2474 | 0.2268 | 0.2165 | 0.2268 | 0.3144 | 0.1649 | 0.1856 | 0.1856 | 0.0000 |
| 16 | 0.1907 | 0.2062 | 0.1804 | 0.3041 | 0.2629 | 0.2113 | 0.1804 | 0.2010 | 0.2113 | 0.1804 | 0.3299 | 0.2629 | 0.2216 | 0.3247 | 0.2113 |
| 17 | 0.2423 | 0.2165 | 0.1701 | 0.2835 | 0.2938 | 0.1804 | 0.2010 | 0.1804 | 0.2216 | 0.2113 | 0.2990 | 0.2216 | 0.2320 | 0.2938 | 0.1907 |
| 18 | 0.2732 | 0.2268 | 0.1907 | 0.3144 | 0.2835 | 0.2113 | 0.2216 | 0.2010 | 0.2010 | 0.2216 | 0.3299 | 0.1907 | 0.1907 | 0.2113 | 0.1186 |
| 19 | 0.2990 | 0.2629 | 0.2474 | 0.3093 | 0.3093 | 0.2474 | 0.2474 | 0.2268 | 0.2268 | 0.2268 | 0.3351 | 0.1959 | 0.2165 | 0.2062 | 0.1649 |
| 20 | 0.2577 | 0.2526 | 0.2474 | 0.3196 | 0.3093 | 0.2474 | 0.2371 | 0.2371 | 0.2474 | 0.2062 | 0.3557 | 0.2062 | 0.1443 | 0.2165 | 0.1546 |
| 21 | 0.1856 | 0.2320 | 0.2474 | 0.2474 | 0.2165 | 0.2577 | 0.2268 | 0.2062 | 0.1546 | 0.2474 | 0.2835 | 0.1856 | 0.2474 | 0.2577 | 0.2062 |
| 22 | 0.2784 | 0.2835 | 0.2680 | 0.3402 | 0.3093 | 0.2887 | 0.2474 | 0.2474 | 0.2371 | 0.1959 | 0.3763 | 0.1959 | 0.1340 | 0.2062 | 0.1856 |
| 23 | 0.2938 | 0.2990 | 0.2526 | 0.3454 | 0.3351 | 0.2629 | 0.2526 | 0.2423 | 0.2320 | 0.1907 | 0.3711 | 0.2113 | 0.1598 | 0.2113 | 0.1907 |
| 24 | 0.2629 | 0.2990 | 0.2526 | 0.3454 | 0.3351 | 0.2835 | 0.2526 | 0.2423 | 0.2320 | 0.1804 | 0.3814 | 0.2320 | 0.1598 | 0.2423 | 0.1907 |
| 25 | 0.2629 | 0.2680 | 0.2216 | 0.3247 | 0.3041 | 0.2629 | 0.2113 | 0.2216 | 0.2113 | 0.1598 | 0.3711 | 0.2113 | 0.1495 | 0.2732 | 0.2320 |
| 26 | 0.2216 | 0.2577 | 0.2526 | 0.3454 | 0.2835 | 0.2732 | 0.2320 | 0.2113 | 0.1907 | 0.2010 | 0.3505 | 0.1907 | 0.1495 | 0.2216 | 0.1907 |
| 27 | 0.2680 | 0.3041 | 0.2784 | 0.2990 | 0.3299 | 0.2887 | 0.2577 | 0.2371 | 0.2474 | 0.2474 | 0.3247 | 0.1856 | 0.1753 | 0.1856 | 0.2165 |
| 28 | 0.2990 | 0.2526 | 0.2268 | 0.3196 | 0.2887 | 0.2165 | 0.2268 | 0.2165 | 0.2165 | 0.2062 | 0.3557 | 0.1443 | 0.1546 | 0.1546 | 0.1134 |
| 29 | 0.2938 | 0.2577 | 0.2320 | 0.2835 | 0.3041 | 0.2526 | 0.2423 | 0.2216 | 0.2320 | 0.1907 | 0.3299 | 0.1598 | 0.1701 | 0.1701 | 0.1392 |
| 30 | 0.2680 | 0.2320 | 0.2371 | 0.3093 | 0.2887 | 0.2474 | 0.2165 | 0.1753 | 0.2062 | 0.2165 | 0.3454 | 0.1546 | 0.1753 | 0.2062 | 0.2165 |
| 31 | 0.2577 | 0.2526 | 0.2268 | 0.2784 | 0.2680 | 0.2577 | 0.2062 | 0.2062 | 0.2062 | 0.1856 | 0.3247 | 0.1340 | 0.0722 | 0.1753 | 0.1753 |
| 32 | 0.2629 | 0.2474 | 0.2629 | 0.3041 | 0.2732 | 0.2629 | 0.2010 | 0.2216 | 0.2216 | 0.2216 | 0.3196 | 0.1495 | 0.1495 | 0.1598 | 0.1907 |
| 33 | 0.2938 | 0.3299 | 0.2732 | 0.3454 | 0.3454 | 0.2938 | 0.2835 | 0.2526 | 0.2732 | 0.2629 | 0.3711 | 0.2113 | 0.2113 | 0.1804 | 0.1804 |
| 34 | 0.3041 | 0.2990 | 0.2629 | 0.3041 | 0.3247 | 0.2629 | 0.2835 | 0.2526 | 0.2423 | 0.2423 | 0.3402 | 0.1495 | 0.1907 | 0.1598 | 0.1495 |
| 35 | 0.2990 | 0.2835 | 0.2371 | 0.3299 | 0.2990 | 0.2474 | 0.2577 | 0.2268 | 0.2268 | 0.2371 | 0.3454 | 0.1649 | 0.1649 | 0.1340 | 0.1340 |
| 36 | 0.2577 | 0.2320 | 0.1856 | 0.2680 | 0.2990 | 0.1959 | 0.2371 | 0.2062 | 0.2371 | 0.2371 | 0.2938 | 0.2268 | 0.2474 | 0.2371 | 0.1753 |
| 37 | 0.2526 | 0.1753 | 0.1289 | 0.3351 | 0.2526 | 0.1392 | 0.1495 | 0.1289 | 0.2010 | 0.2320 | 0.3299 | 0.2526 | 0.2423 | 0.3041 | 0.2113 |
| 38 | 0.3351 | 0.3093 | 0.3041 | 0.3557 | 0.3557 | 0.2938 | 0.3144 | 0.2835 | 0.2835 | 0.3144 | 0.3299 | 0.2732 | 0.2835 | 0.2835 | 0.2113 |
| 39 | 0.3093 | 0.2423 | 0.1753 | 0.3402 | 0.2784 | 0.1753 | 0.2062 | 0.1649 | 0.2268 | 0.2680 | 0.3454 | 0.2371 | 0.2474 | 0.2474 | 0.1856 |
| 40 | 0.3093 | 0.2216 | 0.2371 | 0.3196 | 0.3093 | 0.2165 | 0.2268 | 0.2062 | 0.2371 | 0.2680 | 0.3247 | 0.2268 | 0.2577 | 0.2474 | 0.1959 |
| 41 | 0.3196 | 0.2216 | 0.2062 | 0.3299 | 0.2887 | 0.1753 | 0.2165 | 0.1856 | 0.2474 | 0.2887 | 0.3144 | 0.2577 | 0.2887 | 0.2887 | 0.1959 |
| 42 | 0.2887 | 0.2423 | 0.1856 | 0.3299 | 0.2784 | 0.1753 | 0.2165 | 0.1753 | 0.2165 | 0.2577 | 0.3454 | 0.2577 | 0.2474 | 0.2784 | 0.2165 |
| 43 | 0.2835 | 0.2474 | 0.2320 | 0.3660 | 0.2835 | 0.2423 | 0.2320 | 0.2113 | 0.2216 | 0.2629 | 0.3814 | 0.2216 | 0.2320 | 0.2320 | 0.1701 |
| 44 | 0.2887 | 0.2629 | 0.2371 | 0.3505 | 0.2680 | 0.2474 | 0.2371 | 0.2062 | 0.2062 | 0.2680 | 0.3454 | 0.2371 | 0.2371 | 0.2371 | 0.1340 |
| 45 | 0.3505 | 0.3041 | 0.2680 | 0.3402 | 0.3093 | 0.2577 | 0.2784 | 0.2577 | 0.2784 | 0.2990 | 0.3351 | 0.2577 | 0.2577 | 0.2784 | 0.1649 |
| 46 | 0.3247 | 0.2784 | 0.2629 | 0.3247 | 0.3351 | 0.2629 | 0.2629 | 0.2526 | 0.2835 | 0.2835 | 0.3196 | 0.2423 | 0.2423 | 0.2423 | 0.1598 |
| 47 | 0.3196 | 0.2835 | 0.2680 | 0.3402 | 0.2990 | 0.2577 | 0.2784 | 0.2474 | 0.2577 | 0.2990 | 0.3866 | 0.2474 | 0.2577 | 0.2371 | 0.1959 |
| 48 | 0.3196 | 0.2732 | 0.2577 | 0.3505 | 0.2990 | 0.2474 | 0.2680 | 0.2371 | 0.2268 | 0.2990 | 0.3557 | 0.2371 | 0.2474 | 0.2165 | 0.1856 |
| 49 | 0.3454 | 0.2887 | 0.2526 | 0.3660 | 0.3351 | 0.2320 | 0.2835 | 0.2526 | 0.2732 | 0.3247 | 0.3711 | 0.3041 | 0.3247 | 0.3247 | 0.2526 |
| 50 | 0.3505 | 0.2938 | 0.2887 | 0.3608 | 0.3608 | 0.2474 | 0.2887 | 0.2680 | 0.2990 | 0.3505 | 0.3454 | 0.3093 | 0.3299 | 0.3711 | 0.2887 |
| 51 | 0.2835 | 0.2577 | 0.2113 | 0.3454 | 0.3247 | 0.2113 | 0.2732 | 0.2526 | 0.2423 | 0.2526 | 0.3814 | 0.2732 | 0.2629 | 0.3247 | 0.2629 |
| 52 | 0.3041 | 0.2990 | 0.2526 | 0.3557 | 0.3351 | 0.2732 | 0.2835 | 0.2526 | 0.2526 | 0.2938 | 0.4124 | 0.2835 | 0.2423 | 0.2629 | 0.2320 |
| 53 | 0.3093 | 0.2629 | 0.2268 | 0.3402 | 0.3196 | 0.2371 | 0.2784 | 0.2371 | 0.2784 | 0.2784 | 0.3144 | 0.2577 | 0.2680 | 0.3093 | 0.2474 |
| 54 | 0.2938 | 0.2680 | 0.2320 | 0.3351 | 0.3454 | 0.2526 | 0.2629 | 0.2526 | 0.2526 | 0.2835 | 0.3402 | 0.2629 | 0.2732 | 0.3144 | 0.2216 |
| Layer 1 | Layer 2 | Layer 3 | Name of the PUH-Environment |
|---|---|---|---|
| Layer I Cluster 2 | Layer II Cluster 2-1 | C2-1-3 | Haus Liebhartstal |
| HAWI | |||
| Dwelling with SHED | |||
| Sleepbox mobile hotel | |||
| C2-1-2 | Notunterkuft Primavesigasse | ||
| Pop-down Hotel | |||
| C2-1-1 | Cubity | ||
| Pop-up dorms Seestadt Aspern | |||
| City Container Zürich | |||
| Wohncontainer Pfarre Rodaun | |||
| Layer II Cluster 2-2 | C2-2-3 | Slim Building Siemensstraße | |
| Holzmodule Podhaskygasse | |||
| Onagawa Temporary Container Housing | |||
| NYC Emergency Housing Prototype | |||
| Urban Rigger | |||
| Startblok Rikerhaven | |||
| Feel Home Taufkirchen | |||
| C2-2-2 | Concrete shelter Ahrweiler | ||
| Airclade Suffolk Pod | |||
| FEMA Temporary housing units | |||
| Micro compact home (m-ch) | |||
| Heijmans One | |||
| Sliding hub | |||
| Bale House | |||
| The Blob | |||
| YMCA’s: Cube house | |||
| Passive house pop-up | |||
| Microhome | |||
| Home Box | |||
| Wohnwagon | |||
| Little Home Köln e.V. | |||
| Getaway House | |||
| Abaton casa transportable | |||
| Meme meadows Experimental House | |||
| Arc House | |||
| Tanzania Rural Housing | |||
| Prototype ME-01 | |||
| C2-2-1 | Seven Skies Pop Up Hotel | ||
| 3D Housing 05 | |||
| 3D Printed home | |||
| Big Delta project | |||
| Layer I Cluster 1 | Instant home | ||
| EXO Emergency Shelters | |||
| Weaving a Home | |||
| Nader Khalili & Cal Earth Buildings | |||
| Habitat for humanity | |||
| Lifeshelter | |||
| Better Shelter | |||
| Emergency (…) center Hamburg | |||
| Instant (…) lightweight...) Munich | |||
| Base camp field hospital in Balukhali II | |||
| Refugee Shelter Balukhali II | |||
| Cuvrybrache Berlin | |||
| Wagendorf Lohnmühle |
Publisher’s Note: MDPI stays neutral with regard to jurisdictional claims in published maps and institutional affiliations. |
© 2021 by the authors. Licensee MDPI, Basel, Switzerland. This article is an open access article distributed under the terms and conditions of the Creative Commons Attribution (CC BY) license (https://creativecommons.org/licenses/by/4.0/).
Share and Cite
Märzinger, T.; Kotík, J.; Pfeifer, C. Application of Hierarchical Agglomerative Clustering (HAC) for Systemic Classification of Pop-Up Housing (PUH) Environments. Appl. Sci. 2021, 11, 11122. https://doi.org/10.3390/app112311122
Märzinger T, Kotík J, Pfeifer C. Application of Hierarchical Agglomerative Clustering (HAC) for Systemic Classification of Pop-Up Housing (PUH) Environments. Applied Sciences. 2021; 11(23):11122. https://doi.org/10.3390/app112311122
Chicago/Turabian StyleMärzinger, Thomas, Jan Kotík, and Christoph Pfeifer. 2021. "Application of Hierarchical Agglomerative Clustering (HAC) for Systemic Classification of Pop-Up Housing (PUH) Environments" Applied Sciences 11, no. 23: 11122. https://doi.org/10.3390/app112311122
APA StyleMärzinger, T., Kotík, J., & Pfeifer, C. (2021). Application of Hierarchical Agglomerative Clustering (HAC) for Systemic Classification of Pop-Up Housing (PUH) Environments. Applied Sciences, 11(23), 11122. https://doi.org/10.3390/app112311122

