Development of a User-Centric Bridge Visual Defect Quality Control Assisted Mobile Application: A Case of Thailand’s Department of Highways
Abstract
:1. Introduction
2. Materials and Methods
2.1. New Product Development Process
2.2. Technology Acceptance Model
2.3. Functional and Non-Functional Requirements
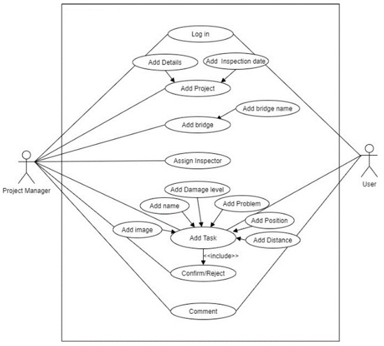
2.4. Use Case Diagram
2.5. Hierarchy of Application Screen
2.6. Backend Design
2.7. Microservice Development
3. Results
3.1. Mobile Application
3.2. Application Employment
3.3. User Satisfaction Results
4. Discussion
5. Conclusions
Author Contributions
Funding
Institutional Review Board Statement
Informed Consent Statement
Data Availability Statement
Acknowledgments
Conflicts of Interest
References
- Sakarin, S.; Phanomchoeng, G. The Development of Car Tracking System for Car Sharing Business by Using OBD-II Port. In Proceedings of the 2021 International Symposium on Electrical, Electronics and Information Engineering (ISEEIE 2021), Seoul, South Korea, 19–21 February 2021. [Google Scholar]
- Global Digital Transformation on the Building and Construction Sector, Forecast to 2025; Frost & Sullivan: San Antonio, TX, USA, 2018; 75p.
- McRobbie, S.G.; Wright, M.A.; Chan, A. Can technology improve routine visual bridge inspections? In Proceedings of the Institution of Civil Engineers—Bridge Engineering; ICE Publishing: London, UK, 2015; Volume 168, pp. 197–207. [Google Scholar] [CrossRef] [Green Version]
- Ismail, S.A.; Bandi, S.; Maaz, Z.N. An Appraisal into the Potential Application of Big Data in the Construction Industry. Int. J. Built Environ. Sustain. 2018, 5, 145–154. [Google Scholar] [CrossRef]
- Gattulli, V.; Chiaramonte, L. Condition Assessment by Visual Inspection for a Bridge Management System. Comput. Aided Civ. Infrastruct. Eng. 2005, 20, 95–107. [Google Scholar] [CrossRef]
- Kruachottikul, P.; Cooharojananone, N.; Phanomchoeng, G.; Wongsanao, K.; Thabsuwan, S.; Suwannatrai, K.; Pongsuttisatta, W.; Ganyaporngul, S.; Kovitanggoon, K.; Vajarodaya, N. Construction Process Quality Control Assisted Mobile Application. In Proceedings of the 2021 IEEE 8th International Conference on Industrial Engineering and Applications, Chengdu, China, 23–26 April 2021; p. 6. [Google Scholar]
- Kruachottikul, P.; Cooharojananone, N.; Phanomchoeng, G.; Chavarnakul, T.; Kovitanggoon, K.; Trakulwaranont, D. Deep learning-based visual defect-inspection system for reinforced concrete bridge substructure: A case of Thailand’s department of highways. J. Civ. Struct. Health Monit. 2021. [Google Scholar] [CrossRef]
- Dong, C.; Li, L.; Yan, J.; Zhang, Z.; Pan, H.; Catbas, F.N. Pixel-Level Fatigue Crack Segmentation in Large-Scale Images of Steel Structures Using an Encoder–Decoder Network. Sensors 2021, 21, 4135. [Google Scholar] [CrossRef] [PubMed]
- Global Status Report on Road Safety 2018: Summary; World Health Organization: Geneva, Switzerland, 2018.
- Brysse, D. Non-Destructive Evaluation of Reinforced Concrete Structures; Woodhead Publishing: Sawston, UK, 2010. [Google Scholar]
- Chiocchio, F.; Grenier, S.; O’Neill, T.; Savaria, K.; Willms, J. The effects of collaboration on performance: A multilevel validation in project teams. Int. J. Proj. Organ. Manag. 2012, 4, 1–37. [Google Scholar] [CrossRef]
- Bond-Barnard, T.; Fletcher, L.; Steyn, H. Exploring the influence of instant messaging and video conferencing on the quality of project communication. Acta Structilia 2016, 23. [Google Scholar] [CrossRef] [Green Version]
- Müller, R. Determinants for external communications of IT project managers. Int. J. Proj. Manag. 2003, 21, 345–354. [Google Scholar] [CrossRef]
- Liang, Y.; Walther, J.B. Computer Mediated Communication. In International Encyclopedia of the Social & Behavioral Sciences, 2nd ed.; Wright, J.D., Ed.; Elsevier: Oxford, UK, 2015; pp. 504–509. [Google Scholar]
- Pollack, J.; Adler, D. Emergent trends and passing fads in project management research: A scientometric analysis of changes in the field. Int. J. Proj. Manag. 2015, 33, 236–248. [Google Scholar] [CrossRef]
- Bello, S.A.; Oyedele, L.O.; Akinade, O.O.; Bilal, M.; Davila Delgado, J.M.; Akanbi, L.A.; Ajayi, A.O.; Owolabi, H.A. Cloud computing in construction industry: Use cases, benefits and challenges. Autom. Constr. 2021, 122, 103441. [Google Scholar] [CrossRef]
- Wang, K.C.P. Designs and Implementations of Automated Systems for Pavement Surface Distress Survey. J. Infrastruct. Syst. 2000, 6, 24–32. [Google Scholar] [CrossRef]
- German, S.; Brilakis, I.; DesRoches, R. Rapid entropy-based detection and properties measurement of concrete spalling with machine vision for post-earthquake safety assessments. Adv. Eng. Inform. 2012, 26, 846–858. [Google Scholar] [CrossRef]
- Medina, R.; Gómez-García-Bermejo, J.; Zalama, E. Automated Visual Inspection of Road Surface Cracks. In Proceedings of the 27th ISARC, Bratislava, Slovakia, 25–27 June 2010; International Association for Automation and Robotics in Construction (IAARC): Bratislava, Slovakia, 2010; pp. 154–164. [Google Scholar] [CrossRef] [Green Version]
- Koch, C.; Paal, S.; Rashidi, A.; Zhu, Z.; König, M.; Brilakis, I. Achievements and Challenges in Machine Vision-Based Inspection of Large Concrete Structures. Adv. Struct. Eng. 2014, 17, 303–318. [Google Scholar] [CrossRef]
- Zhu, Z.; German, S.; Brilakis, I. Detection of large-scale concrete columns for automated bridge inspection. Autom. Constr. 2010, 19, 1047–1055. [Google Scholar] [CrossRef]
- Robert, G.C.; Kleinschmidt, E.J. Stage-Gate Process for New Product Success. Innov. Manag. U 2001, 3, 8. [Google Scholar]
- Ries, E. The Lean Startup: How Today’s Entrepreneurs Use Continuous Innovation to Create Radically Successful Businesses; Crown Business: New York, NY, USA, 2011. [Google Scholar]
- Praima, C. Human Centered Design Innovation; Institute of Design, IIT Technology, Chulalongkorn University: Bangkok, Thailand, 2000. [Google Scholar]
- Venkatesh, V.; Morris, M.; Davis, G.; Davis, F. User Acceptance of Information Technology: Toward a Unified View. MIS Q. 2003, 27, 425–478. [Google Scholar] [CrossRef] [Green Version]
- Reactnative.dev. React Native. Available online: www.reactnative.dev (accessed on 12 April 2021).
- Expo.io. Expo Notification API. Available online: www.expo.io/versions/latest/sdk/notifications (accessed on 12 April 2021).
- Apple. Apple Push Notification. Available online: www.developer.apple.com/notifications (accessed on 12 April 2021).









| Factor | Hypothesis | df | Mean Square | SD | F | Sig. |
|---|---|---|---|---|---|---|
| VIS > PER | H1 | 39 | 0.473 | 0.464 | 2.529 | 0.000* |
| VIS > EFF | H2 | 39 | 0.337 | 0.462 | 1.688 | 0.008* |
| VIS > SOC | H3 | 39 | 0.416 | 0.525 | 1.598 | 0.016* |
| PER > BEH | H4 | 8 | 0.593 | 0.520 | 5.036 | 0.000* |
| EFF > BEH | H5 | 10 | 0.466 | 0.520 | 3.960 | 0.000* |
| SOC > BEH | H6 | 11 | 0.113 | 0.520 | 0.962 | 0.482 |
| User Requirements and Key Findings |
|---|
| 1. The application can communicate in the same way as instant messaging. |
| 2. The application can report to project managers in real-time. |
| 3. The application can upload multimedia files, such as images or videos. |
| 4. The application contains a progress status for each subtask. |
| 5. The application is able to identify the responsible person for each task. |
| 6. The application can send the report via email. |
| 7. The application can be trialed for free before committing to use. |
| 8. The application trial convinces the user that it has the potential to improve the user’s work performance. This suggests that product features such as image acquisition to capture the bridge (VIS1), identify defects (VIS2), environment setup assistance (VIS3), and bridge defect information and bridge history information (VIS4), will support user collaboration and inspection issues. |
| Score (Max. 5.00) | Percentage | |
|---|---|---|
| Functionality | 4.00 | 80% |
| User interface design | 3.714 | 74.28% |
| User Experience | 4.00 | 80% |
| Overall Performance | 4.142 | 82.84% |
| Log in | Project Overview | List of Bridge under Project | Notification |
|---|---|---|---|
![]() | ![]() | ![]() | ![]() |
| Add/Edit Project | Add/Edit Bridge | Add New Task with Image | Add Task Detail |
![]() | ![]() | ![]() | ![]() |
| Task Detail for Inspector with comment | Assigned Person | Edit Task | User Setting |
![]() | ![]() | ![]() | ![]() |
Publisher’s Note: MDPI stays neutral with regard to jurisdictional claims in published maps and institutional affiliations. |
© 2021 by the authors. Licensee MDPI, Basel, Switzerland. This article is an open access article distributed under the terms and conditions of the Creative Commons Attribution (CC BY) license (https://creativecommons.org/licenses/by/4.0/).
Share and Cite
Kruachottikul, P.; Cooharojananone, N.; Phanomchoeng, G.; Kovitanggoon, K. Development of a User-Centric Bridge Visual Defect Quality Control Assisted Mobile Application: A Case of Thailand’s Department of Highways. Appl. Sci. 2021, 11, 9555. https://doi.org/10.3390/app11209555
Kruachottikul P, Cooharojananone N, Phanomchoeng G, Kovitanggoon K. Development of a User-Centric Bridge Visual Defect Quality Control Assisted Mobile Application: A Case of Thailand’s Department of Highways. Applied Sciences. 2021; 11(20):9555. https://doi.org/10.3390/app11209555
Chicago/Turabian StyleKruachottikul, Pravee, Nagul Cooharojananone, Gridsada Phanomchoeng, and Kittikul Kovitanggoon. 2021. "Development of a User-Centric Bridge Visual Defect Quality Control Assisted Mobile Application: A Case of Thailand’s Department of Highways" Applied Sciences 11, no. 20: 9555. https://doi.org/10.3390/app11209555
APA StyleKruachottikul, P., Cooharojananone, N., Phanomchoeng, G., & Kovitanggoon, K. (2021). Development of a User-Centric Bridge Visual Defect Quality Control Assisted Mobile Application: A Case of Thailand’s Department of Highways. Applied Sciences, 11(20), 9555. https://doi.org/10.3390/app11209555












