A Research Framework of Mitigating Construction Accidents in High-Rise Building Projects via Integrating Building Information Modeling with Emerging Digital Technologies
Abstract
:1. Introduction
2. Literature Review
2.1. Related Works
2.2. The Rationale and Research Gaps
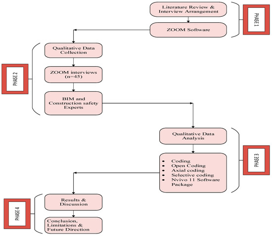
3. Research Methodology
3.1. Ground Theory Approach
3.2. Interviews
3.3. Research Design
3.4. Interview Questions Design
3.5. Procedure and Participants
3.6. Data Analysis Tool
- (i).
- Open Coding
- (ii).
- Axial Coding
- (iii).
- Selective Coding
4. Results Analysis
4.1. Respondents’ Demographic Analysis
4.2. Coding Scheme
4.3. Analysis of Coding Scheme
4.4. BIM Integration with Simulation
4.5. BIM Integration with Photogrammetry
4.6. BIM Integration with GPS and RFID
4.7. BIM Integration with Virtual Environment
4.8. BIM Integration with Laser Scanning and Sensors
5. Discussions and Research Framework
5.1. Positive Attitude towards BIM Integration with Emerging Digital Technologies
5.2. Negative Attitude towards BIM Integration with Emerging Digital Technologies
5.3. Neutral Attitude towards BIM Integration with Emerging Digital Technologies
6. Conclusions, Limitations, and Future Directions
Author Contributions
Funding
Institutional Review Board Statement
Informed Consent Statement
Conflicts of Interest
Appendix A. Interview Guide
- Construction workers are working in heights in high-rise building projects, how with the help of BIM can make the impact of accidents minimal “Fall from roofs/floor (Working at height or open edges without using fall-protection systems)”?
- 1.1
- During Design Stage.
- 1.2
- During Construction Phase.
- Personal protective equipment make the construction effective, however, some construction workers do not use “Personal protective equipment (Negligence to wear safety hat on, negligence in using safety belts in height)”, how with the help of BIM can monitor and track the construction workers? Is it possible? If yes, what are the effective techniques used to overcome the accidents by using BIM?
- Sometimes, accidents are happening due to scaffolding and ladder failure (scaffolds are not fastened/tightened properly)”, how with the help of BIM to make the construction effective by mitigating the accidents?
- Is it possible for the construction managers that with the help of BIM or other effective techniques to minimize the impact of accidents if there is “no warning signs” and “no safety site location plan” in construction area?
- What are your views related to BIM in construction of high-rise building projects to overcome the impact of accidents in order to make the construction safer?
- What do you think how with the usage of BIM the construction can become more effective and easier?
- What are the other useful construction techniques incorporated with BIM be utilized in order to make construction projects safer?
References
- Abd Rahman, N.; Goh, K.C.; Goh, H.H.; Omar, M.F.; Toh, T.C.; Zin, M.; Asuhaimi, A.; Mohd Jaini, Z.; Yunus, R.; Rahmat, S.N. Accidents preventive practice for high-rise construction. In Proceedings of the MATEC Web of Conferences, Cape Town, South Africa, 1–3 February 2016; EDP Sciences: Les Ulis, France, 2016; Volume 47, pp. 1–6. [Google Scholar]
- Im, H.-J.; Kwon, Y.-J.; Kim, S.-G.; Kim, Y.-K.; Ju, Y.-S.; Lee, H.-P. The characteristics of fatal occupational injuries in Korea’s construction industry, 1997–2004. Saf. Sci. 2009, 47, 1159–1162. [Google Scholar] [CrossRef]
- Rubio-Romero, J.C.; Gámez, M.C.R.; Carrillo-Castrillo, J.A. Analysis of the safety conditions of scaffolding on construction sites. Saf. Sci. 2013, 55, 160–164. [Google Scholar] [CrossRef]
- Hu, K.; Rahmandad, H.; Smith-Jackson, T.; Winchester, W. Factors influencing the risk of falls in the construction industry: A review of the evidence. Constr. Manag. Econ. 2011, 29, 397–416. [Google Scholar] [CrossRef]
- Forteza, F.J.; Carretero-Gomez, J.M.; Sese, A. Occupational risks, accidents on sites and economic performance of construction firms. Saf. Sci. 2017, 94, 61–76. [Google Scholar] [CrossRef]
- Feng, Y.; Zhang, S.; Wu, P. Factors influencing workplace accident costs of building projects. Saf. Sci. 2015, 72, 97–104. [Google Scholar] [CrossRef]
- Zhou, Z.; Goh, Y.M.; Li, Q. Overview and analysis of safety management studies in the construction industry. Saf. Sci. 2015, 72, 337–350. [Google Scholar] [CrossRef]
- Amiri, M.; Ardeshir, A.; Zarandi, M.H.F. Fuzzy probabilistic expert system for occupational hazard assessment in construction. Saf. Sci. 2017, 93, 16–28. [Google Scholar] [CrossRef]
- Andersen, L.P.; Nørdam, L.; Joensson, T.; Kines, P.; Nielsen, K.J. Social identity, safety climate and self-reported accidents among construction workers. Constr. Manag. Econ. 2018, 36, 22–31. [Google Scholar] [CrossRef] [Green Version]
- Mistikoglu, G.; Gerek, I.H.; Erdis, E.; Usmen, P.E.M.; Cakan, H.; Kazan, E.E. Decision tree analysis of construction fall accidents involving roofers. Expert Syst. Appl. 2015, 42, 2256–2263. [Google Scholar] [CrossRef]
- Volk, R.; Stengel, J.; Schultmann, F. Building Information Modeling (BIM) for existing buildings—Literature review and future needs. Autom. Constr. 2014, 38, 109–127. [Google Scholar] [CrossRef] [Green Version]
- Scheffer, M.; Mattern, H.; König, M. BIM Project Management. In Building Information Modeling; Springer: Berlin/Heidelberg, Germany, 2018; pp. 235–249. [Google Scholar]
- Akinlolu, M.; Haupt, T.C.; Edwards, D.J.; Simpeh, F. A bibliometric review of the status and emerging research trends in construction safety management technologies. Int. J. Constr. Manag. 2020, 1–13. [Google Scholar] [CrossRef]
- Manzoor, B.; Othman, I.; Durdyev, S.; Ismail, S.; Wahab, M.H. Influence of Artificial Intelligence in Civil Engineering toward Sustainable Development—A Systematic Literature Review. Appl. Syst. Innov. 2021, 4, 52. [Google Scholar] [CrossRef]
- Alizadehsalehi, S.; Yitmen, I. The impact of field data capturing technologies on automated construction project progress monitoring. Procedia Eng. 2016, 161, 97–103. [Google Scholar] [CrossRef] [Green Version]
- Melzner, J.; Teizer, J.; Zhang, S.; Bargstaedt, H.-J. Object-oriented safety planning of building construction by using Building Information Modeling. Bauingenieur 2013, 88, 471–479. [Google Scholar]
- Martinez, J.G.; Gheisari, M.; Alarcón, L.F. UAV integration in current construction safety planning and monitoring processes: Case study of a high-rise building construction project in Chile. J. Manag. Eng. 2020, 36, 5020005. [Google Scholar] [CrossRef]
- Skibniewski, M.J. Research trends in information technology applications in construction safety engineering and management. Front. Eng. Manag. 2015, 1, 246–259. [Google Scholar] [CrossRef] [Green Version]
- Ahrens, M. High-Rise Building Fires; National Fire Protection Association(NFPA): Quincy, MA, USA, 2016. [Google Scholar]
- Hsu, D.J.; Sun, Y.M.; Chuang, K.H.; Juang, Y.J.; Chang, F.L. Effect of elevation change on work fatigue and physiological symptoms for high-rise building construction workers. Saf. Sci. 2008, 46, 833–843. [Google Scholar] [CrossRef]
- Choi, J.; Choi, J.; Kim, I. Development of BIM-based evacuation regulation checking system for high-rise and complex buildings. Autom. Constr. 2014, 46, 38–49. [Google Scholar] [CrossRef]
- Manzoor, B.; Othman, I.; Pomares, J.C. Digital Technologies in the Architecture, Engineering and Construction (AEC) Industry—A Bibliometric—Qualitative Literature Review of Research Activities. Int. J. Environ. Res. Public Health 2021, 18, 6135. [Google Scholar] [CrossRef]
- Cheng, M.-Y.; Chiu, K.-C.; Hsieh, Y.-M.; Yang, I.-T.; Chou, J.-S.; Wu, Y.-W. BIM integrated smart monitoring technique for building fire prevention and disaster relief. Autom. Constr. 2017, 84, 14–30. [Google Scholar] [CrossRef]
- Fang, Y.; Cho, Y.K.; Zhang, S.; Perez, E. Case study of BIM and cloud–enabled real-time RFID indoor localization for construction management applications. J. Constr. Eng. Manag. 2016, 142, 5016003. [Google Scholar] [CrossRef]
- Bhagwat, K.; Delhi, V.S.K. Review of construction safety performance measurement methods and practices: A science mapping approach. Int. J. Constr. Manag. 2021, 1–15. [Google Scholar] [CrossRef]
- Manzoor, B.; Othman, I.; Manzoor, M. Evaluating the critical safety factors causing accidents in high-rise building projects. Ain Shams Eng. J. 2021. [Google Scholar] [CrossRef]
- Sunindijo, R.Y.; Zou, P.X.W. Political skill for developing construction safety climate. J. Constr. Eng. Manag. 2012, 138, 605–612. [Google Scholar] [CrossRef]
- Xu, Q.; Chong, H.-Y.; Liao, P.-C. Collaborative information integration for construction safety monitoring. Autom. Constr. 2019, 102, 120–134. [Google Scholar] [CrossRef]
- Getuli, V.; Capone, P.; Bruttini, A.; Isaac, S. BIM-based immersive Virtual Reality for construction workspace planning: A safety-oriented approach. Autom. Constr. 2020, 114, 103160. [Google Scholar] [CrossRef]
- Ji, Y.; Leite, F. Automated tower crane planning: Leveraging 4-dimensional BIM and rule-based checking. Autom. Constr. 2018, 93, 78–90. [Google Scholar] [CrossRef]
- Braun, A.; Tuttas, S.; Borrmann, A.; Stilla, U. Improving progress monitoring by fusing point clouds, semantic data and computer vision. Autom. Constr. 2020, 116, 103210. [Google Scholar] [CrossRef]
- Thinakaran, V.; Othman, I. Factors of Safety Misconduct Affecting Safety Performance of Tall Building Construction Site. In Proceedings of the International Conference on Civil, Offshore and Environmental Engineering, Kuching, Malaysia, 13–15 June 2021; Springer: Singapore, 2021; pp. 620–630. [Google Scholar]
- Love, P.E.D.; Matthews, J. The ‘how’of benefits management for digital technology: From engineering to asset management. Autom. Constr. 2019, 107, 102930. [Google Scholar] [CrossRef]
- Qureshi, A.H.; Alaloul, W.S.; Manzoor, B.; Musarat, M.A.; Saad, S.; Ammad, S. Implications of Machine Learning Integrated Technologies for Construction Progress Detection Under Industry 4.0 (IR 4.0). In Proceedings of the 2020 Second International Sustainability and Resilience Conference: Technology and Innovation in Building Designs (51154), Sakheer, Bahrain, 11–12 November 2020; pp. 1–6. [Google Scholar]
- Manzoor, B.; Othman, I.; Gardezi, S.S.S.; Altan, H.; Abdalla, S.B. BIM-Based Research Framework for Sustainable Building Projects: A Strategy for Mitigating BIM Implementation Barriers. Appl. Sci. 2021, 11, 5397. [Google Scholar] [CrossRef]
- Manzoor, B.; Othman, I.; Kang, J.M.; Geem, Z.W. Influence of Building Information Modeling (BIM) Implementation in High-Rise Buildings towards Sustainability. Appl. Sci. 2021, 11, 7626. [Google Scholar] [CrossRef]
- Hongling, G.; Yantao, Y.; Weisheng, Z.; Yan, L. BIM and Safety Rules Based Automated Identification of Unsafe Design Factors in Construction. Procedia Eng. 2016, 164, 467–472. [Google Scholar] [CrossRef]
- Darko, A.; Chan, A.P.C.; Yang, Y.; Tetteh, M.O. Building information modeling (BIM)-based modular integrated construction risk management–Critical survey and future needs. Comput. Ind. 2020, 123, 103327. [Google Scholar] [CrossRef]
- Fernández-Muñiz, B.; Montes-Peón, J.M.; Vázquez-Ordás, C.J. Safety culture: Analysis of the causal relationships between its key dimensions. J. Saf. Res. 2007, 38, 627–641. [Google Scholar] [CrossRef]
- Trinh, M.T.; Feng, Y. Impact of project complexity on construction safety performance: Moderating role of resilient safety culture. J. Constr. Eng. Manag. 2020, 146, 4019103. [Google Scholar] [CrossRef]
- Jeelani, I.; Han, K.; Albert, A. Development of virtual reality and stereo-panoramic environments for construction safety training. Eng. Constr. Archit. Manag. 2020, 27, 1853–1876. [Google Scholar] [CrossRef]
- Okpala, I.; Nnaji, C.; Karakhan, A.A. Utilizing emerging technologies for construction safety risk mitigation. Pract. Period. Struct. Des. Constr. 2020, 25, 4020002. [Google Scholar] [CrossRef]
- Al-Bayati, A.J. Impact of Construction Safety Culture and Construction Safety Climate on Safety Behavior and Safety Motivation. Safety 2021, 7, 41. [Google Scholar] [CrossRef]
- Park, J.; Kim, B.; Kim, C.; Kim, H. 3D/4D CAD applicability for life-cycle facility management. J. Comput. Civ. Eng. 2011, 25, 129–138. [Google Scholar] [CrossRef]
- Manzoor, B.; Othman, I. Safety Management Model During Construction Focusing on Building Information Modeling (BIM). In Proceedings of the Advances in Civil Engineering Materials: Selected Articles from the International Conference on Architecture and Civil Engineering (ICACE2020); Springer Nature: Basingstoke, UK; p. 31.
- Zhao, D.; Lucas, J. Virtual reality simulation for construction safety promotion. Int. J. Inj. Contr. Saf. Promot. 2015, 22, 57–67. [Google Scholar] [CrossRef] [PubMed]
- Zhang, S.; Sulankivi, K.; Kiviniemi, M.; Romo, I.; Eastman, C.M.; Teizer, J. BIM-based fall hazard identification and prevention in construction safety planning. Saf. Sci. 2015, 72, 31–45. [Google Scholar] [CrossRef]
- Collins, R.; Zhang, S.; Kim, K.; Teizer, J. Integration of safety risk factors in BIM for scaffolding construction. In Computing in Civil and Building Engineering; American Society of Civil Engineers: Reston, VA, USA, 2014; pp. 307–314. [Google Scholar]
- Chen, L.; Luo, H. A BIM-based construction quality management model and its applications. Autom. Constr. 2014, 46, 64–73. [Google Scholar] [CrossRef]
- Shaqour, E.N. The role of implementing BIM applications in enhancing project management knowledge areas in Egypt. Ain Shams Eng. J. 2021. [Google Scholar] [CrossRef]
- Jin, Z.; Gambatese, J.; Liu, D.; Dharmapalan, V. Using 4D BIM to assess construction risks during the design phase. Eng. Constr. Archit. Manag. 2019, 26, 2637–2654. [Google Scholar] [CrossRef]
- Whitlock, K.; Abanda, F.H.; Manjia, M.B.; Pettang, C.; Nkeng, G.E. 4D BIM for Construction Logistics Management. CivilEng 2021, 2, 325–348. [Google Scholar] [CrossRef]
- Wetzel, E.M.; Thabet, W.Y. The use of a BIM-based framework to support safe facility management processes. Autom. Constr. 2015, 60, 12–24. [Google Scholar] [CrossRef] [Green Version]
- Ali, P.A.; Watson, R. Language barriers and their impact on provision of care to patients with limited English proficiency: Nurses’ perspectives. J. Clin. Nurs. 2018, 27, e1152–e1160. [Google Scholar] [CrossRef] [PubMed] [Green Version]
- Alizadehsalehi, S.; Hadavi, A.; Huang, J.C. From BIM to extended reality in AEC industry. Autom. Constr. 2020, 116, 103254. [Google Scholar] [CrossRef]
- Li, H.; Lu, M.; Chan, G.; Skitmore, M. Proactive training system for safe and efficient precast installation. Autom. Constr. 2015, 49, 163–174. [Google Scholar] [CrossRef] [Green Version]
- Li, H.; Chan, G.; Huang, T.; Skitmore, M.; Tao, T.Y.E.; Luo, E.; Chung, J.; Chan, X.S.; Li, Y.F. Chirp-spread-spectrum-based real time location system for construction safety management: A case study. Autom. Constr. 2015, 55, 58–65. [Google Scholar] [CrossRef] [Green Version]
- Shen, X.; Marks, E. Near-miss information visualization tool in BIM for construction safety. J. Constr. Eng. Manag. 2016, 142, 4015100. [Google Scholar] [CrossRef]
- Cheng, T.; Teizer, J. Real-time resource location data collection and visualization technology for construction safety and activity monitoring applications. Autom. Constr. 2013, 34, 3–15. [Google Scholar] [CrossRef]
- Ratajczak, J.; Riedl, M.; Matt, D.T. BIM-based and AR application combined with location-based management system for the improvement of the construction performance. Buildings 2019, 9, 118. [Google Scholar] [CrossRef] [Green Version]
- Martins, S.S.; Evangelista, A.C.J.; Hammad, A.W.A.; Tam, V.W.Y.; Haddad, A. Evaluation of 4D BIM tools applicability in construction planning efficiency. Int. J. Constr. Manag. 2020, 1–14. [Google Scholar] [CrossRef]
- Ding, L.; Zhou, Y.; Akinci, B. Building Information Modeling (BIM) application framework: The process of expanding from 3D to computable nD. Autom. Constr. 2014, 46, 82–93. [Google Scholar] [CrossRef]
- Dadashi Haji, M.; Taghaddos, H.; Sebt, M.H.; Chokan, F.; Zavari, M. The Effects of BIM Maturity Level on the 4D Simulation Performance: An Empirical Study. Int. J. Eng. 2021, 34, 606–614. [Google Scholar]
- Tran, S.V.-T.; Khan, N.; Lee, D.; Park, C. A Hazard Identification Approach of Integrating 4D BIM and Accident Case Analysis of Spatial–Temporal Exposure. Sustainability 2021, 13, 2211. [Google Scholar] [CrossRef]
- Hou, L.; Wu, S.; Zhang, G.K.; Tan, Y.; Wang, X. Literature review of digital twins applications in construction workforce safety. Appl. Sci. 2021, 11, 339. [Google Scholar] [CrossRef]
- Liang, H.; Zhang, S.; Su, Y. The structure and emerging trends of construction safety management research: A bibliometric review. Int. J. Occup. Saf. Ergon. 2020, 26, 469–488. [Google Scholar] [CrossRef] [PubMed]
- Lu, Y.; Li, Q.; Zhou, Z.; Deng, Y. Ontology-based knowledge modeling for automated construction safety checking. Saf. Sci. 2015, 79, 11–18. [Google Scholar] [CrossRef]
- Le, Q.T.; Lee, D.Y.; Park, C.S. A social network system for sharing construction safety and health knowledge. Autom. Constr. 2014, 46, 30–37. [Google Scholar] [CrossRef]
- Wang, H.-H.; Boukamp, F. Ontology-based representation and reasoning framework for supporting job hazard analysis. J. Comput. Civ. Eng. 2011, 25, 442–456. [Google Scholar] [CrossRef] [Green Version]
- Guo, H.L.; Li, H.; Li, V. VP-based safety management in large-scale construction projects: A conceptual framework. Autom. Constr. 2013, 34, 16–24. [Google Scholar] [CrossRef]
- Begić, H.; Galić, M. A Systematic Review of Construction 4.0 in the Context of the BIM 4.0 Premise. Buildings 2021, 11, 337. [Google Scholar] [CrossRef]
- Martínez-Aires, M.D.; López-Alonso, M.; Martínez-Rojas, M. Building information modeling and safety management: A systematic review. Saf. Sci. 2018, 101, 11–18. [Google Scholar] [CrossRef]
- Sun, C.; Jiang, S.; Skibniewski, M.J.; Man, Q.; Shen, L. A literature review of the factors limiting the application of BIM in the construction industry. Technol. Econ. Dev. Econ. 2017, 23, 764–779. [Google Scholar] [CrossRef] [Green Version]
- Melzner, J.; Zhang, S.; Teizer, J.; Bargstädt, H.-J. A case study on automated safety compliance checking to assist fall protection design and planning in building information models. Constr. Manag. Econ. 2013, 31, 661–674. [Google Scholar] [CrossRef]
- Qi, J.; Issa, R.R.A.; Olbina, S.; Hinze, J. Use of building information modeling in design to prevent construction worker falls. J. Comput. Civ. Eng. 2014, 28, A4014008. [Google Scholar] [CrossRef]
- Wang, J.; Zhang, S.; Teizer, J. Geotechnical and safety protective equipment planning using range point cloud data and rule checking in building information modeling. Autom. Constr. 2015, 49, 250–261. [Google Scholar] [CrossRef]
- Wong, T.K.M.; Man, S.S.; Chan, A.H.S. Critical factors for the use or non-use of personal protective equipment amongst construction workers. Saf. Sci. 2020, 126, 104663. [Google Scholar] [CrossRef]
- Ammad, S.; Alaloul, W.S.; Saad, S.; Qureshi, A.H.; Sheikh, N.; Ali, M.; Altaf, M.; Persiaran, U.T.P.; Iskandar, S. Personal Protective Equipment In Construction, Accidents Involved In Construction Infrastructure Projects. Solid State Technol. 2020, 63, 4147–4159. [Google Scholar]
- Jahangiri, M.; Solukloei, H.R.J.; Kamalinia, M. A neuro-fuzzy risk prediction methodology for falling from scaffold. Saf. Sci. 2019, 117, 88–99. [Google Scholar] [CrossRef]
- Czarnocki, K.J.; Czarnocka, E.; Szaniawska, K. Human Factors as the Main Reason of the Accident in Scaffold Use Assessment. Int. J. Med. Health Sci. 2018, 12, 107–114. [Google Scholar]
- Pieńko, M.; Robak, A.; Błazik-Borowa, E.; Szer, J. Safety Conditions Analysis of Scaffolding on Construction Sites. Int. J. Civ. Environ. Eng. 2018, 12, 93–98. [Google Scholar]
- da Silva, S.L.C.; Amaral, F.G. Critical factors of success and barriers to the implementation of occupational health and safety management systems: A systematic review of literature. Saf. Sci. 2019, 117, 123–132. [Google Scholar] [CrossRef]
- Jin, R.; Zou, P.X.W.; Piroozfar, P.; Wood, H.; Yang, Y.; Yan, L.; Han, Y. A science mapping approach based review of construction safety research. Saf. Sci. 2019, 113, 285–297. [Google Scholar] [CrossRef]
- Fang, W.; Ding, L.; Luo, H.; Love, P.E.D. Falls from heights: A computer vision-based approach for safety harness detection. Autom. Constr. 2018, 91, 53–61. [Google Scholar] [CrossRef]
- Albert, A.; Pandit, B.; Patil, Y.; Louis, J. Does the potential safety risk affect whether particular construction hazards are recognized or not? J. Saf. Res. 2020, 75, 241–250. [Google Scholar] [CrossRef]
- Hasanzadeh, S.; Dao, B.; Esmaeili, B.; Dodd, M.D. Role of personality in construction safety: Investigating the relationships between personality, attentional failure, and hazard identification under fall-hazard conditions. J. Constr. Eng. Manag. 2019, 145, 4019052. [Google Scholar] [CrossRef] [Green Version]
- Mohammadi, A.; Tavakolan, M.; Khosravi, Y. Factors influencing safety performance on construction projects: A review. Saf. Sci. 2018, 109, 382–397. [Google Scholar] [CrossRef]
- Arifuddin, R.; Suraji, A.; Latief, Y. Study of the causal factors of construction projects vulnerability to accidents. Int. J. Innov. Technol. Explor. Eng. 2019, 8, 711–716. [Google Scholar]
- Abulhakim, N.; Adeleke, A.Q. The Factors Contributing to Accident Occurrence on Malaysia Building Projects through Partial Least Square Structural Equation Modeling. Soc. Sci. Humanit. J. 2019, 4, 1096–1106. [Google Scholar]
- Elsebaei, M.; Elnawawy, O.; Othman, A.A.E.; Badawy, M. Causes and impacts of site accidents in the Egyptian construction industry. Int. J. Constr. Manag. 2020, 1–12. [Google Scholar] [CrossRef]
- Urquhart, C. Grounded Theory for Qualitative Research: A Practical Guide; Sage: London, UK, 2012; ISBN 1446289710. [Google Scholar]
- Guo, B.H.W.; Yiu, T.W.; González, V.A. Identifying behaviour patterns of construction safety using system archetypes. Accid. Anal. Prev. 2015, 80, 125–141. [Google Scholar] [CrossRef] [PubMed]
- Mohammadi, A.; Tavakolan, M.; Khosravi, Y. Developing safety archetypes of construction industry at project level using system dynamics. J. Saf. Res. 2018, 67, 17–26. [Google Scholar] [CrossRef]
- Corbin, J.M.; Strauss, A. Grounded theory research: Procedures, canons, and evaluative criteria. Qual. Sociol. 1990, 13, 3–21. [Google Scholar] [CrossRef]
- Glaser, B.G.; Strauss, A.L. Discovery of Grounded Theory: Strategies for Qualitative Research; Routledge, Taylor & Francis Group: London, UK; New York, NY, USA, 2017; ISBN 1351522167. [Google Scholar]
- Khan, S.N. Qualitative research method: Grounded theory. Int. J. Bus. Manag. 2014, 9, 224–233. [Google Scholar] [CrossRef] [Green Version]
- Vollstedt, M.; Rezat, S. An introduction to grounded theory with a special focus on axial coding and the coding paradigm. Compend. Early Career Res. Math. Educ. 2019, 13, 81–100. [Google Scholar]
- Cao, Q.; Sarker, M.N.I.; Sun, J. Model of the influencing factors of the withdrawal from rural homesteads in China: Application of grounded theory method. Land Use Policy 2019, 85, 285–289. [Google Scholar] [CrossRef]
- Belk, R.W. Handbook of Qualitative Research Methods in Marketing; Edward Elgar Publishing: Toronto, ON, Canada, 2007; ISBN 1847204120. [Google Scholar]
- Guetterman, T.C.; Babchuk, W.A.; Howell Smith, M.C.; Stevens, J. Contemporary approaches to mixed methods–grounded theory research: A field-based analysis. J. Mix. Methods Res. 2019, 13, 179–195. [Google Scholar] [CrossRef]
- Man, S.S.; Chan, A.H.S.; Wong, H.M. Risk-taking behaviors of Hong Kong construction workers–A thematic study. Saf. Sci. 2017, 98, 25–36. [Google Scholar] [CrossRef]
- Penn, L.; Goffe, L.; Haste, A.; Moffatt, S. Management information systems for community based interventions to improve health: Qualitative study of stakeholder perspectives. BMC Public Health 2019, 19, 105. [Google Scholar] [CrossRef] [Green Version]
- Ibem, E.O.; Laryea, S. Survey of digital technologies in procurement of construction projects. Autom. Constr. 2014, 46, 11–21. [Google Scholar] [CrossRef]
- Zhou, W.; Whyte, J.; Sacks, R. Construction safety and digital design: A review. Autom. Constr. 2012, 22, 102–111. [Google Scholar] [CrossRef] [Green Version]
- Latiffi, A.A.; Mohd, S.; Kasim, N.; Fathi, M.S. Building information modeling (BIM) application in Malaysian construction industry. Int. J. Constr. Eng. Manag. 2013, 2, 1–6. [Google Scholar]
- Flick, U. The Sage Qualitative Research kit: Collection; SAGE Publications Limited: Berlin, Germany, 2009; ISBN 0761949747. [Google Scholar]
- Boddy, C.R. Sample size for qualitative research. Qual. Mark. Res. Int. J. 2016, 19, 426–432. [Google Scholar] [CrossRef]
- Winge, S.; Albrechtsen, E.; Arnesen, J. A comparative analysis of safety management and safety performance in twelve construction projects. J. Saf. Res. 2019, 71, 139–152. [Google Scholar] [CrossRef]
- Xue, F.; Chen, K.; Lu, W.; Niu, Y.; Huang, G.Q. Linking radio-frequency identification to Building Information Modeling: Status quo, development trajectory and guidelines for practitioners. Autom. Constr. 2018, 93, 241–251. [Google Scholar] [CrossRef]
- Cai, H.; Andoh, A.R.; Su, X.; Li, S. A boundary condition based algorithm for locating construction site objects using RFID and GPS. Adv. Eng. Inform. 2014, 28, 455–468. [Google Scholar] [CrossRef]
- Su, X.; Li, S.; Yuan, C.; Cai, H.; Kamat, V.R. Enhanced boundary condition–based approach for construction location sensing using RFID and RTK GPS. J. Constr. Eng. Manag. 2014, 140, 4014048. [Google Scholar] [CrossRef]
- Davila Delgado, J.M.; Oyedele, L.; Beach, T.; Demian, P. Augmented and virtual reality in construction: Drivers and limitations for industry adoption. J. Constr. Eng. Manag. 2020, 146, 4020079. [Google Scholar] [CrossRef]
- Han, K.K.; Golparvar-Fard, M. Appearance-based material classification for monitoring of operation-level construction progress using 4D BIM and site photologs. Autom. Constr. 2015, 53, 44–57. [Google Scholar] [CrossRef]
- Gong, J.; Caldas, C.H. Computer vision-based video interpretation model for automated productivity analysis of construction operations. J. Comput. Civ. Eng. 2010, 24, 252–263. [Google Scholar] [CrossRef]
- Fang, Q.; Li, H.; Luo, X.; Ding, L.; Luo, H.; Li, C. Computer vision aided inspection on falling prevention measures for steeplejacks in an aerial environment. Autom. Constr. 2018, 93, 148–164. [Google Scholar] [CrossRef]
- Morgenthal, G.; Hallermann, N.; Kersten, J.; Taraben, J.; Debus, P.; Helmrich, M.; Rodehorst, V. Framework for automated UAS-based structural condition assessment of bridges. Autom. Constr. 2019, 97, 77–95. [Google Scholar] [CrossRef]
- Alomari, K.; Gambatese, J.; Anderson, J. Opportunities for using Building Information Modeling to improve worker safety performance. Safety 2017, 3, 7. [Google Scholar] [CrossRef]
- Lee, J.-M. Precast Concrete Panel Design Guideline for Mid-high-rise Modular Housing-Based on case studies and manufacturer information in the UK and Europe. J. Archit. Inst. Korea 2021, 37, 85–92. [Google Scholar]
- Jellen, A.C.; Memari, A.M. The State-of-the-Art Application of Modular Construction to Multi-Story Residential Buildings. In Proceedings of the 1st Residential Building Design & Construction Conference, Sands Casino Resort, Bethlehem, PA, USA, 20–21 February 2013. [Google Scholar]
- Liew, J.Y.R.; Chua, Y.S.; Dai, Z. Steel Concrete Composite Systems for Modular Construction of High-Rise Buildings. In Proceedings of the Structures; Elsevier: Amsterdam, The Netherlands, 2019; Volume 21, pp. 135–149. [Google Scholar]
- Shan, S.; Looi, D.; Cai, Y.; Ma, P.; Chen, M.-T.; Su, R.; Young, B.; Pan, W. Engineering modular integrated construction for high-rise building: A case study in Hong Kong. In Proceedings of the Institution of Civil Engineers-Civil Engineering; Thomas Telford Ltd.: London, UK, 2019; Volume 172, pp. 51–57. [Google Scholar] [CrossRef]



| Related Works | Types of Research | Types of Integrations | Research Implications |
|---|---|---|---|
| J Ratajczak et al. [60] | AR4C application prototype | BIM-based and AR application | To provide daily progress and performance data of construction work by visualizing construction progress in AR, AR4C application prototype was verified with laboratory experiment Improved safety performance |
| V Getuli et al. [29] | Real case study | BIM-based immersive VR | Representation in health and safety plan |
| SS Martins et al. [61] | Case study | BIM-based 4-D model | 4-D BIM tools Construction planning efficiency |
| A Braun et al. [31] | Machine-based object-detection method | Geometric-semantic Building Information Model information | Fusing clouds, semantic information, and computer vision Improving construction monitoring and safety |
| Y Ji et al. [30] | Prototype system | Rule-based checking and 4-D modeling | 4-D BIM and rule-based checking system Introduced prototype system. Rule checking platform |
| L Ding et al. [62] | BIM application framework | 3-D to computable n-D models, | BIM-based 3-D to computable an n-D framework To quantify and analyze quality, safety on construction projects |
| Dadashi Haji et al. [63] | An empirical study | 4-D simulation performance | The relationship between the performance of 4-D simulation and various phases of development was examined |
| Tran et al. [64] | HISTEA prototype | 4-D BIM simulation | To prevent severe injuries and fatalities on building sites caused by spatial-temporal situations |
| Hou et al. [65] | Literature review | Digital twins applications in construction workforce safety | This review sheds light on technological clustering, improvement initiatives, and workforce safety, all of which can benefit from the development of effective digital technology paradigms |
| Research Works | Contributions | Gap/Limitations |
|---|---|---|
| Jürgen Melzner et al., 2013, Qi et al., 2014, Wang et al., 2015 [74,75,76] | Fall hazard identification in construction safety | Need to explore more safety factors in construction safety |
| Mohammadi et al. [87] | Carried out a detailed review on safety factors | There is a need to incorporate safety factors with digital tools to enhance safety performance in construction projects |
| Arifuddin et al. [88] | Used questionnaire survey to identify the safety factors | Failed to clarify the mitigation measures |
| Abulhakim and Adeleke [89] | Used partial least square structural equation modeling technique to investigate the safety factors | Unable to explain the mitigation steps to address the safety factors in high-rise buildings |
| Elsebaei et al. [90] | Examined the causes and influences of site accidents by highlighting factors | Cannot suggest effective solutions |
| Item | Description | Number of Participants | Percentage (%) |
|---|---|---|---|
| Gender | Male | 40 | 89 |
| Female | 5 | 11 | |
| Educational qualification | Bachelors | 12 | 27 |
| Masters | 20 | 44 | |
| PhD | 10 | 22 | |
| Professional engineers | 03 | 7 | |
| Working experience | 5–7 years | 12 | 27 |
| 8–9 years | 14 | 31 | |
| More than 10 years | 19 | 42 | |
| Projects | Infrastructure | 8 | 18 |
| High-rise buildings | 11 | 24 | |
| Skyscraper | 14 | 31 | |
| BIM | 12 | 27 |
| Codes | Categories | Core Categories |
|---|---|---|
| Safety supervision Increase productivity Safety management tool | Augmented reality (AR) Virtual reality (VR) | Virtual environment |
| Safety inspection Positive attitude Neutral attitude | Drone technology Images Vision cameras | Photogrammetry |
| Safety training Safety rules Accident prevention Danger Positive attitude | Exact location Tracking Record information | GPS, RFID |
| Human error Safety consciousness Safety knowledge Positive attitude Negative attitude | Capturing Monitoring | Laser scanning approach |
| Safety performance improvement Time saving Less effort Visualization Positive attitude Neutral attitude | Digital modeling Computer vision-based methods | Simulation |
Publisher’s Note: MDPI stays neutral with regard to jurisdictional claims in published maps and institutional affiliations. |
© 2021 by the authors. Licensee MDPI, Basel, Switzerland. This article is an open access article distributed under the terms and conditions of the Creative Commons Attribution (CC BY) license (https://creativecommons.org/licenses/by/4.0/).
Share and Cite
Manzoor, B.; Othman, I.; Pomares, J.C.; Chong, H.-Y. A Research Framework of Mitigating Construction Accidents in High-Rise Building Projects via Integrating Building Information Modeling with Emerging Digital Technologies. Appl. Sci. 2021, 11, 8359. https://doi.org/10.3390/app11188359
Manzoor B, Othman I, Pomares JC, Chong H-Y. A Research Framework of Mitigating Construction Accidents in High-Rise Building Projects via Integrating Building Information Modeling with Emerging Digital Technologies. Applied Sciences. 2021; 11(18):8359. https://doi.org/10.3390/app11188359
Chicago/Turabian StyleManzoor, Bilal, Idris Othman, Juan Carlos Pomares, and Heap-Yih Chong. 2021. "A Research Framework of Mitigating Construction Accidents in High-Rise Building Projects via Integrating Building Information Modeling with Emerging Digital Technologies" Applied Sciences 11, no. 18: 8359. https://doi.org/10.3390/app11188359
APA StyleManzoor, B., Othman, I., Pomares, J. C., & Chong, H.-Y. (2021). A Research Framework of Mitigating Construction Accidents in High-Rise Building Projects via Integrating Building Information Modeling with Emerging Digital Technologies. Applied Sciences, 11(18), 8359. https://doi.org/10.3390/app11188359

