A Hazard Analysis Approach for the SOTIF in Intelligent Railway Driving Assistance Systems Using STPA and Complex Network
Abstract
:Featured Application
Abstract
1. Introduction
2. Methodology
- Step 1 is to describe the system and the operational environment. The system description includes the description of the system functions and the system structure. The operational environment description provides the infrastructures and objects that the system should recognize, as well as the environmental and operational factors that may influence the recognition. This step provides the knowledge of the interactions inside and outside the control system for the analysis in the next step.
- Step 2 is the identification of SOTIF-related hazardous factors with extended STPA. Firstly, the hazards of this system are determined. Then, a control structure with the feedback part extended for intelligent environmental situation awareness is built. After that, the unsafe control actions (UCAs) are identified. In the last part of the extended STPA, a causal analysis is carried out on the UCAs with SOTIF-related scenario classification.
- Step 3 is the evaluation of the hazardous factors including hazards, UCAs, and causal scenarios. A complex network is constructed for the hazardous factors and quantitative analysis is carried out with some customized topological indexes.
2.1. Identification of SOTIF-Related Hazardous Factors with the Extended STPA
2.1.1. Model the Control Structure with the Extended Feedback Module
2.1.2. Identification of Causal Scenarios by SOTIF-Related Classification
- Environmental information:
- -
- Operational area.
- -
- Track and other infrastructures.
- -
- Trains and other objects on the track.
- -
- The situation of the controlled train (obtained by the perception of the environment).
- -
- Weather and emergency.
- A priori knowledge (e.g., the operational design domain (ODD)).
- The operational mode of the IRDAS.
- Matches of the structure and a priori knowledge of environmental model with the real operational environment, to find the
- -
- Incompleteness.
- -
- Incorrectness.
- -
- Uncertainty.
- The uncertainty of learning algorithms [41] in different operational environments, including:
- -
- Aleatoric uncertainties.
- -
- Epistemic uncertainties.
- Improper information input. For the understanding of IRDAS, the information comes from sensors and for drivers, the information comes from IRDAS.
- For drivers, the improper use or setting on IRDAS.
- The performance parameter of sensors compared with particular operational environments.
- The deficient setting and algorithm of sensors compared with particular operational environments.
- The improper feedback or guidance from understanding or deciding parts in some particular operational environment.
- For drivers, the improper use or setting of the IRDAS.
2.2. Evaluation of Hazardous Factors with Complex Network
2.2.1. Construction of Causation Network
- VCF represents the set of causal factor nodes, i.e., the causal factors leading to unsafe control actions. The number of the causal factor nodes is denoted as NCF.
- VUC represents the set of unsafe control action nodes, i.e., the unsafe control actions resulting in hazards. The number of nodes in VUC is denoted as NUC.
- VH refers to the set of hazard nodes, the number of which is denoted as NH.
- R= {(VCF, VUC), (VUC, VH)} is the set of cause–effect relationships between nodes, and exists in the form of directed edges. In R, (VCF, VUC) refers to the cause–effect links between causal factor nodes and unsafe control action nodes. Similarly, (VUC, VH) refers to the cause–effect links between unsafe control action nodes and hazard nodes.
2.2.2. Evaluation Based on Topological Indexes
3. Case Study
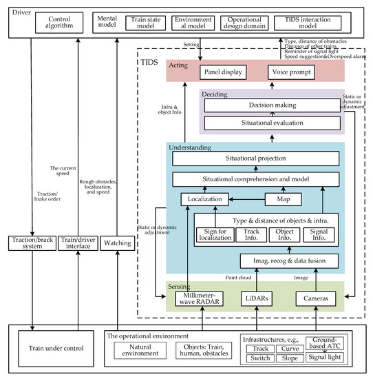
3.1. The TIDS
3.2. Identification of SOTIF-Related Causes
- A1. A train collides with an obstacle.
- A2. A train collides with a human.
- A3. A train rear-end collides with another train.
- A4. A train collides with a train on the sideline.
- A5. Train derailment.
- A6. An unnecessary emergency brake causes passenger injury.
- H1. The system cannot protect the safe speed/distance restriction of the train. (A1–A5).
- SC1. The system must give the brake order before the train breaks the speed/distance restriction.
- H2. The system cannot prevent the train from exceeding the speed limit of the section. (A1–A5).
- SC2. The system should keep the speed of the train under the limit of the current section and the section being entered.
- H3. The system provides an emergency brake in a nonurgent situation (A6).
- SC3. The system should only provide an emergency brake when the situation is urgent.
- ●
- CF105. The TIDS does not timely detect the front train.
- CF18. The object is in the position that sensors of the TIDS cannot detect.
- ▪
- CF19. The vision of the cameras is blocked due to the geographic characteristics of the section.
- -
- CF20. The train is running on a curve.
- -
- CF21. The train is running on a slope.
- ▪
- CF22. The inherent blind zone of the cameras.
- CF23. The quality of the image from cameras is too poor for perception.
- ▪
- CF8. The driver excessively trusts the TIDS in terrible operational environments.
- ▪
- CF24. The cameras are affected by the atmospheric visibility.
- -
- CF25. Terrible weather affects the visibility.
- -
- CF8. The driver excessively trusts the TIDS in a terrible operational environment.
- -
- CF4. Terrible weather such as rain, snow, sand, or fog.
- ▪
- CF26. The working condition of the train affects the quality of the image from cameras.
- -
- CF27. Vibration.
- -
- CF28. Degradation of mechanical components of cameras and bad maintenance.
- -
- CF29. Water film or sand cover the lens.
- -
- CF4. Terrible weather such as rain, snow, sand, or fog.
- ▪
- CF30. Cameras are affected by the illumination condition.
- -
- CF31. The illumination is too strong or too weak.
- -
- CF32. The light of an opposite train.
- -
- CF33. The illumination changes when entering or leaving a tunnel.
- -
- CF34. The different illumination during a day.
- -
- CF35. The different illumination in different seasons.
- -
- CF36. Cameras are exposed directly to an external artificial light.
- CF106. Some characteristics of the object train make the train not obvious in the image.
- ▪
- CF107 The lights on the front train are off.
- ▪
- CF108. The coating of the train is not distinct from the background color.
- ▪
- CF109. The lights on the front train are off.
- ▪
- CF110. Rain, snow, or sand covers the surface of the train.
- -
- CF4. Terrible weather such as rain, snow, sand or fog.
- CF43. The speed of the image recognition is not enough.
- ▪
- CF44. The algorithm is inefficient.
- ▪
- CF45. The software aging during long time operation.
- ▪
- CF44. The image recognition efficiency is low in some operational scenarios.
- ▪
- CF47. The lack of computing power in hardware.
- CF111. The image recognition algorithm based on machine learning has some flaws recognizing the front train.
- ▪
- CF49. The situation in the operation is too far from that of the training data.
- ▪
- CF50. The quality of the image is different from that of the training data.
- ▪
- CF112. The appearance of the train is different from that of the training data.
- CF55. Image recognition finds the object, but LiDAR does not.
- CF61. The machine vision does not know the decline of its detection range.
- CF113. The standard recognition range is too short for driving assistance.
- CF114. Wrong perception of the position of the object train about whether it is in front or on the sideline.
3.3. Evaluation of SOTIF-Related Causes
4. Discussion
- It can be seen from Figure 6 that UCA4 (the driver does not provide brake actions before the train exceeds the speed limit of the current section) is a terminal hazardous factor. This means that more resources should be allocated to its incoming edges to preventing it from happening. The importance ranking of its incoming edges in Table 3 shows that ECF76-UCA4 is the most important incoming edge of UCA4, followed by ECF73-UCA4, ECF91-UCA4, ECF95-UCA4, ECF128-UCA4, ECF130-UCA4, ECF134-UCA4, and ECF135-UCA4. Measures can be taken on these edges to control the hazard. For ECF76-UCA4, measures, for example, “lower the speed limit when the TIDS loses localization” can be taken. ECF73-UCA4 can be treated by “provide an alarm when the localization of the TIDS is inaccurate”. For ECF91-UCA4, “the driver–machine interface should be designed to highlight this emergent information” can be taken. ECF95-UCA4 could be dealt with by “the TIDS should give a reminder to the driver when the terrible environmental situation may affect the brake performance”. ECF128-UCA4 can be treated by “the TIDS should provide a reminder of the current speed limit and its variation”. For ECF130-UCA4, ”the speed control of the driver should adjust to the operational environment” could be taken. The control of ECF134-UCA4 can be “new speed limit information should be updated to the TIDS in time”. ECF135-UCA4 could be treated by “electronic map in the TIDS should be updated once any infrastructure in it is changed”. The priority of these measures should follow the importance ranking of the corresponding edges.
- UCA6 (the driver uses the TIDS out of its designed zone) is also a terminal hazardous factor, as can be seen from Figure 6. This indicates that more resources should be put into incoming edges to prevent it from happening. The ranking of the incoming edges can be found in Table 3, which is ECF139-UCA6, ECF142-UCA6, ECF143-UCA6, ECF138-UCA6, ECF140-UCA6, and ECF141-UCA6. For ECF139-UCA6, measures, for example, “the TIDS should provide sufficient reminder to ensure the driver has noticed that the TIDS cannot be used in the current zone” can be taken. ECF142-UCA6 can be treated by “a normalized operation procedure regarding the TIDS should be developed”. ECF143-UCA6 can be controlled by “the driver should have the access to shut off the TIDS in some specific circumstances”. ECF138-UCA6 can be treated by “the TIDS should provide enough reminder when it is not in the designed zone”. The control of ECF140-UCA6 can be “signs should be placed alongside the track to remind the driver whether the section is suitable for the TIDS”. “The driver should be trained to know how to distinguish the TIDS designed zone by all kinds of information” can be taken for ECF141-UCA6. The ranking of the priority of these measures is the same as the importance ranking of the corresponding edges.
- Figure 6 shows that CF75 (the TIDS does not recognize the localization sign) is a middle hazardous factor. This means resources should be allocated to both preventing it from happening and preventing it from causing others. Thus, both incoming and outgoing edges should be of concern. Table 3 shows that the ranking of incoming edges is ECF23-CF75, ECF55-CF75, ECF37-CF75, ECF61-CF75, ECF43-CF75, ECF48-CF75, ECF18-CF75, and ECF62-CF75. For ECF23-CF75, measures can be taken, for example, “improve the image quality in different situations and make localization signs easy to be recognized from low-quality image”. ECF55-CF75 can be treated by “the TIDS should reduce the recommended speed when the results from image recognition and LiDAR conflict”. Measures such as “localization signs should be easy to be detected by the TIDS in different kinds of environment” can be taken for ECF37-CF75. The control of ECF43-CF75 could be “the computing performance of the TIDS should catch up with the operating speed of the train”. For ECF48-CF75, “the appearance of localization signs should be designed to be easy for the algorithm to recognize” could be taken. “Localization signs should be placed in a way that suits the vision of the TIDS cameras” can be taken for ECF18-CF75. ECF61-CF75 can be treated by “the TIDS should provide proper recommended speed to ensure the localization signs are detected in a terrible environment”. For ECF62-CF75, “localization signs should be placed within proper distance to the train’s route” can be taken. More resources should be allocated to the measures that correspond to high-importance edges. Meanwhile, the ranking of outgoing edges of CF75 is ECF75-CF76, ECF75-CF73, and ECF75-CF77. For ECF75-CF76, measures such as “the TIDS should reduce the speed limit and regain localization by detecting the next sign” can be taken. “The TIDS should evaluate the accuracy and correctness of its localization when a localization sign is not detected” can be adopted for ECF75-CF73. The control of ECF75-CF77 can be “additional localization signs should be placed in the areas with relatively high frequency where the TIDS misses localization signs”. Similarly, the measures for high-importance edges should receive more attention and resources.
- As shown in Figure 6, CF142 (the improper operating procedure where the driver does not operate the on/off the TIDS when entering or leaving its designed area) is an initial hazardous factor. This means more resources should be allocated to the outgoing edges of this factor. As can be seen in Table 3, ECF142-UCA6 is the more important one, followed by ECF142-CF145. The control of ECF142-UCA6 can be “a normalized operation procedure regarding the TIDS should be developed”. ECF142-CF145 can be treated by “proper procedure of the driver should be developed to monitor the working status of the TIDS”. Since ECF142-UCA6 is the more important one of the two edges, more resources should be allocated to its corresponding measures.
5. Conclusions and Future Work
Author Contributions
Funding
Institutional Review Board Statement
Informed Consent Statement
Conflicts of Interest
References
- Yang, Z.; Cheung, V.; Gao, C.; Zhang, Q. Train Intelligent Detection System Based on Convolutional Neural Network. In Proceedings of the International Conference on Applied Human Factors and Ergonomics, Washington, DC, USA, 24–28 June 2019. [Google Scholar] [CrossRef]
- Toprak, T.; Selver, M.A.; Belenlğoglu, B.; Dogan, S.; Aydin, B. Camera based pedestrian detection for railway driver support systems. In Proceedings of the 26th Signal Processing and Communications Applications Conference (SIU), Izmir, Turkey, 2–5 May 2018. [Google Scholar] [CrossRef]
- Ye, T.; Wang, B.C.; Song, P.; Li, J. Automatic Railway Traffic Object Detection System Using Feature Fusion Refine Neural Network under Shunting Mode. Sensors 2018, 18, 1916. [Google Scholar] [CrossRef] [PubMed] [Green Version]
- CENELEC. EN 50129:2018—Railway Applications—Communication, Signalling and Processing Systems—Safety Related Electronic Systems for Signalling; International Organization for Standardization: Brussels, Belgium, 2018. [Google Scholar]
- ISO. PD ISO/PAS 21448:2019 Road Vehicles—Safety of the Intended Functionality; European Committee for Electrotechnical Standardization: Geneva, Switzerland, 2019. [Google Scholar]
- Zhang, X.Y.; Shao, W.B.; Zhou, M.; Tan, Q.F.; Li, J. A scene comprehensive safety evaluation method based on binocular camera. Robot. Auton. Syst. 2020, 128, 103503. [Google Scholar] [CrossRef]
- Lee, W.S.; Grosh, D.L.; Tillman, F.A.; Lie, C.H. Fault Tree Analysis, Methods, and Applications—A Review. IEEE Trans. Reliab. 1985, 34, 194–203. [Google Scholar] [CrossRef]
- Cichocki, T.; Górski, J. Failure mode and effect analysis for safety-critical systems with software components. In Proceedings of the International Conference on Computer Safety, Reliability, and Security, Rotterdam, The Netherlands, 24–27 October 2000. [Google Scholar] [CrossRef]
- Ericson, C.A. Hazard Analysis Techniques for System Safety; John Wiley & Sons: Hoboken, NJ, USA, 2015. [Google Scholar] [CrossRef]
- Redmill, F.; Chudleigh, M.F.; Catmur, J.R. Principles underlying a guideline for applying HAZOP to programmable electronic systems. Reliab. Eng. Syst. Saf. 1997, 55, 283–293. [Google Scholar] [CrossRef]
- Li, M.; Yan, F.; Niu, R.; Xiang, N. Identification of causal scenarios and application of leading indicators in the interconnection mode of urban rail transit based on STPA. J. Rail Transp. Plan. Manag. 2021, 17, 100238. [Google Scholar] [CrossRef]
- Song, H.F.; Schnieder, E. Evaluating Fault Tree by means of Colored Petri nets to analyze the railway system dependability. Saf. Sci. 2018, 110, 313–323. [Google Scholar] [CrossRef]
- Dindar, S.; Kaewunruen, S.; An, M.; Gigante-Barrera, Á. Derailment-based fault tree analysis on risk management of railway turnout systems. In Proceedings of the IOP Conference Series: Materials Science and Engineering, Prague, Czech Republic, 12–16 June 2017. [Google Scholar] [CrossRef]
- Tao, Q.; Nai, W.; Gao, H.; Tu, J. Risk assessment method of radio block center in fuzzy uncertain environment. In Proceedings of the International Conference on Web Information Systems and Mining, Chengdu, China, 26–28 October 2012. [Google Scholar] [CrossRef]
- Issad, M.; Kloul, L.; Rauzy, A. A scenario-based FMEA method and its evaluation in a railway context. In Proceedings of the 2017 Annual Reliability and Maintainability Symposium (RAMS), Orlando, FL, USA, 23–26 January 2017. [Google Scholar] [CrossRef]
- Hwang, J.-G.; Jo, H.-J.; Kim, D.-H. Hazard analysis of train control system using HAZOP-KR methods. In Proceedings of the 2010 International Conference on Electrical Machines and Systems, Incheon, Korea, 10–13 October 2010. [Google Scholar]
- Skogvang, Ø.; Opsahl, R.K.; Solibakke, S.; Karpati, P.; Hauge, A.A.; Sivertsen, T.; Gran, B.A.; Lundteigen, M.A. Evaluating approaches for hazard identification for the inclusion in a safety assessment framework for efficient transport. In Proceedings of the Safety and Reliability–Safe Societies in a Changing World, Proceedings of ESREL 2018, Trondheim, Norway, 17–21 June 2018. [Google Scholar] [CrossRef]
- Leveson, N.G. Safeware: System Safety and Computers; Addison-Wesley: Boston, MA, USA, 1995. [Google Scholar] [CrossRef]
- Monkhouse, H.E.; Habli, I.; McDermid, J. An enhanced vehicle control model for assessing highly automated driving safety. Reliab. Eng. Syst. Saf. 2020, 202, 107061. [Google Scholar] [CrossRef]
- Hollnagel, E. FRAM, the Functional Resonance Analysis Method: Modelling Complex Socio-Technical Systems; Ashgate Publishing, Ltd.: Farnham, UK, 2012. [Google Scholar] [CrossRef]
- Tian, W.L.; Caponecchia, C. Using the Functional Resonance Analysis Method (FRAM) in Aviation Safety: A Systematic Review. J. Adv. Transp. 2020, 2020, 14. [Google Scholar] [CrossRef]
- Salehi, V.; Veitch, B.; Smith, D. Modeling complex socio-technical systems using the FRAM: A literature review. Hum. Factors Ergonom. Manuf. Serv. Ind. 2020, 31, 118–142. [Google Scholar] [CrossRef]
- Leveson, N.G. Engineering a Safer World: Systems Thinking Applied to Safety; The MIT Press: Cambridge, MA, USA, 2016. [Google Scholar] [CrossRef]
- Dghaym, D.; Hoang, T.S.; Turnock, S.R.; Butler, M.; Downes, J.; Pritchard, B. An STPA-based formal composition framework for trustworthy autonomous maritime systems. Saf. Sci. 2021, 136, 11. [Google Scholar] [CrossRef]
- Chen, J.; Wang, S.; Zhou, T.; Xiong, L.; Xing, X. Study on Safety Analysis Method for Take-over System. In Proceedings of the 2020 IEEE Intelligent Vehicles Symposium, Las Vegas, NV, USA, 19 October–13 November 2020. [Google Scholar] [CrossRef]
- Becker, C.; Brewer, J.C.; Yount, L. Safety of the Intended Functionality of Lane-Centering and Lane-Changing Maneuvers of a Generic Level 3 Highway Chauffeur System; National Highway Traffic Safety Administration, Electronic System Safety Research Division: Washington, DC, USA, 2020. [Google Scholar]
- Post, K.; Davey, C.K. Integrating SOTIF and Agile Systems Engineering; SAE International: Warrendale, PA, USA, 2019; ISSN 0148-7191. [Google Scholar]
- Jianbo, H.; Lei, Z.; Shukui, X. Safety analysis of wheel brake system based on STAMP/STPA and Monte Carlo simulation. J. Syst. Eng. Electron. 2018, 29, 1327–1339. [Google Scholar] [CrossRef] [Green Version]
- Liu, J.T.; Li, K.P.; Zheng, W.; Zhu, J.B. An importance order analysis method for causes of railway signaling system hazards based on complex networks. Proc. Inst. Mech. Eng. Part O J. Risk Reliab. 2019, 233, 567–579. [Google Scholar] [CrossRef]
- Guo, S.Y.; Zhou, X.Y.; Tang, B.; Gong, P.S. Exploring the behavioral risk chains of accidents using complex network theory in the construction industry. Physical A 2020, 560, 125012. [Google Scholar] [CrossRef]
- Latora, V.; Nicosia, V.; Russo, G. Complex Networks: Principles, Methods and Applications; Cambridge University Press: Cambridge, UK, 2017. [Google Scholar] [CrossRef]
- Zhou, Z.P.; Irizarry, J.; Li, Q.M. Using network theory to explore the complexity of subway construction accident network (SCAN) for promoting safety management. Saf. Sci. 2014, 64, 127–136. [Google Scholar] [CrossRef]
- Li, Q.M.; Song, L.L.; List, G.F.; Deng, Y.L.; Zhou, Z.P.; Liu, P. A new approach to understand metro operation safety by exploring metro operation hazard network (MOHN). Saf. Sci. 2017, 93, 50–61. [Google Scholar] [CrossRef]
- Zhou, J.; Xu, W.X.; Guo, X.; Ding, J. A method for modeling and analysis of directed weighted accident causation network (DWACN). Physical A 2015, 437, 263–277. [Google Scholar] [CrossRef]
- Lam, C.Y.; Tai, K. Network topological approach to modeling accident causations and characteristics: Analysis of railway incidents in Japan. Reliab. Eng. Syst. Saf. 2020, 193, 106626. [Google Scholar] [CrossRef]
- Liu, J.T.; Schmid, F.; Li, K.P.; Zheng, W. A knowledge graph-based approach for exploring railway operational accidents. Reliab. Eng. Syst. Saf. 2021, 207, 107352. [Google Scholar] [CrossRef]
- Klockner, K.; Toft, Y. Accident modelling of railway safety occurrences: The Safety and Failure Event Network (SAFE-Net) Method. Procedia Manuf. 2015, 3, 1734–1741. [Google Scholar] [CrossRef] [Green Version]
- Li, K.P.; Wang, S.S. A network accident causation model for monitoring railway safety. Saf. Sci. 2018, 109, 398–402. [Google Scholar] [CrossRef]
- Stanton, N.A.; Salmon, P.M.; Walker, G.H.; Baber, C.; Jenkins, D.P. Human Factors Methods: A Practical Guide for Engineering and Design; CRC Press: Boca Raton, FL, USA, 2017. [Google Scholar] [CrossRef]
- Implementation of a RAS to Provide the Required Behaviour. Available online: https://www.york.ac.uk/assuring-autonomy/body-of-knowledge/implementation/ (accessed on 30 July 2021).
- Abdar, M.; Pourpanah, F.; Hussain, S.; Rezazadegan, D.; Liu, L.; Ghavamzadeh, M.; Fieguth, P.; Cao, X.; Khosravi, A.; Acharya, U.R. A review of uncertainty quantification in deep learning: Techniques, applications and challenges. Inf. Fusion 2021, 76, 243–297. [Google Scholar] [CrossRef]
- Sommer, C. Shortest-Path Queries in Static Networks. Acm. Comput. Surv. 2014, 46, 1–31. [Google Scholar] [CrossRef]
- Wang, Z.; Yang, Z.; Tang, S.; Cheung, V.; Zhang, Q. Application of Train Intelligent Detection System in Large-Volume Operated Lines. In Resilience and Sustainable Transportation Systems; American Society of Civil Engineers: Reston, VA, USA, 2020; pp. 377–384. [Google Scholar] [CrossRef]









| Category | Environmental Variable |
|---|---|
| Operational area | Station |
| Track switch | |
| Straight line/curve line | |
| Uphill/downhill/horizontal | |
| Underground/overground/on bridge | |
| Illumination situation | |
| Operational time | Peak/normal |
| Maintenance and test time | |
| Sign | Landmark |
| Position sign | |
| Signal light | |
| Stop sign in station | |
| Natural environment | Rain/snow/sand/fog/wind |
| Sunlight/moonlight | |
| Flood/fire/earthquake | |
| Object | Train (in front, on sidetrack) |
| Human | |
| Buffer stop | |
| Obstacle on track | |
| Obstacle in the air |
| Control Action | Not Providing Causes Hazard | Providing Causes Hazard | Too Early, Too Late, Out of Order | Stopped Too Soon, Applied Too Long |
|---|---|---|---|---|
| Brake | UCA1: The driver does not provide a brake before the train breaks the speed/distance restriction regarding human/obstacle (H1). | UCA5: The driver provides brake too late to decelerate to the speed limit of the section ahead (H1 and H2). | ||
| UCA2: The driver does not provide a brake before the train breaks the speed/distance restriction regarding the train in front (H1). | ||||
| UCA3: The driver does not provide a brake before the train breaks the speed/distance restriction regarding the infrastructure in front (H1). | ||||
| UCA4: The driver does not provide a brake before the train exceeds the speed limit of the current section (H1 and H2). | ||||
| UCA8: The driver provides unnecessary emergency brake (H3). | ||||
| Use the TIDS | UCA6: The driver uses the TIDS outside the operational design domain (H1 and H2). | |||
| Turn off the TIDS | UCA7: The driver drives at the speed of assistant mode while the TIDS is off (H1 and H2). |
| Hazardous Factor | Type of Factor | Type of Edge to Be Ranked | Ranking | Meaning of the Edge |
|---|---|---|---|---|
| UCA4 | Terminal | Incoming | ECF76-UCA4 | The lack of localization of the TIDS makes the driver not brake before exceeding the current speed limit. |
| ECF73-UCA4 | Inaccurate or wrong localization of the TIDS makes the driver not brake before exceeding the current speed limit. | |||
| ECF91-UCA4 | The TIDS does not give an effective alarm, so the driver does not brake before exceeding the current speed limit. | |||
| ECF95-UCA4 | The performance variation of the brake system means the brake level from the driver is not enough. | |||
| ECF128-UCA4 | The driver’s lack of enough knowledge about the current speed limit leads to the driver exceeding the speed limit. | |||
| ECF130-UCA4 | The improper speed control of the driver leads to speeding. | |||
| ECF134-UCA4 | The speed limit information in the map is not up to date, and that leads to speeding. | |||
| ECF135-UCA4 | The operational environmental characteristics information of the current section in the map is not up to date, and that leads to speeding. | |||
| UCA6 | Terminal | Incoming | ECF139-UCA6 | The TIDS does not provide enough reminders when leaving the designed zone, which makes the driver still use the TIDS. |
| ECF142-UCA6 | The improper procedure of the driver when entering or leaving designed zones leads to the misuse of the TIDS. | |||
| ECF143-UCA6 | The TIDS cannot be shut off effectively and the driving is disturbed by the TIDS. | |||
| ECF138-UCA6 | The TIDS does not provide enough reminders when operating out of its design zone.. | |||
| ECF140-UCA6 | Not enough infrastructure that provides information to the driver regarding whether the TIDS is currently allowed to be used. | |||
| ECF141-UCA6 | The wrong mental model where the driver does not know exactly about the designed zone of the TIDS. | |||
| CF75 | Middle | Incoming | ECF23-CF75 | The quality of the image from the cameras is too poor which prevents localization signs from being detected. |
| ECF55-CF75 | The confliction of results from image recognition and LiDARs prevents localization signs from being detected. | |||
| ECF37-CF75 | Some characteristics of a localization sign prevent it from being detected by the TIDS. | |||
| ECF43-CF75 | The speed of image recognition is too low, which prevents localization signs from being detected in time. | |||
| ECF48-CF75 | The poor performance of image recognition algorithm based on ML prevents localization signs from being detected. | |||
| ECF18-CF75 | The localization sign is at a position out of the vision of cameras which prevents it from being detected. | |||
| ECF61-CF75 | The TIDS does not know the reduction of its detecting range, which prevents the localization sign from being detected. | |||
| ECF62-CF75 | The standard detection range of localization sign is too short, which prevents the sign from being detected. | |||
| Outgoing | ECF75-CF76 | Missing the localization sign means that the localization information of the TIDS is deficient. | ||
| ECF75-CF73 | Missing the localization sign makes localization information of the TIDS inaccurate or wrong. | |||
| ECF75-CF77 | Missing the localization sign prevents the TIDS from calibrating its localization. | |||
| CF142 | Initial | Outgoing | ECF142-UCA6 | The wrong procedure of the driver on the TIDS when entering/leaving designed zone leads to the use of the TIDS outside of the designed zone. |
| ECF142-CF145 | The wrong procedure of the driver on the TIDS when entering/leaving designed zone leads to the driver’s unawareness of the on/off status of the TIDS. |
Publisher’s Note: MDPI stays neutral with regard to jurisdictional claims in published maps and institutional affiliations. |
© 2021 by the authors. Licensee MDPI, Basel, Switzerland. This article is an open access article distributed under the terms and conditions of the Creative Commons Attribution (CC BY) license (https://creativecommons.org/licenses/by/4.0/).
Share and Cite
Zhang, S.; Tang, T.; Liu, J. A Hazard Analysis Approach for the SOTIF in Intelligent Railway Driving Assistance Systems Using STPA and Complex Network. Appl. Sci. 2021, 11, 7714. https://doi.org/10.3390/app11167714
Zhang S, Tang T, Liu J. A Hazard Analysis Approach for the SOTIF in Intelligent Railway Driving Assistance Systems Using STPA and Complex Network. Applied Sciences. 2021; 11(16):7714. https://doi.org/10.3390/app11167714
Chicago/Turabian StyleZhang, Shijie, Tao Tang, and Jintao Liu. 2021. "A Hazard Analysis Approach for the SOTIF in Intelligent Railway Driving Assistance Systems Using STPA and Complex Network" Applied Sciences 11, no. 16: 7714. https://doi.org/10.3390/app11167714
APA StyleZhang, S., Tang, T., & Liu, J. (2021). A Hazard Analysis Approach for the SOTIF in Intelligent Railway Driving Assistance Systems Using STPA and Complex Network. Applied Sciences, 11(16), 7714. https://doi.org/10.3390/app11167714

