Automated Payment and Contract Management in the Construction Industry by Integrating Building Information Modeling and Blockchain-Based Smart Contracts
Abstract
:1. Introduction
2. State of the Art
2.1. Blockchain and Smart Contracts
2.2. Blockchain in Construction
2.3. Smart Contracts and Automated Payment in Construction
2.4. Linked Building Models
3. Challenges and Applicability of Blockchain and Smart Contracts in AEC
4. BIMcontracts Approach
4.1. Conditions and Requirements
4.2. Concept Description
4.3. Initialization of the Smart Contract
4.4. Smart Contract in the Execution Phase
- The construction work is complete and free of defects, so the client confirms and rewards it.
- Refusal of the confirmation of completion due to existing defects.
- Partial confirmation of completion with retention.
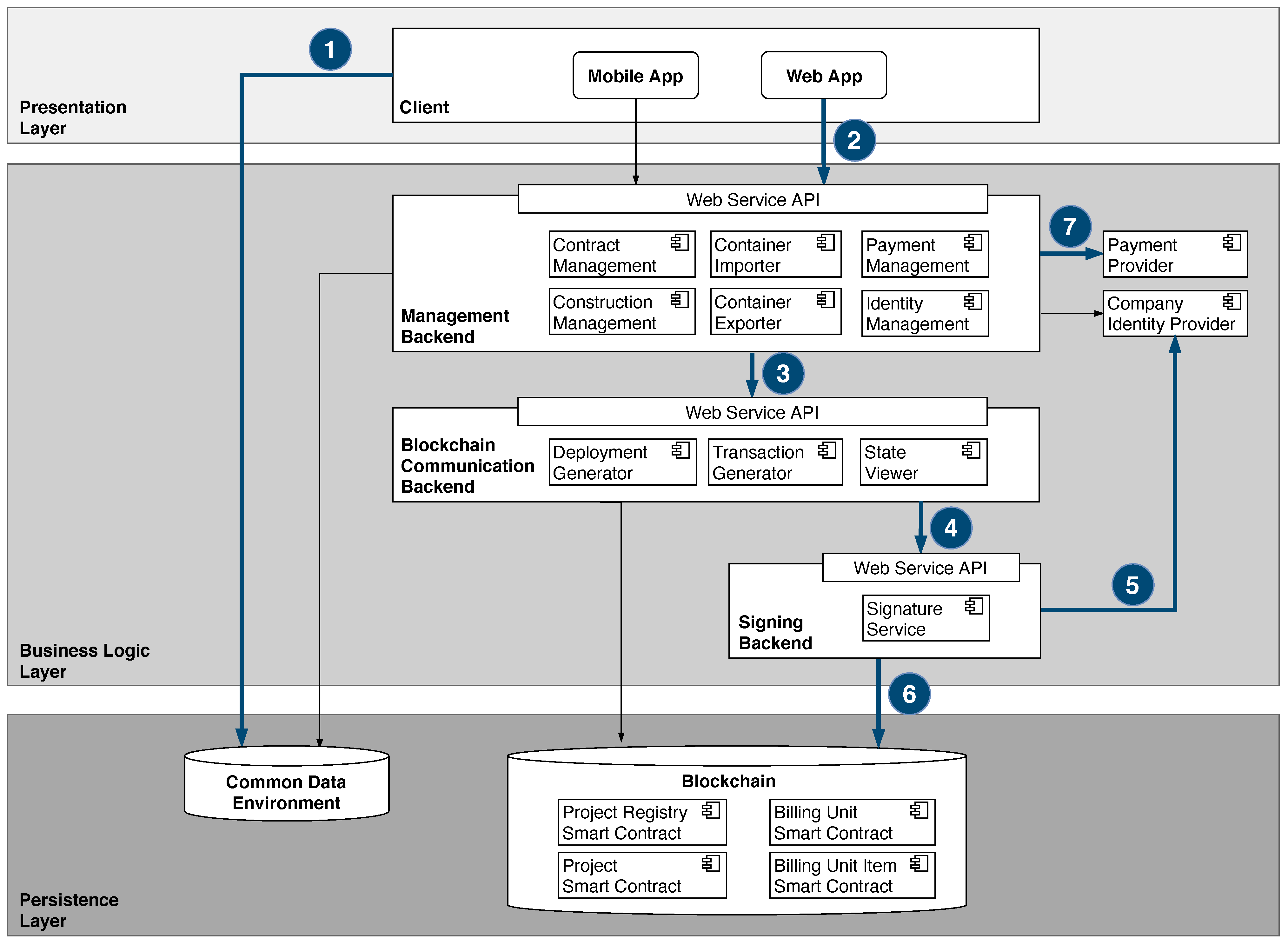
5. System Architecture and Technology
5.1. Signing Backend
5.2. Architectural Details and Confirmation Process Example
5.3. Blockchain Solution
6. Evaluation
6.1. Elaboration of the Evaluation Process
6.2. Development of the Prototype
6.3. Case Study
7. Discussion and Outlook
Author Contributions
Funding
Institutional Review Board Statement
Informed Consent Statement
Data Availability Statement
Acknowledgments
Conflicts of Interest
References
- Ribeirinho, M.J.; Mischke, J.; Strube, G.; Sjödin, E.; Blanco, J.L.; Palter, R.; Biörck, J.; Rockhill, D.; Andersson, T. The Next Normal in Construction: How Disruption Is Reshaping the World’s Largest Ecosystem; Mckinsey Report; McKinsey & Company: New York, NY, USA, 2020. [Google Scholar]
- Li, J.; Greenwood, D.; Kassem, M. Blockchain in the built environment and construction industry: A systematic review, conceptual models and practical use cases. Autom. Constr. 2019, 102, 288–307. [Google Scholar] [CrossRef]
- Kasten, J.E. Engineering and Manufacturing on the Blockchain: A Systematic Review. IEEE Eng. Manag. Rev. 2020, 48, 31–47. [Google Scholar] [CrossRef]
- Perera, S.; Nanayakkara, S.; Rodrigo, M.; Senaratne, S.; Weinand, R. Blockchain technology: Is it hype or real in the construction industry? J. Ind. Inf. Integr. 2020, 17, 100125. [Google Scholar] [CrossRef]
- Scott, D.J.; Broyd, T.; Ma, L. Archival Study of Blockchain Applications in the Construction Industry From Literature Published in 2019 and 2020. In Proceedings of the ARCOM Doctoral Workshop: Exploring the Mutual Role of BIM, Blockchain and IoT in Changing the Design, Construction and Operation of Built Assets; Northumbria University: Newcastle upon Tyne, UK, 2020; pp. 17–27. [Google Scholar]
- Raslan, A.; Kapogiannis, G.; Cheshmehzangi, A.; Tizani, W.; Towey, D. Blockchain: Future Facilitator of Asset Information Modelling and Management? In Proceedings of the 2020 IEEE 44th Annual Computers, Software, and Applications Conference (COMPSAC), Madrid, Spain, 13–17 July 2020; pp. 523–528. [Google Scholar]
- Hamledari, H.; Fischer, M. Role of Blockchain-Enabled Smart Contracts in Automating Construction Progress Payments. J. Leg. Aff. Disput. Resolut. Eng. Constr. 2020, 13, 04520038. [Google Scholar] [CrossRef]
- Ahmadisheykhsarmast, S.; Sonmez, R. A smart contract system for security of payment of construction contracts. Autom. Constr. 2020, 120, 103401. [Google Scholar] [CrossRef]
- Di Giuda, G.M.; Pattini, G.; Seghezzi, E.; Schievano, M.; Paleari, F. The Construction Contract Execution Through the Integration of Blockchain Technology. In Digital Transformation of the Design, Construction and Management Processes of the Built Environment; Springer: Cham, Switzerland, 2020; pp. 27–36. [Google Scholar]
- Hamledari, H.; Fischer, M. The Application of Blockchain-Based Crypto Assets for Integrating the Physical and Financial Supply Chains in the Construction & Engineering Industry. Autom. Constr. 2021, 127, 103711. [Google Scholar] [CrossRef]
- McKinsey. Reinventing Construction: A Route to Higher Productivity; Technical Report; McKinsey Global Institute: New York, NY, USA, 2017. [Google Scholar]
- Durdyev, S.; Hosseini, M.R. Causes of Delays on Construction Projects: A Comprehensive List. Int. J. Manag. Proj. Bus. 2018. [Google Scholar] [CrossRef]
- ECSO. Late Payment in the Construction Sector; Technical Report; European Construction Sector Observatory: Brussels, Belgium, 2020. [Google Scholar]
- NBS. National BIM Report 2018; National BIM Report No. 8; RIBA Enterprises Ltd.: London, UK, 2018.
- Agarwal, R.; Chandrasekaran, S.; Sridhar, M. Imagining Construction’s Digital Future; Mckinsey Report; McKinsey & Company: New York, NY, USA, 2016. [Google Scholar]
- Smith, P. Project Cost Management with 5D BIM. Procedia Soc. Behav. Sci. 2016, 226, 193–200. [Google Scholar] [CrossRef] [Green Version]
- Schober, K.S.; Hoff, P.; Lecat, A.; de Thieulloy, G.; Siepen, S. Turning Point for the Construction Industry: The Disruptive Impact of Building Information Modeling (BIM); Roland Berger Focus; Roland Berger GmbH: Munich, Germany, 2017. [Google Scholar]
- Moses, T.; Heesom, D.; Oloke, D. Implementing 5D BIM on construction projects: Contractor perspectives from the UK construction sector. J. Eng. Des. Technol. 2020, 18, 1867–1888. [Google Scholar] [CrossRef]
- Forgues, D.; Iordanova, I.; Valdivesio, F.; Staub-French, S. Rethinking the cost estimating process through 5D BIM: A case study. In Proceedings of the Construction Research Congress 2012: Construction Challenges in a Flat World, West Lafayette, Indiana, 21–23 May 2012; pp. 778–786. [Google Scholar]
- Darabseh, M.; Martins, J.P. Risks and Opportunities for Reforming Construction with Blockchain: Bibliometric Study. Civ. Eng. J. 2020, 6, 1204–1217. [Google Scholar] [CrossRef]
- Ølnes, S.; Ubacht, J.; Janssen, M. Blockchain in government: Benefits and implications of distributed ledger technology for information sharing. Gov. Inf. Q. 2017, 34, 355–364. [Google Scholar] [CrossRef] [Green Version]
- Nakamoto, S. Bitcoin: A peer-to-peer electronic cash system. Decentralized Bus. Rev. 2008, 21260. Available online: https://nakamotoinstitute.org/bitcoin/ (accessed on 15 May 2021).
- Antonopoulos, A.M.; Wood, G. Mastering Ethereum: Building Smart Contracts and DApps, 1st ed.; O’Reilly Media: Sebastopol, CA, USA, 2018. [Google Scholar]
- Xu, X.; Weber, I.; Staples, M. Architecture for Blockchain Applications; Springer International Publishing: Berlin/Heidelberg, Germany, 2019. [Google Scholar]
- Yaga, D.; Mell, P.; Roby, N.; Scarfone, K. Blockchain Technology Overview; Technical Report NIST IR 8202; National Institute of Standards and Technology: Gaithersburg, MD, USA, 2018.
- Baralla, G.; Pinna, A.; Corrias, G. Ensure traceability in European food supply chain by using a blockchain system. In Proceedings of the 2nd International Workshop on Emerging Trends in Software Engineering for Blockchain, Montreal, QC, Canada, 27 May 2019; pp. 40–47. [Google Scholar]
- Waltl, B.; Sillaber, C.; Gallersdörfer, U.; Matthes, F. Blockchains and Smart Contracts: A Threat for the Legal Industry? In Business Transformation through Blockchain; Treiblmaier, H., Beck, R., Eds.; Springer International Publishing: Berlin/Heidelberg, Germany, 2019; pp. 287–315. [Google Scholar]
- Patel, D.; Shah, K.; Shanbhag, S.; Mistry, V. Towards Legally Enforceable Smart Contracts; ICBC 2018, Lecture Notes in Computer Science; Chen, S., Wang, H., Zhang, L.J., Eds.; Springer International Publishing: Berlin/Heidelberg, Germany, 2018; pp. 153–165. [Google Scholar]
- Alsunaidi, S.J.; Alhaidari, F.A. A Survey of Consensus Algorithms for Blockchain Technology. In Proceedings of the 2019 International Conference on Computer and Information Sciences (ICCIS), Sakakah, Saudi Arabia, 10–11 April 2019; pp. 1–6. [Google Scholar]
- Castro, M.; Liskov, B. Practical Byzantine fault tolerance. In Proceedings of the Third Symposiumon Operating Systems Design and Implementation, New Orleans, LA, USA, 22–25 February 1999; Volume 99, pp. 173–186. [Google Scholar]
- Kannengießer, N.; Lins, S.; Dehling, T.; Sunyaev, A. Trade-offs between Distributed Ledger Technology Characteristics. ACM Comput. Surv. 2020, 53, 1–37. [Google Scholar] [CrossRef]
- Tran, N.K.; Babar, M.A. Anatomy, Concept, and Design Space of Blockchain Networks. In Proceedings of the 2020 IEEE International Conference on Software Architecture (ICSA), Salvador, Brazil, 2–6 November 2020; pp. 125–134. [Google Scholar] [CrossRef]
- Wessling, F.; Ehmke, C.; Hesenius, M.; Gruhn, V. How Much Blockchain Do You Need? Towards a Concept for Building Hybrid DApp Architectures. In Proceedings of the WETSEB’18: IEEE/ACM 1st International Workshop on Emerging Trends in Software Engineering for Blockchain (WETSEB 2018), Gothenburg, Sweden, 27 May–3 June 2018. [Google Scholar]
- Wessling, F.; Ehmke, C.; Meyer, O.; Gruhn, V. Towards Blockchain Tactics: Building Hybrid Decentralized Software Architectures. In Proceedings of the 2019 IEEE International Conference on Software Architecture Companion (ICSA-C), Hamburg, Germany, 25–26 March 2019; pp. 234–237. [Google Scholar]
- Blum, F.; Severin, B.; Hettmer, M.; Hückinghaus, P.; Gruhn, V. Building Hybrid DApps using Blockchain Tactics—The Meta-Transaction Example. In Proceedings of the 2020 IEEE International Conference on Blockchain and Cryptocurrency (ICBC), Sydney, Australia, 3–6 May 2020; pp. 1–5. [Google Scholar]
- Eberhardt, J.; Tai, S. On or Off the Blockchain? Insights on Off-Chaining Computation and Data. In Service-Oriented and Cloud Computing; Lecture Notes in Computer Science; Springer: Cham, Switzerland, 2017; pp. 3–15. [Google Scholar]
- Yang, R.; Wakefield, R.; Lyu, S.; Jayasuriya, S.; Han, F.; Yi, X.; Yang, X.; Amarasinghe, G.; Chen, S. Public and private blockchain in construction business process and information integration. Autom. Constr. 2020, 118, 103276. [Google Scholar] [CrossRef]
- Das, M.; Luo, H.; Cheng, J.C. Securing interim payments in construction projects through a blockchain-based framework. Autom. Constr. 2020, 118, 103284. [Google Scholar] [CrossRef]
- Rodrigo, M.N.N.; Perera, S.; Senaratne, S.; Jin, X. Potential Application of Blockchain Technology for Embodied Carbon Estimating in Construction Supply Chains. Buildings 2020, 10, 140. [Google Scholar] [CrossRef]
- Wang, Z.; Wang, T.; Hu, H.; Gong, J.; Ren, X.; Xiao, Q. Blockchain-based framework for improving supply chain traceability and information sharing in precast construction. Autom. Constr. 2020, 111, 103063. [Google Scholar] [CrossRef]
- Li, J.; Kassem, M.; Ciribini, A.; Bolpagni, M. A proposed approach integrating DLT, BIM, IOT and smart contracts: Demonstration using a simulated installation task. In Proceedings of the International Conference on Smart Infrastructure and Construction 2019: Driving Data-Informed Decision-Making, Cambridge, UK, 8–10 July 2019; pp. 275–282. [Google Scholar] [CrossRef] [Green Version]
- Turk, Ž.; Klinc, R. Potentials of blockchain technology for construction management. Procedia Eng. 2017, 196, 638–645. [Google Scholar] [CrossRef]
- Dounas, T.; Lombardi, D.; Jabi, W. Framework for decentralised architectural design BIM and Blockchain integration. Int. J. Archit. Comput. 2020, 1478077120963376. [Google Scholar] [CrossRef]
- Xue, F.; Lu, W. A semantic differential transaction approach to minimizing information redundancy for BIM and blockchain integration. Autom. Constr. 2020, 118, 103270. [Google Scholar] [CrossRef]
- Sheng, D.; Ding, L.; Zhong, B.; Love, P.E.; Luo, H.; Chen, J. Construction quality information management with blockchains. Autom. Constr. 2020, 120, 103373. [Google Scholar] [CrossRef]
- Zhong, B.; Wu, H.; Ding, L.; Luo, H.; Luo, Y.; Pan, X. Hyperledger fabric-based consortium blockchain for construction quality information management. Front. Eng. Manag. 2020, 7, 512–527. [Google Scholar] [CrossRef]
- Elghaish, F.; Abrishami, S.; Hosseini, M.R. Integrated project delivery with blockchain: An automated financial system. Autom. Constr. 2020, 114, 103182. [Google Scholar] [CrossRef]
- Chong, H.Y.; Diamantopoulos, A. Integrating advanced technologies to uphold security of payment: Data flow diagram. Autom. Constr. 2020, 114, 103158. [Google Scholar] [CrossRef]
- ISO. Organization and Digitization of Information about Buildings and Civil Engineering Works, Including Building Information Modelling (BIM)—Information Management Using Building Information Modelling—Part 1: Concepts and Principles; ISO Standard No. 19650-1; International Organization for Standardization: Geneva, Switzerland, 2018. [Google Scholar]
- Borrmann, A.; König, M.; Koch, C.; Beetz, J. Building Information Modeling: Technology Foundations and Industry Practice; Springer International Publishing: Cham, Switzerland, 2018. [Google Scholar]
- Opitz, F.; Windisch, R.; Scherer, R.J. Integration of Document- and Model-based Building Information for Project Management Support. Procedia Eng. 2014, 85, 403–411. [Google Scholar] [CrossRef] [Green Version]
- Fuchs, S.; Scherer, R.J. Multimodels—Instant nD-modeling using original data. Autom. Constr. 2016, 75, 22–32. [Google Scholar] [CrossRef]
- Hoeber, H.; Alsem, D. Life-cycle information management using open-standard BIM. Eng. Constr. Archit. Manag. 2016, 23, 696–708. [Google Scholar] [CrossRef]
- ISO. Information Container for Linked Document Delivery: Exchange Specification—Part 1: Container; ISO Standard No. 21597-1; International Organization for Standardization: Geneva, Switzerland, 2020. [Google Scholar]
- Bunni, N.G. The FIDIC Forms of Contract; John Wiley & Sons: Hoboken, NJ, USA, 2013. [Google Scholar]
- Ye, X.; Sigalov, K.; König, M. Integrating BIM- and cost-included information container with Blockchain for construction automated payment using billing model and smart contracts. In Proceedings of the International Symposium on Automation and Robotics in Construction; Osumi, H., Furuya, H., Tateyama, K., Eds.; International Association for Automation and Robotics in Construction (IAARC): Kitakyshu, Japan, 2020; pp. 1388–1395. [Google Scholar]
- Lee, G.; Cho, J.; Song, T.; Roh, H.; Jung, J.; Chung, J.; Yong, G.; Jeong, D. Construction Field Management Using a Popular Text Messenger; Lecture Notes in Civil Engineering; Springer: Cham, Switzerland, 2021; pp. 971–979. [Google Scholar]
- DIN. Common Data Environments (CDE) for BIM Projects—Function Sets and Open Data Exchange between Platforms of Different Vendors—Part 2: Open Data Exchange with Common Data Environments; DIN SPEC 91391-2; German Institute for Standardization (DIN): Berlin, Germany, 2019. [Google Scholar]
- Lockley, S.; Benghi, C.; Černý, M. Xbim. Essentials: A Library for Interoperable Building Information Applications. J. Open Source Softw. 2017, 2, 473. [Google Scholar] [CrossRef] [Green Version]












Publisher’s Note: MDPI stays neutral with regard to jurisdictional claims in published maps and institutional affiliations. |
© 2021 by the authors. Licensee MDPI, Basel, Switzerland. This article is an open access article distributed under the terms and conditions of the Creative Commons Attribution (CC BY) license (https://creativecommons.org/licenses/by/4.0/).
Share and Cite
Sigalov, K.; Ye, X.; König, M.; Hagedorn, P.; Blum, F.; Severin, B.; Hettmer, M.; Hückinghaus, P.; Wölkerling, J.; Groß, D. Automated Payment and Contract Management in the Construction Industry by Integrating Building Information Modeling and Blockchain-Based Smart Contracts. Appl. Sci. 2021, 11, 7653. https://doi.org/10.3390/app11167653
Sigalov K, Ye X, König M, Hagedorn P, Blum F, Severin B, Hettmer M, Hückinghaus P, Wölkerling J, Groß D. Automated Payment and Contract Management in the Construction Industry by Integrating Building Information Modeling and Blockchain-Based Smart Contracts. Applied Sciences. 2021; 11(16):7653. https://doi.org/10.3390/app11167653
Chicago/Turabian StyleSigalov, Katharina, Xuling Ye, Markus König, Philipp Hagedorn, Florian Blum, Benedikt Severin, Michael Hettmer, Philipp Hückinghaus, Jens Wölkerling, and Dominik Groß. 2021. "Automated Payment and Contract Management in the Construction Industry by Integrating Building Information Modeling and Blockchain-Based Smart Contracts" Applied Sciences 11, no. 16: 7653. https://doi.org/10.3390/app11167653
APA StyleSigalov, K., Ye, X., König, M., Hagedorn, P., Blum, F., Severin, B., Hettmer, M., Hückinghaus, P., Wölkerling, J., & Groß, D. (2021). Automated Payment and Contract Management in the Construction Industry by Integrating Building Information Modeling and Blockchain-Based Smart Contracts. Applied Sciences, 11(16), 7653. https://doi.org/10.3390/app11167653

