Influence of Building Information Modeling (BIM) Implementation in High-Rise Buildings towards Sustainability
Abstract
:1. Introduction
2. Related Works and Research Gaps
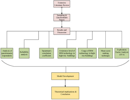
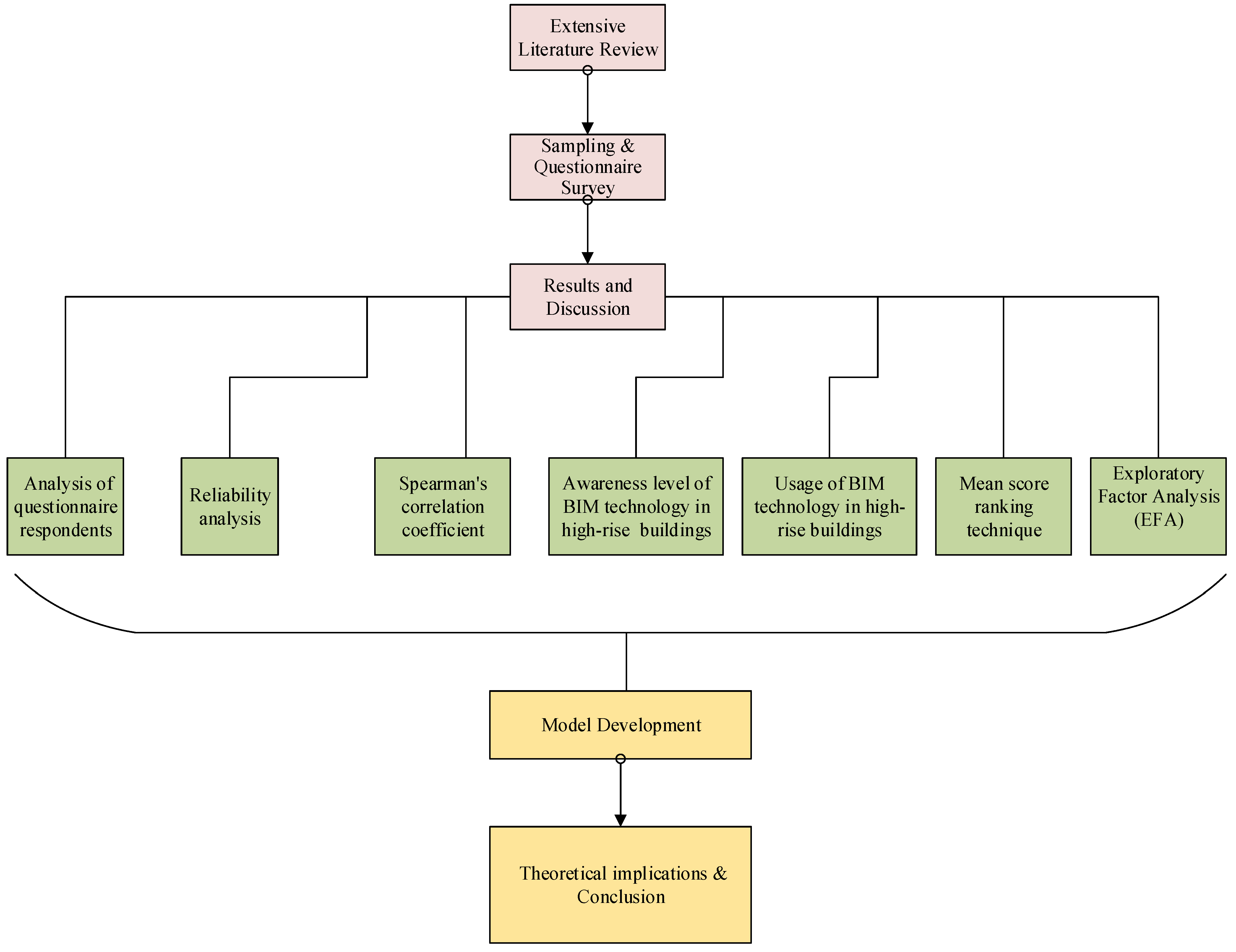
3. Research Methodology
Questionnaire Design and Responses
4. Results and Discussion
4.1. Analysis of Questionnaire Respondents
4.2. Reliability Analysis
4.3. Spearman’s Correlation Coefficient
4.4. Awareness Level of BIM Technology in High-Rise Buildings
4.5. Usage of BIM Technology in High-RFIGUise Buildings
4.6. Mean Score Ranking Technique
4.7. Exploratory Factor Analysis (EFA)
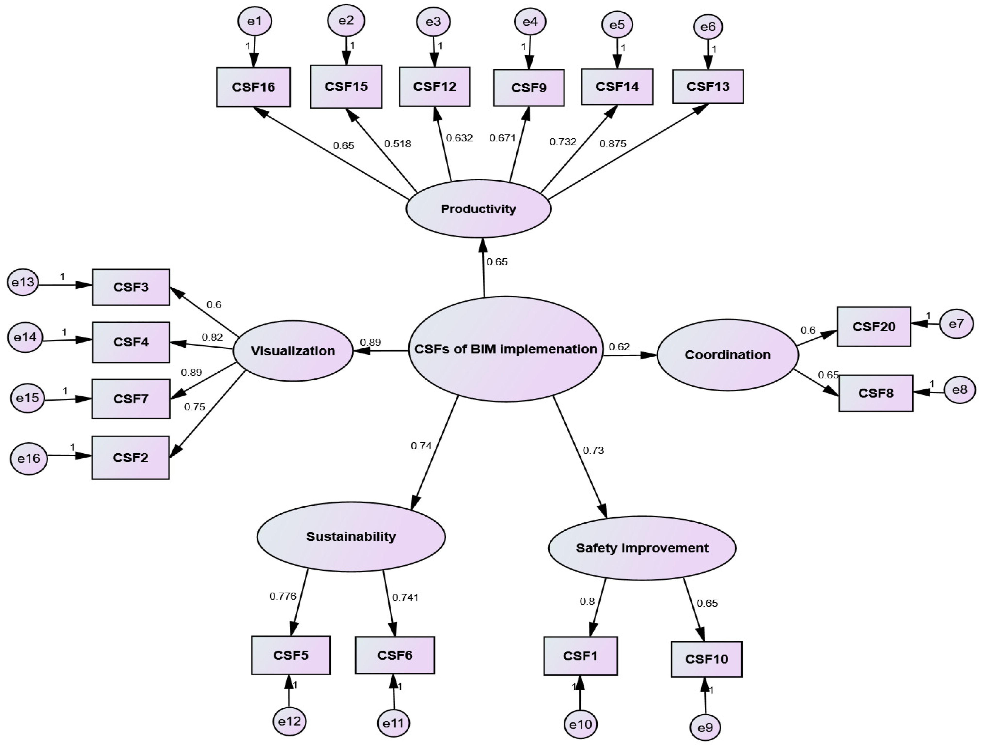
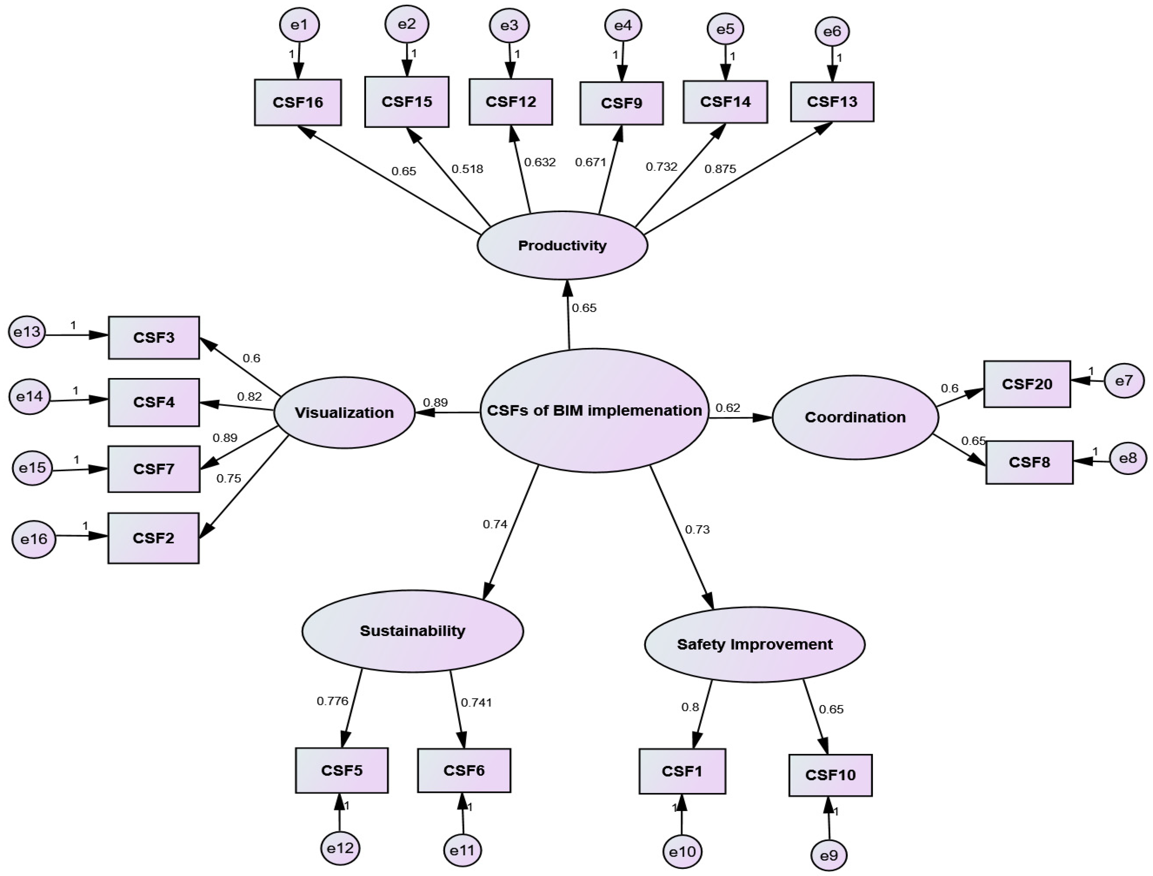
- Group 1—Productivity
- Group 2—Visualization
- Group 3—Coordination
- Group 4—Sustainability
- Group 5—Safety Improvement
- Group 1—Productivity
- Group 2—Visualization
- Group 3—Coordination
- Group 4—Sustainability
- Group 5—Safety Improvement
4.8. Model Development
5. Theoretical Implications
6. Conclusions and Future Directions
Author Contributions
Funding
Institutional Review Board Statement
Informed Consent Statement
Conflicts of Interest
References
- Ortiz, O.; Castells, F.; Sonnemann, G. Sustainability in the construction industry: A review of recent developments based on LCA. Constr. Build. Mater. 2009, 23, 28–39. [Google Scholar] [CrossRef]
- Santos, R.; Costa, A.A.; Silvestre, J.D.; Pyl, L. Informetric analysis and review of literature on the role of BIM in sustainable construction. Autom. Constr. 2019, 103, 221–234. [Google Scholar] [CrossRef]
- Almahmoud, E.; Doloi, H.K. Assessment of social sustainability in construction projects using social network analysis. Facilities 2015, 33, 152–176. [Google Scholar] [CrossRef]
- Othman, I.; Al-Ashmori, Y.Y.; Rahmawati, Y.; Amran, Y.H.M.; Al-Bared, M.A.M. The level of building information modelling (BIM) implementation in Malaysia. Ain Shams Eng. J. 2021, 12, 455–463. [Google Scholar] [CrossRef]
- Kensek, K. BIM guidelines inform facilities management databases: A case study over time. Buildings 2015, 5, 899–916. [Google Scholar] [CrossRef] [Green Version]
- Gu, N.; London, K. Understanding and facilitating BIM adoption in the AEC industry. Autom. Constr. 2010, 19, 988–999. [Google Scholar] [CrossRef]
- Olawumi, T.O.; Chan, D.W.M. Identifying and prioritizing the benefits of integrating BIM and sustainability practices in construction projects: A Delphi survey of international experts. Sustain. Cities Soc. 2018, 40, 16–27. [Google Scholar] [CrossRef]
- Oldfield, P.; Trabucco, D.; Wood, A. Five energy generations of tall buildings: An historical analysis of energy consumption in high-rise buildings. J. Archit. 2009, 14, 591–613. [Google Scholar] [CrossRef]
- Cao, X.; Dai, X.; Liu, J. Building energy-consumption status worldwide and the state-of-the-art technologies for zero-energy buildings during the past decade. Energy Build. 2016, 128, 198–213. [Google Scholar] [CrossRef]
- Sassi, P. Built environment sustainability and quality of life (BESQoL) assessment methodology. In Engaging Stakeholders in Education for Sustainable Development at University Level; Springer: Cham, Switzerland, 2016; pp. 21–32. [Google Scholar]
- Lu, Y.; Wu, Z.; Chang, R.; Li, Y. Building Information Modeling (BIM) for green buildings: A critical review and future directions. Autom. Constr. 2017, 83, 134–148. [Google Scholar] [CrossRef]
- Ma, Q.; Guo, W. Discussion on the fire safety design of a high-rise building. Procedia Eng. 2012, 45, 685–689. [Google Scholar] [CrossRef]
- Figueiredo, K.; Pierott, R.; Hammad, A.W.A.; Haddad, A. Sustainable material choice for construction projects: A life cycle sustainability assessment framework based on BIM and Fuzzy-AHP. Build. Environ. 2021, 196, 107805. [Google Scholar] [CrossRef]
- Olawumi, T.O.; Chan, D.W.M. Developing project evaluation models for smart sustainable practices implementation in construction projects: A comparative study between Nigeria and Hong Kong. Eng. Constr. Archit. Manag. 2021. [Google Scholar] [CrossRef]
- Manzoor, B.; Othman, I.; Gardezi, S.S.S.; Harirchian, E. Strategies for Adopting Building Information Modeling (BIM) in Sustainable Building Projects—A Case of Malaysia. Buildings 2021, 11, 249. [Google Scholar] [CrossRef]
- Manzoor, B.; Othman, I.; Gardezi, S.S.S.; Altan, H.; Abdalla, S.B. BIM-Based Research Framework for Sustainable Building Projects: A Strategy for Mitigating BIM Implementation Barriers. Appl. Sci. 2021, 11, 5397. [Google Scholar] [CrossRef]
- Paya-Marin, M.A.; Roy, K.; Chen, J.-F.; Masood, R.; Lawson, R.M.; Gupta, B.S.; Lim, J.B.P. Large-scale experiment of a novel non-domestic building using BPSC systems for energy saving. Renew. Energy 2020, 152, 799–811. [Google Scholar] [CrossRef]
- Habibi, S. The promise of BIM for improving building performance. Energy Build. 2017, 153, 525–548. [Google Scholar] [CrossRef]
- Enshassi, M.A.; Al Hallaq, K.A.; Tayeh, B.A. Limitation factors of building information modeling (BIM) implementation. Open Constr. Build. Technol. J. 2019, 13, 189–196. [Google Scholar] [CrossRef]
- Dakhil, A.J.; Underwood, J.; Alshawi, M. Critical success competencies for the BIM implementation process: UK construction clients. J. Inf. Technol. Constr. 2019, 24, 80–94. [Google Scholar]
- Elagiry, M.; Marino, V.; Lasarte, N.; Elguezabal, P.; Messervey, T. BIM4Ren: Barriers to BIM implementation in renovation processes in the Italian market. Buildings 2019, 9, 200. [Google Scholar] [CrossRef] [Green Version]
- Chan, D.W.M.; Olawumi, T.O.; Ho, A.M.L. Perceived benefits of and barriers to Building Information Modelling (BIM) implementation in construction: The case of Hong Kong. J. Build. Eng. 2019, 25, 100764. [Google Scholar] [CrossRef]
- Chan, D.W.M.; Olawumi, T.O.; Ho, A.M.L. Critical success factors for building information modelling (BIM) implementation in Hong Kong. Eng. Constr. Archit. Manag. 2019, 26, 1838–1854. [Google Scholar] [CrossRef]
- Ma, X.; Chan, A.P.C.; Li, Y.; Zhang, B.; Xiong, F. Critical strategies for enhancing BIM implementation in AEC projects: Perspectives from Chinese practitioners. J. Constr. Eng. Manag. 2020, 146, 5019019. [Google Scholar] [CrossRef]
- Olawumi, T.O.; Chan, D.W.M.; Wong, J.K.W. Evolution in the intellectual structure of BIM research: A bibliometric analysis. J. Civ. Eng. Manag. 2017, 23, 1060–1081. [Google Scholar] [CrossRef]
- Govindan, K.; Shankar, K.M.; Kannan, D. Sustainable material selection for construction industry—A hybrid multi criteria decision making approach. Renew. Sustain. Energy Rev. 2016, 55, 1274–1288. [Google Scholar] [CrossRef]
- Akanmu, A.; Asfari, B.; Olatunji, O. BIM-based decision support system for material selection based on supplier rating. Buildings 2015, 5, 1321–1345. [Google Scholar] [CrossRef]
- Soust-Verdaguer, B.; Llatas, C.; García-Martínez, A. Critical review of bim-based LCA method to buildings. Energy Build. 2017, 136, 110–120. [Google Scholar] [CrossRef]
- Shohet, R.; Kandil, M.S.; Wang, Y.; McArthur, J.J. Fault detection for non-condensing boilers using simulated building automation system sensor data. Adv. Eng. Inform. 2020, 46, 101176. [Google Scholar] [CrossRef]
- Steenis, N.D.; van der Lans, I.A.; van Herpen, E.; van Trijp, H.C.M. Effects of sustainable design strategies on consumer preferences for redesigned packaging. J. Clean. Prod. 2018, 205, 854–865. [Google Scholar] [CrossRef]
- Sonego, M.; Echeveste, M.E.S.; Debarba, H.G. The role of modularity in sustainable design: A systematic review. J. Clean. Prod. 2018, 176, 196–209. [Google Scholar] [CrossRef]
- Tian, W. A review of sensitivity analysis methods in building energy analysis. Renew. Sustain. Energy Rev. 2013, 20, 411–419. [Google Scholar] [CrossRef]
- Mujan, I.; Anđelković, A.S.; Munćan, V.; Kljajić, M.; Ružić, D. Influence of indoor environmental quality on human health and productivity—A review. J. Clean. Prod. 2019, 217, 646–657. [Google Scholar] [CrossRef]
- Wong, J.K.W.; Zhou, J. Enhancing environmental sustainability over building life cycles through green BIM: A review. Autom. Constr. 2015, 57, 156–165. [Google Scholar] [CrossRef]
- Oti, A.H.; Tizani, W.; Abanda, F.H.; Jaly-Zada, A.; Tah, J.H.M. Structural sustainability appraisal in BIM. Autom. Constr. 2016, 69, 44–58. [Google Scholar] [CrossRef]
- Bernstein, H.; Jones, S.; Russo, M. Green BIM—How Building Information Modeling is contributing to green design and construction. J. Inf. Technol. Civ. Eng. Arch. 2015, 2, 20–36. [Google Scholar]
- Love, P.E.D.; Edwards, D.J.; Han, S.; Goh, Y.M. Design error reduction: Toward the effective utilization of building information modeling. Res. Eng. Des. 2011, 22, 173–187. [Google Scholar] [CrossRef]
- Zhou, W.; Whyte, J.; Sacks, R. Construction safety and digital design: A review. Autom. Constr. 2012, 22, 102–111. [Google Scholar] [CrossRef] [Green Version]
- Manzoor, B.; Othman, I.; Durdyev, S.; Ismail, S.; Wahab, M.H. Influence of Artificial Intelligence in Civil Engineering toward Sustainable Development—A Systematic Literature Review. Appl. Syst. Innov. 2021, 4, 52. [Google Scholar] [CrossRef]
- Manzoor, B.; Othman, I.; Pomares, J.C. Digital Technologies in the Architecture, Engineering and Construction (AEC) Industry—A Bibliometric—Qualitative Literature Review of Research Activities. Int. J. Environ. Res. Public Health 2021, 18, 6135. [Google Scholar] [CrossRef]
- Volk, R.; Stengel, J.; Schultmann, F. Building Information Modeling (BIM) for existing buildings—Literature review and future needs. Autom. Constr. 2014, 38, 109–127. [Google Scholar] [CrossRef] [Green Version]
- Zhao, X. A scientometric review of global BIM research: Analysis and visualization. Autom. Constr. 2017, 80, 37–47. [Google Scholar] [CrossRef]
- Hwang, B.; Tan, J.S. Green building project management: Obstacles and solutions for sustainable development. Sustain. Dev. 2012, 20, 335–349. [Google Scholar] [CrossRef]
- Awadh, O. Sustainability and green building rating systems: LEED, BREEAM, GSAS and Estidama critical analysis. J. Build. Eng. 2017, 11, 25–29. [Google Scholar] [CrossRef]
- Wu, W.; Issa, R.R.A. BIM execution planning in green building projects: LEED as a use case. J. Manag. Eng. 2015, 31, A4014007. [Google Scholar] [CrossRef]
- Tran, T.M.T.; Yuen, K.F.; Li, K.X.; Balci, G.; Ma, F. A theory-driven identification and ranking of the critical success factors of sustainable shipping management. J. Clean. Prod. 2020, 243, 118401. [Google Scholar] [CrossRef]
- Kineber, A.F.; Othman, I.; Oke, A.E.; Chileshe, N.; Zayed, T. Prioritization of value management implementation critical success factors for sustainable residential building: A structural equation modelling approach. J. Clean. Prod. 2021, 293, 126115. [Google Scholar] [CrossRef]
- Tang, Z.W.; Ng, S.T.; Skitmore, M. Influence of procurement systems to the success of sustainable buildings. J. Clean. Prod. 2019, 218, 1007–1030. [Google Scholar] [CrossRef]
- Adabre, M.A.; Chan, A.P.C. Critical success factors (CSFs) for sustainable affordable housing. Build. Environ. 2019, 156, 203–214. [Google Scholar] [CrossRef]
- Djokoto, S.D.; Dadzie, J.; Ohemeng-Ababio, E. Barriers to sustainable construction in the Ghanaian construction industry: Consultants perspectives. J. Sustain. Dev. 2014, 7, 134. [Google Scholar] [CrossRef]
- Dalirazar, S.; Sabzi, Z. Strategic analysis of barriers and solutions to development of sustainable buildings using PESTLE technique. Int. J. Constr. Manag. 2020, 1–30. [Google Scholar] [CrossRef]
- Durdyev, S.; Ismail, S.; Ihtiyar, A.; Bakar, N.F.S.A.; Darko, A. A partial least squares structural equation modeling (PLS-SEM) of barriers to sustainable construction in Malaysia. J. Clean. Prod. 2018, 204, 564–572. [Google Scholar] [CrossRef]
- Lam, J.S.L.; Li, K.X. Green port marketing for sustainable growth and development. Transp. Policy 2019, 84, 73–81. [Google Scholar] [CrossRef]
- Masood, R.; Kharal, M.K.N.; Nasir, A.R. Is BIM adoption advantageous for construction industry of Pakistan? Procedia Eng. 2014, 77, 229–238. [Google Scholar] [CrossRef] [Green Version]
- Akula, M.; Lipman, R.R.; Franaszek, M.; Saidi, K.S.; Cheok, G.S.; Kamat, V.R. Real-time drill monitoring and control using building information models augmented with 3D imaging data. Autom. Constr. 2013, 36, 1–15. [Google Scholar] [CrossRef]
- Fazli, A.; Fathi, S.; Enferadi, M.H.; Fazli, M.; Fathi, B. Appraising effectiveness of Building Information Management (BIM) in project management. Procedia Technol. 2014, 16, 1116–1125. [Google Scholar] [CrossRef] [Green Version]
- Benjaoran, V.; Bhokha, S. An integrated safety management with construction management using 4D CAD model. Saf. Sci. 2010, 48, 395–403. [Google Scholar] [CrossRef]
- Zhang, S.; Lee, J.-K.; Venugopal, M.; Teizer, J.; Eastman, C.M. A framework for automatic safety checking of building information models. In Proceedings of the Construction Research Congress 2012: Construction Challenges in a Flat World, West Lafayette, IN, USA, 21–23 May 2012; pp. 574–581. [Google Scholar]
- Azhar, S.; Khalfan, M.; Maqsood, T. Building information modelling (BIM): Now and beyond. Constr. Econ. Build. 2012, 12, 15–28. [Google Scholar] [CrossRef] [Green Version]
- Migilinskas, D.; Popov, V.; Juocevicius, V.; Ustinovichius, L. The benefits, obstacles and problems of practical BIM implementation. Procedia Eng. 2013, 57, 767–774. [Google Scholar] [CrossRef] [Green Version]
- Wong, A.K.D.; Wong, F.K.W.; Nadeem, A. Attributes of building information modelling and its development in Hong Kong. HKIE Trans. 2009, 16, 38–45. [Google Scholar] [CrossRef]
- Azhar, S. Building information modeling (BIM): Trends, benefits, risks, and challenges for the AEC industry. Leadersh. Manag. Eng. 2011, 11, 241–252. [Google Scholar] [CrossRef]
- Ajam, M.; Alshawi, M.; Mezher, T. Augmented process model for e-tendering: Towards integrating object models with document management systems. Autom. Constr. 2010, 19, 762–778. [Google Scholar] [CrossRef]
- Aibinu, A.; Venkatesh, S. Status of BIM adoption and the BIM experience of cost consultants in Australia. J. Prof. Issues Eng. Educ. Pract. 2014, 140, 4013021. [Google Scholar] [CrossRef]
- Taylor, J.E.; Bernstein, P.G. Paradigm trajectories of building information modeling practice in project networks. J. Manag. Eng. 2009, 25, 69–76. [Google Scholar] [CrossRef]
- Scherer, L.; Behrens, P.; de Koning, A.; Heijungs, R.; Sprecher, B.; Tukker, A. Trade-offs between social and environmental Sustainable Development Goals. Environ. Sci. Policy 2018, 90, 65–72. [Google Scholar] [CrossRef]
- Adshead, D.; Thacker, S.; Fuldauer, L.I.; Hall, J.W. Delivering on the Sustainable Development Goals through long-term infrastructure planning. Glob. Environ. Chang. 2019, 59, 101975. [Google Scholar] [CrossRef]
- Krishnan, C. Combating corruption in the construction and engineering sector: The role of transparency international. Leadersh. Manag. Eng. 2009, 9, 112–114. [Google Scholar] [CrossRef]
- Sohail, M.; Cavill, S. Accountability to prevent corruption in construction projects. J. Constr. Eng. Manag. 2008, 134, 729–738. [Google Scholar] [CrossRef] [Green Version]
- Irizarry, J.; Karan, E.P.; Jalaei, F. Integrating BIM and GIS to improve the visual monitoring of construction supply chain management. Autom. Constr. 2013, 31, 241–254. [Google Scholar] [CrossRef]
- Seo, J.; Han, S.; Lee, S.; Kim, H. Computer vision techniques for construction safety and health monitoring. Adv. Eng. Inform. 2015, 29, 239–251. [Google Scholar] [CrossRef]
- Yan, H.; Demian, P. Benefits and barriers of building information modelling. In Proceedings of the 12th International Conference on Computing in Civil and Building Engineering (ICCCBE XII) & 2008 International Conference on Information Technology in Construction (INCITE 2008), Beijing, China, 16–18 October 2008; Ren, A., Ma, Z., Lu, X., Eds.; Tingshua University Press: Beijing, China, 2008. [Google Scholar]
- Dakhil, A.; Alshawi, M. Client’s role in building disaster management through building information modelling. Procedia Econ. Financ. 2014, 18, 47–54. [Google Scholar] [CrossRef] [Green Version]
- Heravitorbati, A.; Coffey, V.; Trigunarsyah, B. Assessment of requirements for establishment of a framework to enhance implementation of quality practices in building projects. Int. J. Innov. Technol. Manag. 2011, 2, 465–470. [Google Scholar]
- González, V.; Alarcón, L.F.; Maturana, S.; Bustamante, J.A. Site management of work-in-process buffers to enhance project performance using the reliable commitment model: Case study. J. Constr. Eng. Manag. 2011, 137, 707–715. [Google Scholar] [CrossRef]
- Kalantari, S.; Shepley, M.M.; Rybkowski, Z.K.; Bryant, J. Designing for operational efficiency: Facility managers’ perspectives on how their knowledge can be better incorporated during design. Archit. Eng. Des. Manag. 2017, 13, 457–478. [Google Scholar] [CrossRef]
- Wetzel, E.M.; Thabet, W.Y. The use of a BIM-based framework to support safe facility management processes. Autom. Constr. 2015, 60, 12–24. [Google Scholar] [CrossRef] [Green Version]
- Martens, A.; Vanhoucke, M. The impact of applying effort to reduce activity variability on the project time and cost performance. Eur. J. Oper. Res. 2019, 277, 442–453. [Google Scholar] [CrossRef] [Green Version]
- Zimina, D.; Ballard, G.; Pasquire, C. Target value design: Using collaboration and a lean approach to reduce construction cost. Constr. Manag. Econ. 2012, 30, 383–398. [Google Scholar] [CrossRef]
- Wu, G.; Yang, R.; Li, L.; Bi, X.; Liu, B.; Li, S.; Zhou, S. Factors influencing the application of prefabricated construction in China: From perspectives of technology promotion and cleaner production. J. Clean. Prod. 2019, 219, 753–762. [Google Scholar] [CrossRef]
- Severo, E.A.; de Guimarães, J.C.F.; Dorion, E.C.H.; Nodari, C.H. Cleaner production, environmental sustainability and organizational performance: An empirical study in the Brazilian Metal-Mechanic industry. J. Clean. Prod. 2015, 96, 118–125. [Google Scholar] [CrossRef]
- Almeida, C.; Agostinho, F.; Giannetti, B.F.; Huisingh, D. Integrating cleaner production into sustainability strategies: An introduction to this special volume. J. Clean. Prod. 2015, 96, 1–9. [Google Scholar] [CrossRef]
- Tseng, M.-L.; Lin, Y.-H.; Chiu, A.S.F. Fuzzy AHP-based study of cleaner production implementation in Taiwan PWB manufacturer. J. Clean. Prod. 2009, 17, 1249–1256. [Google Scholar] [CrossRef]
- Wang, N.; Ma, M.; Wu, G.; Liu, Y.; Gong, Z.; Chen, X. Conflicts concerning construction projects under the challenge of cleaner production–case study on government funded projects. J. Clean. Prod. 2019, 225, 664–674. [Google Scholar] [CrossRef]
- Gupta, A.K.; Suresh, I.V.; Misra, J.; Yunus, M. Environmental risk mapping approach: Risk minimization tool for development of industrial growth centres in developing countries. J. Clean. Prod. 2002, 10, 271–281. [Google Scholar] [CrossRef]
- Wu, D.D.; Olson, D.L.; Birge, J.R. Risk management in cleaner production. J. Clean. Prod. 2013, 53, 1–6. [Google Scholar] [CrossRef]
- Klemeš, J.J.; Varbanov, P.S.; Huisingh, D. Recent cleaner production advances in process monitoring and optimisation. J. Clean. Prod. 2012, 34, 1–8. [Google Scholar] [CrossRef]
- Agyekum, K.; Ayarkwa, J.; Adjei-Kumi, T. Minimizing Materials Wastage in Construction—A Lean Construction Approach. J. Eng. Appl. Sci. 2013, 5, 125–146. [Google Scholar]
- Giel, B.; Issa, R.R.A. Using laser scanning to access the accuracy of as-built BIM. In Proceedings of the International Workshop on Computing in Civil Engineering, Miami, FL, USA, 19–22 June 2011; pp. 665–672. [Google Scholar]
- Pärn, E.A.; Edwards, D.J.; Sing, M.C.P. Origins and probabilities of MEP and structural design clashes within a federated BIM model. Autom. Constr. 2018, 85, 209–219. [Google Scholar] [CrossRef]
- Hsu, H.-C.; Chang, S.; Chen, C.-C.; Wu, I.-C. Knowledge-based system for resolving design clashes in building information models. Autom. Constr. 2020, 110, 103001. [Google Scholar] [CrossRef]
- Yang, D.; Jia, X.; Dang, M.; Han, F.; Shi, F.; Tanikawa, H.; Klemeš, J.J. Life cycle assessment of cleaner production measures in monosodium glutamate production: A case study in China. J. Clean. Prod. 2020, 270, 122126. [Google Scholar] [CrossRef]
- De Guimarães, J.C.F.; Severo, E.A.; Vieira, P.S. Cleaner production, project management and strategic drivers: An empirical study. J. Clean. Prod. 2017, 141, 881–890. [Google Scholar] [CrossRef]
- Ji, W.; AbouRizk, S.M. Data-driven simulation model for quality-induced rework cost estimation and control using absorbing Markov chains. J. Constr. Eng. Manag. 2018, 144, 4018078. [Google Scholar] [CrossRef]
- Kim, G.-H.; An, S.-H.; Kang, K.-I. Comparison of construction cost estimating models based on regression analysis, neural networks, and case-based reasoning. Build. Environ. 2004, 39, 1235–1242. [Google Scholar] [CrossRef]
- Ding, L.; Wei, R.; Che, H. Development of a BIM-based automated construction system. Procedia Eng. 2014, 85, 123–131. [Google Scholar] [CrossRef] [Green Version]
- Ferme, L.; Zuo, J.; Rameezdeen, R. Improving collaboration among stakeholders in green building projects: Role of early contractor involvement. J. Leg. Aff. Disput. Resolut. Eng. Constr. 2018, 10, 4518020. [Google Scholar] [CrossRef]
- Xue, H.; Zhang, S.; Su, Y.; Wu, Z.; Yang, R.J. Effect of stakeholder collaborative management on off-site construction cost performance. J. Clean. Prod. 2018, 184, 490–502. [Google Scholar] [CrossRef]
- Yin, R.K. Case Study Research: Design and Methods (Applied Social Research Methods); SAGE Publications: Thousand Oaks, CA, USA, 2014; ISBN 1452242569. [Google Scholar]
- Streiner, D.L. Starting at the beginning: An introduction to coefficient alpha and internal consistency. J. Personal. Assess. 2003, 80, 99–103. [Google Scholar] [CrossRef]
- Chan, A.P.C.; Lam, P.T.I.; Chan, D.W.M.; Cheung, E.; Ke, Y. Critical success factors for PPPs in infrastructure developments: Chinese perspective. J. Constr. Eng. Manag. 2010, 136, 484–494. [Google Scholar] [CrossRef]
- Darko, A.; Chan, A.P.C.; Ameyaw, E.E.; He, B.-J.; Olanipekun, A.O. Examining issues influencing green building technologies adoption: The United States green building experts’ perspectives. Energy Build. 2017, 144, 320–332. [Google Scholar] [CrossRef] [Green Version]
- Darko, A.; Chan, A.P.C.; Owusu-Manu, D.-G.; Ameyaw, E.E. Drivers for implementing green building technologies: An international survey of experts. J. Clean. Prod. 2017, 145, 386–394. [Google Scholar] [CrossRef] [Green Version]
- Ibem, E.O.; Uwakonye, U.O.; Akpoiroro, G.O.; Somtochukwu, M.; Oke, C.A. Building information modeling (BIM) adoption in architectural firms in Lagos, Nigeria. Int. J. Civ. Eng. Technol. 2018, 9, 902–915. [Google Scholar]
- Liao, L.; Teo, E.A.L. Critical success factors for enhancing the building information modelling implementation in building projects in Singapore. J. Civ. Eng. Manag. 2017, 23, 1029–1044. [Google Scholar] [CrossRef] [Green Version]
- Olawumi, T.O.; Chan, D.W.M. An empirical survey of the perceived benefits of executing BIM and sustainability practices in the built environment. Constr. Innov. 2019, 19, 312–342. [Google Scholar] [CrossRef]
- Pallant, J. SPSS Survival Guide; Allen Unwin: Sydney, Australia, 2005. [Google Scholar]
- Akintoye, A. Analysis of factors influencing project cost estimating practice. Constr. Manag. Econ. 2000, 18, 77–89. [Google Scholar] [CrossRef]
- Matsunaga, M. How to Factor-Analyze Your Data Right: Do’s, Don’ts, and How-To’s. Int. J. Psychol. Res. 2010, 3, 97–110. [Google Scholar] [CrossRef]
- Tanko, B.L.; Abdullah, F.; Ramly, Z.M.; Enegbuma, W.I. Confirmatory factor analysis of value management current practice in the Nigerian construction industry. J. Adv. Res. Appl. Sci. Eng. Technol. 2017, 9, 32–41. [Google Scholar]
- Azhar, S. Role of Visualization Technologies in Safety Planning and Management at Construction Jobsites. Procedia Eng. 2017, 171, 215–226. [Google Scholar] [CrossRef]
- Manzoor, B.; Othman, I. Safety Management Model During Construction Focusing on Building Information Modeling (BIM). In Proceedings of the Advances in Civil Engineering Materials: Selected Articles from the International Conference on Architecture and Civil Engineering (ICACE2020), Chattogram, Bangladesh, 21–23 December 2020; Springer: Berlin, Germany, 2021; p. 31. [Google Scholar]
- Guo, H.; Yu, Y.; Skitmore, M. Visualization technology-based construction safety management: A review. Autom. Constr. 2017, 73, 135–144. [Google Scholar] [CrossRef]
- Wei, W.; Ramalho, O.; Mandin, C. Indoor air quality requirements in green building certifications. Build. Environ. 2015, 92, 10–19. [Google Scholar] [CrossRef]
- Tatari, O.; Kucukvar, M. Cost premium prediction of certified green buildings: A neural network approach. Build. Environ. 2011, 46, 1081–1086. [Google Scholar] [CrossRef]
- Zuo, J.; Zhao, Z.-Y. Green building research–current status and future agenda: A review. Renew. Sustain. Energy Rev. 2014, 30, 271–281. [Google Scholar] [CrossRef]
- Herazo, B.; Lizarralde, G. The influence of green building certifications in collaboration and innovation processes. Constr. Manag. Econ. 2015, 33, 279–298. [Google Scholar] [CrossRef]
- Martens, M.L.; Carvalho, M.M. Key factors of sustainability in project management context: A survey exploring the project managers’ perspective. Int. J. Proj. Manag. 2017, 35, 1084–1102. [Google Scholar] [CrossRef]
- Landman, M. Breaking through the Barriers to Sustainable Building: Insights from Building Professionals on Government Initiatives to Promote Environmentally Sound Practices. Master’s Thesis, Tufts University, Medford, MA, USA, 1999. [Google Scholar]
- Alawini, A.; Tanatanmatorn, N.; Tucker, D.; Tucker, K.; Daim, T. Technology adoption: Building IT. In Research and Technology Management in the Electricity Industry; Springer: Berlin, Germany, 2013; pp. 213–228. [Google Scholar]
- Guo, H.; Li, H.; Chan, G.; Skitmore, M. Using game technologies to improve the safety of construction plant operations. Accid. Anal. Prev. 2012, 48, 204–213. [Google Scholar] [CrossRef]
- Zhou, Y.; Ding, L.Y.; Chen, L.J. Application of 4D visualization technology for safety management in metro construction. Autom. Constr. 2013, 34, 25–36. [Google Scholar] [CrossRef]
- Manzoor, B.; Othman, I.; Manzoor, M. Evaluating the critical safety factors causing accidents in high-rise building projects. Ain Shams Eng. J. 2021. [Google Scholar] [CrossRef]





| Code | Critical Success Factors | References |
|---|---|---|
| CSF1 | Enhance safety performance parameters | [54,55,56,57,58] |
| CSF2 | Increase productivity and efficiency | [59,60] |
| CSF3 | More efficient communications | [61,62,63] |
| CSF4 | Better construction planning and monitoring | [63,64,65] |
| CSF5 | Increase sustainable goals | [66,67] |
| CSF6 | Promote Transparency | [68,69] |
| CSF7 | Improve monitoring and tracking during construction | [70,71,72,73] |
| CSF8 | Reduce project duration | [73] |
| CSF9 | Enhance project quality | [74,75] |
| CSF10 | Improve operational and facility management in projects | [76,77] |
| CSF11 | Reduce project cost | [78,79,80] |
| CSF12 | Improve organizational image | [81,82,83] |
| CSF13 | Reduced claims and litigation risks | [84,85,86] |
| CSF14 | Prevent and reduce materials wastage | [87,88] |
| CSF15 | Improve the accuracy of as-built drawings | [89] |
| CSF16 | Reduce clashes in design | [90,91] |
| CSF17 | Support project life cycle data | [92,93] |
| CSF18 | Better cost estimates and control | [94,95] |
| CSF19 | Automated assembly | [96] |
| CSF20 | Enhance collaboration between stakeholders | [97,98] |
| Code | Critical Success Factors | Overall Respondents | Contractors’ Perspective | Consultants’ Perspective | Client’s Perspective | ||||
|---|---|---|---|---|---|---|---|---|---|
| Mean Value | Rank | Mean Value | Rank | Mean Value | Rank | Mean Value | Rank | ||
| CSF1 | Enhance safety performance parameters | 4.19 | 1 | 4.01 | 2 | 4.09 | 2 | 4.41 | 1 |
| CSF20 | Enhance collaboration between stakeholders | 3.89 | 2 | 4.05 | 1 | 4.10 | 1 | 3.60 | 3 |
| CSF2 | Increase stability and efficiency | 3.83 | 3 | 4.00 | 3 | 3.77 | 4 | 3.77 | 2 |
| CSF4 | Better construction planning and monitoring | 3.82 | 4 | 3.98 | 4 | 3.90 | 3 | 2.64 | 12 |
| CSF3 | More efficient communications | 3.64 | 5 | 3.75 | 6 | 3.70 | 5 | 3.50 | 4 |
| CSF7 | Improve monitoring and tracking during construction | 3.63 | 6 | 3.84 | 5 | 3.64 | 6 | 3.49 | 5 |
| CSF5 | Increase sustainable goals. | 3.07 | 7 | 3.13 | 7 | 3.20 | 7 | 2.90 | 6 |
| CSF6 | Promote transparency. | 2.96 | 8 | 2.94 | 16 | 3.03 | 10 | 2.87 | 7 |
| CSF19 | Automated assembly | 2.92 | 9 | 3.11 | 8 | 3.05 | 9 | 2.68 | 10 |
| CSF18 | Better cost estimates and control | 2.89 | 10 | 3.01 | 13 | 3.14 | 8 | 2.56 | 13 |
| CSF10 | Improve operational and facility management in projects | 2.86 | 11 | 3.07 | 10 | 2.89 | 14 | 2.70 | 9 |
| CSF8 | Reduce project duration | 2.85 | 12 | 3.09 | 9 | 2.80 | 16 | 2.74 | 8 |
| CSF12 | Improve organizational image | 2.84 | 13 | 2.90 | 17 | 2.98 | 13 | 2.65 | 11 |
| CSF17 | Support project life cycle data | 2.82 | 14 | 3.03 | 12 | 3.00 | 12 | 2.52 | 16 |
| CSF16 | Reduce clashes in design | 2.80 | 15 | 3.05 | 11 | 3.02 | 11 | 2.50 | 17 |
| CSF15 | Improve the accuracy of as-built drawings | 2.73 | 16 | 2.92 | 15 | 2.87 | 15 | 2.48 | 18 |
| CSF9 | Enhance project quality | 2.76 | 17 | 2.98 | 14 | 2.79 | 17 | 2.58 | 14 |
| CSF14 | Prevent and reduce materials wastage | 2.66 | 18 | 2.78 | 18 | 2.77 | 18 | 2.46 | 19 |
| CSF11 | Reduce project cost | 2.64 | 19 | 2.75 | 19 | 2.66 | 20 | 2.56 | 15 |
| CSF13 | Reduced claims and litigation risks | 2.56 | 20 | 2.63 | 20 | 2.76 | 19 | 2.30 | 20 |
| Component | Initial Eigenvalues | Extraction Sums of Squared Loadings | Rotation Sums of Squared Loadings | ||||||
|---|---|---|---|---|---|---|---|---|---|
| Total | % of Variance | Cumulative % | Total | % of Variance | Cumulative % | Total | % of Variance | Cumulative % | |
| CSF18 | 11.728 | 58.640 | 58.640 | 11.728 | 58.640 | 58.640 | 8.178 | 40.890 | 40.890 |
| CSF11 | 2.118 | 10.588 | 69.228 | 2.118 | 10.588 | 69.228 | 3.119 | 15.596 | 56.486 |
| CSF17 | 1.002 | 5.008 | 74.235 | 1.002 | 5.008 | 74.235 | 2.053 | 10.264 | 66.750 |
| CSF3 | 0.762 | 3.811 | 78.047 | 0.762 | 3.811 | 78.047 | 1.678 | 8.391 | 75.142 |
| CSF7 | 0.630 | 3.148 | 81.194 | 0.630 | 3.148 | 81.194 | 1.211 | 6.053 | 81.194 |
| CSF4 | 0.563 | 2.815 | 84.010 | ||||||
| CSF16 | 0.408 | 2.038 | 86.047 | ||||||
| CSF20 | 0.401 | 2.007 | 88.054 | ||||||
| CSF9 | 0.359 | 1.794 | 89.848 | ||||||
| CSF1 | 0.310 | 1.552 | 91.400 | ||||||
| CSF13 | 0.281 | 1.403 | 92.803 | ||||||
| CSF12 | 0.255 | 1.273 | 94.076 | ||||||
| CSF2 | 0.220 | 1.098 | 95.174 | ||||||
| CSF14 | 0.205 | 1.026 | 96.200 | ||||||
| CSF15 | 0.181 | 0.907 | 97.106 | ||||||
| CSF19 | 0.150 | 0.751 | 97.858 | ||||||
| CSF5 | 0.138 | 0.692 | 98.550 | ||||||
| CSF8 | 0.103 | 0.516 | 99.065 | ||||||
| CSF10 | 0.099 | 0.494 | 99.560 | ||||||
| CSF6 | 0.088 | 0.440 | 100.000 | ||||||
| Code | Component Loading | ||||
|---|---|---|---|---|---|
| 1 | 2 | 3 | 4 | 5 | |
| Group 1—Productivity | |||||
| CSF13 | 0.868 | - | - | - | - |
| CSF14 | 0.843 | - | - | - | - |
| CSF9 | 0.831 | - | - | - | - |
| CSF12 | 0.793 | - | - | - | - |
| CSF15 | 0.788 | - | - | - | - |
| CSF16 | 0.710 | - | - | - | - |
| CSF16 * | 0.648 | - | 0.510 | - | - |
| Group 2—Visualization | |||||
| CSF3 | - | 0.808 | - | - | - |
| CSF4 | - | 0.779 | - | - | - |
| CSF7 | - | 0.744 | - | - | - |
| CSF2 | - | 0.620 | - | - | - |
| Group 3—Coordination | |||||
| CSF20 | - | - | 0.778 | - | - |
| CSF8 | - | - | 0.665 | - | - |
| Group 4—Sustainability | |||||
| CSF5 | - | - | - | 0.747 | - |
| CSF6 | - | - | - | 0.646 | - |
| Group 5—Safety Improvement | |||||
| CSF1 | - | - | - | - | 0.589 |
| CSF10 | - | - | - | - | 0.521 |
Publisher’s Note: MDPI stays neutral with regard to jurisdictional claims in published maps and institutional affiliations. |
© 2021 by the authors. Licensee MDPI, Basel, Switzerland. This article is an open access article distributed under the terms and conditions of the Creative Commons Attribution (CC BY) license (https://creativecommons.org/licenses/by/4.0/).
Share and Cite
Manzoor, B.; Othman, I.; Kang, J.M.; Geem, Z.W. Influence of Building Information Modeling (BIM) Implementation in High-Rise Buildings towards Sustainability. Appl. Sci. 2021, 11, 7626. https://doi.org/10.3390/app11167626
Manzoor B, Othman I, Kang JM, Geem ZW. Influence of Building Information Modeling (BIM) Implementation in High-Rise Buildings towards Sustainability. Applied Sciences. 2021; 11(16):7626. https://doi.org/10.3390/app11167626
Chicago/Turabian StyleManzoor, Bilal, Idris Othman, Jong Man Kang, and Zong Woo Geem. 2021. "Influence of Building Information Modeling (BIM) Implementation in High-Rise Buildings towards Sustainability" Applied Sciences 11, no. 16: 7626. https://doi.org/10.3390/app11167626
APA StyleManzoor, B., Othman, I., Kang, J. M., & Geem, Z. W. (2021). Influence of Building Information Modeling (BIM) Implementation in High-Rise Buildings towards Sustainability. Applied Sciences, 11(16), 7626. https://doi.org/10.3390/app11167626

