Next Article in Journal
Development and Validation of Retention Models in Supercritical Fluid Chromatography for Impregnation Process Design
Next Article in Special Issue
Ontology-Based Framework for Cooperative Learning of 3D Object Recognition
Previous Article in Journal
Chemical Properties of Heavy Metal-Contaminated Soils from a Korean Military Shooting Range: Evaluation of Pb Sources Using Pb Isotope Ratios
Previous Article in Special Issue
A Systematic Mapping with Bibliometric Analysis on Information Systems Using Ontology and Fuzzy Logic
 
 
Font Type:
Arial Georgia Verdana
Font Size:
Aa Aa Aa
Line Spacing:
Column Width:
Background:
Article

Research of Personalized Recommendation Technology Based on Knowledge Graphs

School of Computer Science and Technology, Beijing Institute of Technology, Beijing 100081, China
*
Author to whom correspondence should be addressed.
Appl. Sci. 2021, 11(15), 7104; https://doi.org/10.3390/app11157104
Submission received: 17 June 2021 / Revised: 21 July 2021 / Accepted: 24 July 2021 / Published: 31 July 2021

Abstract

:
Nowadays, personalized recommendation based on knowledge graphs has become a hot spot for researchers due to its good recommendation effect. In this paper, we researched personalized recommendation based on knowledge graphs. First of all, we study the knowledge graphs’ construction method and complete the construction of the movie knowledge graphs. Furthermore, we use Neo4j graph database to store the movie data and vividly display it. Then, the classical translation model TransE algorithm in knowledge graph representation learning technology is studied in this paper, and we improved the algorithm through a cross-training method by using the information of the neighboring feature structures of the entities in the knowledge graph. Furthermore, the negative sampling process of TransE algorithm is improved. The experimental results show that the improved TransE model can more accurately vectorize entities and relations. Finally, this paper constructs a recommendation model by combining knowledge graphs with ranking learning and neural network. We propose the Bayesian personalized recommendation model based on knowledge graphs (KG-BPR) and the neural network recommendation model based on knowledge graphs (KG-NN). The semantic information of entities and relations in knowledge graphs is embedded into vector space by using improved TransE method, and we compare the results. The item entity vectors containing external knowledge information are integrated into the BPR model and neural network, respectively, which make up for the lack of knowledge information of the item itself. Finally, the experimental analysis is carried out on MovieLens-1M data set. The experimental results show that the two recommendation models proposed in this paper can effectively improve the accuracy, recall, F1 value and MAP value of recommendation.

1. Introduction

With the widespread application of information technology, the information contained in the network has grown rapidly, which has also brought about information overload and information confusion. Information overload makes the amount of information in the social media far greater than what it can carry. Information confusion often makes people unable to find useful data when searching information. Furthermore, it makes people attracted by irrelevant and messy data. How to reduce information overload and information confusion has also become a research hotspot. As a result, classification catalog, search engine and recommendation system appear.
The earliest recommendation model is collaborative filtering algorithm, which mainly discovers the content that the user is interested in through user behavior data, and recommends it to the user [1]. Netflix is the first video website to adopt a collaborative filtering algorithm. According to users’ rating data of movies, Netflix mines users’ interests and recommends movies for users. Since then, the recommendation algorithm has emerged. However, in the commercial recommendation system, such as video website or e-commerce website, the scale of users and items is huge. Meanwhile the interaction information between them is very limited. Therefore, the problem of data sparsity arises.
The recommendation algorithm has been continuously improved, resulting in the recommendation model based on neural network, such as DeepFM, Wide&Deep, etc. They cannot only effectively improve the sparse problem of user item matrix in collaborative filtering algorithm, but also can automatically combine features, greatly improving the effect of recommendation [1]. At present, Tencent video, Taobao, TikTok and other websites have been using neural networks to optimize their recommendation models, in order to increase click-through rate and stay time to bring greater benefits.
The purpose of knowledge graphs is to show entities, events and their relations in the real world in a structured form, and to present Internet information in a way that people can easily understand. Its essence is a knowledge base with a directed graph structure [2]. In order to improve the effect of recommendation, more and more researchers begin to study the recommendation model based on knowledge graphs. This recommendation method not only integrates the external rich semantic information of item entities, but also introduces the association information between items, which can effectively alleviate the problem of data sparsity and cold start [3]. At the same time, through the structural display of knowledge graphs, various complex relations between projects can be displayed vividly. Therefore, the hybrid recommendation model that introduces the knowledge graphs has become a trend of current research [4].
This paper works on the knowledge graphs of the movie field and constructs the knowledge graphs. Furthermore, we mine the data of entities and their relations. We use different methods to optimize the movie knowledge graphs. Furthermore, we improve the knowledge graph representation learning method. Combined with Bayesian personalized recommendation and deep neural network, the movie recommendation model is constructed. It provides a new solution for the application of knowledge graphs and the recommendation model. The main contributions of this paper are as follows:
(1)
Improve the TransE [5] algorithm, which is a knowledge graph representation learning method, and propose a hybrid feature learning method based on the nearest neighbor feature information of entities in knowledge graphs. At the same time, we improve the negative sampling process. Experiments show that the proposed model can improve the effect of representation learning.
(2)
We proposed a movie recommendation algorithm KG-BPR that combines knowledge graphs and Bayesian personalized ranking. Two movie recommendation models based on knowledge graphs are proposed. The first method combines the knowledge graphs and Bayesian personalized ranking, introduces the movie entity vector matrix in ranking learning to help generate the user feature matrix and movie feature matrix in BPR ranking model. Furthermore, it applies them in the scoring prediction process. The advantages of this algorithm are verified by experiments.
(3)
A movie recommendation method KG-NN, which combines the knowledge graphs and deep neural network, is proposed. This method inputs the knowledge graphs data as auxiliary information into the neural network for recommendations. It makes up for the original model’s lack of consideration of the content information of the item itself and introduces related data external knowledge. Experiments show its advantages in movie recommendation.
The rest of this paper is organized as follows: Section 2 briefly describes the related work and research progress of knowledge graphs and recommendation systems. Section 3 elaborates the main process of constructing the knowledge graphs of movie, and shows the constructed knowledge graphs with neo4j. Section 4 improves the TransE representation learning algorithm by using a method of hybrid feature learning method that uses the nearest neighbor feature structure information of entities in the knowledge graphs. Finally, two movie recommendation models, KG-BPR and KG-NN, are proposed. Section 5 describes the experimental process. We conduct experiments on the improved TransE representation learning model and the proposed recommendation model. Furthermore, we evaluate the effect of the model according to the evaluation method. Section 6 summarizes the contribution of this paper, and proposes the improvement we can make in the future.

2. Related Works

Knowledge graph: In the 1970s, expert systems appeared. They use knowledge and reasoning processes to solve difficult and professional problems. This is the earliest knowledge graph. Subsequently, with the continuous development of linked open data, there are many knowledge acquisition methods based on information extraction technology, such as open domain information extraction OIE and Nell [6].
Google first put forward the concept of knowledge graphs in 2012, and applied knowledge graphs in its search business in the same year, which achieved good results. After that, Sogou in China also applied the knowledge graphs to its own search business. At present, knowledge graphs are constantly applied in various fields, which has brought far-reaching influence, such as Freebase, DBpedia, YAGO, etc. Recently, the knowledge graphs of COVID-19 has been jointly constructed by NCBI, OpenKG and a number of scientific research institutions in China. It has been made public to the world, which provides great help for the global virus research and treatment [7].
At present, the key technologies of knowledge graphs involve information retrieval, data mining and natural language processing. In recent years, the methods are mainly divided into knowledge driven and data driven. Knowledge driven combines the knowledge and experience of experts to build knowledge systems in a specific field, and expands to other open fields through accumulation. Data driven takes mathematical statistics as the theoretical basis. It takes large-scale data as the driving force, and automatically obtains relevant knowledge through machine learning, data mining and other technologies. The construction of knowledge graphs is divided into several steps, which involve entities recognition, relations extraction and attribute correction. Among them, the object of entity recognition is to recognize entity information from text data. At present, there are three main methods to complete the task, namely, rule-based method, machine learning method and hybrid method. The purpose of relations extraction is to connect all entities and extract their association information to form a complex knowledge network.
In general, knowledge graphs contain a large amount of valuable information. Through the organization and management of unstructured data, the value of data can be deeply explored. Furthermore, the knowledge network can be vividly displayed by combining machine learning algorithms. Therefore, more and more experts begin to do research on knowledge graphs.
Meanwhile, with the rapid development of machine learning, entity recognition based on machine learning methods has become a research focus in recent years. As it was very time-consuming and labor-intensive to extract relationships by manual methods, more and more researchers now use machine learning methods to replace manual labor, which greatly improves the efficiency of knowledge graph construction. The knowledge graph has a wider range of applications.
Recommendation system: The recommendation system was born in the 1990s. At that time, experts led by Glodberg proposed a user based collaborative filtering algorithm to recommend news to users. Then Xerox company improved it and applied it to the email filtering system. After that, the recommendation system has been widely used in industry. Early collaborative filtering algorithms can be divided into two categories: user-based and item-based [8,9]. At that time, PHOAKS, Typestry, etc., which were very popular at the time, all used this method to build recommendation systems [10].
In recent years, as deep learning algorithms have made remarkable achievements in computer vision, autonomous driving, virtual reality and other fields, recommendation models based on deep learning have become a major research hotspot in the recommendation field. At the same time, many model-based recommendation algorithms have been produced, such as the collaborative recommendation algorithm Apriori based on the association algorithm and the collaborative recommendation algorithm NCF based on the neural network [11]. At present, recommendation algorithms have evolved from classic collaborative filtering algorithms to methods that combine deep neural networks, such as DeepFM, Deep&Wide and Alibaba’s XDeepFM model, which is currently used in the majority of e-commerce websites. The recommendation algorithm based on a neural network can automatically perform feature interaction. Furthermore, various features can be continuously and autonomously learned and trained in the neural network to achieve better results [12].
In the field of movie recommendation, YouTube’s recommendation technology has been far ahead. Figure 1 is the framework diagram of the movie recommendation model used by YouTube. It uses Word2Vec, ReLU, softmax, etc., to generate candidate sets. In the recall phase, the value of the linear regression function is used as the sorting criterion to recommend the highest ranked video for users. Furthermore, it can finally achieve good results. This model is also a classic recall model in the history of recommendation algorithm development.
Nowadays, more and more companies apply recommended technology to Internet products. For example, the homepage of the current popular short video platform is a feed stream composed of recommended models, which effectively increases the length of stay and frequency of users. The application of the recommendation system has brought great convenience to people. However, these recommended technologies also have many problems such as data sparseness and cold start.
Recommendation system based on knowledge graphs: knowledge graphs have natural advantages in expanding entity information and strengthening the relations between entities. It can provide a powerful and rich reference for recommendation systems. At the beginning, the researchers directly applied the entity attributes in the knowledge graphs to the recommendation algorithm. Then they produced feature-based knowledge graphs assisted recommendation, that is, the introduction of knowledge graphs representation learning. This method can provide deeper and longer-range associations between entities. Subsequently, a structure-based knowledge graph recommendation model was produced. The structure-based recommendation model can use the structure of the knowledge graphs more directly. For example, it can perform a breadth-first search on each entity to obtain multi-hop related entities nearby, and get recommendation results from it [13].
In 2016, Hao Wang and other researchers proposed the CKE (Collaborative Knowledge Base Embedding for Recommendation Systems) recommendation model, which aroused widespread concern around the world. The model uses the TransR [14] representation learning algorithm to obtain the structured information in the knowledge graphs. It uses the encoder to obtain the visual and text representation vectors of the items, and introduces them into the latent factor vectors of the items. Finally, it combines collaborative filtering for recommendation [15]. In recent years, deep learning has been extremely popular, and deep neural network recommendation algorithms based on knowledge graphs have also been widely studied. In 2018, DKN (Deep Knowledge-Aware Network for News Recommendation) proposed by Hongwei Wang and others for news recommendation [16] is the representative algorithm.
Knowledge graph recommendation system is applied to many fields, such as smart social tv [17], personalized user recommendations [18,19,20], etc. However, in recent years, the movie knowledge graph has only just started. Although many scholars have studied knowledge graphs for movie recommendations [21,22] and used graph databases for recommendations [23,24], these studies still have many drawbacks and need to be continuously studied. Due to the real-time, richness and particularity of movie data, the movie knowledge graphs need to be continuously modified and improved to adapt to the changing and complex data in different scenes. This has become the difficulty of movie recommendation based on the knowledge graphs.

3. Construction of Movie Knowledge Graph

3.1. Knowledge Base Construction

This article uses crawler to obtain movie data. We crawled the data in the “The Movie Database (TMDb)” website. We correlated the movies to be crawled with the movies in the MovieLens-1M dataset [25]. Finally, we crawled the relevant data of all the movies involved in the MovieLens-1M dataset, and then sorted the data into CSV files.
In order to construct the knowledge graphs, it is necessary to determine the elements of the knowledge graphs. Through the analysis of relevant research, we have determined several elements of the knowledge graphs in the field of movie, namely movies, actors, directors, screenwriters and their basic information. We use them as the ontology of the knowledge graphs.
We use OWL language [26] for ontology representation. We mainly define four entities, namely movie entity, screenwriter entity, director entity and actor entity, which are divided into two entity concepts: movie and contributor. Entity attributes in ontology are mainly divided into two categories, namely object attributes and data attributes, such as the object attributes of a movie entity include hasActor relation, Actor etc., and data attributes include MovieGenre, MovieYear, etc. Then, we define several relations between entities: movie-director relation, movie-screenwriter relation, movie-actor relation and its inverse relation. Finally, we use OWL language to describe the ontology library we have built.
We use OWL 3.4.2 and Protege 5.0 to build our ontology library. After we use the Protege tool to build the ontology library, we can visualize its structure diagram in the OntoGraf toolbar, as shown in Figure 2.
In the ontology library structure diagram, in order to express the structure of the knowledge graphs more clearly, we have derived three entity classes, namely actor, writer, and director entity under the Person entity class, so that the relation between the three and the Movie entity class and the inverse relation can be shown more vividly. At the same time, in order to make the structure diagram more concise, we did not show the data attributes of the entities in it.

3.2. Building a Knowledge Graph Based on Neo4j

We choose Neo4j [27,28], a non-relational database, to store and display data. Figure 3 shows a partial screenshot of the visualized knowledge graph. The blue ones are movie entities and the purple ones are contributor entities. The relations between entities are marked with arrows and the information on it.
(1)
Figure 4 shows several random movie entities in the knowledge graph. The picture only shows five movie entities.
(2)
Figure 5 shows the set of all entities connected to a random movie entity in the knowledge graph. The picture shows the relations between the entities of the movie “Top Gun” and various contributors, including actors, directors and screenwriters.
(3)
Figure 6 shows the use of Cypher [29,30] to query the shortest path between two entities. The picture shows the shortest path between the two actors Cuba Gooding Jr. and Keanu Reeves.

4. Movie Recommendation Model Based on Knowledge Graph Representation Learning

In this section, we use the improved TransE [5] model to vectorize the knowledge graphs constructed above [31]. We obtain the low-dimensional dense vectors corresponding to entities and relations. After that, two recommendation methods based on knowledge graphs are proposed, which combine knowledge graphs with Bayesian personalized ranking learning and deep neural networks.

4.1. TransE Algorithm Improvement

4.1.1. TransE Algorithm Introduction

The algorithm can effectively vectorize the knowledge in the graph. We define h as head, r as relation, and t as tail. The specific idea of the TransE algorithm is shown in Figure 7. It hopes that the two entity vectors can be connected by a relation vector, that is, h + rt.
The scoring function of the TransE algorithm is shown in Formula (1). This function uses Euclidean distance to quantitatively describe the embedding error of entities and relations, where     2 represents the 2 norm of the vector, that is, the Euclidean distance.
f r ( h , t ) = h + r t 2 2
The TransE algorithm uses the idea of maximum interval to train the margin-based ranking loss as the objective function, as shown in Formula (2). Among them, S is all the triples in the knowledge graphs. S’ is the negative example triples we constructed. γ represents the margin, which is used to control the distance between positive and negative samples. It is generally set to 1.
L = ( h , r , t ) S ( h , r , t ) S ( h , r , t ) max ( 0 , f r ( h , t ) + γ f r ( h , t ) )
The TransE algorithm randomly initializes the entity vector and the relation vector before model training. It performs normalization processing. The algorithm uses the stochastic gradient descent algorithm based on the loss function shown in Equation (2) to solve the minimum value of the objective function. Finally, the model will generate a d-dimensional vector for the entities and relations in the triple according to the vector dimension d we input.

4.1.2. Improvement of Negative Triples Construction Method

In the training process of TransE algorithm, correct triples and wrong triples are needed. These wrong triples are also called negative triples. We need to construct them ourselves. We propose corresponding improvements to the deficiencies of the original negative sampling algorithm in the TransE model.
The original negative triple construction process of the TransE algorithm is as follows: Firstly, randomly select a triple existing in the knowledge graphs, that is, the correct triple (h, r, t). Then randomly select one or two entities from the knowledge graphs. In our experiment, we randomly select a movie entity or a contributor entity, and use them as the head entity h’ or the tail entity t’ to form a negative triple (h’, r, t’). However, this construction method has an obvious shortcoming. That is, it is very likely that the constructed negative triples are still correct triples. This situation is more common in many-to-one, one-to-many, and many-to-many relational mapping types. For example, the correct triple (Marvel’s The Avengers I, hasActor, Robert Downey, Jr.) may generate negative triple (Marvel’s The Avengers II, hasActor, Robert Downey, Jr.) after sampling in this way. However, the negative triple is correct, which affects the training effect of the model.
In order to solve the above problem, we use the Bernoulli sampling algorithm to randomly select entities. The improved negative triple construction process is as follows: First, for each triple connected by the relationship r, we count the average number of tail entities corresponding to the head entities and the average number of head entities corresponding to the tail entities, denoted as M 1 and M 2 , respectively. Then, we calculate the probability P according to Formula (3) and use it as a parameter of the Bernoulli distribution to extract entities. In this way, different methods of extracting entities will be obtained in different relational mapping types.
P = M 1 M 1 + M 2
The extraction method obtained according to the above method is shown in Table 1.

4.1.3. Training Process Improvement

We introduce the idea of network feature structure learning into the TransE algorithm. We use the method of hybrid feature learning. Furthermore, we use the feature structure information of entities in the knowledge graphs to improve the overall effect of the TransE model.
First, we build a three-layer neural network. The input of the neural network is the neighbor entity set and relation set of a specific entity. Through the middle projection layer, we sum the input information and output our target entity. The specific model structure of the neural network is shown in Figure 8.
Among them, the input ( h 1 , r 1 ) ( h 2 , r 2 ) ( h 3 , r 3 )… are all entities and relations connected to a specific entity. The summation formula of the projection layer is shown in Formula (4). The intermediate vector X t generated by the projection layer is used as the representation vector of the adjacency structure we have learned.
X t = ( h , r ) N ( t ) V ( h ) + V ( r )
The feature learning of the neighbor structure takes the prediction probability as the learning objective. The loss function is shown in Formula (5), where E represents the set of entities in the knowledge graphs, and N ( t ) represents the adjacent structure information of the specific entity node t, that is, the input data of the neural network.
L t = t E log p ( t N ( t ) )
We use softmax to calculate the probability in the loss function. The calculation formula is shown in Formula (6). Among them, y ( t ) represents the un-normalized probability value of the entity t, as shown in Formula (7). b and U are the parameters of softmax, which are constantly changing during the training of the model.
p ( t N ( t ) ) = e y ( t ) e E e y ( e )
y ( t ) = b + U X t
We mainly study the first-order neighbor information of each entity, that is, context information with a step length of 1.
Then, on the basis of the TransE algorithm, we use the adjacent structure information of each entity as a supplement. We use a hybrid feature learning method to improve our model. The improved loss function is shown in Formula (8).   
L = L 1 + L T r a n s E
Among them, L 1 is the loss function of the above-mentioned neighbor structure feature learning. L T r a n s E is the loss function of the TransE model, as shown in Formula (9).
L = ( h , r , t ) S log p ( t N ( t ) ) + ( h , r , t ) S ( h , r , t ) S ( h , r , t ) max ( 0 , f r ( h , t ) + γ f r ( h , t ) )
Through the loss function, we can see that the improved algorithm has two parts. The first part uses the nearest neighbor vector to predict the target entity so that representation learning can make full use of the structural information in the knowledge graphs. The second part is the training process of the TransE algorithm. In order to allow them to share the representation vector, we adopt a cross-training mechanism of information sharing.
In the iterative process of model optimization, we use the Hierarchical Softmax algorithm [31,32]. First, a Huffman tree is constructed. The entities and relations are the leaf nodes of the tree. The frequency of their appearance in the triple set is used as the weight of the node. Therefore, the high-frequency entities and relations are near the root node of the tree. We treat each branch in the path from the root node to the leaf node as a binary classification and generate a probability value. These probabilities are multiplied to obtain the p ( t N ( t ) ) . We use this method to calculate the p-value. The specific calculation formula is as follows:
p ( t N ( t ) ) = j = 1 l t p ( d j t X t , θ j t )
Among them, l t is the number of branches in the path from the root node to the entity or relation t. X t and θ j t are the intermediate vector and auxiliary vector, respectively, which are obtained during the training process of the model. The calculation of p ( d j t X t , θ j t ) is shown in Formula (11).
p ( d j t X t , θ j t ) = σ ( X t θ j t ) , d j t = 1 1 σ ( X t θ j t ) , d j t = 0
Among them, d j t = 1 means that the j-th branch in the path from the root node to the leaf node t is a positive class. Otherwise, d j t = 0 is a negative class. σ is a sigmoid function. After calculation, a probability value of 0 to 1 is output.

4.1.4. Improved Algorithm

The improved TransE model still uses the stochastic gradient descent algorithm to solve the loss function. It continuously update the parameters and vector information through the back propagation algorithm. The specific steps are shown in Algorithm 1.
V ( h ) = V ( h ) + α L T r a n s E / V ( h ) V ( r ) = V ( r ) + α L T r a n s E / V ( r ) V ( t ) = V ( t ) + α L T r a n s E / V ( t )
The algorithm continuously updates the shared vector V of entities and relations through Formula (12). This part is the original part of the TransE algorithm. The values of some parameters in the equation will be discussed in Section 5.
θ j t = θ j t + α L 1 / θ j t u = u + α L 1 / X t
We continuously update the vector information of the nearest neighbor structure feature of the entity t through Formula (13). The 14th line of the algorithm indicates that the gradient u is contributed to the shared vector corresponding to all entities and relations in the nearest neighbor structure of the entity t.
Algorithm 1: Improved TransE algorithm.
Input: movie triple training set S, vector dimension d, margin γ and learning rate α
Output: entity vector and relation vector with dimension d
    1: Construct a Huffman tree based on the set of triples S.
    2: Initialize the shared vector V of entities and relations.
    3: for total number of training rounds do
    4:  for each correct triple ( h , r , t ) in the triple training set S do
    5:   for negative triples constructed using Bernoulli distribution ( h , r , t )  do
    6:    Update V ( h ) , V ( r ) , V ( t ) using back propagation and gradient descent
      algorithm according to Formula (12).
    7:   end for
    8:   Get the nearest neighbor structure information N ( t ) of the entity t, and use
     the accumulation method to get X t .
    9:   Initialization vector u = 0 .
  10:   for Number of branches l t  do
  11:    According to Formula (13), use back propagation and gradient descent
      algorithm to update θ t j and u.
  12:   end for
  13:   for N ( t ) do
  14:     V ( e ) = V ( e ) + u , where e represents the entity and relation node in N ( t ) .
  15:   end for
  16:  end for
  17: end for

4.2. KG-BPR Recommend Model

This paper proposes a movie recommendation algorithm that combines knowledge graphs and Bayesian Personalized Ranking (BPR), referred to as KG-BPR. BPR is a personalized recommendation model based on ranking learning [33,34,35]. It is an improvement of the matrix factorization algorithm. It mainly models the relative preference ranking of two different items, and obtains the user feature matrix and item feature matrix through the user-item ranking data.
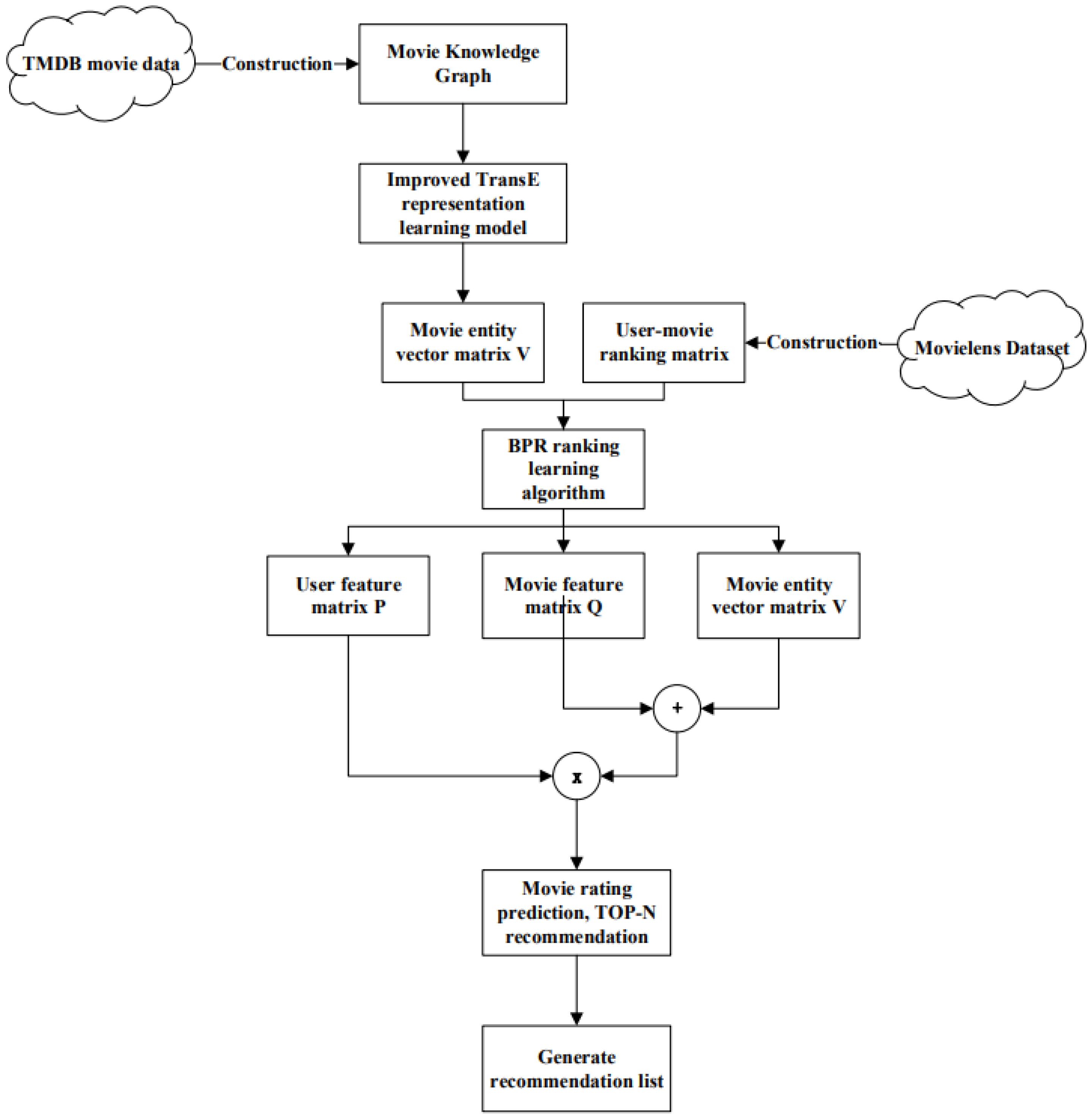
The flow chart of the KG-BPR model is shown in Figure 9. First, we use the improved TransE representation learning method to obtain the entity vector and relation vector corresponding to the knowledge graphs. Then, we integrate the movie entity vector matrix into the BPR model, that is, by introducing the external hidden information of the movie to assist the generation of feature matrix based on user-behavior data. Finally, we can get the model parameters based on the maximum posterior estimation, that is, the user feature matrix and the movie feature matrix. After the model training is completed, the user’s preference value for the movie is obtained through the two generated matrices and the movie entity vector matrix. The movie recommendation list is generated according to the value, and each user can get the recommended movies.
We use V to represent the embedding vector matrix obtained by the representation learning model. The size of V is n k , where n is the number of movies and k is the dimension of the embedding vector. First, we construct a set of ( u , i , j ) triples, which means that for user u, their interest in movie i is greater than their interest in movie j. These sets of triples are the data sets required for KG-BPR model training, and are denoted by D in the following. In addition, we need to make two assumptions about these data. First, each user’s preference behavior is independent of each other, that is, whether user u likes movie i or movie j has nothing to do with other users. Second, the partial order of the same user for different movies is independent of each other, that is, whether user u likes movie i or movie j has nothing to do with other movies.
After that, the KG-BPR model uses the idea of matrix decomposition to decompose the user-movie prediction ranking matrix X generated by the above steps. Furthermore, it combines the movie entity vector V to obtain the user feature matrix P and the movie feature matrix Q. Among them, the embedding dimensions of these matrices are consistent. We assume that there are m users and n movies in the data set, and the dimension of the feature matrix is k. Then, the size of the user feature matrix is m k . The size of the movie feature matrix is n k , as is shown in Formula (14).
X = P m k ( Q n k + V n k ) T
At the same time, the preference of user u for movie i is calculated as shown in Formula (15).
x u i = p u ( q i + v i ) = f = 1 k p u f ( q i f + v i f )
Among them, p u represents the u-th row of the user feature matrix P, that is, the potential feature vector of user u. q i represents the i-th row of the movie feature matrix Q, that is, the potential feature vector of movie i. v i represents the entity vector of movie i generated by the improved TransE model.
The KG-BPR model uses the maximum posterior estimation to solve the model parameters, namely the matrix P and the matrix Q. For convenience, we use θ to represent parameters P and Q. According to Bayesian formula, the model optimization goal is shown in Formula (16).
( u , i , j ) D P ( θ i > u j ) = ( u , i , j ) D P ( i > u j θ ) P ( θ ) P ( i > u j )
Among them, i > u j represents the preference relation of user u for movie i and movie j, that is, the interest of user u in movie i is greater than the value of interest in movie j. In the above, we assume that the user’s preference ranking for movies has nothing to do with other users and movies. Then the above optimization goal is transformed into Formula (17).
( u , i , j ) D P ( θ i > u j ) ( u , i , j ) D P ( i > u j θ ) P ( θ )
It can be seen from Formula (17) that the optimization goal of the KG-BPR model is divided into two parts. The first part is related to the sample data set, and the latter part is irrelevant. For the first part of the optimization goal, the calculation formula of the probability value P ( i > u j θ ) is shown in Formula (18).
P ( i > u j θ ) = σ ( x u i j ( θ ) ) = 1 1 + e x u i j ( θ )
Among them, σ ( x ) is the sigmoid function. x u i j represents the preference difference of user u for movie i and movie j. The greater the difference, the better the model effect. We use the simplest difference calculation to reflect this difference, as shown in Formula (19).
x u i j ( θ ) = x u i ( θ ) x u j ( θ )
In summary, the first part of the calculation process of the KG-BPR model optimization objective is shown in Formula (20). At the same time, we can see that the idea of the first item in the optimization goal is very simple. For ( u , i , j ) in the training data set D, if the user prefers movie i, then in the user-movie ranking matrix, the value x u i is greater than x u j . The greater the difference, the better.
( u , i , j ) D P ( i > u j ) = ( u , i , j ) D σ ( x u i x u j ) = ( u , i , j ) D σ ( p u ( q i + v i ) p u ( q j + v j ) ) = ( u , i , j ) D σ ( f = 1 k p u f ( q i f + v i f ) f = 1 k p u f ( q i f + v i f ) )
We assume that the prior distribution of the model parameter θ is shown in Formula (21). Assuming it is a normal distribution, the second part of the optimization objective of the KG-BPR model is equivalent to adding a regular term, as shown in Formula (22).
P ( θ ) N ( 0 , λ θ I )
ln P ( θ ) = λ   θ   2
Therefore, the final optimization goal of the KG-BPR model, that is, the maximum logarithmic posterior estimation function is shown in Formula (23).
ln P ( θ | i > u j ) ln P ( i > u j | θ ) P ( θ ) = ln ( u , i , j ) D σ ( x u i x u j ) + ln P ( θ ) = ( u , i , j ) D ln σ ( x u i x u j ) + λ   θ   2 = ( u , i , j ) D ln σ ( f = 1 k p u f ( q i f + v i f ) f = 1 k p u f ( q j f + v j f ) )   +   λ   θ   2
Finally, we take a negative value for the above formula. Using the gradient descent method, we solve the model parameters by obtaining the partial derivative of the two matrices. At last, we obtain the final user feature matrix P and the movie feature matrix Q.

4.3. KG-NN Recommend Model

This section proposes a movie recommendation algorithm that combines knowledge graphs and neural network, referred to as KG-NN.
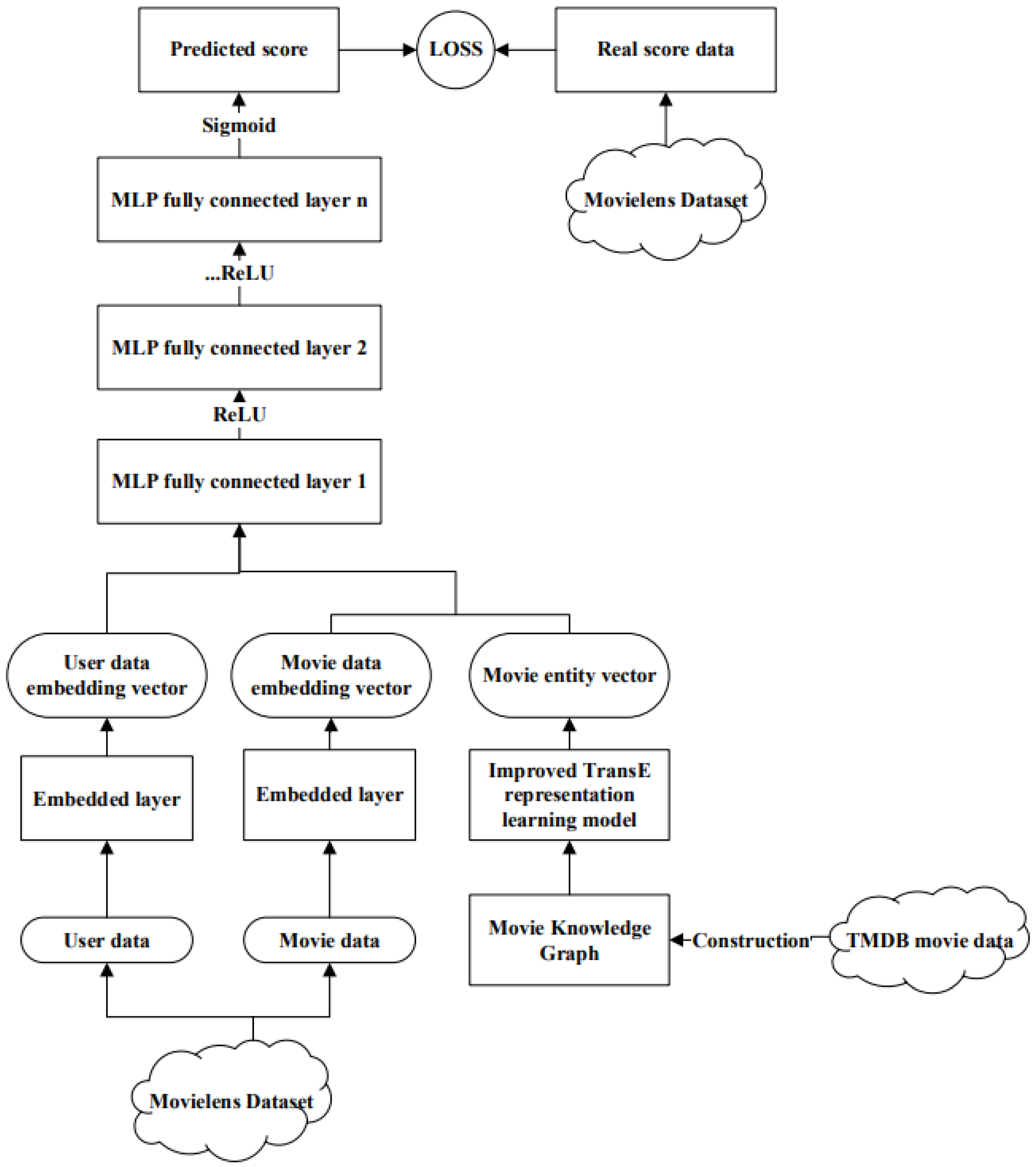
The main steps of the KG-NN algorithm are as follows: we first use the improved TransE representation learning method in Section 4 to obtain the entity vector and the relation vector. After the embedding layer, the user data and movie data are, respectively, generated corresponding embedding vectors. Then input the movie entity vector generated by the learning process as auxiliary information into the neural network together. After that, it is the MLP fully connected layer, ReLU activation function and so on. In order to predict the user’s interest in the movie, we combined the user-movie real rating data and Adam optimization method for iterative training. Finally, the rating values of the model training are used to sort from large to small to generate a movie recommendation list.
The flow chart of the KG-NN model in the movie recommendation process of this article is shown in Figure 10. The input of the KG-NN model mainly has two types. The first type is the embedding vector generated by the basic user data and movie data through the embedding layer. The second type is the movie entity vector generated by the improved TransE representation learning algorithm.
According to the above introduction, we have generated the embedding vector corresponding to the user data and the movie data. We stitch the movie data embedding vector and the movie entity vector horizontally, then stitch it horizontally with the user data embedding vector and input it into the fully connected layer. Through the fully connected neural network for dimensional transformation and feature extraction, we can learn the hidden vectors of users and movies and retain useful information in the neural network. A ReLU function is immediately followed by each fully connected layer.
Finally, the output value obtained by the last fully connected layer of the model is returned to between zero and one after the sigmoid function, as shown in the following formula. Since users in the movie data set rated movies on a five-point scale, we also normalized it to a value between zero and one to get y t .
y p ( i ) = s i g m o i d ( x i ) = 1 1 + e x i
Among them, x i represents the weighted output of the last fully connected layer. Then compare it with the normalized user-movie rating data y t , and use cross entropy as the loss function. The entire model is trained iteratively with Adam optimizer. The loss function is shown in Formula (25).
L o s s = 1 n i = 1 n ( y t ( i ) log y p ( i ) + ( 1 y t ( i ) ) log ( 1 y p ( i ) ) )
Among them, y p is the predicted score of the KG-NN model. y t is the normalized real score, and n is the total number of user-movie score data in the training set.
In order to prepare for the final movie recommendation, the model needs to predict the rating value of the movie for each user, and decide whether to recommend the movie to the user according to the calculated score.
We finally get the parameters of the entire KG-NN model. When performing TOP-N recommendation, we use the entire model to predict the user’s ratings of unseen movies. We sort the predicted ratings in descending order, and extract the top N after sorting [36]. Movies are recommended to users as a recommendation list.

5. Experiment

5.1. TransE Model before and after Improvement

5.1.1. Experiment Setup

The data required for the experiment comes from the data in the knowledge graphs we constructed previously. For ease of use, we use APOC technology to export the data in the Neo4j graph database into a csv type relational file. Furthermore, a unique id is generated for all entities and relations. Finally, the entity-to-entity-id mapping file, the relation-id mapping file and the triple file are generated. We split the triple file into a training set, a validation set and a test set at a ratio of 8:1:1.
In the knowledge graph representation learning algorithm, we use the average ranking MeanRank and the top ten percentage hits@10 to evaluate the quality of the model.
For each test triple (h, r, t), we replace h or t with each entity in the knowledge graphs. Then, we calculate the score value by the formula 1 score function. We arrange the scores in ascending order. The smaller the score, the closer the entity is to the tail entity of the original triple. Among them, MeanRank refers to the average ranking of the correct triples, that is, the average number of serial numbers of the correct tail entities in the above score sequence after all the test triples are calculated by the above steps.
Then we observe whether the position corresponding to the correct entity in the test triple is in the top ten of the above score sequence. If it is, the count is increased by one. The number of triples in the top ten/total number of triples is hits@10, which represents the probability that the correct triple is in the top 10.

5.1.2. Analysis of Results

We compare the TransE algorithm with our improved TransE algorithm for analysis. In the experiment, we set the generated vector dimension of the two models to 100. The learning rate is set to 0.01. The remaining parameters mentioned in this paper are set to the default values. We first observed the changes in the loss functions of the two models and found that the loss function of the TransE model became stable after about 130 iterations, while the improved TransE model became stable after about 160 iterations. At the same time, the loss function value of the improved TransE model is significantly smaller than the that of the TransE model. However, the loss functions of the two models are different, so we cannot judge the pros and cons of the model only from the value of the loss function.
In addition, we studied the influence of the embedding dimensions of entities and relations in the TransE algorithm on the experimental results. We selected the embedding dimensions with values of 20, 50, 80, 120, 150, and 200. The obtained MeanRank value and hits@10 value are shown in Figure 11 and Figure 12.
Under normal circumstances, the better the model effect, the smaller the MeanRank value and the larger the corresponding hits@10 value. It can be seen from Figure 11 that when the embedding dimension is low, the MeanRank value is relatively large, that is, the correct triples are lower in the sorting. As the dimension increases, the MeanRank value keeps decreasing, and reaches the minimum when the dimension is 120. The minimum value is about 229. After that, it keeps getting bigger.
It can be seen from Figure 12 that when the embedding dimension is low, the value of hits@10 is smaller. As the dimension increases, the value of hits@10 becomes larger. When the dimension is 120, it reaches the maximum value of about 0.82. After that, it keeps getting smaller.
At the same time, we also did experiments similar to the above process on the improved TransE model. After multiple experiments under different parameter combinations, we determined the optimal parameter combination according to the MeanRank value and hits@10 value. In the model training process, the number of iterations in is 200. The best combination we get is that the embedding dimension of entities and relations is 100, the learning rate is 0.01, and the margin γ is 1. We calculated the MeanRank value and hits@10 value of the improved TransE model based on the above parameter combination. The experimental results are shown in Table 2 and Figure 13.
It can be seen from the above table that the MeanRank value and hits@10 value of the improved TransE model are about 189 and 0.86, respectively. Compared with the transE model, both of them have been significantly improved. The MeanRank value is reduced by about 30. The value of hits@10 increased by approximately 0.04.
It can be seen that the TransE algorithm performs better in the one-to-one relational mapping type, but does not perform well in the many-to-one and many-to-many relational mapping types. Therefore, this will be analyzed specifically in the future.

5.2. KG-BPR Model and KG-NN Model

5.2.1. Experiment Setup

This paper uses MovieLens-1M as the experimental data set.
The detailed information is shown in Table 3:
(1)
user.dat: This file contains the basic information of the user, such as user ID, gender, age, occupation, etc.
(2)
movie.dat: This file contains the basic information of the movie, such as movie ID, name, type, etc.
(3)
rating.dat: This file contains the user’s rating information for the movie.
We split the data set into training set and test set at a ratio of 7:3. In the KG-BPR model, it is necessary to construct a set of partial order relations (u, i, j) before establishing the user-movie prediction ranking matrix. In order to ensure the accuracy of the data, that is, the interest of user u in movie i is indeed greater than that in movie j, we let i be a movie with a user rating of 5 and j is a movie with a user rating below 5 or no rating. At the same time, in the experiment, we used precision, recall, F1 value and MAP to evaluate the performance of the recommendation.

5.2.2. KG-BPR Experiment Results and Analysis

We first observe the influence of the feature dimension d on KG-BPR model. We set dimension d to 20, 40, 60, 80, 100, and 120. We set N of the TOP-N recommendation model to 100, which means 100 movies are recommended for each user. We set the learning rate of the improved TransE model to 0.01. The regularization coefficient of the entities and relations vector is set to 0.1. The learning rate of the KG-BPR model is set to 0.01. The regularization coefficient of the user feature matrix and the movie feature matrix is set to 0.01. Furthermore, the maximum number of iterations is 1000. The ratio of the training set and test set is 7:3. The experimental results are shown in Table 4 and Figure 14.
It can be seen from Table 4 that when the dimension d is 40, the KG-BPR model has the best effect and the MAP value is the largest, which is 0.04807176. Through comparison, it can be found that due to the introduction of knowledge graphs in KG-BPR model, the MAP value of the KG-BPR model is improved in any feature dimension and the recommendation effect is better compared with BPR model.
During the experiment, we found that after introducing the movie entity vector generated by the knowledge graphs, the number of iterations required for the model to achieve the optimal effect is greatly reduced. Therefore, we set the dimension d to 40 and observe the effect of the KG-BPR model as the number of iterations increases. The experimental results are shown in Figure 15.
It can be seen from Figure 15 that the MAP value of the KG-BPR model has stabilized after about 40 iterations, while the BPR model needs to be iterated about 150 times before it stabilizes. Therefore, the introduction of the movie entity vectors speeds up the training of model parameters. Furthermore, it can assist the model to generate user feature matrices and movie feature matrices for recommendation faster and better.
Finally, we compared the KG-BPR model with other models. The comparison results of the MAP value of the model are shown in Table 5. Among them, NMF and SVD are implemented using the Python-based open source library SupriseLib. The MAP value in Table 5 is when the N value is 100 in the Top-N recommendation.
It can be seen that using the semantic information of the item itself efficiently and introducing the auxiliary information of the knowledge graphs, KG-BPR model effectively improves the performance of the recommendation. It produces a high-quality recommendation list, and greatly improves the ranking effect in the recommendation list.

5.2.3. KG-NN Experiment Results and Analysis

In the KG-NN model, the vector dimension of the input data after the embedding layer is set to 100. The entity vector and relation vector dimensions generated by the improved TransE model are also set to 100. The number of samples selected for each iteration, namely batch_size, is set to 512. Finally, we use the Adam algorithm to continuously optimize the loss function.
First, we studied the influence of the number of fully connected layers in the model. The relevant parameters are set as shown above. We set the number of fully connected layers to 3, 4, 5, 6, 7, 8, and 9. We recommend 10 movies for each user, that is, N in the TOP-N recommendation model is set to 10. The precision, recall and F1 values obtained in the experiment are shown in Table 6 and Figure 16.
It can be seen from Table 6 that the trend of precision, recall and F1 value is roughly the same as the trend of the number of fully connected layers. When the number of fully connected layers is 7, the effect is the best. At this time, the precision reaches 21.3%, the recall rate reaches 10.204%, and the F1 value reaches 13.798%. When the number of fully connected layers is 9, the model is over-fitted and the performance decreases.
Then, we set the number of fully connected layers K to 7. According to the other model parameters mentioned above, we compared the effect of the model when N is different, that is, the numbers of movies recommended for each user is different. We set N to 10, 50, and 100, respectively. The experimental results are shown in Table 7 and Figure 17.
It can be seen from Table 7 that with the N value increases, the accuracy rate keeps getting smaller, while the recall rate keeps getting larger. The F1 value has always been within a reasonable range. Therefore, to some extent, when the N value is relatively large, the model can still have a better recommendation effect.
Finally, we compared the KG-NN model with other models. The comparison result of the model accuracy is shown in Table 8. The reason why the KG-NN model only compares the precision with other models is that the recall rate of this model may be slightly lower than that of the model to be compared. Generally, if a model has a high precision, the recall rate may decrease slightly. It is best to find a balance between precision and recall, but one of the most significant features of the KG-NN model is the improved precision, so the precision is compared. Among them, the MLP model is a fully connected recommendation model embedded, that is, the KG-NN model removes the part of the knowledge graph. NMF, SVD and ItemKNN are implemented using the Python-based open source library SupriseLib. The precision in Table 8 is the result when N of the Top-N recommendation is 10.
The experimental results show that the neural network recommendation model based on the knowledge graphs has a good effect in TOP-N recommendation. Compared with the neural network model that only relies on single data for recommendation, the recommendation model using knowledge graphs and deep neural network has a better recommendation.

6. Discussion and Conclusions

In this paper, we combine knowledge graphs with recommendation system. In traditional recommendation models such as collaborative filtering and matrix factorization, various behavior data analysis and modeling of users are generally used to recommend items. However, the introduction of knowledge graphs can provide a lot of additional auxiliary information for personalized recommendation systems. It can also effectively alleviating the cold start problem. Although the article only considers the construction of knowledge graphs in the movie domain, the improved recommendation algorithm proposed in this article is also applicable to many other areas, including product recommendation, music recommendation, news recommendation, etc. The algorithm has strong scalability and applicability.
Through the analysis and exploration of related movie data, we determined the entities and relations of the knowledge graphs in the movie domain and completed the construction of the ontology database. We obtained the required movie data through crawler. We completed the construction of the knowledge graphs. Furthermore, we use Neo4j graph database for storage and visual display.
We researched and analyzed the shortcomings of the classic TransE representation learning algorithm, that is, it learns the triple data in isolation during the training process but ignores the structural data and neighbor information in the knowledge graphs. Therefore, we improved the TransE model to solve this problem. The improved model is trained by cross iteration of triple data and knowledge graph structure data. It has effectively improved the effect of learning.
At the same time, we combined the knowledge graphs with the ranking learning and neural network, respectively, and proposed the KG-BPR model and the KG-NN model. We conducted comparative experiments on them, respectively, verifying the feasibility of the two models we proposed. At the same time, it shows that the auxiliary information of the knowledge graphs has important value in the recommendation system.
However, because the knowledge graphs and recommendation system are particularly complex, there are some shortcomings in our work. First of all, when constructing the knowledge graphs, we only considered limited information, such as actors, directors, and basic movie information. Next, we will consider more useful entity data and relational data. On the other hand, the content of knowledge graphs also needs to be updated with the times. Our next step is to consider how to dynamically update the knowledge graph data in the recommendation system. In addition, because the introduction of the knowledge graphs will inevitably reduce the efficiency of the recommendation model greatly. In this paper, we only considered how to improve the effect of the recommendation model. Therefore, in the next research, we will focus on the efficiency of the model and study how to design an efficient recommendation model combined with the knowledge graphs.

Author Contributions

Conceptualization, Y.Z.; methodology, Y.Z.; software, Y.Z.; validation, Z.H.; formal analysis, Z.H.; investigation, Z.H.; resources, X.Y.; data curation, X.Y.; writing—original draft preparation, T.L.; visualization, T.L.; supervision, X.Y.; project administration, X.Y.; funding acquisition, X.Y. All authors have read and agreed to the published version of the manuscript.

Funding

This work is supported by the National Natural Science Foundation of China under Grant No. 91846303, and the Beijing Municipal Natural Science Foundation under Grand No. 4212043.

Conflicts of Interest

The authors declare no conflict of interest.

References

  1. Cheng, H.T.; Koc, L.; Harmsen, J. Wide & Deep Learning for Recommender Systems; Association for Computing Machinery: New York, NY, USA, 2016. [Google Scholar]
  2. Qi, G.; Gao, H.; Wu, T. Research Progress of Knowledge Graph. Inf. Eng. 2017, 3, 4–25. [Google Scholar]
  3. Lei, Q. Research on Cold Start Problem in Personalized Recommendation System. Ph.D. Thesis, Beijing Jiaotong University, Beijing, China, 2019. [Google Scholar]
  4. Guo, Q.; Zhuang, F.; Qin, C.; Zhu, H.; Xie, X.; Xiong, H.; He, Q. A Survey on Knowledge Graph-Based Recommender Systems. IEEE Trans. Knowl. Data Eng. 2020. [Google Scholar] [CrossRef]
  5. Bordes, A.; Usunier, N.; Garcia-Duran, A.; Weston, J.; Yakhnenko, O. Translating Embeddings for Modeling Multi-Relational Data; Curran Associates Inc.: Red Hook, NY, USA, 2013. [Google Scholar]
  6. Paulheim, H.; Cimiano, P. Knowledge graph refinement: A survey of approaches and evaluation methods. Semant. Web 2017, 8, 489–508. [Google Scholar] [CrossRef] [Green Version]
  7. Pan, J.Z.; Vetere, G.; Gomez-Perez, J.M.; Wu, H. Exploiting Linked Data and Knowledge Graphs in Large Organisations; Springer International Publishing: Cham, Switzerland, 2017. [Google Scholar]
  8. Zhu, Y.; Sun, J. Research Progress of Recommender System. Comput. Sci. Explor. 2015, 28, 99–100+103. [Google Scholar]
  9. Palumbo, E.; Rizzo, G.; Troncy, R. entity2rec: Learning User-Item Relatedness from Knowledge Graphs for Top-N Item Recommendation. In Proceedings of the Eleventh ACM Conference on Recommender Systems, RecSys 2017, Como, Italy, 27–31 August 2017; Cremonesi, P., Ricci, F., Berkovsky, S., Tuzhilin, A., Eds.; ACM: New York, NY, USA, 2017; pp. 32–36. [Google Scholar] [CrossRef] [Green Version]
  10. Kethavarapu, U.P.K.; Saraswathi, S. Concept Based Dynamic Ontology Creation for Job Recommendation System. Procedia Comput. Sci. 2016, 85, 915–921. [Google Scholar] [CrossRef] [Green Version]
  11. He, X.; Liao, L.; Zhang, H.; Nie, L.; Hu, X.; Chua, T. Neural Collaborative Filtering. In Proceedings of the 26th International Conference on World Wide Web, WWW 2017, Perth, Australia, 3–7 April 2017; Barrett, R., Cummings, R., Agichtein, E., Gabrilovich, E., Eds.; ACM: New York, NY, USA, 2017; pp. 173–182. [Google Scholar] [CrossRef] [Green Version]
  12. Adomavicius, G.; Tuzhilin, A. Toward the Next Generation of Recommender Systems: A Survey of the State-of-the-Art and Possible Extensions; IEEE: Piscataway, NJ, USA, 2005; pp. 734–749. [Google Scholar]
  13. Catherine, R.; Cohen, W.W. Personalized Recommendations using Knowledge Graphs: A Probabilistic Logic Programming Approach. In Proceedings of the 10th ACM Conference on Recommender Systems, Boston, MA, USA, 15–19 September 2016; Sen, S., Geyer, W., Freyne, J., Castells, P., Eds.; Association for Computing Machinery: New York, NY, USA, 2016; pp. 325–332. [Google Scholar] [CrossRef]
  14. Lin, Y.; Liu, Z.; Sun, M.; Liu, Y.; Zhu, X. Learning Entity and Relation Embeddings for Knowledge Graph Completion; AAAI Press: Austin, TX, USA, 2015; pp. 2181–2187. [Google Scholar]
  15. Zhang, F.; Yuan, N.J.; Lian, D.; Xie, X.; Ma, W.Y. Collaborative Knowledge Base Embedding for Recommender Systems; KDD ’16; Association for Computing Machinery: New York, NY, USA, 2016; pp. 353–362. [Google Scholar] [CrossRef]
  16. Wang, H. Personalized Recommendation System Based on Network Feature Learning; Shanghai Jiao Tong University: Shanghai, China, 2018. [Google Scholar]
  17. Aisopos, F.; Valsamis, A.; Psychas, A.; Menychtas, A.; Varvarigou, T. Efficient Context Management and Personalized User Recommendations in a Smart Social TV Environment. In Economics of Grids, Clouds, Systems, and Services; Bañares, J.Á., Tserpes, K., Altmann, J., Eds.; Springer International Publishing: Cham, Switzerland, 2017; pp. 102–114. [Google Scholar]
  18. Cao, Y.; Wang, X.; He, X.; Hu, Z.; Chua, T.S. Unifying Knowledge Graph Learning and Recommendation: Towards a Better Understanding of User Preferences. In Proceedings of the World Wide Web Conference, San Francisco, CA, USA, 13–17 May 2019; Association for Computing Machinery: New York, NY, USA, 2019; pp. 151–161. [Google Scholar] [CrossRef] [Green Version]
  19. Palumbo, E.; Rizzo, G.; Troncy, R.; Baralis, E.; Osella, M.; Ferro, E. Knowledge Graph Embeddings with node2vec for Item Recommendation. In Proceedings of the Semantic Web: ESWC 2018 Satellite Events, Heraklion, Greece, 3–7 June 2018; Gangemi, A., Gentile, A.L., Nuzzolese, A.G., Rudolph, S., Maleshkova, M., Paulheim, H., Pan, J.Z., Alam, M., Eds.; Springer International Publishing: Cham, Switzerland, 2018; pp. 117–120. [Google Scholar]
  20. Wang, H.; Zhang, F.; Zhao, M.; Li, W.; Xie, X.; Guo, M. Multi-Task Feature Learning for Knowledge Graph Enhanced Recommendation. In Proceedings of the World Wide Web Conference, San Francisco, CA, USA, 13–17 May 2019; Association for Computing Machinery: New York, NY, USA, 2019; pp. 2000–2010. [Google Scholar] [CrossRef] [Green Version]
  21. Brams, A.H.; Jakobsen, A.L.; Jendal, T.E.; Lissandrini, M.; Dolog, P.; Hose, K. MindReader: Recommendation over Knowledge Graph Entities with Explicit User Ratings. In Proceedings of the 29th ACM International Conference on Information & Knowledge Management, Online, 19–23 October 2020; Association for Computing Machinery: New York, NY, USA, 2020; pp. 2975–2982. [Google Scholar]
  22. Wang, X.; He, X.; Cao, Y.; Liu, M.; Chua, T.S. KGAT: Knowledge Graph Attention Network for Recommendation. In Proceedings of the 25th ACM SIGKDD International Conference on Knowledge Discovery & Data Mining, Anchorage, AK, USA, 4–8 August 2019; Association for Computing Machinery: New York, NY, USA, 2019; pp. 950–958. [Google Scholar] [CrossRef] [Green Version]
  23. Yi, N.; Li, C.; Feng, X.; Shi, M. Design and Implementation of Movie Recommender System Based on Graph Database. In Proceedings of the 2017 14th Web Information Systems and Applications Conference (WISA), Liuzhou, China, 11–12 November 2017; pp. 132–135. [Google Scholar] [CrossRef]
  24. Adikara, P.P.; Sari, Y.A.; Adinugroho, S.; Setiawan, B.D. Movie recommender systems using hybrid model based on graphs with co-rated, genre, and closed caption features. Regist. J. Ilm. Teknol. Sist. Inf. 2021, 7, 31. [Google Scholar] [CrossRef]
  25. Butler, M.; Robila, S. Interface for querying and data mining for the IMDb dataset. In Proceedings of the Long Island Systems, Applications & Technology Conference, Farmingdale, NY, USA, 29 April 2016; pp. 1–6. [Google Scholar]
  26. Cao, Q.; Zhao, Y. The technical realization process and related applications of the knowledge graph. Inf. Theory Pract. 2015, 38, 127–132. [Google Scholar]
  27. Webber, J. A Programmatic Introduction to Neo4j. In Proceedings of the 3rd Annual Conference on Systems, Programming, and Applications: Software for Humanity, Tucson, AZ, USA, 19–26 October 2012; Association for Computing Machinery: New York, NY, USA, 2012; pp. 217–218. [Google Scholar] [CrossRef]
  28. Miller, J. Graph Database Applications and Concepts with Neo4j. In Proceedings of the Southern Association for Information Systems Conference, Atlanta, GA, USA, 8–9 March 2013. [Google Scholar]
  29. Holzschuher, F.; Peinl, R. Performance of Graph Query Languages: Comparison of Cypher, Gremlin and Native Access in Neo4j. In Proceedings of the Joint EDBT/ICDT 2013 Workshops, Genoa, Italy, 18–22 March 2013; Association for Computing Machinery: New York, NY, USA, 2013; pp. 195–204. [Google Scholar] [CrossRef]
  30. Francis, N.; Green, A.; Guagliardo, P.; Libkin, L.; Lindaaker, T.; Marsault, V.; Plantikow, S.; Rydberg, M.; Selmer, P.; Taylor, A. Cypher: An Evolving Query Language for Property Graphs. In Proceedings of the 2018 International Conference on Management of Data, Houston, TX, USA, 10–15 June 2018; Association for Computing Machinery: New York, NY, USA, 2018; pp. 1433–1445. [Google Scholar] [CrossRef] [Green Version]
  31. Jiang, N.; Rong, W.; Gao, M.; Shen, Y.; Xiong, Z. Exploration of Tree-based Hierarchical Softmax for Recurrent Language Models; AAAI Press: Melbourne, Australia, 2017; pp. 1951–1957. [Google Scholar]
  32. Peng, H.; Li, J.; Song, Y.; Liu, Y. Incrementally Learning the Hierarchical Softmax Function for Neural Language Models; AAAI Press: San Francisco, CA, USA, 2017; pp. 3267–3273. [Google Scholar]
  33. Rendle, S.; Freudenthaler, C.; Gantner, Z.; Schmidt-Thieme, L. BPR: Bayesian Personalized Ranking from Implicit Feedback. In Proceedings of the Twenty-Fifth Conference on Uncertainty in Artificial Intelligence, Montreal, QC, Canada, 18–21 June 2009; pp. 452–461. [Google Scholar]
  34. Chien, Y.; George, E.I. A bayesian model for collaborative filtering. In Proceedings of the Seventh International Workshop on Artificial Intelligence and Statistics, Fort Lauderdale, FL, USA, 3–6 January 1999; Heckerman, D., Whittaker, J., Eds.; Society for Artificial Intelligence and Statistics: Palo Alto, CA, USA, 1999. [Google Scholar]
  35. Zhang, B.; Choudhury, S.; Hasan, M.A.; Ning, X.; Cabrera, P.P. Trust from the past: Bayesian Personalized Ranking based Link Prediction in Knowledge Graphs. arXiv 2016, arXiv:1601.03778. [Google Scholar]
  36. Ostuni, V.C.; Noia, T.D.; Sciascio, E.D.; Mirizzi, R. Top-N recommendations from implicit feedback leveraging linked open data. In Proceedings of the Seventh ACM Conference on Recommender Systems, RecSys ’13, Hong Kong, China, 12–16 October 2013; Yang, Q., King, I., Li, Q., Pu, P., Karypis, G., Eds.; ACM: Hong Kong, China, 2013; pp. 85–92. [Google Scholar] [CrossRef] [Green Version]
Figure 1. Frame diagram of YouTube recommendation model.
Figure 1. Frame diagram of YouTube recommendation model.
Applsci 11 07104 g001
Figure 2. Structure diagram of the ontology library.
Figure 2. Structure diagram of the ontology library.
Applsci 11 07104 g002
Figure 3. Partial display of knowledge graphs.
Figure 3. Partial display of knowledge graphs.
Applsci 11 07104 g003
Figure 4. Example of movie entity.
Figure 4. Example of movie entity.
Applsci 11 07104 g004
Figure 5. Example of movie-contributor entity relation.
Figure 5. Example of movie-contributor entity relation.
Applsci 11 07104 g005
Figure 6. Shortest path query.
Figure 6. Shortest path query.
Applsci 11 07104 g006
Figure 7. TransE algorithm description diagram.
Figure 7. TransE algorithm description diagram.
Applsci 11 07104 g007
Figure 8. Neural network model structure diagram.
Figure 8. Neural network model structure diagram.
Applsci 11 07104 g008
Figure 9. KG-BPR model recommendation flowchart.
Figure 9. KG-BPR model recommendation flowchart.
Applsci 11 07104 g009
Figure 10. KG-NN model process framework diagram.
Figure 10. KG-NN model process framework diagram.
Applsci 11 07104 g010
Figure 11. MeanRank values under different embedding dimensions.
Figure 11. MeanRank values under different embedding dimensions.
Applsci 11 07104 g011
Figure 12. Hits@10 values under different embedding dimensions.
Figure 12. Hits@10 values under different embedding dimensions.
Applsci 11 07104 g012
Figure 13. Comparison of MeanRank value and hit@10 value before and after improvement.
Figure 13. Comparison of MeanRank value and hit@10 value before and after improvement.
Applsci 11 07104 g013
Figure 14. The MAP value of the model in different dimensions.
Figure 14. The MAP value of the model in different dimensions.
Applsci 11 07104 g014
Figure 15. Effect diagram of MAP value changing with iteration times.
Figure 15. Effect diagram of MAP value changing with iteration times.
Applsci 11 07104 g015
Figure 16. The effect of the number of fully connected layers on the experimental results.
Figure 16. The effect of the number of fully connected layers on the experimental results.
Applsci 11 07104 g016
Figure 17. Experimental results under different N values.
Figure 17. Experimental results under different N values.
Applsci 11 07104 g017
Table 1. Sampling methods for different relation mapping types.
Table 1. Sampling methods for different relation mapping types.
Relation TypeConditionExtraction Method
One to many M 1 1.5 and M 2 < 1.5 The negative triple generated by replacing the tail entity is more
likely to be a positive example, so the head entity is replaced with a
greater probability P. The tail entity is replaced with a smaller
probability 1 P .
Many to one M 1 < 1.5 and M 2 1.5 The negative triple generated by replacing the head entity is more
likely to be a positive example, so replace the tail entity with a
greater probability P. The head entity is replaced with a smaller
probability 1 P .
Many to many M 1 1.5 and M 2 1.5 Consider the number of head entities and tail entities. Replace
position entities with a small number.
Table 2. Comparison of MeanRank value and hit@10 value before and after improvement.
Table 2. Comparison of MeanRank value and hit@10 value before and after improvement.
ModelMeanRank Valuehits@10 Value
TransE model229.210780.81862
Improved TransE model189.500920.86336
Table 3. Information of MovieLens-1M dataset.
Table 3. Information of MovieLens-1M dataset.
Number of UsersNumber of MoviesNumber of RatingsData Density
60403382756,6843.704%
Table 4. MAP values of models in different dimensions.
Table 4. MAP values of models in different dimensions.
Feature Dimension dKG-BPR Model MAP ValueBPR Model MAP Value
200.047351850.04632617
400.048071760.04506615
600.048020970.04605486
800.047677490.04557344
1000.047812340.04514578
1200.0474120.04507794
Table 5. Comparison experiment results.
Table 5. Comparison experiment results.
ModelMAP Value (%)
KG-BPR4.81
BPR4.5
NMF4.39
SVD2.95
Table 6. Experimental results under different K values.
Table 6. Experimental results under different K values.
Number of Fully Connected Layers KPrecision (%)Recall (%)F1 (%)
319.09.07812.286
419.19.20712.425
519.69.47412.774
620.410.16713.571
721.310.20413.798
820.810.09413.592
919.79.49712.816
Table 7. Experimental results under different N values.
Table 7. Experimental results under different N values.
Value N in TOP-NPrecision (%)Recall (%)F1 (%)
1021.310.20413.798
5013.67425.31817.757
1009.0846.63515.2
Table 8. Comparison experiment results.
Table 8. Comparison experiment results.
ModelPrecision (%)
KG-NN21.3
MLP11.6
NMF11.5
SVD4.69
ItemKNN2.32
Publisher’s Note: MDPI stays neutral with regard to jurisdictional claims in published maps and institutional affiliations.

Share and Cite

MDPI and ACS Style

Yang, X.; Huan, Z.; Zhai, Y.; Lin, T. Research of Personalized Recommendation Technology Based on Knowledge Graphs. Appl. Sci. 2021, 11, 7104. https://doi.org/10.3390/app11157104

AMA Style

Yang X, Huan Z, Zhai Y, Lin T. Research of Personalized Recommendation Technology Based on Knowledge Graphs. Applied Sciences. 2021; 11(15):7104. https://doi.org/10.3390/app11157104

Chicago/Turabian Style

Yang, Xu, Ziyi Huan, Yisong Zhai, and Ting Lin. 2021. "Research of Personalized Recommendation Technology Based on Knowledge Graphs" Applied Sciences 11, no. 15: 7104. https://doi.org/10.3390/app11157104

APA Style

Yang, X., Huan, Z., Zhai, Y., & Lin, T. (2021). Research of Personalized Recommendation Technology Based on Knowledge Graphs. Applied Sciences, 11(15), 7104. https://doi.org/10.3390/app11157104

Note that from the first issue of 2016, this journal uses article numbers instead of page numbers. See further details here.

Article Metrics

Back to TopTop