Literature Review of Digital Twins Applications in Construction Workforce Safety
Abstract
1. Introduction
2. Overview of Construction Workforce Safety
2.1. Construction Environment Safety
2.2. Behaviour Safety in Construction
2.3. Safety Awareness in Construction
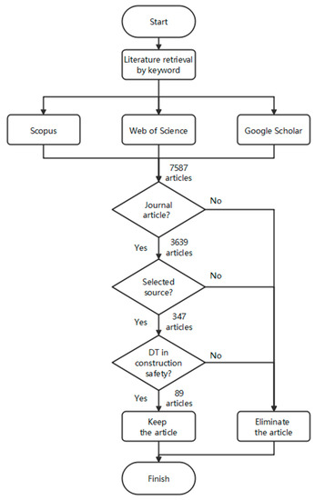
3. Methodology
- The articles should focus on the targeted areas. They should involve construction safety and cover at least one of DT, sensor technology, and visualisation technology.
- Papers to be reviewed should be journal articles. Compared with other paper types, such as reports, editorials, and conference papers, journal articles are typically peer-reviewed and more exhaustive.
- Journals used for retrieving articles should have significant impacts on the targeted areas and should be indexed in Science Citation Index (SCI), Science Citation Index Expanded (SCI-E), or Engineering Index (EI) databases, which guarantee the professionalism and reliability of articles.
- Automation in Construction (AC);
- Journal of Construction Engineering and Management (JCEM);
- Safety Science (SS);
- Journal of Computing in Civil Engineering (JCCE);
- Advanced Engineering Informatics (AEI);
- Journal of Information Technology in Construction (JITC);
- Accident Analysis and Prevention (AAP);
- Journal of Engineering, Design and Technology (JEDT);
- Applied Ergonomics (AE);
- Journal of Performance of Constructed Facilities (JPCF).
4. Demographics of Articles
5. Sensor Technology in Construction Safety
5.1. Identification of Unsafe Construction Environment
5.2. On-Site Individual Positioning
5.3. Workforce Behaviour Monitoring
6. Virtual Construction Simulation and Visualization Technology
6.1. Safety Planning
6.2. Construction Activity Visualisation
6.3. Safety Training
7. Discussion
7.1. The Status Quo of Digital Twins (DT) to Improve Construction Workforce Safety
7.2. Challenges and Future Works
7.2.1. Sensor-Based Indoor Positioning
7.2.2. Mapping between Videos and the Real Construction Site
7.2.3. Information Processing
7.2.4. Warning Mechanisms
7.2.5. Workforce Upskilling
8. Conclusions
Author Contributions
Funding
Acknowledgments
Conflicts of Interest
References
- Fang, D.; Huang, Y.; Guo, H.; Lim, H.W. LCB approach for construction safety. Saf. Sci. 2020, 128, 104761. [Google Scholar] [CrossRef]
- China State Administration of Work Safety (Work Safety Summary in 2017). Available online: http://www.chinasafety.gov.cn/newpage/aqfx/aqfx.htm (accessed on 6 April 2018).
- Occupational Injuries and Illnesses and Fatal Injuries Profiles; U.S. Bureau of Labor Statistics: Washington, DC, USA, 2018.
- Li, H.; Lu, M.; Hsu, S.-C.; Gray, M.; Huang, T. Proactive behavior-based safety management for construction safety improvement. Saf. Sci. 2015, 75, 107–117. [Google Scholar] [CrossRef]
- Batty, M. Digital twins. Environ. Plan. B Urban Anal. City Sci. 2018, 45, 817–820. [Google Scholar] [CrossRef]
- Tuegel, E.J.; Ingraffea, A.R.; Eason, T.G.; Spottswood, S.M. Reengineering Aircraft Structural Life Prediction Using a Digital Twin. Int. J. Aerosp. Eng. 2011, 2011, 154798. [Google Scholar] [CrossRef]
- Boschert, S.; Rosen, R. Digital Twin—The Simulation Aspect. In Mechatronic Futures; Springer: Cham, Switzerland, 2016. [Google Scholar]
- Schleich, B.; Anwer, N.; Mathieu, L.; Wartzack, S. Shaping the digital twin for design and production engineering. Cirp Ann. Manuf. Technol. 2017, 66, 141–144. [Google Scholar] [CrossRef]
- Howell, S.; Rezgui, Y. Beyond BIM, Knowledge Management for a Smarter Built Environment; BRE Electronic Publications: Berkshire, UK, 2018. [Google Scholar]
- Mohammadi, N.; Taylor, J.E. Smart city digital twins. In Proceedings of the 2017 IEEE Symposium Series on Computational Intelligence (SSCI), Honolulu, HI, USA, 27 November–1 December 2017. [Google Scholar]
- Boje, C.; Guerriero, A.; Kubicki, S.; Rezgui, Y. Towards a semantic Construction Digital Twin: Directions for future research. Autom. Constr. 2020, 114, 103179. [Google Scholar] [CrossRef]
- Arslan, M.; Cruz, C.; Roxin, A.M.; Ginhac, D. Spatio-temporal analysis of trajectories for safer construction sites. Smart Sustain. Built Environ. 2018, 7, 80–100. [Google Scholar] [CrossRef]
- Lee, H.S.; Lee, K.P.; Park, M.; Baek, Y.; Lee, S.H. RFID-Based Real-Time Locating System for Construction Safety Management. J. Comput. Civ. Eng. 2012, 11, 366–377. [Google Scholar] [CrossRef]
- Chen, K.; Chen, W.; Li, C.T.; Cheng, J.C.P. A BIM-based location aware AR collaborative framework for facility maintenance management. J. Inf. Technol. Constr. 2019, 24, 360–380. [Google Scholar]
- Chen, Y.-J.; Lai, Y.-S.; Lin, Y.-H. BIM-based augmented reality inspection and maintenance of fire safety equipment. Autom. Constr. 2020, 110, 103041. [Google Scholar] [CrossRef]
- Riaz, Z.; Parn Erika, A.; Edwards David, J.; Arslan, M.; Shen, C.; Pena-Mora, F. BIM and sensor-based data management system for construction safety monitoring. J. Eng. Des. Technol. 2017, 15, 738–753. [Google Scholar] [CrossRef]
- Wei, W.; Wang, C.; Lee, Y. BIM-Based Construction Noise Hazard Prediction and Visualization for Occupational Safety and Health Awareness Improvement. In ASCE International Workshop on Computing in Civil Engineering 2017; American Society of Civil Engineers: Reston, VA, USA, 2017; pp. 262–269. [Google Scholar] [CrossRef]
- LeCun, Y.; Bengio, Y.; Hinton, G. Deep Learning. Nature 2015, 521, 436–444. [Google Scholar] [CrossRef] [PubMed]
- Soltani, M.M.; Zhu, Z.; Hammad, A. Skeleton estimation of excavator by detecting its parts. Autom. Constr. 2017, 82, 1–15. [Google Scholar] [CrossRef]
- Guo, H.; Yu, Y.; Skitmore, M. Visualization technology-based construction safety management: A review. Autom. Constr. 2017, 73, 135–144. [Google Scholar] [CrossRef]
- Olde Scholtenhuis, L.L.; Hartmann, T.; Dorée, A.G. Comparing Mindfulness in Manual and 4D-Supported Coordination Practices. In Construction Research Congress 2014: Construction in a Global Network; American Society of Civil Engineers: Reston, VA, USA, 2014; pp. 160–168. [Google Scholar]
- Boton, C. Supporting constructability analysis meetings with Immersive Virtual Reality-based collaborative BIM 4D simulation. Autom. Constr. 2018, 96, 1–15. [Google Scholar] [CrossRef]
- Wu, S.; Hou, L.; Zhang, G. Integrated Application of BIM and eXtended Reality Technology: A Review, Classification and Outlook. Lect. Notes Civ. Eng. 2021, 98, 1227–1236. [Google Scholar]
- Wolfartsberger, J. Analyzing the potential of Virtual Reality for engineering design review. Autom. Constr. 2019, 104, 27–37. [Google Scholar] [CrossRef]
- Sun, L.; Fukuda, T.; Resch, B. A synchronous distributed cloud-based virtual reality meeting system for architectural and urban design. Front. Archit. Res. 2014, 3, 348–357. [Google Scholar] [CrossRef]
- Joshi, S.; Hamilton, M.; Warren, R.; Faucett, D.; Tian, W.; Wang, Y.; Ma, J. Implementing Virtual Reality technology for safety training in the precast/ prestressed concrete industry. Appl. Ergon. 2021, 90, 103286. [Google Scholar] [CrossRef]
- Goulding, J.; Nadim, W.; Petridis, P.; Alshawi, M. Construction industry offsite production: A virtual reality interactive training environment prototype. Adv. Eng. Inform. 2012, 26, 103–116. [Google Scholar] [CrossRef]
- Davila Delgado, J.M.; Oyedele, L.; Demian, P.; Beach, T. A research agenda for augmented and virtual reality in architecture, engineering and construction. Adv. Eng. Inform. 2020, 45, 101122. [Google Scholar] [CrossRef]
- Zhou, Y.; Luo, H.; Yang, Y. Implementation of augmented reality for segment displacement inspection during tunneling construction. Autom. Constr. 2017, 82, 112–121. [Google Scholar] [CrossRef]
- Shin, D.H.; Dunston, P.S. Evaluation of Augmented Reality in steel column inspection. Autom. Constr. 2009, 18, 118–129. [Google Scholar] [CrossRef]
- Qureshi, Z.H. A review of accident modelling approaches for complex socio-technical systems. In Proceedings of the twelfth Australian workshop on Safety critical systems and software and safety-related programmable systems, Adelaide, Australia, 30–31 August 2007. [Google Scholar]
- Gibb, A.; Hide, S.; Haslam, R.; Hastings, S.; Suraji, A.; Duff, A.R.; Abdelhamid, T.S.; Everett, J.G. Identifying Root Causes of Construction Accidents. J. Constr. Eng. Manag. 2015, 127, 348–349. [Google Scholar] [CrossRef]
- Choe, S.; Leite, F. Transforming inherent safety risk in the construction Industry: A safety risk generation and control model. Saf. Sci. 2020, 124, 104594. [Google Scholar] [CrossRef]
- Work Health and Safety (Construction Work) Code of Practice 2015. Available online: https://www.legislation.gov.au/Details/F2016L00394 (accessed on 17 August 2020).
- Love, P.E.D.; Teo, P.; Morrison, J. Unearthing the nature and interplay of quality and safety in construction projects: An empirical study. Saf. Sci. 2018, 103, 270–279. [Google Scholar] [CrossRef]
- Choudhry, R.M. Behavior-based safety on construction sites: A case study. Accid. Anal. Prev. 2014, 70, 14–23. [Google Scholar] [CrossRef]
- Wang, L.; Yuan, J.; Wu, C.; Wang, X. Practical algorithm for stochastic optimal control problem about microbial fermentation in batch culture. Optim. Lett. 2019, 13, 527–541. [Google Scholar] [CrossRef]
- Wong, T.K.M.; Man, S.S.; Chan, A.H.S. Critical factors for the use or non-use of personal protective equipment amongst construction workers. Saf. Sci. 2020, 126, 104663. [Google Scholar] [CrossRef]
- Chen, J.; Wang, R.Q.; Lin, Z.; Guo, X. Measuring the cognitive loads of construction safety sign designs during selective and sustained attention. Saf. Sci. 2018, 105, 9–21. [Google Scholar] [CrossRef]
- Motamedi, A.; Wang, Z.; Yabuki, N.; Fukuda, T.; Michikawa, T. Signage visibility analysis and optimization system using BIM-enabled virtual reality (VR) environments. Adv. Eng. Inform. 2017, 32, 248–262. [Google Scholar] [CrossRef]
- Liang, X.; Shen, G.Q.; Bu, S. Multiagent Systems in Construction: A Ten-Year Review. J. Comput. Civ. Eng. 2016, 30, 04016016. [Google Scholar] [CrossRef]
- Mok, K.Y.; Shen, G.Q.; Yang, J. Stakeholder management studies in mega construction projects: A review and future directions. Int. J. Proj. Manag. 2015, 33, 446–457. [Google Scholar] [CrossRef]
- Cho, C.; Kim, K.; Park, J.W.; Cho, Y.K. Data-Driven Monitoring System for Preventing the Collapse of Scaffolding Structures. J. Constr. Eng. Manag. 2018, 144. [Google Scholar] [CrossRef]
- Abedini, M.; Zhang, C. Performance Assessment of Concrete and Steel Material Models in LS-DYNA for Enhanced Numerical Simulation, A State of the Art Review. Arch. Comput. Method E 2020. [Google Scholar] [CrossRef]
- Zhu, L.; Kong, L.; Zhang, C. Numerical Study on Hysteretic Behaviour of Horizontal-Connection and Energy-Dissipation Structures Developed for Prefabricated Shear Walls. Appl. Sci. 2020, 10, 1240. [Google Scholar] [CrossRef]
- Li, H.; Chen, D.; Zhang, H.; Wu, C.; Wang, X. Hamiltonian analysis of a hydro-energy generation system in the transient of sudden load increasing. Appl. Energy 2017, 185, 244–253. [Google Scholar] [CrossRef]
- Kolar, Z.; Chen, H.; Luo, X. Transfer learning and deep convolutional neural networks for safety guardrail detection in 2D images. Autom. Constr. 2018, 89, 58–70. [Google Scholar] [CrossRef]
- Song, Y.; Wang, X.; Wright, G.; Thatcher, D.; Wu, P.; Felix, P. Traffic Volume Prediction With Segment-Based Regression Kriging and its Implementation in Assessingthe Impact of Heavy Vehicles. IEEE Trans. Intell. Transp. Syst. 2019, 20, 232–243. [Google Scholar] [CrossRef]
- Soltani, M.M.; Zhu, Z.; Hammad, A. Framework for Location Data Fusion and Pose Estimation of Excavators Using Stereo Vision. J. Comput. Civ. Eng. 2018, 32, 04018045. [Google Scholar] [CrossRef]
- Kim, H.; Lee, H.-S.; Park, M.; Chung, B.; Hwang, S. Automated hazardous area identification using laborers’ actual and optimal routes. Autom. Constr. 2016, 65, 21–32. [Google Scholar] [CrossRef]
- Yang, K.; Ahn, C.R.; Vuran, M.C.; Kim, H. Collective sensing of workers’ gait patterns to identify fall hazards in construction. Autom. Constr. 2017, 82, 166–178. [Google Scholar] [CrossRef]
- Kim, H.; Kim, K.; Kim, H. Vision-Based Object-Centric Safety Assessment Using Fuzzy Inference: Monitoring Struck-By Accidents with Moving Objects. J. Comput. Civ. Eng. 2016, 30, 04015075. [Google Scholar] [CrossRef]
- Zhou, Y.; Ding, L.Y.; Chen, L.J. Application of 4D visualization technology for safety management in metro construction. Autom. Constr. 2013, 34, 25–36. [Google Scholar] [CrossRef]
- He, V.; Peansupap, V. Application of Sensor Technology for Warning Unsafe Conditions from Moving Objects above Construction Workers. In Proceedings of the 2018 2nd International Conference on Engineering Innovation (ICEI), Bangkok, Thailand, 5–6 July 2018; pp. 69–74. [Google Scholar]
- Soltanmohammadlou, N.; Sadeghi, S.; Hon, C.K.H.; Mokhtarpour-Khanghah, F. Real-time locating systems and safety in construction sites: A literature review. Saf. Sci. 2019, 117, 229–242. [Google Scholar] [CrossRef]
- Park, M.-W.; Brilakis, I. Continuous localization of construction workers via integration of detection and tracking. Autom. Constr. 2016, 72, 129–142. [Google Scholar] [CrossRef]
- Konstantinou, E.; Brilakis, I. Matching Construction Workers across Views for Automated 3D Vision Tracking On-Site. J. Constr. Eng. Manag. 2018, 144. [Google Scholar] [CrossRef]
- Kim, K.; Kim, H.; Kim, H. Image-based construction hazard avoidance system using augmented reality in wearable device. Autom. Constr. 2017, 83, 390–403. [Google Scholar] [CrossRef]
- Son, H.; Seong, H.; Choi, H.; Kim, C. Real-Time Vision-Based Warning System for Prevention of Collisions between Workers and Heavy Equipment. J. Comput. Civ. Eng. 2019, 33, 04019029. [Google Scholar] [CrossRef]
- Zhang, P.; Li, N.; Jiang, Z.; Fang, D.; Anumba, C.J. An agent-based modeling approach for understanding the effect of worker-management interactions on construction workers’ safety-related behaviors. Autom. Constr. 2019, 97, 29–43. [Google Scholar] [CrossRef]
- Guo, H.; Yu, Y.; Ding, Q.; Skitmore, M. Image-and-Skeleton-Based Parameterized Approach to Real-Time Identification of Construction Workers’ Unsafe Behaviors. J. Constr. Eng. Manag. 2018, 144, 04018042. [Google Scholar] [CrossRef]
- Han, S.; Lee, S. A vision-based motion capture and recognition framework for behavior-based safety management. Autom. Constr. 2013, 35, 131–141. [Google Scholar] [CrossRef]
- Fang, W.; Zhong, B.; Zhao, N.; Love, P.E.D.; Luo, H.; Xue, J.; Xu, S. A deep learning-based approach for mitigating falls from height with computer vision: Convolutional neural network. Adv. Eng. Inform. 2019, 39, 170–177. [Google Scholar] [CrossRef]
- Li, H.; Li, X.; Luo, X.; Siebert, J. Investigation of the causality patterns of non-helmet use behavior of construction workers. Autom. Constr. 2017, 80, 95–103. [Google Scholar] [CrossRef]
- Park, M.W.; Elsafty, N.; Zhu, Z. Hardhat-Wearing Detection for Enhancing On-Site Safety of Construction Workers. J. Constr. Eng. Manag. 2015, 141, 04015024. [Google Scholar] [CrossRef]
- Fang, Q.; Li, H.; Luo, X.; Ding, L.; Luo, H.; Li, C. Computer vision aided inspection on falling prevention measures for steeplejacks in an aerial environment. Autom. Constr. 2018, 93, 148–164. [Google Scholar] [CrossRef]
- Fang, W.; Ding, L.; Luo, H.; Love, P.E.D. Falls from Heights: A Computer Vision-based Approach for Safety Harness Detection. Autom. Constr. 2018, 91, 53–61. [Google Scholar] [CrossRef]
- Gatti, U.C.; Schneider, S.; Migliaccio, G.C. Physiological condition monitoring of construction workers. Autom. Constr. 2014, 44, 227–233. [Google Scholar] [CrossRef]
- Umer, W.; Li, H.; Lu, W.; Szeto, G.P.Y.; Wong, A.Y.L. Development of a tool to monitor static balance of construction workers for proactive fall safety management. Autom. Constr. 2018, 94, 438–448. [Google Scholar] [CrossRef]
- Hwang, S.; Jebelli, H.; Choi, B.; Choi, M.; Lee, S.H. Measuring Workers’ Emotional State during Construction Tasks Using Wearable EEG. J. Constr. Eng. Manag. 2018, 144, 04018050. [Google Scholar] [CrossRef]
- Jebelli, H.; Hwang, S.; Lee, S. EEG-based workers’ stress recognition at construction sites. Autom. Constr. 2018, 93, 315–324. [Google Scholar] [CrossRef]
- Alizadehsalehi, S.; Hadavi, A.; Huang, J.C. From BIM to extended reality in AEC industry. Autom. Constr. 2020, 116, 103254. [Google Scholar] [CrossRef]
- Akram, R.; Thaheem, M.J.; Nasir, A.R.; Ali, T.H.; Khan, S. Exploring the role of building information modeling in construction safety through science mapping. Saf. Sci. 2019, 120, 456–470. [Google Scholar] [CrossRef]
- Ding, L.; Zhou, Y.; Akinci, B. Building Information Modeling (BIM) application framework: The process of expanding from 3D to computable nD. Autom. Constr. 2014, 46, 82–93. [Google Scholar] [CrossRef]
- Cortés-Pérez, J.P.; Cortés-Pérez, A.; Prieto-Muriel, P. BIM-integrated management of occupational hazards in building construction and maintenance. Autom. Constr. 2020, 113, 103115. [Google Scholar] [CrossRef]
- Zhang, S.; Teizer, J.; Lee, J.-K.; Eastman, C.M.; Venugopal, M. Building Information Modeling (BIM) and Safety: Automatic Safety Checking of Construction Models and Schedules. Autom. Constr. 2013, 29, 183–195. [Google Scholar] [CrossRef]
- Getuli, V.; Ventura, S.M.; Capone, P.; Ciribini, A.L. BIM-based Code Checking for Construction Health and Safety. Procedia Eng. 2017, 196, 454–461. [Google Scholar] [CrossRef]
- Xing, X.; Zhong, B.; Luo, H.; Li, H.; Wu, H. Ontology for safety risk identification in metro construction. Comput. Ind. 2019, 109, 14–30. [Google Scholar] [CrossRef]
- Lu, Y.; Li, Q.; Zhou, Z.; Deng, Y. Ontology-based knowledge modeling for automated construction safety checking. Saf. Sci. 2015, 79, 11–18. [Google Scholar] [CrossRef]
- Zhang, C.; Alam, Z.; Sun, L.; Su, Z.; Samaliet, B. Fibre Bragg grating sensor-based damage response monitoring of an asymmetric reinforced concrete shear wall structure subjected to progressive seismic loads. Struct. Control HLTH 2019, 26, 2307. [Google Scholar] [CrossRef]
- Alam, Z.; Sun, L.; Zhang, C.; Su, Z.; Samali, B. Experimental and numerical investigation on the complex behaviour of the localised seismic response in a multi-storey plan-asymmetric structure. Struct. Infrastruct E 2020, 1–17. [Google Scholar] [CrossRef]
- Zhang, C.; Gholipour, G.; Mousavi, A.A. Blast loads induced responses of RC structural members: State-of-the-art review. Compos. Part B Eng. 2020, 195, 108066. [Google Scholar] [CrossRef]
- Zhang, C.; Gholipour, G.; Mousavi, A.A. Nonlinear dynamic behavior of simply-supported RC beams subjected to combined impact-blast loading. Eng. Struct. 2019, 181, 124–142. [Google Scholar] [CrossRef]
- Zhang, C.; Gholipour, G.; Mousavi, A.A. State-of-the-art review on responses of RC structures subjected to lateral impact loads. Arch. Comput. Method. E 2020, 8. [Google Scholar] [CrossRef]
- Zhang, C.; Abedini, M.; Mehrmashhadi, J. Development of pressure-impulse models and residual capacity assessment of RC columns using high fidelity Arbitrary Lagrangian-Eulerian simulation. Eng. Struct. 2020, 224, 111219. [Google Scholar] [CrossRef]
- Li, H.; Lu, M.; Chan, G.; Skitmore, M. Proactive training system for safe and efficient precast installation. Autom. Constr. 2015, 49, 163–174. [Google Scholar] [CrossRef]
- Heng, L.; Shuang, D.; Skitmore, M.; Qinghua, H.; Qin, Y. Intrusion warning and assessment method for site safety enhancement. Saf. Sci. 2016, 84, 97–107. [Google Scholar] [CrossRef]
- Lee, G.; Cho, J.; Ham, S.; Lee, T.; Lee, G.; Yun, S.H.; Yang, H.J. A BIM- and sensor-based tower crane navigation system for blind lifts. Autom. Constr. 2012, 26, 1–10. [Google Scholar] [CrossRef]
- Talmaki, S.A.; Dong, S.; Kamat, V.R. Geospatial Databases and Augmented Reality visualization for improving safety in urban excavation operations. In Construction Research Congress 2010: Innovation for Reshaping Construction Practice; ASCE: Reston, VA, USA, 2010; pp. 91–101. [Google Scholar]
- Pedro, A.; Le, Q.T.; Park, C.S. Framework for Integrating Safety into Construction Methods Education through Interactive Virtual Reality. J. Prof. Issues Eng. Educ. Pract. 2016, 142, 04015011. [Google Scholar] [CrossRef]
- Wang, X.; Dunston, P.S. A user-centered taxonomy for specifying mixed reality systems for aec industry. Electron. J. Inf. Technol. Constr. 2011, 16, 493–508. [Google Scholar]
- Li, H.; Chan, G.; Skitmore, M. Visualizing safety assessment by integrating the use of game technology. Autom. Constr. 2012, 22, 498–505. [Google Scholar] [CrossRef]
- Guo, H.; Li, H.; Chan, G.; Skitmore, M. Using game technologies to improve the safety of construction plant operations. Accid. Anal. Prev. 2012, 48, 204–213. [Google Scholar] [CrossRef] [PubMed]
- Li, X.; Yi, W.; Chi, H.-L.; Wang, X.; Chan, A.P.C. A critical review of virtual and augmented reality (VR/AR) applications in construction safety. Autom. Constr. 2018, 86, 150–162. [Google Scholar] [CrossRef]
- Le, Q.T.; Pedro, A.; Park, C.S. A Social Virtual Reality Based Construction Safety Education System for Experiential Learning. J. Intell. Robot. Syst. 2015, 79, 487–506. [Google Scholar] [CrossRef]
- Shi, Y.; Du, J.; Ahn, C.R.; Ragan, E. Impact assessment of reinforced learning methods on construction workers’ fall risk behavior using virtual reality. Autom. Constr. 2019, 104, 197–214. [Google Scholar] [CrossRef]
- Lin, K.Y.; Son, J.W.; Rojas, E.M. A pilot study of a 3D game environment for construction safety education. Electron. J. Inf. Technol. Constr. 2011, 16, 69–83. [Google Scholar]
- Li, C.T.; Cheng, J.C.P.; Chen, K. Top 10 technologies for indoor positioning on construction sites. Autom. Constr. 2020, 118, 103309. [Google Scholar] [CrossRef]
- Xiao, B.; Zhu, Z. Two-Dimensional Visual Tracking in Construction Scenarios: A Comparative Study. J. Comput. Civ. Eng. 2018, 32, 04018006. [Google Scholar] [CrossRef]
- Zhang, C.; Wang, H. Swing Vibration Control of Suspended Structure Using Active Rotary Inertia Driver System: Parametric Analysis and Experimental Verification. Appl. Sci. 2019, 9, 3144. [Google Scholar] [CrossRef]
- Jin, Y.; Xie, L.; Yang, H. Locally upper bounded poset-valued maps and stratifiable spaces. Topol. Appl. 2020, 107517. [Google Scholar] [CrossRef]
- Dong, Q.; Cui, L.; Si, S. Reliability and availability analysis of stochastic degradation systems based on bivariate Wiener processes. Appl. Math. Model. 2020, 79, 414–433. [Google Scholar] [CrossRef]
- Graham, K.; Pybus, C.; Arellano, N.; Doherty, J.; Chow, L.; Fai, S.; Grunt, T. Defining Geometry Levels for Optimizing BIM for VR: Insights from Traditional Architectural Media. Technol. Archit. Des. 2019, 3, 234–244. [Google Scholar] [CrossRef]
- Osello, A.; Lucibello, G.; Morgagni, F. HBIM and Virtual Tools: A New Chance to Preserve Architectural Heritage. Buildings 2018, 8, 12. [Google Scholar] [CrossRef]
- Qu, X.; Yu, Y.; Zhou, M.; Lin, C.; Wang, X. Jointly dampening traffic oscillations and improving energy consumption with electric, connected andautomated vehicles: A reinforcement learning basedapproach. Appl. Energy 2020, 257, 114030. [Google Scholar] [CrossRef]
- Wu, P.; Wang, J.; Wang, X. A critical review of the use of 3-D printing in the construction industry. Autom. Constr. 2016, 68, 21–31. [Google Scholar] [CrossRef]
- Getuli, V.; Capone, P.; Bruttini, A.; Isaac, S. BIM-based immersive Virtual Reality for construction workspace planning: A safety-oriented approach. Autom. Constr. 2020, 114, 103160. [Google Scholar] [CrossRef]
- Wu, W.; Yang, H.; Chew, D.A.S.; Yang, S.-h.; Gibb, A.G.F.; Li, Q. Towards an autonomous real-time tracking system of near-miss accidents on construction sites. Autom. Constr. 2010, 19, 134–141. [Google Scholar] [CrossRef]
- Golovina, O.; Teizer, J.; Pradhananga, N. Heat map generation for predictive safety planning: Preventing struck-by and near miss interactions between workers-on-foot and construction equipment. Autom. Constr. 2016, 71, 99–115. [Google Scholar] [CrossRef]
- Fang, D.; Zhao, C.; Zhang, M. A Cognitive Model of Construction Workers’ Unsafe Behaviors. J. Constr. Eng. Manag. 2016, 142, 04016039. [Google Scholar] [CrossRef]
- Chang, Y.H.J.; Mosleh, A. Cognitive modeling and dynamic probabilistic simulation of operating crew response to complex system accidents. Part 2: IDAC performance influencing factors model. Reliab. Eng. Syst. Saf. 2007, 92, 1014–1040. [Google Scholar] [CrossRef]
- Zhang, M.; Fang, D. A cognitive analysis of why Chinese scaffolders do not use safety harnesses in construction. Constr. Manag. Econ. 2013, 31, 207–222. [Google Scholar] [CrossRef]
- El Ammari, K.; Hammad, A. Remote interactive collaboration in facilities management using BIM-based mixed reality. Autom. Constr. 2019, 107, 102940. [Google Scholar] [CrossRef]
- Chen, Y.C.; Chi, H.L.; Kang, S.C.; Hsieh, S.H. Attention-Based User Interface Design for a Tele-Operated Crane. J. Comput. Civ. Eng. 2016, 30, 04015030. [Google Scholar] [CrossRef]
- Lee, S.; Akin, O. Augmented reality-based computational fieldwork support for equipment operations and maintenance. Autom. Constr. 2011, 20, 338–352. [Google Scholar] [CrossRef]
- Wang, T.K.; Piao, Y. Development of BIM-AR-Based Facility Risk Assessment and Maintenance System. J. Perform. Constr. Facil. 2019, 33, 04019068. [Google Scholar] [CrossRef]
- Diao, P.H.; Shih, N.J. BIM-Based AR Maintenance System (BARMS) as an Intelligent Instruction Platform for Complex Plumbing Facilities. Appl. Sci. 2019, 9, 1592. [Google Scholar] [CrossRef]
- Cristina, P.; Sergio, C.; Jesús, G.; Marcos, F.; Montse, P. From the Paper to the Tablet: On the Design of an AR-Based Tool for the Inspection of Pre-Fab Buildings. Preliminary Results of the SIRAE Project. Sensors 2018, 18, 1262. [Google Scholar]
- Fang, W.; Love, P.E.D.; Luo, H.; Ding, L. Computer vision for behaviour-based safety in construction: A review and future directions. Adv. Eng. Inform. 2020, 43, 100980. [Google Scholar] [CrossRef]







| Research Branches | Sub-Branches | Number of Articles |
|---|---|---|
| Sensor technology in construction safety | Identification of unsafe construction environment | 14 |
| On-site individual positioning | 16 | |
| Workforce behaviour monitoring | 13 | |
| Virtual construction simulation and visualisation technology | Safety planning | 16 |
| Construction activity visualisation | 20 | |
| Safety training | 12 |
Publisher’s Note: MDPI stays neutral with regard to jurisdictional claims in published maps and institutional affiliations. |
© 2020 by the authors. Licensee MDPI, Basel, Switzerland. This article is an open access article distributed under the terms and conditions of the Creative Commons Attribution (CC BY) license (http://creativecommons.org/licenses/by/4.0/).
Share and Cite
Hou, L.; Wu, S.; Zhang, G.; Tan, Y.; Wang, X. Literature Review of Digital Twins Applications in Construction Workforce Safety. Appl. Sci. 2021, 11, 339. https://doi.org/10.3390/app11010339
Hou L, Wu S, Zhang G, Tan Y, Wang X. Literature Review of Digital Twins Applications in Construction Workforce Safety. Applied Sciences. 2021; 11(1):339. https://doi.org/10.3390/app11010339
Chicago/Turabian StyleHou, Lei, Shaoze Wu, Guomin (Kevin) Zhang, Yongtao Tan, and Xiangyu Wang. 2021. "Literature Review of Digital Twins Applications in Construction Workforce Safety" Applied Sciences 11, no. 1: 339. https://doi.org/10.3390/app11010339
APA StyleHou, L., Wu, S., Zhang, G., Tan, Y., & Wang, X. (2021). Literature Review of Digital Twins Applications in Construction Workforce Safety. Applied Sciences, 11(1), 339. https://doi.org/10.3390/app11010339

