A Distributed Indoor Mapping Method Based on Control-Network-Aided SLAM: Scheme and Analysis
Abstract
1. Introduction
2. Method
2.1. Map Generation and Update
2.2. IMU-Aided Scan-to-Map Matching
2.3. Control-Network-Aided SLAM Back-End Optimization
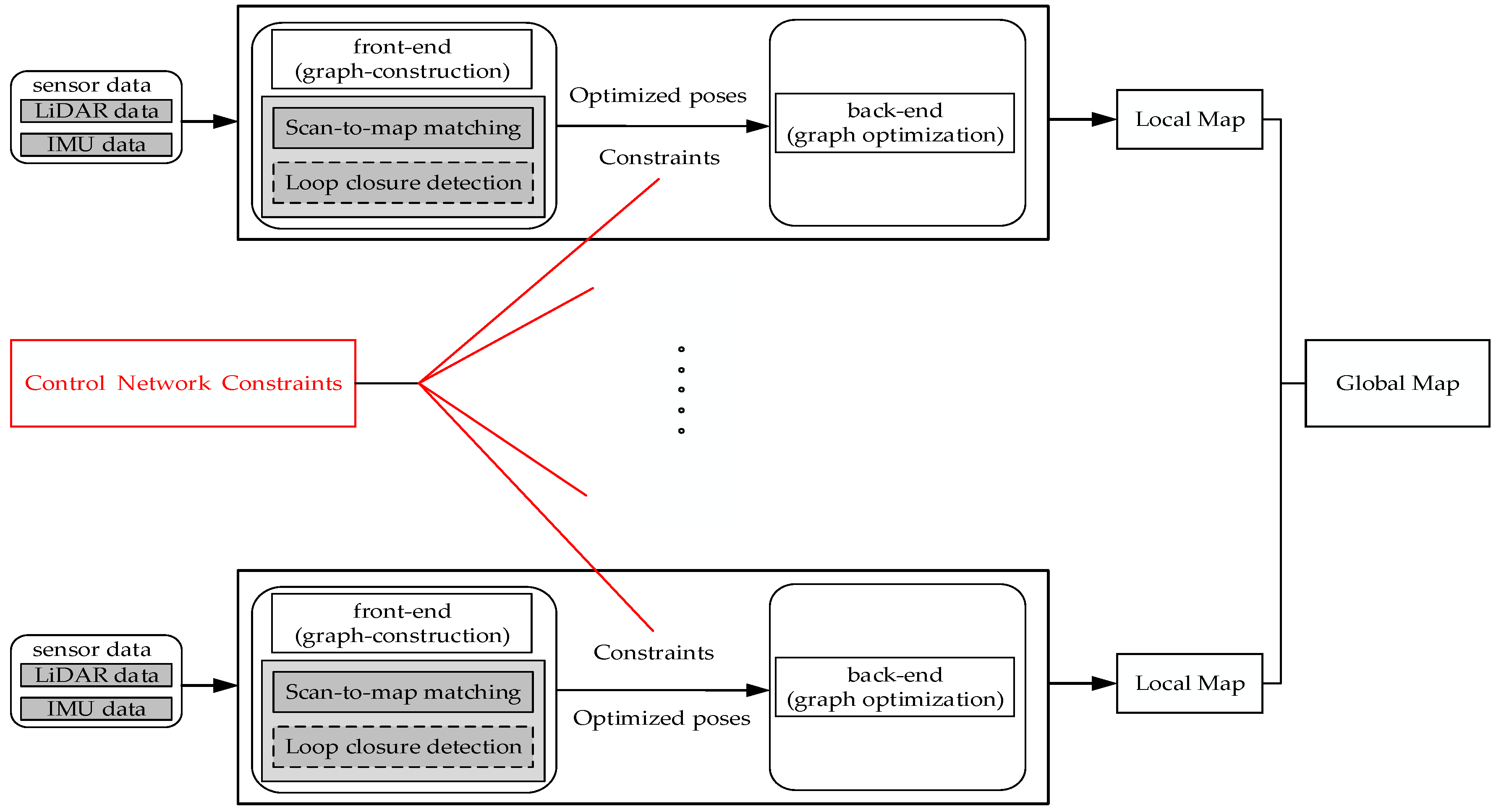
2.4. Distributed Indoor Mapping Based on Control-Network-Aided SLAM
3. Field Tests and Results
3.1. LiDAR/IMU Integrated System Overview
3.2. Field Test Overview
3.3. Evaluation of Relative Accuracy and Absolute Accuracy
3.4. Evaluation of the Influence of Control Point Density
3.5. Evaluation of Distributed Indoor Mapping
4. Discussion
5. Conclusions
Author Contributions
Funding
Conflicts of Interest
References
- Gao, R.; Ye, F.; Luo, G.; Cong, J. Indoor map construction via mobile crowdsensing. In Smartphone-Based Indoor Map Construction; Springer: Berlin/Heidelberg, Germany, 2018; pp. 3–30. [Google Scholar]
- Klepeis, N.E.; Nelson, W.C.; Ott, W.R.; Robinson, J.P.; Tsang, A.M.; Switzer, P.; Behar, J.V.; Hern, S.C.; Engelmann, W.H. The national human activity pattern survey (NHAPS): A resource for assessing exposure to environmental pollutants. J. Expo. Sci. Environ. Epidemiol. 2001, 11, 231–252. [Google Scholar] [CrossRef] [PubMed]
- Google Indoor Maps Availability. Available online: http://support.google.com/gmm/bin/answer.py?hl=en&answer=1685827 (accessed on 5 January 2020).
- Chen, Y.; Tang, J.; Jiang, C.; Zhu, L.; Lehtomäki, M.; Kaartinen, H.; Kaijaluoto, R.; Wang, Y.; Hyyppä, J.; Hyyppä, H.; et al. The accuracy comparison of three simultaneous localization and mapping (SLAM)-Based indoor mapping technologies. Sensors 2018, 18, 3228. [Google Scholar] [CrossRef] [PubMed]
- Zlatanova, S.; Sithole, G.; Nakagawa, M.; Zhu, Q. Problems in indoor mapping and modelling. In Proceedings of the Acquisition and Modelling of Indoor and Enclosed Environments 2013, Cape Town, South Africa, 11–13 December 2013; ISPRS Archives Volume XL-4/W4. [Google Scholar]
- Tang, J.; Chen, Y.; Niu, X.; Wang, L.; Chen, L.; Liu, J.; Shi, C.; Hyyppä, J. LiDAR scan matching aided inertial navigation system in GNSS-denied environments. Sensors 2015, 15, 16710–16728. [Google Scholar] [CrossRef] [PubMed]
- Chen, L.; Pei, L.; Kuusniemi, H.; Chen, Y.; Kröger, T.; Chen, R. Bayesian fusion for indoor positioning using bluetooth fingerprints. Wirel. Pers. Commun. 2013, 70, 1735–1745. [Google Scholar] [CrossRef]
- Li, J.; Zhong, R.; Hu, Q.; Ai, M. Feature-based laser scan matching and its application for indoor mapping. Sensors 2016, 16, 1265. [Google Scholar] [CrossRef] [PubMed]
- Kohlbrecher, S.; von Stryk, O.; Meyer, J.; Klingauf, U. A flexible and scalable slam system with full 3d motion estimation. In Proceedings of the 2011 IEEE International Symposium on Safety, Security, and Rescue Robotics, Kyoto, Japan, 1–5 November 2011; pp. 155–160. [Google Scholar]
- Grisetti, G.; Stachniss, C.; Burgard, W. Improved techniques for grid mapping with rao-blackwellized particle filters. IEEE Trans. Robot. 2007, 23, 34. [Google Scholar] [CrossRef]
- Vincent, R.; Limketkai, B.; Eriksen, M. Comparison of indoor robot localization techniques in the absence of GPS. In Detection and Sensing of Mines, Explosive Objects, and Obscured Targets XV; International Society for Optics and Photonics: Bellingham, WA, USA, 2010; p. 76641Z. [Google Scholar]
- Hess, W.; Kohler, D.; Rapp, H.; Andor, D. Real-time loop closure in 2D LIDAR SLAM. In Proceedings of the 2016 IEEE International Conference on Robotics and Automation (ICRA), Stockholm, Sweden, 16–21 May 2016; pp. 1271–1278. [Google Scholar]
- Zhen, W.; Scherer, S. A unified 3D mapping framework using a 3D or 2D LiDAR. arXiv 2018, arXiv:1810.12515. [Google Scholar]
- Xie, X.; Yu, Y.; Lin, X.; Sun, C. An EKF SLAM algorithm for mobile robot with sensor bias estimation. In Proceedings of the 2017 32nd Youth Academic Annual Conference of Chinese Association of Automation (YAC), Hefei, China, 19–21 May 2017; pp. 281–285. [Google Scholar]
- Zhang, T.; Wu, K.; Song, J.; Huang, S.; Dissanayake, G. Convergence and consistency analysis for a 3-D Invariant-EKF SLAM. IEEE Robot. Autom. Lett. 2017, 2, 733–740. [Google Scholar] [CrossRef]
- Montemerlo, M. A Factored Solution to the Simultaneous Localization and Mapping Problem with Unknown Data Association. Ph.D. Thesis, Carnegie Mellon University, Pittsburgh, PA, USA, 2003. [Google Scholar]
- Grisetti, G.; Kummerle, R.; Stachniss, C.; Burgard, W. A tutorial on graph-based SLAM. IEEE Intell. Transp. Syst. Mag. 2010, 2, 31–43. [Google Scholar] [CrossRef]
- Wen, J.; Qian, C.; Tang, J.; Liu, H.; Ye, W.; Fan, X. 2D LiDAR SLAM back-end optimization with control network constraint for mobile mapping. Sensors 2018, 18, 3668. [Google Scholar] [CrossRef] [PubMed]
- Li, J.; Zhan, H.; Chen, B.M.; Reid, I.; Lee, G.H. Deep learning for 2D scan matching and loop closure. In Proceedings of the 2017 IEEE/RSJ International Conference on Intelligent Robots and Systems (IROS), Vancouver, BC, Canada, 24–28 September 2017; pp. 763–768. [Google Scholar]
- Stachniss, C.; Thrun, S.; Leonard, J.J. Simultaneous Localization and Mapping. In Springer Handbook of Robotics; Springer: Berlin/Heidelberg, Germany, 2016. [Google Scholar]
- Aulinas, J.; Petillot, Y.R.; Salvi, J.; Lladó, X. The slam problem: A survey. CCIA 2008, 184, 363–371. [Google Scholar]
- Fox, D.; Ko, J.; Konolige, K.; Limketkai, B.; Schulz, D.; Stewart, B. Distributed multirobot exploration and mapping. Proc. IEEE 2006, 94, 1325–1339. [Google Scholar] [CrossRef]
- Howard, A. Multi-robot simultaneous localization and mapping using particle filters. Int. J. Robot. Res. 2006, 25, 1243–1256. [Google Scholar] [CrossRef]
- Carpin, S. Fast and accurate map merging for multi-robot systems. Auton. Robot. 2008, 25, 305–316. [Google Scholar] [CrossRef]
- Carlone, L.; Ng, M.K.; Du, J.; Bona, B.; Indri, M. Simultaneous localization and mapping using rao-blackwellized particle filters in multi robot systems. J. Intell. Robot. Syst. 2011, 63, 283–307. [Google Scholar] [CrossRef]
- Howard, A.; Parker, L.E.; Sukhatme, G.S. The SDR experience: Experiments with a large-scale heterogeneous mobile robot team. In Experimental Robotics IX; Springer: Berlin/Heidelberg, Germany, 2006; pp. 121–130. [Google Scholar]
- Hidayat, F.; Trilaksono, B.; Hindersah, H. Distributed multi robot simultaneous localization and mapping with consensus particle filtering. In Journal of Physics: Conference Series; IOP Publishing: Bristol, UK, 2017; p. 012003. [Google Scholar]
- Egodagamage, R.; Tuceryan, M. Distributed monocular SLAM for indoor map building. J. Sens. 2017, 2017, 6842173. [Google Scholar] [CrossRef]
- Zou, D.; Tan, P. Coslam: Collaborative visual slam in dynamic environments. IEEE Trans. Pattern Anal. Mach. Intell. 2013, 35, 354–366. [Google Scholar] [CrossRef] [PubMed]
- Hening, S.; Ippolito, C.A.; Krishnakumar, K.S.; Stepanyan, V.; Teodorescu, M. 3D LiDAR SLAM Integration with GPS/INS for UAVs in Urban GPS-Degraded Environments. In Proceedings of the AIAA Information Systems-AIAA Infotech @ Aerospace, Grapevine, TX, USA, 9–13 January 2017. [Google Scholar]
- Qian, C.; Liu, H.; Tang, J.; Chen, Y.; Kaartinen, H.; Kukko, A.; Zhu, L.; Liang, X.; Chen, L.; Hyyppä, J. An integrated GNSS/INS/LiDAR-SLAM positioning method for highly accurate forest stem mapping. Remote Sens. 2017, 9, 3. [Google Scholar] [CrossRef]
- Shamseldin, T.; Manerikar, A.; Elbahnasawy, M.; Habib, A. SLAM-based Pseudo-GNSS/INS localization system for indoor LiDAR mobile mapping systems. In Proceedings of the IEEE/ION Position, Location & Navigation Symposium, Monterey, CA, USA, 23–26 April 2018; IEEE: Piscataway, NJ, USA, 2018. [Google Scholar]
- Kudo, T.; Miura, J. Utilizing WiFi signals for improving SLAM and person localization. In Proceedings of the 2017 IEEE/SICE International Symposium on System Integration (SII), Taipei, Taiwan, 11–14 December 2017; IEEE: Piscataway, NJ, USA, 2017; pp. 487–493. [Google Scholar]
- Available online: https://geosys.org/?page_id=36366 (accessed on 14 February 2020).
- Homm, F.; Kaempchen, N.; Ota, J.; Burschka, D. Efficient occupancy grid computation on the GPU with lidar and radar for road boundary detection. In Proceedings of the 2010 IEEE Intelligent Vehicles Symposium, San Diego, CA, USA, 21–24 June 2010; pp. 1006–1013. [Google Scholar]








| Mapping Result | Constraint Type | Number of Common Feature Points | RMS | 
|---|---|---|---|
| MAP_I | Control Network | 27 | 0.08 m | 
| MAP_II | No constraints | 27 | 0.16 m | 
| Result | Number of Control Points | Number of Common Feature Points | RMS of Relative Accuracy | RMS of Absolute Accuracy | 
|---|---|---|---|---|
| MAP_III | 0 | 27 | 0.16 m | - | 
| MAP_IV | 4(1,2,12,17) | 27 | 0.15 m | 0.19 m | 
| MAP_V | 8(1,2,4,6,7,12,16,17) | 27 | 0.09 m | 0.13 m | 
| MAP_VI | 12(1,2,3,4,5,6,7,8,12,13,16,17) | 27 | 0.08 m | 0.13 m | 
| Result | Number of Blocks | Number of Control Points | Number of Common Feature Points | RMS of Position Error | 
|---|---|---|---|---|
| MAP_VII | 4 | 35 | 28 | 0.14 m | 
© 2020 by the authors. Licensee MDPI, Basel, Switzerland. This article is an open access article distributed under the terms and conditions of the Creative Commons Attribution (CC BY) license (http://creativecommons.org/licenses/by/4.0/).
Share and Cite
Tang, J.; Wen, J.; Qian, C. A Distributed Indoor Mapping Method Based on Control-Network-Aided SLAM: Scheme and Analysis. Appl. Sci. 2020, 10, 2420. https://doi.org/10.3390/app10072420
Tang J, Wen J, Qian C. A Distributed Indoor Mapping Method Based on Control-Network-Aided SLAM: Scheme and Analysis. Applied Sciences. 2020; 10(7):2420. https://doi.org/10.3390/app10072420
Chicago/Turabian StyleTang, Jian, Jingren Wen, and Chuang Qian. 2020. "A Distributed Indoor Mapping Method Based on Control-Network-Aided SLAM: Scheme and Analysis" Applied Sciences 10, no. 7: 2420. https://doi.org/10.3390/app10072420
APA StyleTang, J., Wen, J., & Qian, C. (2020). A Distributed Indoor Mapping Method Based on Control-Network-Aided SLAM: Scheme and Analysis. Applied Sciences, 10(7), 2420. https://doi.org/10.3390/app10072420
 
        

 
       