Selection Methodology of an Electric Actuator for Nose Landing Gear of a Light Weight Aircraft
Abstract
1. Introduction
- the Switched Reluctance (SR) motor;
- the Brushless DC motor;
- permanent Magnet Synchronous Motor (PMSM); and,
- brushed DC motor.
Regulations on Landing Gear Retraction Mechanisms
- with the help of primary motor, the time requirement for retraction must be fulfilled; and,
- in the case of primary motor failure, the secondary motor must be able to provide enough torque for extending and retracting the landing gear.
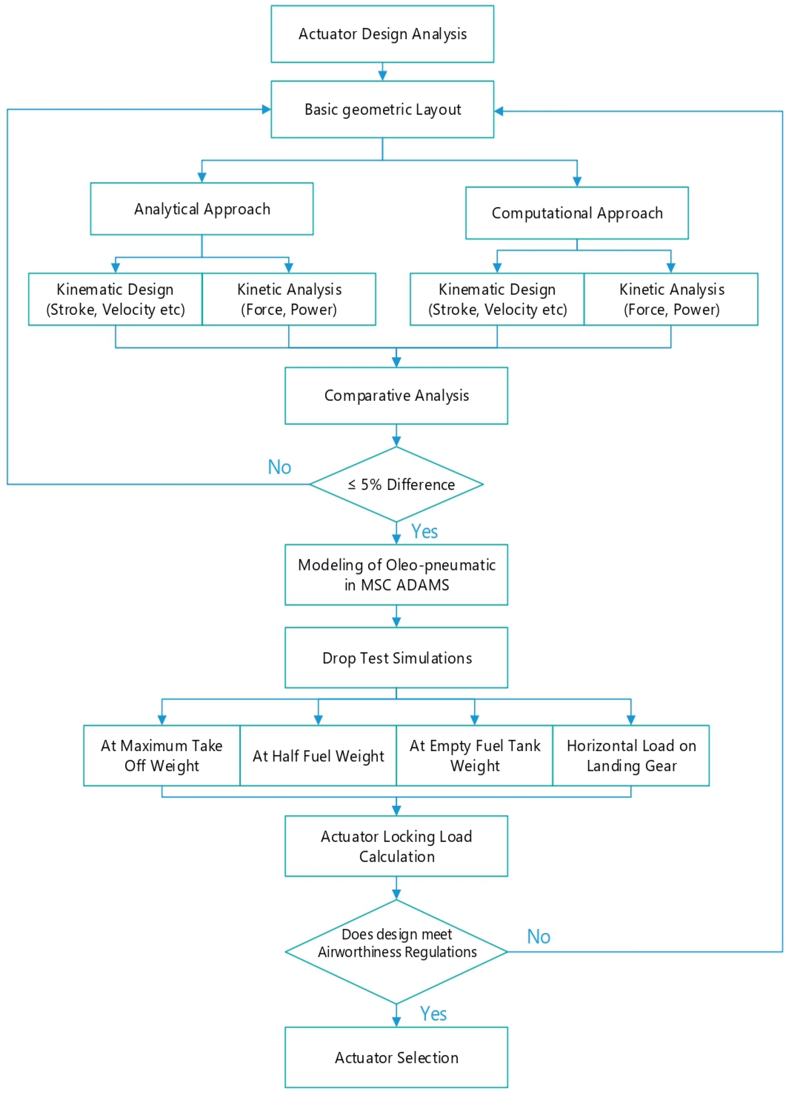
2. Proposed Methodology
- a hardware that contains all mechanical components and landing gears structure;
- an electrical control system including control software; and,
- pilot interface.
- aerodynamic forces;
- externally applied forces i.e., torques;
- mass forces i.e., gravity; and,
- impact loads
3. Analysis
3.1. Analytical Approach
3.2. Computational Analysis Using MSC ADAMS
Calculation of Stroke, Velocity and Power
3.3. Actuator Locking Load
- A component of impact load; landing gear strut is at an angle of 7.61 degree with respect to vertical axis.
- Dynamic braking load.
3.4. Oleo-Pneumatic Strut and Drop Test
3.5. Air Spring Force
4. Conclusions
5. Future Work
Author Contributions
Funding
Conflicts of Interest
Nomenclature
| Nomenclature | Description | Value/Unit |
| Initial angle of landing gear when fully extended | degree | |
| Change in angle of landing gear at any given time t | degree | |
| Maximum time in which the landing gear has to retract | s | |
| c | Constant and its value can be found from our desired inputs | − |
| Length of actuator at any time t | cm | |
| D | Distance between actuator mount and landing gear strut mount | cm |
| M | Moment arm | cm |
| Stroke of actuator | cm | |
| Translational velocity of actuator | cm | |
| F | Force required for retraction | N |
| m | Mass of strut | Kg |
| L | Length of strut from axis of rotation | cm |
| g | Gravitational acceleration | cm/s |
| Length of strut from its axis of rotation to center of gravity | cm | |
| P | Power required by actuator | Watt |
| Hydraulic area of piston | 0.00156 m | |
| Initial extended pressure of air | 0.6 MPa | |
| Initial volume of air | m | |
| S | Stroke length of strut | 0.14 m |
| Piston Diameter | 0.045 m | |
| Polytropic coefficient | 1.35 or 1 | |
| Atmospheric pressure | 101,325 Pa | |
| Density of hydraulic fluid | Kg/m | |
| D | Discharge Coefficient | 0.76 |
| Area of orifice | 0.0000420 m | |
| n | Number of orifices | 8 |
| Area of piston at rebound | 0.000597 m | |
| Discharge coefficient of rebound | 0.79 | |
| Area of rebound orifice | 0.0000701 m | |
| S | Telescoping velocity | 2.5 m |
| H | Drop height | 0.32 m |
| V | Horizontal velocity (at touchdown) | 45 m/s |
| Coefficient of friction (at touchdown) | 0.6 | |
| Stiffness | Base-Tyre contact stiffness | N/m |
| Air spring force | N | |
| Hydraulic damping force | N | |
| Vertical impact force | N | |
| Axial force acting on actuator at touchdown | N | |
| Dynamic braking load at touchdown | N |
References
- Hameed, A.; Zubair, O.; Shams, T.A.; Mehmood, Z.; Javed, A. Failure analysis of a broken support strut of an aircraft landing gear. Eng. Fail. Anal. 2020, 117, 104847. [Google Scholar] [CrossRef]
- Divakaran, V.; Ravi Kumar, G.; Srinivasa Rao, P. Aircraft Landing Gear Design & Development—How Advanced Technologies Are Helping to Meet the Challenges; White Paper; Infosys Limited: Bangalore, India, 2015. [Google Scholar]
- Götten, F.; Finger, D.; Havermann, M.; Braun, C.; Gomez, F.; Bil, C. On the Flight Performance Impact of Landing Gear Drag Reduction Methods for Unmanned Air Vehicles. In Proceedings of the Deutscher Luft- und Raumfahrtkongress 2018—DLRK 2018, Friedrichshafen, Germany, 4–6 September 2018. [Google Scholar]
- Chun-Yung, N.M. Airframe Structural Design-Practical Design Information and Data on Aircraft Structures; AD Adaso/Adastra Engineering LLC: Northridge, CA, USA, 1999. [Google Scholar]
- Jean-Charles, M.; Jian, F. Review on signal-by-wire and power-by-wire actuation for more electric aircraft. Chin. J. Aeronaut. 2017, 30, 857–870. [Google Scholar]
- Li, W.; Fielding, J. Preliminary study of EMA landing gear actuation. In Proceedings of the 28th International Congress of the Aeronautical Sciences, Brisbane, Australia, 23 September 2012; pp. 23–28. [Google Scholar]
- Janker, P.; Claeyssen, F.; Grohmann, B.; Christmann, M.; Lorkowski, T.; LeLetty, R.; Sosniki, O.; Pages, A. New actuators for aircraft and space applications. Proc. Actuator 2006, 325–330. [Google Scholar]
- Botten, S.L.; Whitley, C.R.; King, A.D. Flight control actuation technology for next-generation all-electric aircraft. Technol. Rev. J. 2000, 8, 55–68. [Google Scholar]
- Qiao, G.; Liu, G.; Shi, Z.; Wang, Y.; Ma, S.; Lim, T.C. A review of electromechanical actuators for More/All Electric aircraft systems. Proc. Inst. Mech. Eng. Part C J. Mech. Eng. Sci. 2018, 232, 4128–4151. [Google Scholar] [CrossRef]
- Tamer, A.; Masarati, P. Sensitivity of Lyapunov Exponents in Design Optimization of Nonlinear Dampers. J. Comput. Nonlinear Dyn. 2019, 14, 021002. [Google Scholar] [CrossRef]
- Tourajizadeh, H.; Zare, S. Robust and optimal control of shimmy vibration in aircraft nose landing gear. Aerosp. Sci. Technol. 2016, 50, 1–14. [Google Scholar] [CrossRef]
- European Aviation Safety Agency. Certification Specifications for Normal, Utility, Aerobatic, and Commuter Category Aeroplanes-CS-23; European Aviation Safety Agency: Cologne, Germany, 2012. [Google Scholar]
- Boniol, F.; Wiels, V. The landing gear system case study. In Proceedings of the International Conference on Abstract State Machines, Alloy, B, TLA, VDM, and Z, Toulouse, France, 2 June 2014. [Google Scholar]
- Krakowska, A. Design of retraction mechanism of aircraft landing gear. Mech. Mech. Eng. 2008, 12, 357–373. [Google Scholar]
- Goodman, J. Principles of Scientific Computing Sources of Error. Available online: https://www.math.nyu.edu/faculty/goodman/teaching/SciComp2003/Book/sourcesOfError.pdf (accessed on 6 January 2006).
- Meriam, J.L.; Glenn Kraige, L. Engineering Mechanics: Dynamics; John Wiley & Sons: Hoboken, NJ, USA, 2012; Volume 2. [Google Scholar]
- Currey, N.S. Aircraft Landing Gear Design: Principles and Practices; American Institute of Aeronautics and Astronautics: Reston, VA, USA, 1988. [Google Scholar]
- Roskam, J. Airplane Design: Layout Design of Landing Gear and Systems; Design Analysis & Research; Roskam Aviation and Engineering Corporation: Lawrence, KS, USA, 1989. [Google Scholar]
- Chakraborty, I.; Jackson, D.; Trawick, D.R.; Mavris, D. Development of a sizing and analysis tool for electrohydrostatic and electromechanical actuators for the more electric aircraft. In Proceedings of the 2013 Aviation Technology, Integration, and Operations Conference, Los Angeles, CA, USA, 12–14 August 2013; p. 4282. [Google Scholar]
- Khapane, P. Simulation of Aircraft Landing Gear Dynamics Using Flexible Multibody Dynamics Methods in Simpack. In Proceedings of the ICAS 2004, Yokohama, Japan, 29 August–3 September 2004. [Google Scholar]
- Gualdi, S.; Morandini, M.; Ghiringhelli, G.L. Anti-skid induced aircraft landing gear instability. Aerosp. Sci. Technol. 2008, 12, 627–637. [Google Scholar] [CrossRef]
- Li, Z.; Kota, S. Virtual prototyping and motion simulation with ADAMS. J. Comput. Inf. Sci. Eng. 2001, 1, 276–279. [Google Scholar] [CrossRef]
- Flugge, W. Landing-Gear Impact; Technical Report; National Aeronautics and Space Administration: Washington, DC, USA, 1952. [Google Scholar]
- Chartier, B.; Tuohy, B.; Retallack, J.; Tennant, S. Landing gear shock absorber. Res. Proj. 2006. Available online: http://www.docstoc.com/docs/21507104/LANDINGGEAR-SHOCK-ABSORBER (accessed on 3 October 2020).
- Negrut, D.; Harris, B. ADAMS Theory in a Nutshell; Department of Mechanical Engineering, The University of Michigan: Ann Arbor, MI, USA, 2001. [Google Scholar]
- Leo, R.; Fenza, A.; Barile, M.; Lecce, L. Drop test simulation for an aircraft landing gear via multi-body approach. Arch. Mech. Eng. 2014, 61, 287–304. [Google Scholar] [CrossRef]
- Veetil, M. Determination of Required Torque to Spin Aircraft Wheel at Approach Using ANSYS CFX. Am. J. Aerospace Eng. 2016, 3, 13–23. [Google Scholar]
- Wang, W. Dynamics and energy conversion of aircraft landing gears at touchdown. MATEC Web Conf. 2016, 77, 01038. [Google Scholar] [CrossRef]














| Parameter | Value |
|---|---|
| Maximum takeoff weight | 1600 Kg |
| Maximum fuel capacity | 380 Kg |
| Mass of nose landing gear strut | 13 Kg |
| Length of nose landing gear strut | 110.50 cm |
| Approach speed of aircraft | 36.01 m/s |
| Sink speed | 2.63 m/s |
| Maximum horizontal approach speed | 35.92 m/s |
| Maximum retraction angle | 88∘ |
| Maximum retraction time during normal operation | 15 s |
| Angle of landing gear at fully extended position | 97.61∘ |
| Power source voltage available on-board | 28 V |
| Parameter | Analytical Value | Computational Value | Error |
|---|---|---|---|
| Retraction Angle | 88∘ | 88∘ | - |
| Retraction Time | 15 s | 15 s | - |
| Stroke | 36.24 cm | 36.3 cm | 0.16% |
| Maximum Translational velocity | 3.9 cm/s | 3.65 cm/s | 6.4% |
| Maximum Force | 2200 N | 2273 N | 3.31% |
| Maximum Power | 27 watt | 27.98 watt | 3.62% |
Publisher’s Note: MDPI stays neutral with regard to jurisdictional claims in published maps and institutional affiliations. |
© 2020 by the authors. Licensee MDPI, Basel, Switzerland. This article is an open access article distributed under the terms and conditions of the Creative Commons Attribution (CC BY) license (http://creativecommons.org/licenses/by/4.0/).
Share and Cite
Shams, T.A.; Shah, S.I.A.; Ahmad, M.A.; Mehmood, K.; Ahmad, W.; Rizvi, S.T.u.I. Selection Methodology of an Electric Actuator for Nose Landing Gear of a Light Weight Aircraft. Appl. Sci. 2020, 10, 8730. https://doi.org/10.3390/app10238730
Shams TA, Shah SIA, Ahmad MA, Mehmood K, Ahmad W, Rizvi STuI. Selection Methodology of an Electric Actuator for Nose Landing Gear of a Light Weight Aircraft. Applied Sciences. 2020; 10(23):8730. https://doi.org/10.3390/app10238730
Chicago/Turabian StyleShams, Taimur Ali, Syed Irtiza Ali Shah, Muhammad Ayaz Ahmad, Kashif Mehmood, Waseem Ahmad, and Syed Tauqeer ul Islam Rizvi. 2020. "Selection Methodology of an Electric Actuator for Nose Landing Gear of a Light Weight Aircraft" Applied Sciences 10, no. 23: 8730. https://doi.org/10.3390/app10238730
APA StyleShams, T. A., Shah, S. I. A., Ahmad, M. A., Mehmood, K., Ahmad, W., & Rizvi, S. T. u. I. (2020). Selection Methodology of an Electric Actuator for Nose Landing Gear of a Light Weight Aircraft. Applied Sciences, 10(23), 8730. https://doi.org/10.3390/app10238730

