Evolutionary Algorithms in Modeling Aerodynamic Properties of Spray-Dried Microparticulate Systems
Abstract
1. Introduction
2. Materials and Methods
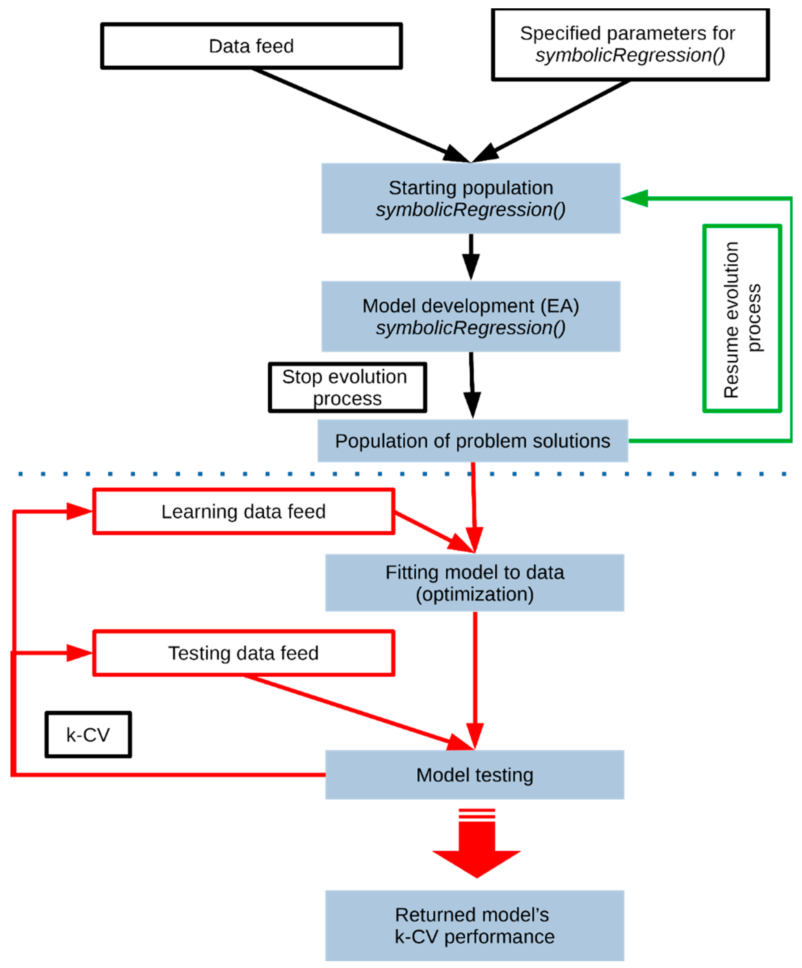
2.1. Models Development and Assessment
2.2. Evolutionary Algorithms
2.2.1. fugeR
2.2.2. rgp
3. Results and Discussion
3.1. Models for Prediction of FPF
- C1–C5: constants; C1 = 5.298; C2 = −524.223; C3 = −135.864; C4 = −13.842; C5 = 120.661,
- X1: API to excipient ratio [m/m%],
- X2: concentration of feed solution [m/V%],
- X3: ethanol to water ratio in solvent applied in the process [V/V%],
- X4: inlet air temperature during spray drying process [°C],
- M: mass,
- V: volume.
3.2. Models for Prediction of ED
- C1–C2: constants C1 = −5.029; C2 = 8.417,
- X1: API to excipient ratio [m/m%],
- X2: concentration of feed solution [m/V%],
- X3: ethanol to water ratio in solvent applied in the process [V/V%],
- X4: inlet air temperature during spray drying process [°C],
- X5: air flow during spray drying process [L/min],
- X6: pressure inside spray dryer during the process [mbar].
3.3. Model-Based Problem Analysis—Single Variable Impact
3.4. Model-Based Problem Analysis—Multi-Variables Impact
3.5. Discussion
4. Conclusions
Author Contributions
Funding
Acknowledgments
Conflicts of Interest
References
- U.S. Department of Health and Human Services, Food and Drug Administration. Guidance for Industry, PAT—A Framework for Innovative Pharmaceutical Development, Manufacturing, and Quality Assurance; CDER: Rockville, MD, USA, 2004.
- U.S. Department of Health and Human Services, Food and Drug Administration. Guidance for Industry, Q8(R2), Pharmaceutical Development; CDER: Silver Spring, MD, USA, 2009.
- Huang, S.M.; Zineh, I. Model-Informed Drug Development (MIDD): Opportunities and Challenges. Center for Drug Evaluation and Research US FDA, 2017. Available online: https://www.fda.gov/media/104616/download (accessed on 1 August 2020).
- Littringer, E.M.; Zellnitz, S.; Hammernik, K.; Adamer, V.; Friedl, H.; Urbanetz, N.A. Spray Drying of Aqueous Salbutamol Sulfate Solutions Using the Nano Spray Dryer B-90—The Impact of Process Parameters on Particle Size. Dry. Technol. 2013, 31, 1346–1353. [Google Scholar] [CrossRef]
- Karimi, K.; Pallagi, E.; Szabó-Révész, P.; Csóka, I.; Ambrus, R. Development of a microparticle-based dry powder inhalation formulation of ciprofloxacin hydrochloride applying the quality by design approach. Drug Des. Dev. Ther. 2016, 10, 3331–3343. [Google Scholar] [CrossRef] [PubMed]
- Wu, X.; Zhang, W.; Hayes, D., Jr.; Mansour, H.M. Physicochemical characterization and aerosol dispersion performance of organic solution advanced spray-dried cyclosporine A multifunctional particles for dry powder inhalation aerosol delivery. Int. J. Nanomed. 2013, 8, 1269–1283. [Google Scholar] [CrossRef]
- Kulvanich, P.; Sinsuebpol, C.; Chatchawalsaisin, J. Preparation and in vivo absorption evaluation of spray dried powders containing salmon calcitonin loaded chitosan nanoparticles for pulmonary delivery. Drug Des. Dev. Ther. 2013, 7, 861–873. [Google Scholar] [CrossRef] [PubMed]
- Maa, Y.F.; Costantino, H.R.; Nguyen, P.A.; Hsu, C.C. The effect of operating and formulation variables on the morphology of spray-dried protein particles. Pharm. Dev. Technol. 1997, 2, 213–223. [Google Scholar] [CrossRef] [PubMed]
- Taki, M.; Marriott, C.; Zeng, X.-M.; Martin, G.P. Aerodynamic deposition of combination dry powder inhaler formulations in vitro: A comparison of three impactors. Int. J. Pharm. 2010, 388, 40–51. [Google Scholar] [CrossRef] [PubMed]
- Council of Europe. Preparations for Inhalation: Aerodynamic Assessment of Fine Particles. In European Pharmacopoeia, 10th ed.; Council of Europe: Strasbourg, France, 2020; pp. 347–360. [Google Scholar]
- Pilcer, G.; Amighi, K. Formulation strategy and use of excipients in pulmonary drug delivery. Int. J. Pharm. 2010, 392, 1–19. [Google Scholar] [CrossRef] [PubMed]
- Grasmeijer, N.; De Waard, H.; Hinrichs, W.L.J.; Frijlink, H.W. A User-Friendly Model for Spray Drying to Aid Pharmaceutical Product Development. PLoS ONE 2013, 8, e74403. [Google Scholar] [CrossRef]
- Goula, A.M.; Adamopoulos, K.G. Influence of Spray Drying Conditions on Residue Accumulation—Simulation Using CFD. Dry. Technol. 2004, 22, 1107–1128. [Google Scholar] [CrossRef]
- Amaro, M.I.; Tajber, L.; Corrigan, O.I.; Healy, A.M. Optimisation of spray drying process conditions for sugar nanoporous microparticles (NPMPs) intended for inhalation. Int. J. Pharm. 2011, 421, 99–109. [Google Scholar] [CrossRef] [PubMed]
- Mazzoli, A.; Favoni, O. Particle size, size distribution and morphological evaluation of airborne dust particles of diverse woods by Scanning Electron Microscopy and image processing program. Powder Technol. 2012, 225, 65–71. [Google Scholar] [CrossRef]
- R Core Team. R: A Language and Environment for Statistical Computing; R Foundation for Statistical Computing: Vienna, Austria, 2018; Available online: http://www.R-project.org/ (accessed on 1 August 2020).
- Mendyk, A.; Szlęk, J.; Pacławski, A. R Scripts for Multivariate Analysis 2020. Available online: https://sourceforge.net/projects/rscriptsmultivariate/files/ (accessed on 1 August 2020).
- Mendyk, A.; Szlęk, J.; Pacławski, A. R Scripts for Multivariate Analysis: fugeR. 2020. Available online: https://sourceforge.net/projects/rscriptsmultivariate/files/fugeR/ (accessed on 1 August 2020).
- Mendyk, A.; Szlęk, J.; Pacławski, A. R Scripts for Multivariate Analysis: rgp. 2020. Available online: https://sourceforge.net/projects/rscriptsmultivariate/files/rgp/ (accessed on 1 August 2020).
- Holland, J.H. Adaptation in Natural and Artificial Systems; University of Michigan Press: Ann Arbor, MI, USA, 1975. [Google Scholar]
- Khan, M.W.; Alam, M. A Survey of Application: Genomics and Genetic Programming, a New Frontier. Genomics 2012, 2, 65–71. [Google Scholar]
- Koza, J.R. Genetic Programming: On the Programming of Computers by Means of Natural Selection; MIT Press: Massachusetts, MA, USA, 1992. [Google Scholar]
- Polak, S.; Wiśniowska, B.; Mendyk, A.; Pacławski, A.; Szlęk, J. Quantitative Assessment of the Physiological Parameters Influencing QT Interval Response to Medication: Application of Computational Intelligence Tools. Comput. Math. Methods Med. 2018, 2018, 1–11. [Google Scholar] [CrossRef] [PubMed]
- Bujard, A. Fuger: Fuzzy Genetic, a Machine Learning Algorithm to Construct Prediction Model Based on Fuzzy Logic. R package version0.1.2. 2012. Available online: http://CRAN.R-project.org/package=fugeR (accessed on 1 August 2020).
- Zadeh, L.A. Fuzzy Sets. Inf. Control. 1965, 3, 338–353. [Google Scholar]
- Flasch, O.; Mersmann, O.; Bartz-Beielstein, T.; Stork, J.; Zaefferer, J. rgp: R genetic programming framework. R. package version0.4-1. 2014. Available online: https://cran.r-project.org/src/contrib/Archive/rgp/ (accessed on 1 August 2020).
- Shearer, C. The CRISP-DM Model: The New Blueprint for Data Mining. J. Data Warehous. 2000, 5, 13–22. [Google Scholar]
- Neustein, A. Text Mining of Web-Based Medical Content; Walter de Gruyter: Berlin, Germany, 2014; 100p. [Google Scholar]
- Pacławski, A.; Szlęk, J.; Nguyen, T.Q.N.; Lau, R.; Jachowicz, R.; Mendyk, A. Carrier optimization of pulmonary powder systems with using computational intelligence tools. Powder Technol. 2018, 329, 76–84. [Google Scholar] [CrossRef]
- Bosquillon, C.; Lombry, C.; Préat, V.; Vanbever, R. Influence of formulation excipients and physical characteristics of inhalation dry powders on their aerosolization performance. J. Control. Release 2001, 70, 329–339. [Google Scholar] [CrossRef]
- Corrigan, D.O.; Corrigan, O.I.; Healy, A. Physicochemical and in vitro deposition properties of salbutamol sulphate/ipratropium bromide and salbutamol sulphate/excipient spray dried mixtures for use in dry powder inhalers. Int. J. Pharm. 2006, 322, 22–30. [Google Scholar] [CrossRef] [PubMed]
- Chew, N.Y.K.; Tang, P.; Chan, H.K.; Raper, J.A. How Much Particle Surface Corrugation Is Sufficient to Improve Aerosol Performance of Powders? Pharm. Res. 2005, 22, 148–152. [Google Scholar] [CrossRef] [PubMed]
- Murtomaa, M.; Mellin, V.; Harjunen, P.; Lankinen, T.; Laine, E.; Lehto, V.-P. Effect of particle morphology on the triboelectrification in dry powder inhalers. Int. J. Pharm. 2004, 282, 107–114. [Google Scholar] [CrossRef] [PubMed]







| API Content [m/m%] | Sol. Conc. [m/V%] | Ethanol [V/V%] | Inlet Air Temperature [°C] | Airflow [L/min] | Pressure [mbar] | FPF [%] | ED [%] |
|---|---|---|---|---|---|---|---|
| 50 | 2 | 40 | 85 | 95 | 50 | 64.88 | 77.00 |
| 50 | 1 | 30 | 85 | 95 | 50 | 85.80 | 98.55 |
| 50 | 2 | 30 | 85 | 110 | 65 | 68.73 | 81.97 |
| 95 | 1 | 40 | 100 | 95 | 50 | 35.95 | 69.56 |
| 72.5 | 1.5 | 35 | 93 | 103 | 58 | 46.42 | 74.22 |
| 50 | 2 | 30 | 100 | 110 | 50 | 55.04 | 79.72 |
| 95 | 2 | 30 | 100 | 95 | 50 | 37.06 | 74.90 |
| 95 | 2 | 40 | 85 | 110 | 50 | 33.84 | 76.38 |
| 50 | 1 | 40 | 100 | 110 | 50 | 56.44 | 72.35 |
| 95 | 1 | 40 | 85 | 95 | 65 | 26.96 | 68.13 |
| 50 | 2 | 40 | 100 | 95 | 65 | 51.42 | 73.64 |
| 95 | 1 | 30 | 85 | 110 | 50 | 27.36 | 71.44 |
| 95 | 1 | 30 | 100 | 110 | 65 | 50.06 | 84.02 |
| 50 | 1 | 40 | 85 | 110 | 65 | 76.45 | 103.23 |
| 95 | 2 | 40 | 100 | 110 | 65 | 39.30 | 83.67 |
| 50 | 1 | 30 | 100 | 95 | 65 | 58.45 | 98.69 |
| 95 | 2 | 30 | 85 | 95 | 65 | 34.50 | 75.71 |
| RMSE | R2 | NRMSE [%] | |
|---|---|---|---|
| lm() | 12.03 | 0.62 | 20.44 |
| fugeR | 5.21 | 0.84 | 8.86 |
| rgp | 4.88 | 0.91 | 8.29 |
| RMSE | R2 | NRMSE [%] | |
|---|---|---|---|
| lm() | 11.30 | 0.15 | 32.20 |
| fugeR | 5.17 | 0.39 | 14.73 |
| rgp | 2.88 | 0.95 | 8.14 |
© 2020 by the authors. Licensee MDPI, Basel, Switzerland. This article is an open access article distributed under the terms and conditions of the Creative Commons Attribution (CC BY) license (http://creativecommons.org/licenses/by/4.0/).
Share and Cite
Pacławski, A.; Szlęk, J.; Jachowicz, R.; Giovagnoli, S.; Wiśniowska, B.; Polak, S.; Czub, N.; Mendyk, A. Evolutionary Algorithms in Modeling Aerodynamic Properties of Spray-Dried Microparticulate Systems. Appl. Sci. 2020, 10, 7109. https://doi.org/10.3390/app10207109
Pacławski A, Szlęk J, Jachowicz R, Giovagnoli S, Wiśniowska B, Polak S, Czub N, Mendyk A. Evolutionary Algorithms in Modeling Aerodynamic Properties of Spray-Dried Microparticulate Systems. Applied Sciences. 2020; 10(20):7109. https://doi.org/10.3390/app10207109
Chicago/Turabian StylePacławski, Adam, Jakub Szlęk, Renata Jachowicz, Stefano Giovagnoli, Barbara Wiśniowska, Sebastian Polak, Natalia Czub, and Aleksander Mendyk. 2020. "Evolutionary Algorithms in Modeling Aerodynamic Properties of Spray-Dried Microparticulate Systems" Applied Sciences 10, no. 20: 7109. https://doi.org/10.3390/app10207109
APA StylePacławski, A., Szlęk, J., Jachowicz, R., Giovagnoli, S., Wiśniowska, B., Polak, S., Czub, N., & Mendyk, A. (2020). Evolutionary Algorithms in Modeling Aerodynamic Properties of Spray-Dried Microparticulate Systems. Applied Sciences, 10(20), 7109. https://doi.org/10.3390/app10207109

