Next Article in Journal
Artificial Intelligence Enabled Routing in Software Defined Networking
Previous Article in Journal
X-Band Photonic-Based Pulsed Radar Architecture with a High Range Resolution
 
 
Font Type:
Arial Georgia Verdana
Font Size:
Aa Aa Aa
Line Spacing:
Column Width:
Background:
Article

A Rule-Based System for Quality Control in Brake Disc Production Lines

School of Mechanical & Automotive Engineering, University of Ulsan, Ulsan 44610, Korea
*
Author to whom correspondence should be addressed.
Appl. Sci. 2020, 10(18), 6565; https://doi.org/10.3390/app10186565
Submission received: 24 July 2020 / Revised: 16 September 2020 / Accepted: 17 September 2020 / Published: 20 September 2020
(This article belongs to the Section Applied Industrial Technologies)

Abstract

Currently, challenges in quality improvement have driven various enterprises to create quality management systems in smart factories. The development of quality management systems enables quality control for reviewing product quality, identification, and eliminating product failures. However, process adjustment in quality control decisions may be hard to determine when failures are detected. To overcome this problem, an expert system (ES) that applies the failure mode and effects analysis (FMEA) method for developing quality control systems in brake disc production lines is considered. This quality control system concentrates on analyzing product defects that occur frequently in the production line and will lead to an improved performance of the braking system; the selected product defects are disc thickness variation (DTV), runout, and parallelism. This quality control system developed two modules, the designed FMEA (DFMEA) and component FMEA, which apply a rule-based algorithm for selecting actions. We propose the rules of configuration into the expert system code. The results indicate that the operator can carry out a quality control system with decision-making that can be supported by intelligent searching and reasoning in an expert system.

1. Introduction

Quality control can be defined as a “part of quality management”, which is vital in nearly every industry, one of which is the automotive manufacturing industry. Quality control is the process of analyzing, controlling, and managing all factors involved in production that affect the product quality process while achieving output uniformity that satisfies specific customer or user requirements. This involves the inspection of products to ensure that the products are in line with quality standards and that work is being performed correctly [1]. Quality control can ensure consistency in production processes and that each product leaving the factory is of the highest quality. In the automotive manufacturing industry, quality control ensures high-quality automotive components, such as the brake discs, which is essential to meeting industry standards. A variety of quality control methods in raw foundry brake discs has been developed for evaluating the surface thickness and conditions, e.g., three different computer vision systems are used for a fully automated brake disc inspection systems [2]. Furthermore, to remove causes of defects related to brake disc wear, computer analysis of the microstructure and chemical composition analysis, as well as a study of the technology of their production in foundries, has been considered [3]. In brake system components, frequency inspection is utilized by manufacturers as a means of quality control to encounter defectiveness of a system, such as a brake squeal [4]. Moreover, a variety of experiments have been carried out to study the braking performance of brake disc surfaces [5,6,7,8,9], but no publications make reference to quality control of that brake system parts. However, before being assembled into a brake system, brake disc production quality control is required to avoid brake system issue. This study indicates that for a brake disc finishing manufacturing process analysis, a considerable number of failure mode and effects analysis (FMEA) data should be performed and each of them comprising some related defects. Thus, the big volume of defects information involved requires systematic data for its management as imperative. Those FMEA data will be stored in a database that contains queries to be used in a system in controlling the defects to get the high-quality results of the brake disc with measurable and verifiable standards.
In this study production of brake discs, there are grinding and balancing processes that are the finishing manufacturing of brake discs. These processes will be a production line for brake discs to produce the final product along with other processes such as inspection and dispatching. To improve the production rate and efficiency, intelligent quality control systems has been developed through analyzing the removal (or rework) of defective brake discs and production process failures. Thus, FMEA methodology is used to determine the largest priority among defects and failures, followed by applications based on expert systems (ES) to solve specific defects in brake disc production lines. This expert system can result in potential failures and considers data as the main module to implement preventive measures to reduce failure occurrence, enhance product performance, and manage FMEA knowledge for product quality improvement in brake disc production lines. FMEA is a well-known tool for assessing potential failure modes for products or processes by identifying potential product defects, their causes, and their consequences affecting operation and the environment [10,11]. While expert systems play a role in dealing with computer programs that have the ability to make decision-making to solve specific problems [12].
This paper presents an expert system using rule-based algorithm for selecting the recommended action. To carry out this study, the FMEA method is applied for analyzing brake disc processes throughout the whole production line, which consists of five stations. The quality control system based on an expert system is proposed. Moreover, the most frequent quality defects among brake discs could not be identified by analyzing all data from the automatic measuring device. Thus, it is important to develop an intelligent quality control system to support operator decision making. An expert system based on FMEA datasheets is the ideal solution model in evaluating brake disc production line operation to reduce the amounts of process and product failures, which prevents these products from meeting end-user requirements. The proposed expert system is designed to simulate the expert knowledge of specialized maintenance engineers, operators, and technicians into a computerized program.

2. Research Methodology

The physical experiments in real manufacturing systems for quality control of brake disc production lines are currently impossible due to limited materials and energy costs, and the production contract and manufacturing plan cannot be interrupted. Therefore, the FMEA method is an effective tool for analyzing quality control. As previously described, a variety of quality control in industry raw foundry brake discs and experiments related to brake systems have been carried out [1,2,3,4], but not many related to the machine manufacturing of brake discs. Moreover, existing quality control for this brake disc production line distinguishes a quality defect through visual detection without knowing the exact failures and removing the causes of possible failures.
In this work, we develop an intelligent quality control system-based FMEA method to eliminate quality defect types in brake disc production lines that is applied in an expert system. This system uses human expertise to take any action that would normally require human intelligence to create its knowledge system. This approach must be demonstrated both theoretically and analytically. For this, research must be carried out in a structured and systematic manner in its implementation. Therefore, a strategy for developing an intelligent quality control system was created, as shown in Figure 1. Before implementing the FMEA method for analyzing quality defects, we utilized a literature review from different academic sources such as reference books, handbooks, reference papers, as well as reports from industrial development, to define the fundamentals of quality control systems, the FMEA method, expert systems, and brake disc manufacturing processes. Intelligent here refers to an evolutionary shift of FMEA datasheets toward smart processes through the expert system.
Firstly, various brake disc production lines were selected, after which we identified the most relevant defect quality types from the product. Second, interactions between the processing steps were analyzed to determine the possible failures of the current production process from each station related to the selected quality defect types. Third, these potential failures are further analyzed using the FMEA method, in which the risk priority number (RPN) score is calculated according to the severity (S), occurrence (O), and detection (D). For automotive part companies, it is very important to determine the root cause of each defect. Subsequently, sorting FMEA data is done based on the highest to the lowest RPN from each quality defect. An algorithm was then derived based on the decision table and various rules are generated. Finally, an expert system is developed with DFMEA as the key feature. This feature provides potential failure data and asks to implement preventive measures to reduce the occurrence of failure, enhance product performance, and manage FMEA knowledge throughout the whole brake disc production line continuous improvement. Then, this quality control system is implemented in the company control room, and the functionality of the developed system was tested successfully.

3. Quality Defect and FMEA Method

In this study, a brake disc production line consisting of five stations was presented, as shown in Figure 2. The first station is a picking-up station that unloads semi-finished brake discs. Next is the balancing station for cutting imbalanced part and the grinding station for finishing the brake disc surface. Furthermore, to quality assurance of the product, brake discs go to the inspection station for quality specification measurement and individual tracking marking. The last station is the dispatching station, in which all good-quality products are loaded to the final palette. Dispatching stations are not considered in the development of a quality control system, because all quality defects end up being inspected at the inspection station. Figure 3 shows the type of quality defects of brake disc to be inspected in this system, specifically disc thickness variation (DTV), runout, and parallelism. These quality defects are selected based on the number of defects that have occurred on this brake disc production line. However, this type of design is the main specification that must have a brake disc that will lead to the performance system’s brake disc.
A brief description of each quality defect is given.
  • DTV: Disc thickness variation is when the brake disc has a difference in thickness across the surface. The design specification of this brake disc is measured at more than 12 points along the circumference, with the management standard being 5 µ or less. This quality defect will lead to uneven wear and cause the two friction surfaces of the disc to no longer be parallel with each other.
  • Runout: Runout is when the centerline is not parallel and concentric with respect to the hub axis, but instead is tilted with respect to a line perpendicular to the hub axis. The runout tolerance limit of this disc brake design specification is 25 μ or less at a circumstance of 5 mm from the outside diameter. Excessive movement of runout will result in vibration and pulsation in the steering wheel.
  • Parallelism: Parallelism is the brake disc thickness variation between two surfaces, which are designed to be parallel to one another surface within a certain specification. This quality defect is known as the allowable tolerance coming from DTV. Parallelism is diagnosed by measuring 8 different spots along the surface of the rotor with an outside micrometer and the tolerance limit is 40 μ or less.
Considering the selected quality types, this study is driven by the need for a system that enables intelligent acquisition of FMEA data for decision making in offline control processes. Process analysis is implemented by the FMEA method, and quality defects were analyzed more specifically to generate interrelated failures of the production process from each station and on products appearances. Researchers and production teams were both considered for analyzing and determining the risks of potential failure modes for each station. Potential failure effects, potential causes, or mechanisms, and the suggestion of corrective actions for overcoming potential failure modes related to quality defects are also identified as FMEA terminology. FMEA datasheets with a brief description of the terminology and variables for analyzing the brake disc production line are shown in Figure 4. Based on the designed FMEA datasheet, the process function utilizes the features of each station related to finishing manufacturing of brake discs to generate FMEA terminologies. The potential failure mode described the phenomenon in which the process fails to perform its intended function, which will affect the selected quality defects. Then, this terminology is divided into three categories that distinguish between effects, causes, control detection, and recommended actions. These three categories are determined as follows: whether the manufacturing process at its station is carried out in a reliable way or not, how the failure mode effects damages workers or other equipment, and the failure mode associated to design specifications either the product or machine precision. The variables considered in the FMEA method are determined to generate the risk of each failure. The terminology of the FMEA method evaluates failure modes for the FMEA variables, which include Severity (S), Occurrence (O), and Detection (D) [13]. These FMEA variables are multiplied to determine the risk of each failure, which is based on the RPN. RPN shows the relative likelihood of a failure mode, in that the higher number, the more likely it is to occur [14]. For our case study, a FMEA datasheet related to DTV from the grinding station is shown in Table 1.
Data generated from our case study consists of three FMEA datasheets containing 60 process codes, where one FMEA sheet is a series of analyses for a quality defect. Before the FMEA data are processed, each quality defect must arrange the data based on the highest RPN values. From RPN, a critical summary can be drawn to highlight the station where action is most needed. The top five process codes for each quality defect will be used in the rule-based algorithm for selecting the recommended action in the expert system.

4. Expert System Architecture for the Quality Control System

The implementation of the expert system for quality control is done offline in the company control room, running on an individual manager’s PC. This developed system leads to development that deploys IT-based systems to support decision processes, known as a decision support system (DSS) [15]. In practical manufacturing processes, after the operators obtain products with defects from the installed defective conveyor, they analyze the product in a multi-directional jig with an attached measuring device and identify the quality defects. Then a decision is needed on whether to eliminate the defect and prevent other products with the same defect in the manufacturing process. This is largely dependent on the personal knowledge and experience level of the on-site operator. Under this specific situation, the quality defects and decision results are uncertain, which may lead to quality problems that cannot be solved according to their function. Thus, it is important to develop an expert system to support operator decision making, especially techniques that facilitate the operators to make the right decision.
An engineering model developed from the FMEA datasheet for selecting an appropriate action consists of the structured query language (SQL) for developing the database and a rule-based algorithm for making a decision in each module. Therefore, decision tables are proposed for generating pseudocode of the rule-based action selection algorithm. The application of a ruled-based algorithm is used for determining RPN classification in taking recommended action and display it on the user interface of the DFMEA module. This algorithm was necessary for generating the rules which implemented all potential failure modes and all stations with different conditions of RPN rank, as shown in Figure 5. RPN Classification is used to prioritize the most recommended action and the most related to one of the quality defects. RPN rank classified is shown every five times (rank 1 to 5, rank 6 to 10, etc.) as displayed in the RPN list table, while the top five RPN ranks will directly display the recommended action of the selected potential failure mode and station.
This algorithm is developed and integrated into a system that consists of a knowledge-based system and database. The knowledge-based system contains flexible rules (If–Then) that use variables and is defined by the users in the system. RPN classification and all potential failure modes are used as variables for the conditions in the decision table. According to the FMEA datasheet, the relationship between potential failure modes and RPN rank classification in decision tables are proposed by generating rules for decisions in pseudocode. Decision tables are composed of a set of rules whose aim are to describe which combinations of conditions are needed to take the right set of actions [16]. An example of rules for searching recommended actions related to DTV with potential failure modes in each station is given as follows:
  • R1-PU: IF (Station) is picking up AND (Potential failure mode) is groove AND include in Top 5 < RPN ≤ Top 10 THEN Table next rank in the Top 10 RPN and button of next Top 15 RPN and remaining RPN rank are out.
  • R1-BA: IF (Station) is balancing AND (Potential failure mode) is amount of unbalance determination error AND include in Top 10 < RPN ≤ Top 15 THEN Table next rank in the Top 15 RPN and button remaining RPN rank are out.
  • R1-GR: IF (Station) is grinding AND (Potential failure mode) is rough surface finish AND include in RPN = Top 5 ran THEN text of recommended action of DTV and button of Top 10 RPN, Top 15 RPN, and remaining RPN rank are out.
  • R1-IN: IF (Station) is inspection AND (Potential failure mode) is Brake disc cleanliness and drying is not complete AND include in RPN > Top 20 THEN Table next rank in the Top 20 RPN is out.
There are mainly two modules needed to obtain system knowledge: one is DFMEA as explained in the previous paragraph, and the other is component FMEA. Component FMEA was created during the development stage of DFMEA, which utilizes three selections of quality defects that contain a rearranged table of all FMEA datasheets. This module is stored in the same database as DFMEA and can be conveniently modified or added during the application stage by the quality expert. A database is a structured collection of data or records stored in tables with relationships that can be queried to retrieve information [17]. Databases are developed based on the information of brake disc processes, the station’s characteristics in the production line, and the machine tool’s inspection standard based on management ledgers. The process code as information identification is used for programming the system database and the system functionality. The flexibility of the IF–Then rules (using variables) gives a further advantage in which the system can be updated easily by the user without changing the programming of the developed system [18]. This makes the developed system updatable as required according to the failure or product specifications.
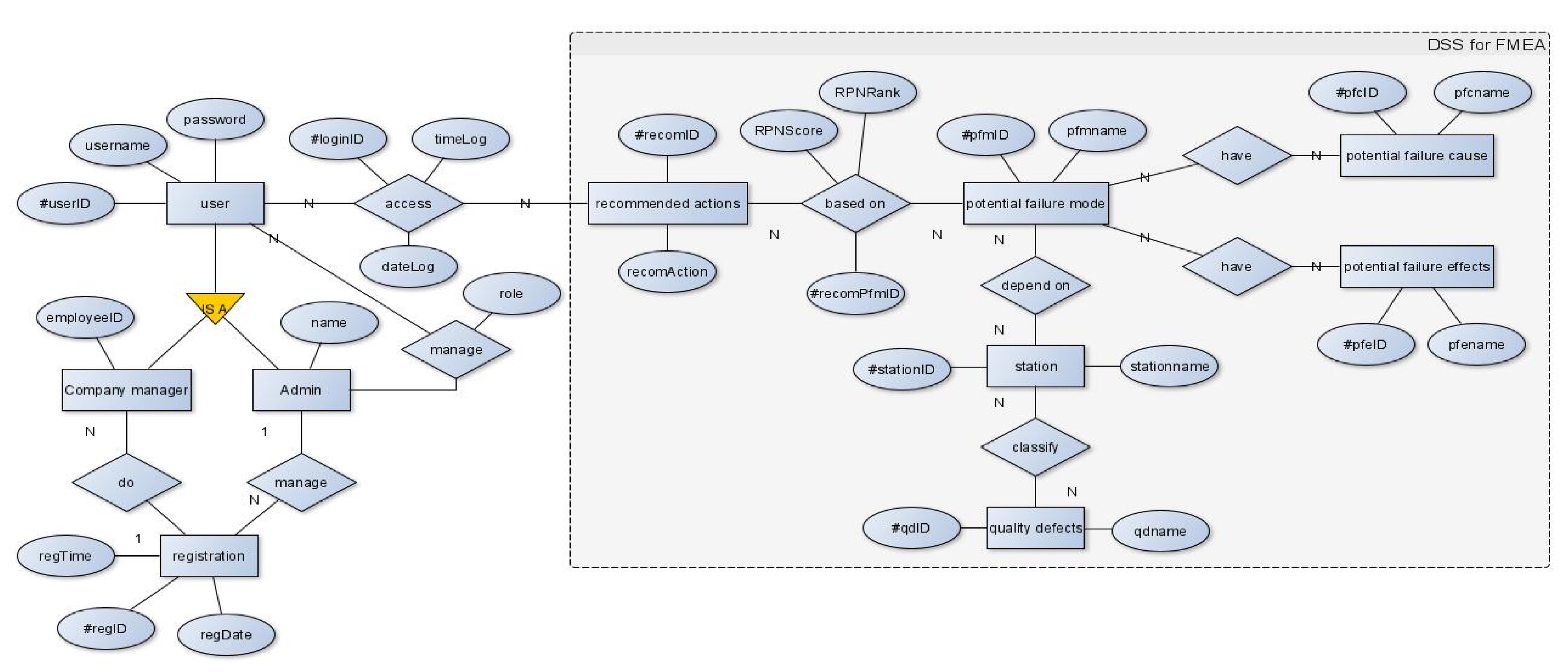
This quality control system is divided into two users, an administrator and a production performance manager (PPM). The PPM can only read the system without touching anything in the database, while the administrator can update and customize the database, which is a key advantage and should be part of the expert team. Furthermore, the administrator can manage all the users in a quality control system, whether it the PPM or the administrator itself. One important thing in the database that comes from the FMEA datasheet is the relationships between records, which ensures data integrity. To understand this relationship, an entity relationship diagram (ERD) plays a crucial role in the programming development process, as shown in Figure 6.

5. Discussion

The FMEA method is applied in quality control processes of brake disc production lines, where the severity, occurrence, and the detection of the phenomena are determined. The FMEA method reveals the weakness of hidden processes, leading to the quantification of related failure risks and the creation of a priority matrix for further corrective actions [19]. All assessments are expressed by scores, which can be calculated from the RPN value. FMEA datasheets used data from the management ledger, production department, and maintenance department. FMEA is conducted at each station of the production line to help determine potential causes of failure in different phases. FMEA analysis shows that RPN has a higher value of 112 in the grinding station related to the grinding wheel during surface processing and quality defects of parallelism. Runout also has a higher RPN value of 112 in the balancing station, associated with a machine tool setup that produces jig wear. Parallelism and DTV have similar phenomena in the top five RPN ranks. The top five ranks of RPN are used to form the main suggestion given to the user for manufacturing system adjustment decision making to eliminate product failures. These data analyses compiled in FMEA datasheets will be managed in a database and developed into a decision support system. The recommended action is executed by considering only the rules stored in the knowledge base. New quality defect types need to be added in the FMEA datasheet to be stored in the knowledge base. However, managing knowledge in databases and developing semi-automatic systems for selection are the main challenges for researchers developing decision support systems [20].
The decision support system was programmed using the Java language and Apache NetBeans platform. Modules of the system include the user interface, main interface (selection module), DFMEA, and Component FMEA. DFMEA module provides function for operator in deciding action by selecting the exact “potential failure mode” and “station”, then the related FMEA information will be out. While Component FMEA module provides function for operator in deciding action by selecting quality defect type and all data related FMEA information. For example, operator think the defect directly come to DTV, then open all FMEA data related DTV in this module. To run those modules, a knowledge system queries a knowledge base to generate an output from the database depending on the module selected by the user. Then, the knowledge base retrieves its information and gives it to the user.
Figure 7 shows the user interface that enables the user (PPM) to access the decision support system and the main interface in the right side. After the user interface is accessed, the selection module and the slide that describes the functionality of quality control systems are displayed in the main interface. The DFMEA module (denoted by 1) is the main module in this quality control system, enabling PPM to input variables for generating the suggested RPN. The variables that can be selected in this module interface are the potential failure mode and station. The potential failure mode is considered to be the first step in the selection of variables because when the defected product comes from the conveyor, the operator simply cannot analyze at which station the error originates. After that, the station estimate is selected based on the selected potential failure mode, and another interface will be shown to provide the results for the rule-based algorithm. The systematic procedure and DFMEA results page for the example rules described in the previous section are shown in Figure 8. It can be seen the suggested RPN as an output is displayed directly via text for the recommended action and RPN list table. The component FMEA module (denoted by 2) shows all the FMEA data of the quality defect. The user can select any quality defect and RPN list table of each will be out. DFMEA provides a fast delivery time when suggesting the RPN ranks to the user compared to component FMEA without knowing the cause. However, component FMEA has a significant impact on one quality defect if the user eliminates such failures by carrying out the recommended action based on RPN list of tables that have been sorted.

6. Conclusions

This study proposes development of a rule-based system for selecting a recommended action, in which the FMEA method is applied for analyzing the processes of brake disc production lines. Further, modules of the system were also presented by developing intelligent acquisition of the FMEA data for decision making in offline control processes. DTV, runout, and parallelism were selected as the most common defect types in brake disc production lines. These quality defects were analyzed by determining failure modes, effects, causes/mechanisms, control detection, and recommended actions to determine the RPN value. In this study, the failure mode indicated the phenomenon generated by interrelated failures of the production processes related to the selected quality defects from each station. After that, the RPN values were sorted according to rank for the knowledge system in the expert system. The top 5 RPN ranking of each quality defect plays a significant role in determining the recommended action in the expert system using a rule-based algorithm. The expert system is developed focusing on two modules, DFMEA as the main module and component FMEA. DFMEA module provides function for operator in deciding action by selecting the exact “potential failure mode” and “station”. While Component FMEA module provides function for operator in deciding action by selecting quality defect type.
However, at present the system considering new data in the knowledge system is not able to perform self-updates. That is, the administrator adds new data simultaneously while sorting RPN rankings in the database. Therefore, in future work we are develop a knowledge system with an algorithm that sorts the RPN ranking automatically when new are added and implement this system in an online environment.

Author Contributions

R.A.F. and H.-S.P. conceived the idea of this study. R.A.F. developed, validated, and performed the analysis works. R.A.F. wrote the manuscript and H.-S.P. and C.-M.L. revised it. All authors discussed the results and commented on the manuscript. All authors have read and agreed to the published version of the manuscript.

Funding

This work was supported by [20004615] (Building an Advanced Intelligent Smart Factory with IIoT and Big Data) Ministry of Trade, Industry & Energy (MOTIE).

Conflicts of Interest

The authors declare no conflict of interest.

References

  1. Anyanwu, C.I. Quality Control Concepts in the Manufacture of Masonry Blocks for Building Project Delivery. IOSR J. Bus Manag. 2013, 14, 35–40. [Google Scholar] [CrossRef]
  2. Lerones, P.M.; Fernández, J.L.; García-Bermejo, J.G.; Zalama, E. Total quality control for automotive raw foundry brake discs. Int. J. Adv. Manuf. Technol. 2005, 27, 359–371. [Google Scholar] [CrossRef]
  3. Stawarz, M. Quality control of cast brake discs. Arch. Foundry Eng. 2008, 8, 119–122. [Google Scholar]
  4. Cagle, R. Frequency Inspection of Brake System Components. In SAE Technical Paper; SAE International: Warrendale, PA, USA, 2019. [Google Scholar]
  5. Okamura, T. Experimental study of effect of brake-disc surface texture on friction and wear through small-scale tests on tribotester. In SAE Technical Papers; SAE International: Warrendale, PA, USA, 2013. [Google Scholar]
  6. García-León, R.; Flórez-Solano, N.; Suárez-Quiñones, Á. Brake discs: A technological review from its analysis and assessment. Inf. Téc. 2019, 83, 217–234. [Google Scholar] [CrossRef]
  7. Li, W.; Yang, X.; Wang, S.; Xiao, J.; Hou, Q. Comprehensive analysis on the performance and material of automobile brake discs. Metals 2020, 10, 377. [Google Scholar] [CrossRef]
  8. Mohammadnejad, A.; Bahrami, A.; Goli, M.; Nia, H.D.; Taheri, P.; Dehbashi, H. Wear Induced Failure of Automotive Disc Brakes—A Case Study. Materials 2019, 12, 4214. [Google Scholar] [CrossRef] [PubMed]
  9. Belhocine, A.; Bouchetara, M. Thermo-mechanical coupled analysis of automotive brake disc. Int. J. Precis. Eng. Manuf. 2013, 14, 1591–1600. [Google Scholar] [CrossRef]
  10. Paciarotti, C.; Mazzuto, G.; D’Ettorre, D. A revised FMEA application to the quality control management. Int. J. Qual. Reliab. Manag. 2014, 31, 788–810. [Google Scholar] [CrossRef]
  11. McDermortt, R.E.; Mikulak, R.J.; Beauregart, M.R. The Basics Of FMEA, 2nd ed.; Productivity Press: New York, NY, USA, 2009. [Google Scholar]
  12. Leo Kumar, S.P. Knowledge-based expert system in manufacturing planning: State-of-the-art review. Int. J. Prod. Res. 2019, 57, 4766–4790. [Google Scholar] [CrossRef]
  13. Kumar, A.; Poonia, M.P. FMEA: Methodology, Design and Implementation in a Foundry. Int. J. Eng. Sci. Technol. 2011, 3, 5288–5297. [Google Scholar]
  14. Gauravkumar Bharatbhai, M. Failure Mode and Effect Analysis of Repower 5M Wind Turbine. Int. J. Adv. Res. Eng. Sci. Technol. 2015, 2, 2394–2444. [Google Scholar]
  15. Arnott, D.; Pervan, G. Eight key issues for the decision support systems discipline. Decis. Support Syst. 2008, 44, 657–672. [Google Scholar] [CrossRef]
  16. Dendera Gruszka, M.; Kulińska, E.; Wojtynek, L. Methodology for planning production processes with the use of decision tables in the metal industry. Res. Logist. Prod. 2018, 8, 67–76. [Google Scholar] [CrossRef]
  17. Kendal, S.; Creen, M. Types of Knowledge-Based Systems. In An Introduction to Knowledge Engineering; Springer: London, UK, 2007; pp. 26–88. [Google Scholar]
  18. Ghazy, M.M. Development of an Additive Manufacturing Decision Support System (AMDSS); Newcastle University: Newcastle upon Tyne, UK, 2012. [Google Scholar]
  19. Rana, M.; Zhang, X.; Akher, S.A. Determination of Factors and Quality Control of Car Painting Based on FMEA and SPC.V2. Mod. Mech. Eng. 2018, 8, 158. [Google Scholar] [CrossRef][Green Version]
  20. Bernard, A.; Deglin, A.; Ris, G. An original approach for the memorisation and the generation of rapid product development processes. Rapid Prototyp. J. 2003, 9, 58–67. [Google Scholar] [CrossRef]
Figure 1. Systematic procedure for carrying out the research.
Figure 1. Systematic procedure for carrying out the research.
Applsci 10 06565 g001
Figure 2. Architecture of brake disc production line.
Figure 2. Architecture of brake disc production line.
Applsci 10 06565 g002
Figure 3. Three types of quality defect
Figure 3. Three types of quality defect
Applsci 10 06565 g003
Figure 4. Design of the failure mode and effects analysis (FMEA) datasheet.
Figure 4. Design of the failure mode and effects analysis (FMEA) datasheet.
Applsci 10 06565 g004
Figure 5. Rule-based Algorithm for DFMEA.
Figure 5. Rule-based Algorithm for DFMEA.
Applsci 10 06565 g005
Figure 6. Entity Relationship Diagram (ERD) for the System Database.
Figure 6. Entity Relationship Diagram (ERD) for the System Database.
Applsci 10 06565 g006
Figure 7. User interface and main interface of the system.
Figure 7. User interface and main interface of the system.
Applsci 10 06565 g007
Figure 8. Systematic procedure for accessing DFEMA module.
Figure 8. Systematic procedure for accessing DFEMA module.
Applsci 10 06565 g008
Table 1. FMEA datasheet of disc thickness variation (DTV).
Table 1. FMEA datasheet of disc thickness variation (DTV).
StationProcess FunctionPotential Failure ModePotential Failure EffectsSPotential Causes/MechanismsOCurrent Process Control DetectionDRPNRankRecommended ActionProcess Code
Grinding stationSurface processingRough surface finishWavy and cross pattern may not be completed6Heat dissipation from Cubic boron nitride (CBN) grinding wheel during processing2Post process inspection by checking on brake disc surface by roughness tester6725Check the workpiece RPM in the grinding operation program dataDT13
Rough surface finishIncreased uneven wear of CBN wheel8CBN dull or loaded1In process inspection by monitoring the high cutting speed variation in grinding operation data54012Check the management of tool counter in replacement of CBN wheel (cycle of replacing CBN wheel)DT14
Rough surface finishGrinding marks6Grinding oil problem (oil concentration)2Post process inspection by visual checking on the brake disc surface8962Check the grinding oil concentration and adjust into 4 ± 2%DT15
Thickness tolerance variationsIn feed system variations6Poor grinding wheel quality2In process inspection by monitoring the rate of material removal in grinding operation data5607Check the management of tool counter in replacement of CBN wheel (cycle of replacing CBN wheel)DT16
Thickness tolerance variationsCBN dull or loaded9Material removal too high2Post process inspection by checking the thickness for every 15 degrees of brake disc surface manually61081Check the cutting speed variation data and correct anti-backlash problem by adjusting the clearance of bearingDT17
Thickness tolerance variationsPoor flatness5Work clamping power exceeded2Post process inspection by checking the clamped part by a clamp force gauge6608Manage clamping pressure setting by reducing clamping powerDT18

Share and Cite

MDPI and ACS Style

Febriani, R.A.; Park, H.-S.; Lee, C.-M. A Rule-Based System for Quality Control in Brake Disc Production Lines. Appl. Sci. 2020, 10, 6565. https://doi.org/10.3390/app10186565

AMA Style

Febriani RA, Park H-S, Lee C-M. A Rule-Based System for Quality Control in Brake Disc Production Lines. Applied Sciences. 2020; 10(18):6565. https://doi.org/10.3390/app10186565

Chicago/Turabian Style

Febriani, Risky Ayu, Hong-Seok Park, and Chang-Myung Lee. 2020. "A Rule-Based System for Quality Control in Brake Disc Production Lines" Applied Sciences 10, no. 18: 6565. https://doi.org/10.3390/app10186565

APA Style

Febriani, R. A., Park, H.-S., & Lee, C.-M. (2020). A Rule-Based System for Quality Control in Brake Disc Production Lines. Applied Sciences, 10(18), 6565. https://doi.org/10.3390/app10186565

Note that from the first issue of 2016, this journal uses article numbers instead of page numbers. See further details here.

Article Metrics

Back to TopTop