A BIM-Based Value for Money Assessment in Public-Private Partnership: An Overall Review
Abstract
1. Introduction
- (1)
- Relevant literature focused on PPP performances in order to summarise the most important indicators of procurement.
- (2)
- VfM content by summarising the guidance of both quantitative and qualitative assessments.
- (3)
- PPP policies and legal frameworks in different countries, as well as in-depth investigations from the published PPP project documents in China to indicate the VfM application status.
- (4)
- BIM-based research aligned with the VfM and other key performance indicators to further analyse the emerging operational framework.
2. Methodology
- Research Publications: The papers on PPP were mainly sourced from construction and public procurement domain journals using the ScienceDirect and Scopus search engines. The information was collected via systematic literature research using keywords and content criteria. The results revealed that the assessment indicators in VfM were aligned with the other key indicators, such as key performance indicators (KPI).
- Published Guidance and Documentation: This included the status of overseas VfM-related methodology published by the World Bank Group and procurement project documents in the Chinese financial sector. The documentation explained that VfM was inadequately catered for in current project practices. More specifically, procurement documentation from the Ministry of Finance of the People’s Republic of China was collected. The documents consisted of VfM reports on transportation, urban housing, education, culture, nursing, and municipal engineering from Chinese PPP demonstration projects, which heavily reflected the practical application of VfM.
- Procedures and Contents: Current representative legal VfM guidance was sourced from the related national and international governing bodies to express the requirements of VfM contents (e.g., British VfM assessment guidance, US Federal Highway Administration Guidebook for VfM assessment, and Chinese PPP VfM guidance). The selection of related guidance was gathered at various conferences and events, along with the information from literature and industry reports.
- Research Publications: The intersection of BIM and project quantitative and qualitative management aspects corresponding to the contents of the VfM were supplemented with transferable construction contents. A combined quantitative approach was taken to classify further and analyse the literature presented. In addition, the alignment between BIM and the ontological approach was also reviewed as a new research methodology for knowledgebase development.
- Tools and Software: The implementation of BIM for multiple project purposes corresponded to the VfM content.
3. Overview of Value for Money Assessment
3.1. PPP Literature Review and VfM
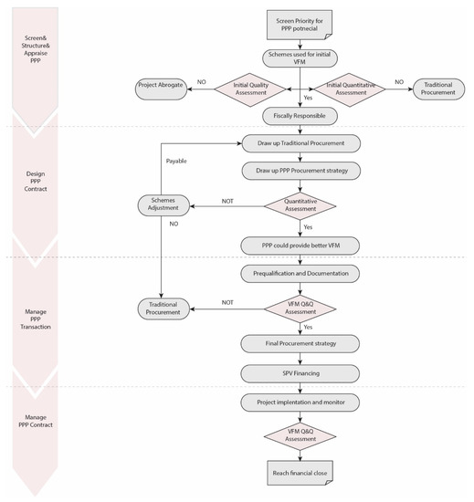
3.2. VfM Assessment Application Status
3.3. Review of VfM Assessment Contents
3.3.1. VfM Qualitative Assessment
3.3.2. VfM Quantitative Assessment
- Qualitative assessment lacks an appropriate information query system, i.e., one able to support information queries and the position.
- The project data currently used for quantitative financial accounting are historical and may generate unreliable results. The information that could be acquired from multiple sources and resources is neither sourced nor represented, which brings about issues with the information exchange necessary for calculating the present values.
4. A Statistical Review of BIM Development
4.1. The Literature Review of BIM and VfM
4.2. BIM and VfM
4.3. Semantic BIM-Based Assessment
5. Discussion—Research Gaps Identified
- Information exchange—A scheme that highly accepted information delivery was lacking. Although there are various implementation approaches for calculating costs and quality features using an IFC model in the construction stages, no information exchange scheme was fully extended to encompass the significant elements of VfM within PPP infrastructure projects, especially in operation and maintenance stage. This is most likely due to the complexity of PPP, involving various types of infrastructure works. In addition, the growing use of big data approaches and machine-learning techniques are reducing the need for structured data formats. These emerging methods still require integrated datasets and explicit exchange requirements to capture the asset information in the very beginning and, later on, benefits the operation and maintenance [72,73,74,75]. Therefore, determining a universally agreed upon information exchange scheme is still a high-profile research area.
- Alignment of the VfM knowledge with the supporting information—There were numerous studies that used the BIM information and ontologies to automate various support solutions. These knowledge-based approaches have been applied to the PPP business domain at the organisation level, where BIM could benefit the project justification and procurement plans is an area yet to be explored and would be relevant to the various types of construction-based projects. VfM in PPP requires comprehensive qualitative and quantitative assessments. Due to the different types of procurements, VfM also requires knowledge support to facilitate a much more holistic process that considers determinants, especially the results of quantitative PSC and PPP values. These processes could be rendered much more effective.
- Data integration environment—BIM-based management systems have focused mainly on technical applications for integrating additional dimensions into the already developed 3D information model. The ability to analyse and visualise the data has only been determined within construction projects. However, even the IFC structure is expanding. The current datatype is difficult to use for project external data, such as financial and organisational data. The approach of placing all the project external data and internal data into a single database is urgently required, as this approach could be applied to real-world projects to provide more accurate results and create benefits in operation and maintenance. In such cases, the data extracted from BIM can guarantee the real-time accuracy of the internal project measurements. In addition, the linear or nonlinear data analysis approach could measure external performance. Therefore, a virtualised data integration engine should be explored to provide both one location for information and a database that contains project externalities.
6. Roadmap for BIM-based VfM in PPP
- The semantic environment has the potential to connect to the project information from a shared data environment. Information query and qualitative assessment could be facilitated by building up knowledge bases for different types of PPP projects.
- The information extracted from the BIM, which is a vital element of information initialisation, provides high-quality data input to guarantee the accuracy and high levels of synchronisation for the quantitative assessment. The PPP lifecycle project flow is considered, and the BIM enhances the information exchange.
7. Conclusions
Author Contributions
Funding
Acknowledgments
Conflicts of Interest
References
- Zhang, S.; Chan, A.P.C.; Feng, Y.; Duan, H.; Ke, Y. Critical review on PPP Research—A search from the Chinese and International Journals. Int. J. Proj. Manag. 2016, 34, 597–612. [Google Scholar] [CrossRef]
- Du, L.; Tang, W.; Liu, C.; Wang, S.; Wang, T.; Shen, W.; Huang, M.; Zhou, Y. Enhancing engineer-procure-construct project performance by partnering in international markets: Perspective from Chinese construction companies. Int. J. Proj. Manag. 2016, 34, 30–43. [Google Scholar] [CrossRef]
- Farquharson, E.; Encinas, J.; Yescombe, E.R.; Torres de Mästle, C. How to Engage with the Private Sector in Public-Private Partnerships in Emerging Markets; World Bank Publications: Bretton Woods, NH, USA, 2011; ISBN 9780821378632. [Google Scholar]
- Shaoul, J. Financial Black Holes: Accounting for Privately Financed Roads in the UK.; The Institute of Chartered Accountants of Scotland: Edinburgh, UK, 2011; Volume 20, ISBN 9781904574286. [Google Scholar]
- European PPP Expertise Centre (EPEC). PPP Motivations and Challenges for the Public Sector Why (not) and How. 2015, p. 35. Available online: https://www.eib.org/attachments/epec/epec_ppp_motivations_and_challenges_en.pdf?f=search&media=search (accessed on 16 September 2020).
- Hall, D. Why Public-Private Partnerships Don’t Work the Many Advantages of the Public Alternative. 2014. Available online: http://www.world-psi.org/sites/default/files/documents/research/rapport_eng_56pages_a4_lr_0.pdf (accessed on 16 September 2020).
- ACCA. Taking Stock of PPP and PFI around the World; Certified Accountants Educational Trust for the Association of Chartered Certified Accountants: London, UK, 2012; ISBN 9781859084755. [Google Scholar]
- Love, P.E.D.; Liu, J.; Matthews, J.; Sing, C.P.; Smith, J. Future proofing PPPs: Life-cycle performance measurement and Building Information Modelling. Autom. Constr. 2015, 56, 26–35. [Google Scholar] [CrossRef]
- Ren, G. Knowledge Management in PPP Decision Making Concerning Value for Money; Cardiff University: Cardiff, UK, 2019. [Google Scholar]
- Henjewele, C.; Sun, M.; Fewings, P. Critical parameters influencing value for money variations in PFI projects in the healthcare and transport sectors. Constr. Manag. Econ. 2011, 29, 825–839. [Google Scholar] [CrossRef]
- World Bank. Public-Private Partnerships Reference Guide; World Bank Publications: Bretton Woods, NH, USA, 2014. [Google Scholar]
- Chou, J.; Pramudawardhani, D. Cross-country comparisons of key drivers, critical success factors and risk allocation for public-private partnership projects. Int. J. Proj. Manag. 2015, 33, 1136–1150. [Google Scholar] [CrossRef]
- Hwang, B.; Zhao, X.; Gay, M.J.S. Public private partnership projects in Singapore: Factors, critical risks and preferred risk allocation from the perspective of contractors. Int. J. Proj. Manag. 2013, 31, 424–433. [Google Scholar] [CrossRef]
- Liu, T.; Wang, Y.; Wilkinson, S. Identifying critical factors affecting the effectiveness and efficiency of tendering processes in Public–Private Partnerships (PPPs): A comparative analysis of Australia and China. Int. J. Proj. Manag. 2016, 34, 701–716. [Google Scholar] [CrossRef]
- Thomas Ng, S.; Tang, Z.; Palaneeswaran, E. Factors contributing to the success of equipment-intensive subcontractors in construction. Int. J. Proj. Manag. 2009, 27, 736–744. [Google Scholar] [CrossRef]
- Tang, L.; Shen, Q. Factors affecting effectiveness and efficiency of analyzing stakeholders’ needs at the briefing stage of public private partnership projects. Int. J. Proj. Manag. 2013, 31, 513–521. [Google Scholar] [CrossRef]
- Toor, S.; Ogunlana, S.O. Critical COMs of success in large-scale construction projects: Evidence from Thailand construction industry. Int. J. Proj. Manag. 2008, 26, 420–430. [Google Scholar] [CrossRef]
- Wibowo, A.; Mohamed, S. Risk criticality and allocation in privatised water supply projects in Indonesia. Int. J. Proj. Manag. 2010, 28, 504–513. [Google Scholar] [CrossRef]
- Xu, Y.; Yeung, J.F.Y.; Chan, A.P.C.; Chan, D.W.M.; Wang, S.Q.; Ke, Y. Developing a risk assessment model for PPP projects in China-A fuzzy synthetic evaluation approach. Autom. Constr. 2010, 19, 929–943. [Google Scholar] [CrossRef]
- Zhao, X.; Hwang, B.G.; Gao, Y. A fuzzy synthetic evaluation approach for risk assessment: A case of Singapore’s green projects. J. Clean. Prod. 2016, 115, 203–213. [Google Scholar] [CrossRef]
- Sobhiyah, M.H.; Bemanian, M.R.; Kashtiban, Y.K. Increasing VFM in PPP power station projects—Case study: Rudeshur gas turbine power station. Int. J. Proj. Manag. 2009, 27, 512–521. [Google Scholar] [CrossRef]
- Office of Transportation Public Private Partnerships. PPTA Value for Money Guidance; Office of Transportation Public Private Partnerships: Richmond, VA, USA, 2011. [Google Scholar]
- World Bank. Benchmarking Public-Private Partnerships Procurement 2017; World Bank: Bretton Woods, NH, USA, 2017. [Google Scholar]
- Ministry of Finance of China. PPP Value for Money Guidance; Ministry of Finance of China: Beijing, China, 2014.
- HM Treasury. Value for Money Assessment Guidance; HM Treasury: London, UK, 2006. [Google Scholar]
- Cowper, J.; Samuels, M. Performance benchmarking in the public sector: The United Kingdom experience. Benchmarking Eval. Strateg. Manag. Public Sect. 1997, 5, 11–32. [Google Scholar]
- Morallos, D.; Amekudzi, A.; Ross, C.; Meyer, M. Value for Money Analysis in U.S. Transportation Public-Private Partnerships. Transp. Res. Rec. J. Transp. Res. Board 2009, 2115, 27–36. [Google Scholar] [CrossRef]
- HM Treasury. PF2: A User Guide; HM Treasury: London, UK, 2012. [Google Scholar]
- Treasury, H. Standardisation of PF2 Contracts; HM Treasury: London, UK, 2012. [Google Scholar]
- Hongyue, W.; Jingfeng, Y.; Jing, D. Qualitative Evaluation of Value for Money of International PPP Project and Enlightenment to China. Constr. Econ. 2017, 38, 38–42. [Google Scholar] [CrossRef]
- Mota, J.; Moreira, A.C. The importance of non-financial determinants on public-private partnerships in Europe. Int. J. Proj. Manag. 2015, 33, 1563–1575. [Google Scholar] [CrossRef]
- Parker, D.; Hartley, K. Transaction costs, relational contracting and public private partnerships: A case study of UK defence. J. Purch. Supply Manag. 2003, 9, 97–108. [Google Scholar] [CrossRef]
- Grimsey, D.; Lewis, M.K. Are Public Private Partnerships value for money?: Evaluating alternative approaches and comparing academic and practitioner views. Account. Forum 2005, 29, 345–378. [Google Scholar] [CrossRef]
- Akintoye, A.; Hardcastle, C.; Beck, M.; Chinyio, E.; Asenova, D. Achieving best value in private finance initiative project procurement. Constr. Manag. Econ. 2003, 21, 461–470. [Google Scholar] [CrossRef]
- Bain, R. Public sector comparators for UK PFI roads: Inside the black box. Transportation (Amst) 2010, 37, 447–471. [Google Scholar] [CrossRef]
- National Audit Office. Review of the VFM Assessment Process for PFI; HM Treasury: London, UK, 2013. [Google Scholar]
- Cruz, C.O.; Marques, R.C. Infrastructure Public-Private Partnerships: Decision, Management and Development; Springer International Publishing: Berlin, Germany, 2013; ISBN 9783642369100. [Google Scholar]
- Bidne, D.; Kirby, A.; Luvela, L.J.; Shattuck, B.; Standley, S.; Welker, S. The Value for Money Analysis: A Guide for More Effective PSC and PPP Evaluation; National Council on Public-Private Partnerships: Washington, DC, USA, 2012. [Google Scholar]
- Eastman, C.M.; Eastman, C.; Teicholz, P.; Sacks, R.; Liston, K. BIM Handbook: A Guide to Building Information Modeling for Owners, Managers, Designers, Engineers and Contractors; Wiley: Hoboken, NJ, USA, 2011; ISBN 9780470541371. [Google Scholar]
- van Nederveen, G.A.; Tolman, F.P. Modelling multiple views on buildings. Autom. Constr. 1992, 1, 215–224. [Google Scholar] [CrossRef]
- Bradley, A.; Li, H.; Lark, R.; Dunn, S. BIM for infrastructure: An overall review and constructor perspective. Autom. Constr. 2016, 71, 139–152. [Google Scholar] [CrossRef]
- Hartmann, T.; Van Meerveld, H.; Vossebeld, N.; Adriaanse, A. Aligning building information model tools and construction management methods. Autom. Constr. 2012, 22, 605–613. [Google Scholar] [CrossRef]
- Abdirad, H. Advancing in Building Information Modeling (BIM) Contracting: Trends in the AEC/FM Industry. In Proceedings of the AEI 2015, Milwaukee, WI, USA, 24–27 March 2015; American Society of Civil Engineers: Reston, VA, USA, 2015; pp. 1–12. [Google Scholar]
- Ramanayaka, C.D.D.; Venkatachalam, S. Reflection on BIM Development Practices at the Pre-maturity. Procedia Eng. 2015, 123, 462–470. [Google Scholar] [CrossRef]
- Ma, Z.; Wei, Z.; Zhang, X. Semi-automatic and specification-compliant cost estimation for tendering of building projects based on IFC data of design model. Autom. Constr. 2013, 30, 126–135. [Google Scholar] [CrossRef]
- Niknam, M.; Karshenas, S. Integrating distributed sources of information for construction cost estimating using Semantic Web and Semantic Web Service technologies. Autom. Constr. 2014, 57, 222–238. [Google Scholar] [CrossRef]
- Abanda, F.H.; Kamsu-Foguem, B.; Tah, J.H.M. BIM - New Rules of Measurement ontology for construction cost estimation. Eng. Sci. Technol. Int. J. 2017. [Google Scholar] [CrossRef]
- Shen, Z.; Issa, R. QUANTITATIVE EVALUATION OF THE BIM-ASSISTED CONSTRUCTION DETAILED COST ESTIMATES. Pap. Constr. Manag. 2010, 15, 234–257. [Google Scholar]
- Choi, J.; Kim, H.; Kim, I. Open BIM-based quantity take-off system for schematic estimation of building frame in early design stage. J. Comput. Des. Eng. 2015, 2, 16–25. [Google Scholar] [CrossRef]
- Olsen, D.; Taylor, J.M. Quantity Take-Off Using Building Information Modeling (BIM), and Its Limiting Factors. Procedia Eng. 2017, 196, 1098–1105. [Google Scholar] [CrossRef]
- Sigalov, K.; König, M. Recognition of process patterns for BIM-based construction schedules. Adv. Eng. Inform. 2017, 33, 456–472. [Google Scholar] [CrossRef]
- Liu, H.; Al-Hussein, M.; Lu, M. BIM-based integrated approach for detailed construction scheduling under resource constraints. Autom. Constr. 2015, 53, 29–43. [Google Scholar] [CrossRef]
- Wang, K.C.; Wang, W.C.; Wang, H.H.; Hsu, P.Y.; Wu, W.H.; Kung, C.J. Applying building information modeling to integrate schedule and cost for establishing construction progress curves. Autom. Constr. 2016, 72, 397–410. [Google Scholar] [CrossRef]
- Zhiliang, M.; Zhenhua, W.; Wu, S.; Zhe, L. Application and extension of the IFC standard in construction cost estimating for tendering in China. Autom. Constr. 2011, 20, 196–204. [Google Scholar] [CrossRef]
- Kehily, D.; Woods, T. Linking Effective Whole Life Cycle Cost Data to Parametric Building Information Models Using BIM Technologies Requirements to Parametric Building Information Models Using BIM Technologies. CITA BIM Gather. 2013, 2013, 1–9. [Google Scholar]
- Guo, F.; Chang-Richards, Y.; Wilkinson, S.; Li, T.C. Effects of project governance structures on the management of risks in major infrastructure projects: A comparative analysis. Int. J. Proj. Manag. 2014, 32, 815–826. [Google Scholar] [CrossRef]
- British Standard Institution (BSI). PAS 1192-3:2014-Specification for Information Management for the Operational Phase of Assets Using Building Information Modelling; British Standard Institute: British Standard Limited: London, UK, 2014; pp. 1–44. [Google Scholar]
- Abanda, F.H.; Tah, J.H.M.; Keivani, R. Trends in built environment Semantic Web applications: Where are we today? Expert Syst. Appl. 2013, 40, 5563–5577. [Google Scholar] [CrossRef]
- Golbreich, C. Combining Rule and Ontology Reasoners for the Semantic Web BT - Rules and Rule Markup Languages for the Semantic Web. In Proceedings of the Third International Workshop, RuleML 2004, Hiroshima, Japan, 8 November 2004; Antoniou, G., Boley, H., Eds.; Springer: Berlin/Heidelberg, Germany, 2004; pp. 6–22. [Google Scholar]
- Hitzler, P.; Krotzsch, M.; Rudolph, S. Foundations of Semantic Web Technologies; Chapman & Hall/CRC Textbooks in Computing; Taylor & Francis: Abingdon-on-Thames, UK, 2009; ISBN 9781420090505. [Google Scholar]
- Karan, E.P.; Irizarry, J. Extending BIM interoperability to preconstruction operations using geospatial analyses and semantic web services. Autom. Constr. 2015, 53, 1–12. [Google Scholar] [CrossRef]
- Pauwels, P.; Zhang, S.; Lee, Y. Semantic web technologies in AEC industry: A literature overview. Autom. Constr. 2015, 73, 145–165. [Google Scholar] [CrossRef]
- Mignard, C.; Nicolle, C. Merging BIM and GIS using ontologies application to Urban facility management in ACTIVe3D. Comput. Ind. 2014, 65, 1276–1290. [Google Scholar] [CrossRef]
- Wetzel, E.M.; Thabet, W.Y. The use of a BIM-based framework to support safe facility management processes. Autom. Constr. 2015, 60, 12–24. [Google Scholar] [CrossRef]
- Hou, S. An Ontology-Based Holistic Approach for Multi-Objective Sustainable Structural Design. Ph.D. Thesis, Cardiff University, Cardiff, UK, 2015. [Google Scholar]
- Zhang, S.; Boukamp, F.; Teizer, J. Ontology-based semantic modeling of construction safety knowledge: Towards automated safety planning for job hazard analysis (JHA). Autom. Constr. 2015, 52, 29–41. [Google Scholar] [CrossRef]
- Tomašević, N.M.; Batić, M.; Blanes, L.M.; Keane, M.M.; Vraneš, S. Ontology-based facility data model for energy management. Adv. Eng. Inform. 2015, 29, 971–984. [Google Scholar] [CrossRef]
- Cheung, F.K.T.; Rihan, J.; Tah, J.; Duce, D.; Kurul, E. Early stage multi-level cost estimation for schematic BIM models. Autom. Constr. 2012, 27, 67–77. [Google Scholar] [CrossRef]
- Lee, S.-K.; Kim, K.-R.; Yu, J.-H. BIM and ontology-based approach for building cost estimation. Autom. Constr. 2014, 41, 96–105. [Google Scholar] [CrossRef]
- Tserng, H.P.; Yin, S.Y.L.; Dzeng, R.J.; Wou, B.; Tsai, M.D.; Chen, W.Y. A study of ontology-based risk management framework of construction projects through project life cycle. Autom. Constr. 2009, 18, 994–1008. [Google Scholar] [CrossRef]
- Ding, L.Y.; Zhong, B.T.; Wu, S.; Luo, H.B. Construction risk knowledge management in BIM using ontology and semantic web technology. Saf. Sci. 2016, 87, 202–213. [Google Scholar] [CrossRef]
- Gao, X.; Pishdad-Bozorgi, P. BIM-enabled facilities operation and maintenance: A review. Adv. Eng. Inform. 2019, 39, 227–247. [Google Scholar] [CrossRef]
- Heaton, J.; Parlikad, A.K.; Schooling, J. Design and development of BIM models to support operations and maintenance. Comput. Ind. 2019, 111, 172–186. [Google Scholar] [CrossRef]
- Pishdad-Bozorgi, P.; Gao, X.; Eastman, C.; Self, A.P. Planning and developing facility management-enabled building information model (FM-enabled BIM). Autom. Constr. 2018, 87, 22–38. [Google Scholar] [CrossRef]
- Aziz, N.D.; Nawawi, A.H.; Ariff, N.R.M. Building Information Modelling (BIM) in Facilities Management: Opportunities to be Considered by Facility Managers. Procedia Soc. Behav. Sci. 2016, 234, 353–362. [Google Scholar] [CrossRef]
- Porwal, A.; Hewage, K.N. Building Information Modeling (BIM) partnering framework for public construction projects. Autom. Constr. 2013, 31, 204–214. [Google Scholar] [CrossRef]
- HM Government. 3-Digital Built Britain Level 3 Building Information Modelling-Strategic Plan; UK Government: London, UK, 2015; pp. 1–47. [Google Scholar]
- Motawa, I.; Carter, K. Sustainable BIM-based Evaluation of Buildings. Procedia Soc. Behav. Sci. 2013, 74, 419–428. [Google Scholar] [CrossRef]
- Grilo, A.; Jardim-Goncalves, R. Challenging electronic procurement in the AEC sector: A BIM-based integrated perspective. Autom. Constr. 2011, 20, 107–114. [Google Scholar] [CrossRef]








| Rating | Description of Criterion to Remove Not-Related Literature |
|---|---|
| 5 | Literature focus on the important factors in PPP infrastructure projects |
| 4 | Literature focus on investigating the PPP infrastructure status from the procurement level |
| 3 | Generalised nonspecific work on PPP infrastructure research |
| 2 | Literature relates to public procurement on infrastructure but not specifically relates to the PPP model |
| 1 | Irrelevant literature that does not concern the infrastructure type of work nor PPP procurement model |
| Internal Indicators | [12] | [12] | [13] | [14] | [15] | [16] | [17] | [18] | [18] | [19] | [20] | Average Value |
|---|---|---|---|---|---|---|---|---|---|---|---|---|
| Screen as PPP | ||||||||||||
| The methodology of project selection | 3.40 | 3.10 | 4.06 | 4.33 | 3.69 | 3.97 | 3.76 | |||||
| Project plan/programming | 3.16 | 4.24 | 4.42 | 3.94 | ||||||||
| Structure PPP | ||||||||||||
| Risk/Responsibility allocation | 4.34 | 3.89 | 3.77 | 3.98 | 3.99 | 4.00 | ||||||
| Appraise PPP | ||||||||||||
| Cost/benefits assessment | 3.79 | 3.61 | 4.25 | 4.51 | 4.00 | 3.57 | 4.81 | 4.08 | ||||
| Finance/resources availability | 4.25 | 2.90 | 4.37 | 3.84 | ||||||||
| Finance closure | 3.02 | 3.69 | 4.00 | 3.74 | 3.61 | |||||||
| Technical innovation | 3.62 | 3.72 | 4.40 | 3.88 | 3.38 | 4.25 | 4.06 | 3.90 | ||||
| Delay in approval and payment | 3.65 | 4.07 | 3.40 | 4.35 | 3.87 | |||||||
| Design and Manage PPP | ||||||||||||
| Tender and competition | 3.81 | 3.70 | 3.06 | 4.17 | 3.82 | 3.35 | 3.65 | |||||
| Requirements of stakeholders | 4.04 | 3.33 | 3.66 | 2.92 | 3.70 | 4.33 | 3.15 | 4.00 | 4.55 | 3.74 | ||
| Brief and contract documents | 3.75 | 3.63 | 3.91 | 4.34 | 3.48 | 4.61 | 3.95 | |||||
| Transparent procurement process | 4.00 | 3.98 | 4.00 | 3.69 | 3.92 | |||||||
| Building a team/Competent team | 3.07 | 4.06 | 4.30 | 4.35 | 3.95 | |||||||
| Change in contract | 3.38 | 3.06 | 4.24 | 3.54 | 4.13 | 3.40 | 4.29 | 3.72 | ||||
| Design & Construction and Completion | ||||||||||||
| Site construction safety | 4.08 | 3.13 | 4.65 | 3.95 | ||||||||
| Site availability | 2.50 | 3.92 | 4.00 | 3.43 | 3.46 | |||||||
| Design deficiency/Buildability | 3.17 | 4.74 | 3.96 | |||||||||
| Workmanship/Complexity | 3.15 | 4.17 | 3.66 | |||||||||
| Completion/Time delay | 4.21 | 4.57 | 3.04 | 3.54 | 4.44 | 3.49 | 3.88 | |||||
| Material/Labour/Equipment | 3.28 | 4.36 | 3.64 | 4.23 | 4.47 | 3.41 | 4.74 | 4.02 | ||||
| Construction cost overrun | 4.08 | 4.15 | 4.29 | 4.65 | 4.29 | |||||||
| Operation and Market Risk | ||||||||||||
| Market interest | 4.15 | 3.54 | 3.42 | 3.00 | 4.07 | 3.60 | 3.63 | |||||
| Operation cost | 3.29 | 4.43 | 4.15 | 3.94 | 3.54 | 3.87 | ||||||
| Operation performance | 3.23 | 3.73 | 4.27 | 3.74 | ||||||||
| Residual assets | 2.48 | 2.70 | 2.59 | |||||||||
| Operation strategy change | 2.40 | 4.22 | 3.38 | 3.76 | 3.49 | 3.45 | ||||||
| Country | VfM Application Status | PPP Legal Framework | VfM Toolkit |
|---|---|---|---|
| Turkey | No specific methodology developed | No | No |
| China | Specific methodology developed | Guidelines for the Operation of Public-Private Partnership (trial) | Government and social capital cooperation project value for money assessment guidelines |
| Indonesia | No specific methodology developed | The Presidential Regulation No. 38 of 2015; The Ministry of National Development Planning/National Development Planning Agency (BAPPENAS) Regulation No. 4 of 2015; The Government Goods and Services Procurement Policy (LKPP) Regulation No. 19 of 2015 | No |
| Brazil | No specific methodology developed | The General Law for Public-Private Partnerships | Public-Private Partnership in Roads and Highways (P3 Toolkit, 2013 |
| India | Specific methodology developed | General Financial Rules; Model RFQ (Request for quote) and RFP (Request for proposal); Model concession agreements; | PPP Structuring Toolkit |
| UK | Specific methodology developed | Public procurement law | Value for money assessment guidance; Assessing value for money; CIPFA Toolkit |
| France | Specific methodology developed | PPP and concession law (two regimes) | MAPPP guidance template for the Preliminary Assessment; Reference guide for a financial model for the Preliminary Assessment |
| USA | Specific methodology developed | Different PPP laws in different states | Value for money analysis for P3s; P3-VALUE Analytical Tool |
| Chile | No specific methodology developed | Concessions Law and regulations | No |
| South Africa | Specific methodology developed | National Treasury PPP Practice Note | Public-Private Partnership Manual, South Africa |
| Canada | Specific methodology developed | P3s guidance for public sponsors | PPP public sector value for money guidance |
| Australia | Specific methodology developed | National PPP Policy Framework | Value for money guidance |
| Indicators | Description |
|---|---|
| Whole project lifecycle integration | The extent of the contract that contains design-build, financing, and operation demands. |
| Performance outputs | Whether clear requirements and benchmarking are provided during the project monitor process. |
| Soft Services | Facilities management related to the day-to-day supporting services required in the operation of assets. |
| Potential competition | The competitive strength between social capitals and whether to apply a proper measurement to promote. |
| The political and legal environment | Current policy and regulations that limit PPP applications. |
| Operational flexibility | Various dimensions, including product flexibility, volume flexibility, and delayed differentiation. |
| Equity, efficiency, and accountability | The viability of project finance equity, efficiency, and accountability. |
| Risk management | The extent of risk identification and allocation that progressed in the initial project stage. |
| Innovation | Whether the project outputs provide social opportunities and benefits. |
| Contract and assets Duration | The expected period of service that the assets could provide in the project lifecycle. |
| Asset classification | The amount of project asset class in the PPP project. |
| Project scale | The amount of investment and asset value that fit in the PPP applications. |
| Incentives and Monitoring | The process measures the service based on the agreed standard. |
| The whole Lifecycle costs | The strategy, accuracy, and requirements of the integrated lifecycle cost. |
| Market Interest | The sufficient market appetite for the projects; evidence that indicates market failure and abuse. |
| Finance feasibility | The expectation of project attraction towards credit and bond markets. |
| Efficient Procurement | Procurement process that sustains the market interest. |
| Authority Resources | The public ideology of PPP, and the evaluation based on authority abilities. |
| Risk Event | Risk Consequences | Risk Probability | Cost |
|---|---|---|---|
| Risk Event 1 | Cost-saving 5% | 0.7 | Cost overrun 5% |
| Risk Event 2 | Cost overrun 5% | 0.8 | |
| Risk Event 3 | Cost overrun 10% | 0.3 | |
| Risk Event 4 | Cost overrun 15% | 0.1 |
| BIM-Related Research Articles on the Qualitative Aspects | Number |
|---|---|
| Documentation management | 4 |
| Quality control in facility management | 13 |
| Quality performance improvement | 35 |
| Contract and process management | 5 |
| Quality control in construction | 24 |
| Quality control in procurement strategy | 7 |
| Risk management | 30 |
| BIM-Related Research Articles on the Cost-Based Quantitative Aspects | |
| Data analysis for cost estimation | 11 |
| Integration with the design stage for cost efficiency | 14 |
| The relation between cost and other performance | 16 |
| The cost management scheme | 17 |
| Cost for lifecycle assessment | 15 |
| Construction cost estimation | 24 |
| Stages | VfM Assessment Contents | BIM Functions | Tools/Carriers |
|---|---|---|---|
| Screen | VfM methodology | Information formatting | dPOW; OIR(Organization information requirement) |
| Structure and Appraise | VfM qualitative assessment (Whole project lifecycle integration; Operation flexibility Risk management; Contract and assets Duration; Incentives and Monitoring; Market interest; Efficient procurement) | Compliance checking; Semantic BIM approach; Documentation Query; Information exchange; Model simulation; | Projectwise InfraWorks 360 BIM 360™; Viewpoint The semantic approach aligns with BIM |
| VfM Quantitative assessment (PSC) Facility management costs, Construction costs, Operation costs, Transportation costs, Human resource costs, Risk-related costs, and Other costs | Cost analysis; Quantities take-off | Five Dimension BIM tools; PEP Solibri; CostX®; The semantic approach aligns with BIM |
© 2020 by the authors. Licensee MDPI, Basel, Switzerland. This article is an open access article distributed under the terms and conditions of the Creative Commons Attribution (CC BY) license (http://creativecommons.org/licenses/by/4.0/).
Share and Cite
Ren, G.; Li, H.; Zhang, J. A BIM-Based Value for Money Assessment in Public-Private Partnership: An Overall Review. Appl. Sci. 2020, 10, 6483. https://doi.org/10.3390/app10186483
Ren G, Li H, Zhang J. A BIM-Based Value for Money Assessment in Public-Private Partnership: An Overall Review. Applied Sciences. 2020; 10(18):6483. https://doi.org/10.3390/app10186483
Chicago/Turabian StyleRen, Guoqian, Haijiang Li, and Jisong Zhang. 2020. "A BIM-Based Value for Money Assessment in Public-Private Partnership: An Overall Review" Applied Sciences 10, no. 18: 6483. https://doi.org/10.3390/app10186483
APA StyleRen, G., Li, H., & Zhang, J. (2020). A BIM-Based Value for Money Assessment in Public-Private Partnership: An Overall Review. Applied Sciences, 10(18), 6483. https://doi.org/10.3390/app10186483

