Optimal Planning for the Development of Power System in Respect to Distributed Generations Based on the Binary Dragonfly Algorithm
Abstract
1. Introduction
- (a)
- A multilevel optimization method for optimal network power expansion planning has been proposed.
- (b)
- A new version of binary dragonfly’s algorithm has been proposed.
- (c)
- Considering distributed generation as renewable energies in power expansion planning.
- (d)
- The proposed objective function involves the minimization of the cost of investment, operation, and repair, plus the cost of reliability for the development of the network.
2. Mathematical Formulation for Multiyear Network Expansion Planning
2.1. Problem Assumptions
2.2. Objective Function
2.3. Problem Constraints
2.3.1. Voltage Constraint
2.3.2. Thermal Capacity of Feeders
3. Dragonfly Optimization Algorithm
Binary Version of the Dragonfly Algorithm
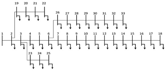
4. Simulation and Results
5. Conclusions
Author Contributions
Funding
Conflicts of Interest
Nomenclature
| IC | Installation capacity | EENSi | Expected energy not supplied of distribution network in year i |
| OC | Operation cost | VOLL0 | Value of lost load in base year |
| RC | Reliability cost | σj | Average failure rate of feeder section located before bus i |
| γ(t) | Converting function | FLj | Length of feeder section located before bus i |
| Dr | Discount rate (%) | SP | Set of loads which can be restored by DG |
| U(t) | Unit step function | UP | Set of loads which cannot be restored by DG |
| InvDG | Investment Cost of DG | TPP | Set of loads which are shed after the fault occurrence on the ith feeder section and can be restored by the upstream grid |
| Kg,i | Binary variables to represent the installation decision of DG at bus i | Trs | Required time to detect the fault location and isolating in the faulted feeder section |
| kr,i | Binary variables to represent the decision for reinforcement of the feeder section before bus i | Trp | Required time to repair the faulted feeder section |
| FR | Reinforcement cost of the feeder section | Vj | Voltage of jth bus |
| πi,ls | Electricity price for purchasing power from the upstream grid at load level ls of year i | IL | A factor that determines the DGs capacity constraints per year |
| PUi,ls | Generated active power from the upstream grid at load level ls of year i | ||
| Abbreviations | |||
| TDls | Time duration of load level ls | MNEP | Multiyear Network Expansion Planning |
| OpeDG | DGs operation and maintenance cost | DG | Distributed Generation |
| PGi,j,ls | Generated active power of DG in bus j and load level ls of year i | GA | Genetic Algorithm |
| Ny | Number of years of the planning period | SA | Simulated Annealing Algorithm |
| Nb | Number of load buses | PSO | Particle Swarm Optimization Algorithm |
| Nls | Number of load levels | TS | Tabu Search |
| π0,ls | Electricity price for purchasing power from the upstream grid at load level ls of year 0 | DA | Dragonfly Algorithm |
| Demandi,ls | Total load demand of distribution network at load level ls of year i | ||
References
- Willis, H.L. Analytical methods and rules of thumb for modeling dg-distribution interaction. In Proceedings of the 2000 Power Engineering Society Summer Meeting (Cat. No. 00CH37134), Seattle, WA, USA, 16–20 July 2000; Volume 3, pp. 1643–1644. [Google Scholar] [CrossRef]
- Cardell, J.; Tabors, R. Operation and Control in a Competitive Market: Distributed Generation in a Restructured Industry. Energy J. 1997, 18, 111–136. [Google Scholar] [CrossRef]
- Sharma, D.; Bartels, R. Distributed electricity generation in competitive energy markets: A case study in Australia. Energy J. 1997, 18, 17–39. [Google Scholar] [CrossRef]
- Ackermann, T.; Andersson, G.; Söder, L. Distributed generation—A definition. Electr. Power Syst. Res. 2001, 57, 195–204. [Google Scholar] [CrossRef]
- Pesaran, M.H.A.; Huy, P.D. Ramachandaramurthy VK. A review of the optimal allocation of distributed generation: Objectives, constraints, methods, and algorithms. Renew. Sustain. Energy Rev. 2017, 75, 293–312. [Google Scholar] [CrossRef]
- Capuder, T.; Mancarella, P. Techno-economic and environmental modelling and optimization of flexible distributed multi-generation options. Energy 2014, 71, 516–533. [Google Scholar] [CrossRef]
- Zangiabadi, M.; Feuillet, R.; Lesani, H.; Hadj-Said, N.; Kvaløy, J.T. Assessing the performance and benefits of customer distributed generation developers under uncertainties. Energy 2010, 36, 1703–1712. [Google Scholar] [CrossRef]
- Celli, G.; Ghiani, E.; Mocci, S.; Pilo, F. A multiobjective evolutionary algorithm for the sizing and siting of distributed generation. IEEE Trans. Power Syst. 2005, 20, 750–757. [Google Scholar] [CrossRef]
- Acharya, N.; Mahat, P.; Mithulananthan, N. An analytical approach for DG allocation in primary distribution network. Int. J. Electr. Power Energy Syst. 2006, 28, 669–678. [Google Scholar] [CrossRef]
- Gorien, T.; Foote, B.L. Distribution-system planning using mixed-integer programming. IEE Proc. C Gener. Transm. Distrib. 1981, 128, 70–79. [Google Scholar]
- Favuzza, S.; Graditi, G.; Ippolito, M.G.; Sanseverino, E.R. Optimal electrical distribution systems reinforcement planning using gas micro turbines by dynamic ant colony search algorithm. IEEE Trans. Power Syst. 2007, 22, 580–587. [Google Scholar] [CrossRef]
- Pilo, F.; Celli, G.; Mocci, S.; Soma, G.G. Multi-objective programming for optimal DG integration in active distribution systems. In Proceedings of the IEEE PES General Meeting, Providence, RI, USA, 25–29 July 2010; pp. 1–7. [Google Scholar] [CrossRef]
- Kang, X.; Fang, Z.; Kong, L.; Cheng, H.; Yao, X.; Lu, G.; Wang, P. Ammonia borane destabilized by lithium hydride: An advanced on-board hydrogen storage material. Adv. Mater. 2008, 20, 2756–2759. [Google Scholar] [CrossRef] [PubMed]
- Shu, J.; Wu, L.; Li, Z.; Shahidehpour, M.; Zhang, L.; Han, B. A new method for spatial power network planning in complicated environments. IEEE Trans. Power Syst. 2012, 27, 381–389. [Google Scholar] [CrossRef]
- Khodr, H.M.; Vale, Z.A.; Ramos, C. A benders decomposition and fuzzy multicriteria approach for distribution networks remuneration considering dg. IEEE Trans. Power Syst. 2009, 24, 1091–1101. [Google Scholar] [CrossRef]
- Wong, S.; Bhattacharya, K.; Fuller, J.D. Electric power distribution system design and planning in a deregulated environment. IET Gener. Transm. Distrib. 2009, 3, 1061–1078. [Google Scholar] [CrossRef]
- Popović, Z.N.; Popović, D.S. Graph theory based formulation of multi-period distribution expansion problems. Electr. Power Syst. Res. 2010, 80, 1256–1266. [Google Scholar] [CrossRef]
- Ganguly, S.; Sahoo, N.C.; Das, D. Multi-objective particle swarm optimization based on fuzzy-Pareto-dominance for possibilistic planning of electrical distribution systems incorporating distributed generation. Fuzzy Sets Syst. 2013, 213, 47–73. [Google Scholar] [CrossRef]
- Salehi, J.; Haghifam, M.R. Long term distribution network planning considering urbanity uncertainties. Int. J. Electr. Power Energy Syst. 2012, 42, 321–333. [Google Scholar] [CrossRef]
- Chen, T.H.; Lin, E.H.; Yang, N.C.; Hsieh, T.Y. Multi-objective optimization for upgrading primary feeders with distributed generators from normally closed loop to mesh arrangement. Int. J. Electr. Power Energy Syst. 2013, 45, 413–419. [Google Scholar] [CrossRef]
- Popović, Z.N.; Kerleta, V.D.; Popović, D.S. Hybrid simulated annealing and mixed integer linear programming algorithm for optimal planning of radial distribution networks with distributed generation. Electr. Power Syst. Res. 2014, 108, 211–222. [Google Scholar] [CrossRef]
- Koutsoukis, N.C.; Georgilakis, P.S.; Hatziargyriou, N.D. A Tabu search method for distribution network planning considering distributed generation and uncertainties. In Proceedings of the 2014 International Conference on Probabilistic Methods Applied to Power Systems (PMAPS), Durham, UK, 7–10 July 2014; pp. 1–6. [Google Scholar] [CrossRef]
- Ouyang, W.; Cheng, H.; Zhang, X.; Yao, L.; Bazargan, M. Distribution network planning considering distributed generation by genetic algorithm combined with graph theory. Electr. Power Compon. Syst. 2010, 38, 325–339. [Google Scholar] [CrossRef]
- Peker, M.; Kocaman, A.S.; Kara, B.Y. A two-stage stochastic programming approach for reliability constrained power system expansion planning. Int. J. Electr. Power Energy Syst. 2018, 103, 458–469. [Google Scholar] [CrossRef]
- Sharma, T.; Balachandra, P. Model based approach for planning dynamic integration of renewable energy in a transitioning electricity system. Int. J. Electr. Power Energy Syst. 2019, 105, 642–659. [Google Scholar] [CrossRef]
- Ahmadigorji, M.; Amjady, N. A multiyear DG-incorporated framework for expansion planning of distribution networks using binary chaotic shark smell optimization algorithm. Energy 2016, 102, 199–215. [Google Scholar] [CrossRef]
- Essallah, S.; Khedher, A.; Bouallegue, A. Integration of distributed generation in electrical grid: Optimal placement and sizing under different load conditions. Comput. Electr. Eng. 2019, 79, 106461. [Google Scholar] [CrossRef]
- Vita, V. Development of a decision-making algorithm for the optimum size and placement of distributed generation units in distribution networks. Energies 2017, 10, 1433. [Google Scholar] [CrossRef]
- Thorp, J.H.; Rogers, D.C. Thorp and Covich’s Freshwater Invertebrates: Ecology and General Biology; Elsevier: Amsterdam, The Netherlands, 2014. [Google Scholar]
- Wikelski, M.; Moskowitz, D.; Adelman, J.S.; Cochran, J.; Wilcove, D.S.; May, M.L. Simple rules guide dragonfly migration. Biol. Lett. 2006, 2, 325–329. [Google Scholar] [CrossRef] [PubMed]
- Russell, R.W.; May, M.L.; Soltesz, K.L.; Fitzpatrick, J.W. Massive Swarm Migrations of Dragonflies (Odonata) in Eastern North America. Am. Midl. Nat. 1998, 140, 325–342. [Google Scholar] [CrossRef]
- Mirjalili, S. Dragonfly algorithm: A new meta-heuristic optimization technique for solving single-objective, discrete, and multi-objective problems. Neural Comput. Appl. 2016, 27, 1053–1073. [Google Scholar] [CrossRef]
- Reynolds, C.W. Flocks, Herds, and Schools: A Distributed Behavioral Model. In Proceedings of the 14th Annual Conference on Computer Graphics and Interactive Techniques, Association for Computing Machinery, New York, NY, USA, 1 January 1987; pp. 25–34. [Google Scholar] [CrossRef]
- Zolghadr-Asli, B.; Bozorg-Haddad, O.; Chu, X. Dragonfly Algorithm (DA), Advanced Optimization by Nature-Inspired Algorithms; Springer: Singapore, 2018. [Google Scholar] [CrossRef]
- Mirjalili, S.; Lewis, A. S-shaped versus V-shaped transfer functions for binary Particle Swarm Optimization. Swarm Evol. Comput. 2013, 9, 1–14. [Google Scholar] [CrossRef]
- Saremi, S.; Mirjalili, S.; Lewis, A. How important is a transfer function in discrete heuristic algorithms. Neural Comput. Appl. 2015, 26, 625–640. [Google Scholar] [CrossRef]
- Das, D.; Kothari, D.P.; Kalam, A. Simple and efficient method for load flow solution of radial distribution networks. Int. J. Electr. Power Energy Syst. 1995, 17, 335–346. [Google Scholar] [CrossRef]




| Number of Buses | R (ohm) | X (ohm) | P (kW) | Q (kVAR) | |
|---|---|---|---|---|---|
| From Bus i | To Bus j | ||||
| 1 | 2 | 0.0922 | 0.047 | 100 | 60 |
| 2 | 3 | 0.493 | 0.2511 | 90 | 40 |
| 3 | 4 | 0.366 | 0.1864 | 120 | 80 |
| 4 | 5 | 0.3811 | 0.1941 | 60 | 30 |
| 5 | 6 | 0.819 | 0.707 | 60 | 20 |
| 6 | 7 | 0.1872 | 0.6188 | 200 | 100 |
| 7 | 8 | 0.7114 | 0.2351 | 200 | 100 |
| 8 | 9 | 1.03 | 0.74 | 60 | 20 |
| 9 | 10 | 1.044 | 0.74 | 60 | 20 |
| 10 | 11 | 0.1966 | 0.065 | 45 | 30 |
| 11 | 12 | 0.3744 | 0.1238 | 60 | 35 |
| 12 | 13 | 1.468 | 1.155 | 60 | 35 |
| 13 | 14 | 0.5416 | 0.7129 | 120 | 80 |
| 14 | 15 | 0.591 | 0.526 | 60 | 10 |
| 15 | 16 | 0.7463 | 0.545 | 60 | 20 |
| 16 | 17 | 1.289 | 1.721 | 60 | 20 |
| 17 | 18 | 0.732 | 0.574 | 90 | 40 |
| 2 | 19 | 0.164 | 0.1565 | 90 | 40 |
| 19 | 20 | 1.5042 | 1.3554 | 90 | 40 |
| 20 | 21 | 0.4095 | 0.4784 | 90 | 40 |
| 21 | 22 | 0.7089 | 0.9373 | 90 | 40 |
| 3 | 23 | 0.4512 | 0.3083 | 90 | 50 |
| 23 | 24 | 0.898 | 0.7091 | 420 | 200 |
| 24 | 25 | 0.896 | 0.7011 | 420 | 200 |
| 6 | 26 | 0.203 | 0.1034 | 60 | 25 |
| 26 | 27 | 0.2842 | 0.1447 | 60 | 25 |
| 27 | 28 | 1.059 | 0.9337 | 60 | 20 |
| 28 | 29 | 0.8042 | 0.7006 | 120 | 70 |
| 29 | 30 | 0.5075 | 0.2585 | 200 | 600 |
| 30 | 31 | 0.9744 | 0.963 | 150 | 70 |
| 31 | 32 | 0.3105 | 0.3619 | 210 | 100 |
| 32 | 33 | 0.341 | 0.5302 | 60 | 40 |
| Parameters | Value | Unit |
|---|---|---|
| InvDG | 318 | $/kW |
| OpeDG | 0.036 | $/kWh |
| FRj | 6000 | $/km |
| IL | 0.4 | - |
| IR | 10 | % |
| Dr | 12 | % |
| 4 | Years | |
| Population size | 200 | - |
| Max_iter | 100 | - |
| Power facor | 0.9 | - |
| σi | 0.2 | fr/yr/km |
| Vmin | 0.95 | p.u. |
| Vmax | 1.05 | p.u. |
| Trs | 1 | hr |
| Trp | 4 | hrs |
| Load Level | Percentage of Annual Peak Load (%) | Time Duration (hrs) | Ρ0,ls ($/MWh) |
|---|---|---|---|
| Heavy (ls = 1) | 100 | 1500 | 70 |
| Medium (ls = 2) | 70 | 5000 | 50 |
| Light (ls = 3) | 50 | 2260 | 35 |
| Objective function value (M$) | 4.7403 | |
| Feeders’ reinforcement cost | 0.006584 | |
| DG investment cost | 0.300479 | |
| Purchased power cost | 2.308 | |
| DG operation cost | 1.8586 | |
| Reliability cost (M$) | 0.04806 | |
| Optimal DG capacity and location for every year of the planning period | First year | 100 kW at bus 16 200 kW at bus 17 400 kW at bus 31 100 kW at bus 32 |
| Second year | 100 kW at bus 6 400 kW at bus 11 200 kW at bus 15 100 kW at bus 20 | |
| Third year | 100 kW at bus 3 100 kW at bus 26 | |
| Fourth year | 100 kW at bus 22 | |
| Feeders’ reinforcement pattern for every year of the planning period | First year | --- |
| Second year | Feeders 1, 3, 29 | |
| Third year | Feeders 5, 10, 11, 16, 26 | |
| Fourth year | Feeder 32 | |
| EENSt (kWh/year) | Without DG | With DG | ||||||
|---|---|---|---|---|---|---|---|---|
| GA | PSO | TS | Proposed Method | GA | PSO | TS | Proposed Method | |
| EENS1 | 19,201 | 21,251 | 29,234 | 18,191 | 17,692 | 18,490 | 28,221 | 12,847.9 |
| EENS2 | 21,298 | 23,390 | 31,402 | 19,101 | 16,721 | 18,432 | 27,172 | 11,910.6 |
| EENS3 | 23,295 | 24,607 | 32,521 | 20,056.1 | 16,734 | 17,456 | 26,639 | 11,724.7 |
| EENS4 | 23,971 | 24,806 | 32,902 | 21,058.9 | 15,892 | 16,786 | 26,015 | 11,579.8 |
| Optimization Methods | Run Time for 33-Bus Test System (s) |
|---|---|
| GA | 2452 |
| PSO | 1126 |
| TS | 1989 |
| Proposed method | 1490 |
© 2020 by the authors. Licensee MDPI, Basel, Switzerland. This article is an open access article distributed under the terms and conditions of the Creative Commons Attribution (CC BY) license (http://creativecommons.org/licenses/by/4.0/).
Share and Cite
Kakueinejad, M.H.; Heydari, A.; Askari, M.; Keynia, F. Optimal Planning for the Development of Power System in Respect to Distributed Generations Based on the Binary Dragonfly Algorithm. Appl. Sci. 2020, 10, 4795. https://doi.org/10.3390/app10144795
Kakueinejad MH, Heydari A, Askari M, Keynia F. Optimal Planning for the Development of Power System in Respect to Distributed Generations Based on the Binary Dragonfly Algorithm. Applied Sciences. 2020; 10(14):4795. https://doi.org/10.3390/app10144795
Chicago/Turabian StyleKakueinejad, Mohammad Hossein, Azim Heydari, Mostafa Askari, and Farshid Keynia. 2020. "Optimal Planning for the Development of Power System in Respect to Distributed Generations Based on the Binary Dragonfly Algorithm" Applied Sciences 10, no. 14: 4795. https://doi.org/10.3390/app10144795
APA StyleKakueinejad, M. H., Heydari, A., Askari, M., & Keynia, F. (2020). Optimal Planning for the Development of Power System in Respect to Distributed Generations Based on the Binary Dragonfly Algorithm. Applied Sciences, 10(14), 4795. https://doi.org/10.3390/app10144795
