Comparison of Artificial Intelligence Methods for Fault Classification of the 115-kV Hybrid Transmission System
Abstract
1. Introduction
2. Fault Signal and Wavelet Transform
2.1. Fault Signal
- The fault inception on the voltage waveform in phase A was varied from 0 to 330 degrees with 30 degree intervals;
- The fault type under consideration consists of a single line to ground fault, double line to ground fault, line-to-line fault, and three-phase fault;
- The fault in each phase of the transmission line was located at 10%, 20%, 30%, 40%, 50%, 60%, 70%, 80%, and 90% of the length of the transmission line measured from the sending end to the receiving end.
2.2. Wavelet Transform
3. Fault Classification
3.1. Probabilistic Neural Network: PNN
3.2. Back-Propagation Neural Network: BPNN
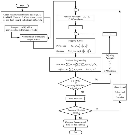
3.3. Support Vector Machine: SVM
4. Result
5. Conclusions
Author Contributions
Funding
Acknowledgments
Conflicts of Interest
References
- Prasad, A.; Edward, J.B.; Ravi, K. A review on fault classification methodologies in power transmission systems: Part—I. J. Electr. Syst. Inf. Technol. 2018, 5, 48–60. [Google Scholar] [CrossRef]
- Prasad, A.; Edward, J.B.; Ravi, K. A review on fault classification methodologies in power transmission systems: Part—II. J. Electr. Syst. Inf. Technol. 2018, 5, 61–67. [Google Scholar] [CrossRef]
- Guillen, D.; Paternina, M.R.A.; Zamora, A.; Ramirez, J.M.; Idarraga, G. Detection and classification of faults in transmission lines using the maximum wavelet singular value and Euclidean norm. IET Gener. Transm. Distrib. 2015, 9, 2294–2302. [Google Scholar] [CrossRef]
- Guillen, D.; Paternina, M.R.A.; Bejar, J.O.; Tripathy, R.K.; Mendez, A.Z.; Olvera, R.T.; Tellez, E.S. Fault detection and classification in transmission lines based on a PSD index. IET Gener. Transm. Distrib. 2018, 12, 4070–4078. [Google Scholar] [CrossRef]
- Rathore, B.; Shaik, A.G. Fault Detection and Classification on Transmission Line using Wavelet Based Alienation Algorithm. In Proceedings of the 2015 IEEE Innovative Smart Grid Technologies—Asia (ISGT ASIA), Bangkok, Thailand, 3–6 November 2015; pp. 1–6. [Google Scholar]
- Adly, A.R.; Sehiemy, R.A.E.; Abdelaziz, A.Y. A Novel Single End Measuring System Based Fast Identification Scheme for Transmission Line Faults. Measurement 2017, 103, 263–274. [Google Scholar] [CrossRef]
- Pothisarn, C.; Jettanasen, C. The study on wavelet coefficient behavior of simultaneous fault on the hybrid between overhead and underground distribution system. Int. J. Smart Grid Clean Energy 2019, 8, 367–371. [Google Scholar]
- Klomjit, J.; Ngaopitakkul, A. Fault Classification on the Hybrid Transmission Line System between Overhead Line and Underground Cable. In Proceedings of the 2017 Joint 17th World Congress of International Fuzzy Systems Association and 9th International Conference on Soft Computing and Intelligent Systems (IFSA-SCIS), Otsu, Japan, 27–30 June 2017; pp. 1–6. [Google Scholar]
- Klomjit, J.; Ngaopitakkul, A.; Sreewirote, B. Comparison of Mother Wavelet for Classification Fault on Hybrid Transmission Line Systems. In Proceedings of the 2017 IEEE 8th International Conference on Awareness Science and Technology (iCAST), Taichung, Taiwan, 8–10 November 2017; pp. 527–532. [Google Scholar]
- Apisit, C.; Pothisarn, C.; Ngaopitakkul, A. An Application of Discrete Wavelet Transform and Support Vector Machines Algorithm for Fault Locations in Underground Cable. In Proceedings of the 2012 Third International Conference on Innovations in Bio-Inspired Computing and Applications, Kaohsiung, Taiwan, 26–28 September 2012; pp. 89–92. [Google Scholar]
- Ray, P.; Mishra, D.P.; Dey, K.; Mishra, P. Fault Detection and Classification of a Transmission Line Using Discrete Wavelet Transform & Artificial Neural Network. In Proceedings of the 2017 International Conference on Information Technology (ICIT), Bhubaneswar, India, 21–23 December 2017; pp. 178–183. [Google Scholar]
- Magagula, X.G.; Hamam, Y.; Jordaan, J.A.; Yusuff, A.A. Fault Detection and Classification Method Using DWT and SVM in A Power Distribution Network. In Proceedings of the 2017 IEEE PES PowerAfrica, Accra, Ghana, 27–30 June 2017; pp. 1–6. [Google Scholar]
- Zin, A.A.M.; Saini, M.; Mustafa, M.W.; Sultan, A.R.; Rahimuddin. New Algorithm for Detection and Fault Classification on Parallel Transmission Line using DWT and BPNN based on Clarke’s Transformation. Neurocomputing 2015, 168, 983–993. [Google Scholar]
- Shaaban, S.A.; Moamen, M.A.A. Wavelet Signal Energy with RBFNN and GRNN for Fault Classification in Transmission Line with Series Compensator. In Proceedings of the 2017 Innovations in Power and Advanced Computing Technologies (i-PACT), Vellore, India, 21–22 April 2017; pp. 1–6. [Google Scholar]
- Chang, H.H. Non-intrusive fault identification of power distribution systems in intelligent buildings based on power- spectrum-based wavelet transform. Energy Build. 2016, 127, 930–941. [Google Scholar] [CrossRef]
- Abdelgayed, T.S.; Morsi, W.G.; Sidhu, T.S. A New Harmony Search Approach for Optimal Wavelets Applied to Fault Classification. IEEE Trans. Smart Grid 2018, 9, 521–529. [Google Scholar] [CrossRef]
- Abdullah, A. Ultrafast Transmission Line Fault Detection Using a DWT Based ANN. IEEE Trans. Ind. Appl. 2018, 54, 1182–1193. [Google Scholar] [CrossRef]
- Jafarian, P.; Pasand, M.S. High-Frequency Transients-Based Protection of Multiterminal Transmission Lines Using the SVM Technique. IEEE Trans. Power Deliv. 2013, 28, 188–196. [Google Scholar] [CrossRef]
- Almeidaa, A.R.; Almeidaa, O.M.; Juniora, B.F.S.; Barretob, L.H.S.C.; Barrosca, A.K. ICA feature extraction for the location and classification of faults in high-voltage transmission lines. Electr. Power Syst. Res. 2017, 148, 254–263. [Google Scholar] [CrossRef]
- Dehghani, M.; Khooban, M.H.; Niknam, T. Fast fault detection and classification based on a combination of wavelet singular entropy theory and fuzzy logic in distribution lines in the presence of distributed generations. Int. J. Electr. Power Energy Syst. 2016, 78, 455–462. [Google Scholar] [CrossRef]
- Yadav, A.; Swetapadma, A. A novel transmission line relaying scheme for fault detection and classification using wavelet transform and linear discriminant analysis. Ain Shams Eng. J. 2015, 6, 199–209. [Google Scholar] [CrossRef][Green Version]
- Govara, S.A.; Pourghasema, P.; Seyedia, H. High impedance fault protection scheme for smart grids based on WPT and ELM considering evolving and cross-country faults. Int. J. Electr. Power Energy Syst. 2019, 107, 412–421. [Google Scholar]
- Ray, P.; Mishra, D.P. Support vector machine based fault classification and location of a long transmission line. Eng. Sci. Technol. Int. J. 2016, 19, 1368–1380. [Google Scholar] [CrossRef]
- Babu, N.R.; Mohan, B.J. Fault classification in power systems using EMD and SVM. Ain Shams Eng. J. 2017, 8, 103–111. [Google Scholar] [CrossRef]
- Mishra, S.K.; Tripathy, L.N.; Swain, S.C. DWT approach based differential relaying scheme for single circuit and double circuit transmission line protection including STATCOM. Ain Shams Eng. J. 2019, 10, 93–102. [Google Scholar] [CrossRef]
- Chen, Y.Q.; Fink, O.; Giovanni Sansavini, G. Combined Fault Location and Classification for Power Transmission Lines Fault Diagnosis with Integrated Feature Extraction. IEEE Trans. Ind. Electron. 2018, 65, 561–569. [Google Scholar] [CrossRef]
- Shafiullah, M.; Abido, M.A.; Hamouz, Z.A. Wavelet-based extreme learning machine for distribution grid fault location. IET Gener. Transm. Distrib. 2017, 11, 4256–4263. [Google Scholar] [CrossRef]
- Chang, H.H.; Zhang, R. Machine Learning Techniques for Single-Line to- Ground Fault Classification in Nonintrusive Fault Detection of Extra High-Voltage Transmission Network Systems. In Proceedings of the Fifth Euro-China Conference on Intelligent Data Analysis and Applications. ECC 2018, Xian, China, 12–14 October 2018; Advances in Intelligent Systems and Computing; Springer: Cham, Switzerland, 2018; Volume 891, pp. 109–116. [Google Scholar]
- Reddy, M.J.B.; Gopakumar, P.; Mohanta, D.K. A novel transmission line protection using DOST and SVM. Eng. Sci. Technol. Int. J. 2016, 19, 1027–1039. [Google Scholar]








| Proposed Method | Parameter for Decision | Reference |
|---|---|---|
| Wavelet Transform (WT) and Algorithm | ||
| Discrete wavelet transform (DWT) | Energy | [3] |
| Coefficients, | [6,7,8,9] | |
| Power spectral density, | [4] | |
| Alienation coefficients | [5] | |
| WT and artificial intelligence (AI) | ||
| DWT and SVM | Coefficients, Spectral, Energy | [10,12,18,19,28] |
| DWT and Fuzzy | Coefficients | [20] |
| DWT and ANN | Coefficients, Energy, Spectral | [11,13,14,15,17,25] |
| DWT and HSA | Coefficients | [16] |
| DWT and ELM | Coefficients | [26,27] |
| DWT and LDA | Coefficients | [21] |
| Wavelet packet transform (WPT) and SVM | Coefficients | [22] |
| WPT and ELM | Energy and entropy | [23] |
| Empirical Mode Decomposition (EMD) and SVM | - | [24] |
| Type of Fault | AI Type (Sending End) | AI Type (Receiving End) | ||||
|---|---|---|---|---|---|---|
| PNN | BPNN | SVM | PNN | BPNN | SVM | |
| SLG | 100% | 99.86% | 100% | 100% | 100% | 100% |
| DLG | 100% | 99.72% | 100% | 100% | 100% | 100% |
| LL | 100% | 100% | 100% | 100% | 100% | 100% |
| 3P | 100% | 100% | 100% | 100% | 100% | 100% |
| Average | 100% | 98.88% | 100% | 100% | 100% | 100% |
| Additional Case | AI Type (Sending End) | AI Type (Receiving End) | ||||
|---|---|---|---|---|---|---|
| PNN | BPNN | SVM | PNN | BPNN | SVM | |
| Vary ground resistivity | 100% | 100% | 100% | 100% | 100% | 100% |
| (1–100 ohm) 6 Case | ||||||
| Vary load (70–120%) | 50% | 50% | 100% | 50% | 100% | 100% |
| 10 Case | ||||||
| Average | 68.75% | 68.75% | 100% | 68.75% | 100% | 100% |
© 2020 by the authors. Licensee MDPI, Basel, Switzerland. This article is an open access article distributed under the terms and conditions of the Creative Commons Attribution (CC BY) license (http://creativecommons.org/licenses/by/4.0/).
Share and Cite
Klomjit, J.; Ngaopitakkul, A. Comparison of Artificial Intelligence Methods for Fault Classification of the 115-kV Hybrid Transmission System. Appl. Sci. 2020, 10, 3967. https://doi.org/10.3390/app10113967
Klomjit J, Ngaopitakkul A. Comparison of Artificial Intelligence Methods for Fault Classification of the 115-kV Hybrid Transmission System. Applied Sciences. 2020; 10(11):3967. https://doi.org/10.3390/app10113967
Chicago/Turabian StyleKlomjit, Jittiphong, and Atthapol Ngaopitakkul. 2020. "Comparison of Artificial Intelligence Methods for Fault Classification of the 115-kV Hybrid Transmission System" Applied Sciences 10, no. 11: 3967. https://doi.org/10.3390/app10113967
APA StyleKlomjit, J., & Ngaopitakkul, A. (2020). Comparison of Artificial Intelligence Methods for Fault Classification of the 115-kV Hybrid Transmission System. Applied Sciences, 10(11), 3967. https://doi.org/10.3390/app10113967
