Developing an Integrated Conceptual Framework of Pro-Environmental Behavior in the Workplace through Synthesis of the Current Literature
Abstract
:1. Introduction
2. Current State of Knowledge
2.1. General Pro-Environmental Behavior Literature
2.1.1. Intrapersonal Factors
2.1.2. Motivational Factors
2.1.3. Environmental Education
2.1.5. Interpersonal Factors
2.2. Workplace Pro-Environmental Behavior Literature
3. Methodology
- (a)
- Define: To define the inclusion and exclusion criteria for the literature search, identify the fields of research, appropriate sources as well as decide on the specific search terms
- (b)
- Search: Document searches and search terms, what the sources were, and their results
- (c)
- Select: The sample of texts are selected
- (a)
- 1st stage: The process of selecting and naming categories from the analysis of the data. It is the initial stage in data acquisition and relates to describing overall features of the phenomenon under study. Variables involved in the phenomenon are identified and labelled.
- (b)
- 2nd stage: The data is put together in new ways. This is achieved by seeking to identify causal relationships between categories. The aim is to make explicit connections between categories and sub-categories. This process is often referred to as the “paradigm model” and involves explaining and understanding relationships between categories in order to understand the phenomenon to which they relate.
- (c)
- 3rd stage: The last stage involves the process of selecting and identifying the core category and systematically relating it to other categories. It involves validating those relationships, filling in, and refining and developing those categories.
4. Data Gathering
- (a)
- Created to explain pro-environmental behavior and various studies have shown a good fit
- (b)
- A general behavioral theory or model but has been applied to general pro-environmental behavior and various studies shown it had a good fit
- (c)
- A general behavior theory or model but has been applied to general pro-environmental behavior with few studies but shown a better fit than established theories
- (d)
- If the concept, theory was integrated into/linked to a better fit model for pro-environmental behavior
- (e)
- Workplace pro-environmental behavior theories/ models
- (a)
- Has been tested since 1980. (Organizational settings change, so old research findings would have less validity [83].
- (b)
- General behavioral models that do not examine pro-environmental behavior as defined as behavior that consciously seeks to minimize the negative impact of one’s actions on the environment
- (c)
- Workplace models that only examined the antecedents of manager behavior
- (d)
- Workplace models examining overall organizational behavior and not looking at individual employee behavior
| Source | Met Criteria |
|---|---|
| New Environmental Paradigm | A/D |
| Norm-Activation Theory | A |
| Value-Belief-Norm Theory | A |
| Theory of Planned Behavior | B |
| Competence Action Approach | A |
| Theory of Interpersonal Behavior | C |
| Comprehensive Action Determination Model | A |
| Protection Motivation Theory | D |
| Cognitive Theory of Stress | D |
| Self-Determination Theory | C/D |
| Structuration Theory | D |
| Social Identity Theory | D |
| Focus Theory of Normative Conduct | A |
| Environmental education | A |
| Action Competence Approach | A |
| Psychosocial Demographics | A |
| Tudor’s Conceptual Framework | E |
| Young’s Process Framework | E |
| Voluntary Pro-environmental Behavior of Employees | E |
| Lo’s extended Theory of Planned Behavior | E |
| Ramus and Killmer’s model | E |
| Temminck and colleagues’ model | E |
| Scherbaum and colleagues’ model | E |
| Jones’s model | E |
| Daily and colleagues’ model | E |
5. Data Analysis
5.1. 1st Stage
| 1st Stage | Source |
|---|---|
| Environmental concern (defined as altruistic, biospheric values and awareness of consequences/needs/threat) | New Environmental Paradigm, Value-Belief-Norm Theory, Protection Motivation Theory, Temminck and colleagues’ model, Scherbaum and colleagues’ model, Daily and colleagues’ model |
| Awareness of responsibility | Norm-Activation Theory, Value-Belief-Norm Theory, Comprehensive Action Determination Model, Voluntary Pro-environmental Behavior of Employees |
| Personal Norms (defined as AC/NEP + AR) | Norm-Activation Theory, Value-Belief-Norm Theory, Comprehensive Action Determination Model, Voluntary Pro-environmental Behavior of Employees, extended Theory of Planned Behavior, Ramus and Killmer’s model, Scherbaum and colleagues’ model |
| Intention | Theory of Planned Behavior, Theory of Interpersonal Behavior, Comprehensive Action Determination Model, Voluntary Pro-environmental Behavior of Employees, extended Theory of Planned Behavior, Ramus & Killmer’s model, Jones’ model |
| Attitudes | Theory of Planned Behavior, Theory of Interpersonal Behavior, Comprehensive Action Determination Model, Voluntary Pro-environmental Behavior of Employees, extended Theory of Planned Behavior, Tudor’s Conceptual Framework, Young’s Process Framework, Jones’ model |
| Social norms (Subjective/perceived norms) | Theory of Planned Behavior, extended Theory of Planned Behavior, Comprehensive Action Determination Model, Voluntary Pro-environmental Behavior of Employees, Theory of Interpersonal Behavior, extended Theory of Planned Behavior, Ramus and Killmer’s model, Jones’s model |
| Injunctive norms | Focus Theory of Normative Conduct, extended Theory of Planned Behavior |
| Descriptive norms | Focus Theory of Normative Conduct, extended Theory of Planned Behavior |
| Awareness/knowledge | Environmental Education, Action Competence Approach, Tudor’s Conceptual Framework, Young’s Process Framework |
| Habit | Theory of Interpersonal Behavior, Comprehensive Action Determination Model, Voluntary Pro-environmental Behavior of Employees, extended Theory of Planned Behavior |
| Affect | Theory of Interpersonal Behavior |
| Gender | Psychosocial Demographics |
| Age | Psychosocial Demographics, Tudor’s Conceptual Framework |
| Income | Psychosocial Demographics |
| Household size | Psychosocial Demographics |
| Residence | Psychosocial Demographics |
| Marital status | Psychosocial Demographics |
| Social class | Psychosocial Demographics |
| Educational level | Psychosocial Demographics |
| Management support/superiors | Tudor’s Conceptual Framework, Young’s Process Framework, Ramus and Killmer’s model, Temminck and colleagues’ model, Voluntary Pro-environmental Behavior of Employees, Daily and colleagues’ model |
| Group dynamics | Tudor’s Conceptual Framework, Structuration Theory, Voluntary Pro-environmental Behavior of Employees |
| Social identity | Social Identity Theory, Theory of Interpersonal Behavior |
| Organizational context | Voluntary Pro-environmental Behavior of Employees, extended Theory of Planned Behavior, Young’s Process Framework, Ramus and Killmer’s model, Lo’s extended Theory of Planned Behavior |
| Organizational structure | Tudor’s Conceptual Framework |
| Environmental Management Systems | Voluntary Pro-environmental Behavior of Employees |
| Focus and Policies | Tudor’s Conceptual Framework, Voluntary Pro-environmental Behavior of Employees |
| Site/department type and size | Tudor’s Conceptual Framework |
| Organizational culture | Tudor’s Conceptual Framework |
| Organizational commitment | Temminck and colleagues’ model, Daily and colleagues’ model |
| Situational factors/facilitating conditions | Theory of Interpersonal Behavior, Competence Action Determination Model, Young’s Process Framework |
| Perceived behavioral control/self-efficacy/coping | Cognitive Theory of Stress, Theory of Planned Behavior, Comprehensive Action Determination Model, Voluntary Pro-environmental Behavior of Employees, extended Theory of Planned Behavior, Protection Motivation Theory, Ramus and Killmer’s model, Jones’ model |
| Motivation (rewards) | Tudor’s Conceptual Model, Voluntary Pro-environmental Behavior of Employees, Young’s Process Framework, Ramus and Killmer’s model |
| Intrinsic motivation (competence, relatedness & autonomy) | Self-Determination Theory |
| Work satisfaction | Tudor’s model, Young’s model |
5.2. 2nd Stage
| 1st Stage | 2nd Stage |
|---|---|
| Environmental concern (defined as altruistic, biopsheric values and awareness of consequences/needs/threat) | Values |
| Ascription of responsibility | |
| Personal Norms (defined as AC/NEP + AR) | |
| Intention | Attitudinal processes |
| Attitudes | |
| Awareness | |
| Social norms (Subjective/perceived norms) | Social factors |
| Injunctive norms | |
| Descriptive norms | |
| Habit | Non-rational factors |
| Affect | |
| Gender | Demographic variables |
| Age | |
| Income | |
| Household size | |
| Residence | |
| Marital status | |
| Social class | |
| Educational level | |
| Management support/superiors | Group factors |
| Group dynamics | |
| Social identity | |
| Organizational context | Organizational factors |
| Organizational structure | |
| Environmental Management Systems | |
| Focus and Policies | |
| Site/department type and size | |
| Organizational culture | |
| Organizational commitment | |
| Situational factors/facilitating conditions | Situational influences, constraints |
| Perceived behavioral control/self-efficacy/coping | Internal Drivers |
| Intrinsic motivation (competence, relatedness & autonomy) | |
| Extrinsic motivation (rewards) | External Drivers |
| Work satisfaction |
5.3. 3rd Stage
| 1st Stage | 2nd Stage | 3rd Stage |
|---|---|---|
| Environmental concern (defined as altruistic, biopsheric values and awareness of consequences/needs/threat) | Values | Intrapersonal factors |
| Ascription of responsibility | ||
| Personal Norms (defined as AC/NEP + AR) | ||
| Intention | Attitudinal processes | |
| Attitudes | ||
| Awareness | ||
| Habit | Non-rational factors | |
| Affect | ||
| Gender | Demographic variables | |
| Age | ||
| Income | ||
| Household size | ||
| Residence | ||
| Marital status | ||
| Social class | ||
| Educational level | ||
| Social norms (Subjective/perceived norms) | Social factors | Interpersonal factors |
| Injunctive norms | ||
| Descriptive norms | ||
| Management support/superiors | Group factors | |
| Group dynamics | ||
| Social identity | ||
| Organizational context | Organizational factors | External factors |
| Organizational structure | ||
| Environmental Management Systems | ||
| Focus and Policies | ||
| Site/department type and size | ||
| Organizational culture | ||
| Organizational commitment | ||
| Situational factors/facilitating conditions | Situational influences, constraints | |
| Perceived behavioral control/self-efficacy/coping | Internal Drivers | Motivational factors |
| Intrinsic motivation (competence, relatedness & autonomy) | ||
| Extrinsic motivation (rewards) | External Drivers | |
| Work satisfaction |
6. Results and Discussions
6.1. Results
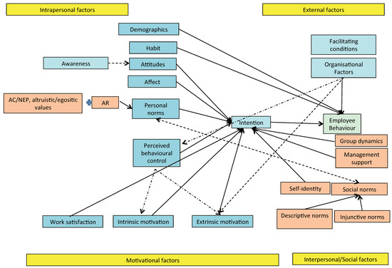
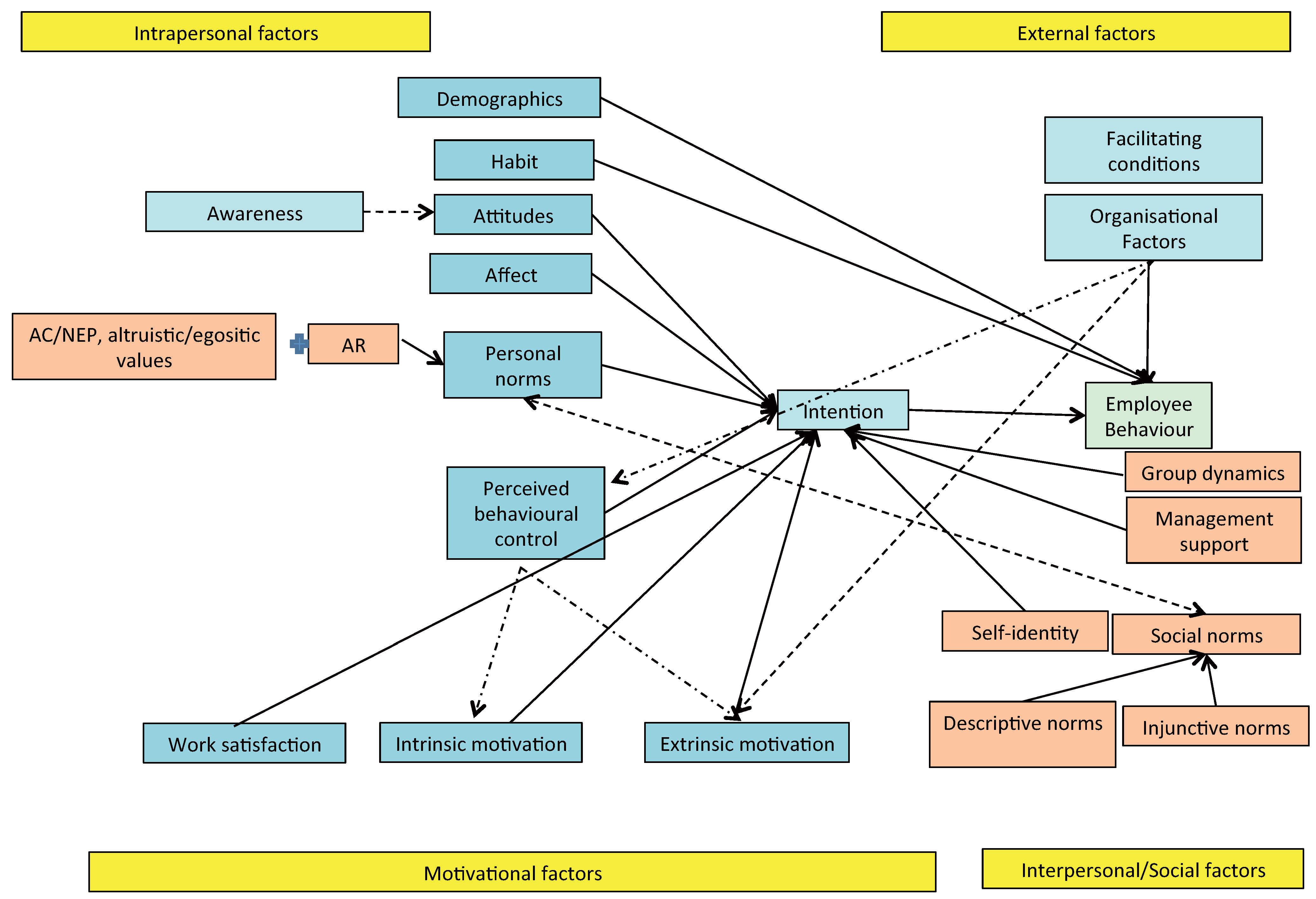
6.2. Conceptualizing the Integrated Framework

6.3. Implications for HR Practice
6.4. Study Limitations and Future Research
7. Conclusions
Acknowledgments
Conflicts of Interest
References
- IPCC. Summary for Policymakers. In Climate Change 2013: The Physical Science Basis. Contribution of Working Group I to the Fifth Assessment Report of the Intergovernmental Panel on Climate Change; Stocker, T.F., Qin, D., Plattner, G.K., Tignor, M., Allen, S.K., Boschung, J., Nauels, A., Xia, Y., Bex, V., Midgley, P.M., Eds.; Cambridge University Press: Cambridge, UK; New York, NY, USA, 2013; pp. 3–29. [Google Scholar]
- IPCC. Summary for Policymakers. In Climate Change 2007: The Physical Science Basis. Contribution of Working Group I to the Fourth Assessment Report of the Intergovernmental Panel on Climate Change; Solomon, S., Qin, D., Manning, M., Tignor, M., Chen, Z., Marquis, M., Averyt, K.B., Tignor, M., Miller, H.L., Eds.; Cambridge University Press: Cambridge, UK; New York, NY, USA, 2007; pp. 1–17. [Google Scholar]
- Houghton, J.T. Climate Change 1995: The Science of Climate Change: Contribution of Working Group I to the Second Assessment Report of the Intergovernmental Panel on Climate Chang, 2nd ed.; Cambridge University Press: Cambridge, UK, 1996. [Google Scholar]
- Agyeman, J.; Kollmus, A. Mind the Gap: Why do people act environmentally and what are the barriers to pro-environmental behavior? Environ. Educ. Res. 2002, 8, 239–260. [Google Scholar]
- Lülfs, R.; Hahn, R. Corporate Greening beyond Formal Programs, Initiatives, and Systems: A Conceptual Model for Voluntary Pro-environmental Behavior of Employees. Eur. Manag. Rev. 2013, 10, 83–98. [Google Scholar] [CrossRef]
- Young, W.; Davis, M.; McNeill, I.M.; Malhorta, B.; Russell, S.; Unsworth, K.; Clegg, C.W. Changing Behavior: Successful Environmental Programmes in the Workplace. Bus. Strategy Environ. 2013. [Google Scholar] [CrossRef]
- Tudor, T.L.; Barr, S.W.; Gilg, A.W. A Novel Conceptual Framework for Examining Environmental Behaviour in Large Organizations: A Case Study of the Cornwall National Health Service (NHS) in the United Kingdom. Environ. Behav. 2008, 40, 426–450. [Google Scholar] [CrossRef]
- Jackson, T. Motivating Sustainable Consumption. A Review of Evidence on Consumer Behaviour and Behavioral Change. A Report to the Sustainable Development Research Network; University of Surrey: Brighton, UK, 2005. [Google Scholar]
- Turuga, R.M.; Howarth, R.B.; Borsuk, M.E. Pro-environmental behaviour Rational choice meets moral motivation. Ann. NY Acad. Sci. 2010, 1185, 211–224. [Google Scholar]
- De Groot, J.I.; Steg, L. Relationships between value orientations, self-determined motivational types and pro-environmental behavioural intentions. J. Environ. Psychol. 2010, 30, 368–378. [Google Scholar] [CrossRef]
- Binney, W.; Hall, M. Towards an understanding of residents’ pro-environmental behavior. In Procedings of the ANZMAC 2011 Conference: Marketing in the Age of Consumerism: Jekyll or Hyde? Perth, WA, Australia, 28–30 November ; pp. 1–7.
- De Groot, J.I.M.; Steg, L. Mean or green: Which values can promote stable pro-environmental behavior? Conserv. Lett. 2009, 2, 61–66. [Google Scholar]
- Hansla, A. Value Orientation,Awareness of Consequences,and Environmental Concern; Department of Psychology,University Gothenburg: Gothenburg, Sweden, 2011. [Google Scholar]
- Poortinga, W.; Spence, A.; Demski, C.; Pidgeon, N.F. Individual-motivational factors in the acceptability of demand-side and supply-side measures to reduce carbon emissions. Energ. Pol. 2012, 48, 812–819. [Google Scholar] [CrossRef]
- Steg, L.; de Groot, J.I.; Dreijerink, L.; Abrahamse, W.; Siero, F. General antecedents of personal norms, policy acceptability, and intentions: The role of values, worldviews, and environmental concern. Soc. Nat. Resour. 2011, 24, 349–367. [Google Scholar] [CrossRef]
- Dunlap, R.E. The New Environmental Paradigm Scale: From Marginality to Worldwide Use. J. Environ. Educ. 2008, 40, 3–18. [Google Scholar] [CrossRef]
- Amburgey, J.W.; Thoman, D.B. Dimensionality of the New Ecological Paradigm Issues of Factor Structure and Measurement. Environ. Behav. 2012, 44, 235–256. [Google Scholar] [CrossRef]
- Schwartz, S.H. Are there universal aspects in the structure and contents of human values? J. Soc. Issues 1994, 50, 19–45. [Google Scholar] [CrossRef]
- Clayton, S.; Myers, G. Conservation Psychology: Understanding and Promoting Human Care for Nature; John Wiley & Sons: New York, NY, USA, 2011. [Google Scholar]
- Schwartz, S.H.; Cieciuch, J.; Vecchione, M.; Davidov, E.; Fischer, R.; Beierlein, C.; Ramos, A.; Verkasalo, M.; Lönnqvist, J.-E.; Demirutku, K. Refining the theory of basic individual values. J. Personal. Soc. Psychol. 2012, 103, 663–688. [Google Scholar] [CrossRef]
- Stern, P.C. New Environmental Theories: Toward a Coherent Theory of Environmentally Significant Behavior. J. Soc. Issues 2000, 56, 407–424. [Google Scholar] [CrossRef]
- Stern, P.C.; Dietz, T.; Abel, T.; Guagnano, G.A.; Kalof, L. A value-belief-norm theory of support for social movements: The case of environmentalism. Res. Hum. Ecol. 1999, 6, 81–97. [Google Scholar]
- Ajzen, I. The theory of planned behavior. Organ. Behav. Hum. Decis. Process. 1991, 50, 179–211. [Google Scholar] [CrossRef]
- Ajzen, I.; Fishbein, M. The influence of attitudes on behavior. In The Handbook of Attitudes; Albarracin, B.T., Johnson, B.T., Zanna, M.P., Eds.; Erlbaum: Mahwah, NJ, USA, 2005; pp. 173–221. [Google Scholar]
- Gagnon, M.-P.; Godin, G.; Gagné, C.; Fortin, J.-P.; Lamothe, L.; Reinharz, D.; Cloutier, A. An adaptation of the theory of interpersonal behaviour to the study of telemedicine adoption by physicians. Int. J. Med. Inform. 2003, 71, 103–115. [Google Scholar] [CrossRef] [PubMed]
- Triandis, H.C. Values, attitudes, and interpersonal behavior. In Nebraska Symposium on Motivation; Howe, H., Page, M., Eds.; University of Nebraska Press: Lincoln, NE, USA, 1979; pp. 195–295. [Google Scholar]
- Lülfs, R.; Hahn, R. Sustainable Behaviour in the Business Sphere—A Comprehensive Overview of the Explanatory Power of Psychological Models. Organ. Environ. 2014, 27, 43–64. [Google Scholar] [CrossRef]
- Sopha, B.M. Sustainable Paper Consumption: Exploring Behavioral Factors. Soc. Sci. 2013, 2, 270–283. [Google Scholar] [CrossRef]
- Rogers, R.W. A protection motivation theory of fear appeals and attitude change. J. Psychol. 1975, 91, 93–114. [Google Scholar] [CrossRef]
- Rogers, R.W.; Prentice-Dunn, S. Protection motivation theory. In Handbook of Health Behavior Research: Vol 1. Determinants of Health Behavior: Personal and Social; Gochmann, D., Ed.; Plenum: New York, NY, USA, 1997; pp. 96–98. [Google Scholar]
- Floyd, D.L. A meta analysis of research on protection motivation theory. J. Appl. Soc. Psychol. 2000, 3, 407–429. [Google Scholar] [CrossRef]
- Homburg, A.; Stolberg, A. Explaining pro-environmental behavior with a cognitive theory of stress. J. Environ. Psychol. 2006, 26, 1–14. [Google Scholar] [CrossRef]
- Kim, S.; Jeong, S.-H.; Hwang, Y. Predictors of pro-environmental behaviors of American and Korean students the application of the theory. Sci. Commun. 2013, 35, 168–188. [Google Scholar] [CrossRef]
- Lazarus, R.S. Fifty Years of the Research and Theory of RS Lazarus: An Analysis of Historical and Perennial Issues; Psychology Press: Hove, UK, 2013. [Google Scholar]
- Deci, E.L.; Ryan, R.M. Facilitating optimal motivation and psychological well-being across life’s domains. Can. Psychol. 2008, 49, 14–23. [Google Scholar] [CrossRef]
- Ryan, R.M.; Weinstein, N.; Bernstein, J.; Brown, K.W.; Mistretta, L.; Gagné, M. Vitalizing effects of being outdoors and in nature. J. Environ. Psychol. 2010, 30, 159–168. [Google Scholar] [CrossRef]
- Pelletier, L.G.; Fortier, M.S.; Vallerand, R.J.; Briere, N.M. Associations among perceived autonomy support, forms of self-regulation, and persistence: A prospective study. Motiv. Emot. 2001, 25, 279–306. [Google Scholar] [CrossRef]
- Pelletier, L.G.; Tuson, K.M.; Green-Demers, I.; Noels, K.; Beaton, A.M. Why are you doing things for the environment? The motivation toward the environment scale. J. Appl. Soc. Psychol. 1998, 28, 437–468. [Google Scholar] [CrossRef]
- Osbaldiston, R.; Sheldon, K.M. Promoting internalized motivation for environmentally responsible behavior: A prospective study of environmental goals. J. Environ. Psychol. 2003, 23, 349–357. [Google Scholar] [CrossRef]
- Lepper, M.R.; Henderlong, J. Turning “play” into “work” and “work” into “play”: 25 years of research on intrinsic versus extrinsic motivation. In Intrinsic and Extrinsic Motivation: The Search for Optimal Motivation and Performance; Sansone, C., Harackiewicz, J.M., Eds.; Academic Press: San Diego, CA, USA, 2000; pp. 257–307. [Google Scholar]
- Bedford, T.; Collingwood, P.; Darnton, A.; Evans, D.; Gatersleben, B.; Abrahamse, W.; Jackson, T. Motivations for Pro-Environmental Behaviour: A Report to the Depart for Environment, Food and Rural Affairs; DEFRA: London, UK, 2008. [Google Scholar]
- Kassirer, J. Tools of Change Workbook. Available online: http://www.toolsofchange.com/en/tools-of-change/ (accessed on 19 April 2014).
- McKenzie-Mohr, D. Fostering Sustainable Behaviour. Available online: http://www.cbsm.com/public/world.lasso (accessed on 19 January 2014).
- McKenzie-Mohr, D. Tools of Change. Available online: http://www.toolsofchange.com/en/programs/community-based-social-marketing/ (accessed on 19 Janaury 2014).
- Hidi, S.; Harackiewicz, J.M. Motivating the academically unmotivated: A critical issue for the 21st century. Rev. Educ. Res. 2000, 70, 151–179. [Google Scholar] [CrossRef]
- Palmer, J. Environmental Education in the 21st Century: Theory, Practice, Progress and Promise; Routledge: New York, NY, USA, 2002. [Google Scholar]
- Huckle, J. Environmental education and sustainability: A view from critical theory. In Environmental Education: A pathway to sustainability; John, Fien, Ed.; Deakin University Press: Melbourne, Australia, 1993; pp. 43–68. [Google Scholar]
- Bratt, C. The Impact of Norms and Assumed Consequences on Recycling Behavior. Environ. Behav. 1999, 31, 630–656. [Google Scholar] [CrossRef]
- Jensen, B.B.; Schnack, K. The action competence approach in environmental education: Reprinted from Environmental Education Research (1997). Environ. Educ. Res. 2006, 12, 471–486. [Google Scholar] [CrossRef]
- Hobson, K. Sustainable Lifestyles: Rethinking Barriers and Behaviour Change. In Exploring Sustainable Consumption: Evironmental Policy and the Social Sciences; Murphy, J., Cohen, M.J., Eds.; Pergamon Press: Oxfrod, UK, 2001; pp. 191–209. [Google Scholar]
- Blumstein, D.T.; Saylan, C. The Failure of Enviornmental Education (and How We Can Fix It). PLoS Biol. 2007. Available online: http://www.plosbiology.org/article/info%3Adoi%2F10.1371%2Fjournal.pbio.0050120 (accessed on 15 June 2014). [CrossRef]
- Whitmarsh, L.; O’Neill, S. Green identity, green living? The role of pro-environmental self-identity in determining consistency across diverse pro-environmental behaviours. J. Environ. Psychol. 2010, 30, 305–314. [Google Scholar] [CrossRef]
- Barr, S. Strategies for sustainability: Citizens and responsible environmental behaviour. Area 2003, 35, 227–240. [Google Scholar] [CrossRef]
- Jensen, B.B. Knowledge, Action and Pro-environmental Behaviour. Environ. Educ. Res. 2002, 8, 325–334. [Google Scholar] [CrossRef]
- Breiting, S.; Mogensen, F. Action competence and environmental education. Camb. J. Educ. 1999, 29, 349–353. [Google Scholar] [CrossRef]
- Mogensen, F.; Schnack, K. The action competence approach and the “new” discourses of education for sustainable development, competence and quality criteria. Enviro. Educ. Res. 2010, 16, 59–74. [Google Scholar]
- Schultz, P.; Zelezny, L.C. Values and proenvironmental behavior. J. Cross-Cult. Psychol. 1998, 29, 540–558. [Google Scholar]
- Gatersleben, B.; Steg, L.; Vlek, C. Measurement and Determinants of Environmentally Significant Consumer Behaviour. Environ. Behav. 2002, 34, 335–362. [Google Scholar] [CrossRef]
- Bamberg, S.; Möser, G. Twenty years after Hines, Hungerford, and Tomera: A new meta-analysis of psycho-social determinants of pro-environmental behaviour. J. Environ. Psychol. 2007, 27, 14–25. [Google Scholar] [CrossRef]
- Giddens, A. The Constitution of Society: Outline of the Theory of Structuration; Polity Press: Oxford, UK, 1984. [Google Scholar]
- Giddens, A. The Constitution of Society: Outline of the Theory of Structuration; John Wiley & Sons: New York, NY, USA, 2013. [Google Scholar]
- Boucaut, R. Understanding workplace bullying: A practical application of Giddens’ structuration theory. Int. Educ. J. 2001, 2, 65–73. [Google Scholar]
- Hobson, K. Thinking habits into action: The role of knowledge and process in questioning household consumption practices. Local Environ. 2003, 8, 95–112. [Google Scholar] [CrossRef]
- Hargreaves, T. Making Pro-Environmental Behaviour Work: An Ethnographic Case Study of Practice, Process and Power in the Workplace. Unpublished Ph.D. Thesis, University of East Anglia, Norwich, UK, 2008. [Google Scholar]
- Cialdini, R.B. Crafting Normative Messages to Protect the Environment. Curr. Dir. Psychol. Sci. 2003, 12, 105–109. [Google Scholar] [CrossRef]
- Kallgren, C.A.; Reno, R.R.; Cialdini, R.B. A Focus Theory of Normative Conduct: When Norms Do and Do not Affect Behavior. Personal. Soc. Psychol. Bull. 2000, 26, 1002–1012. [Google Scholar] [CrossRef]
- Fornara, F.; Carrus, G.; Passafaro, P.; Bonnes, M. Distinguishing the sources of normative influence on proenvironmental behaviors: The role of local norms in household waste recycling. Group Processes Intergroup Relat. 2011, 14, 623–635. [Google Scholar] [CrossRef]
- Jenkins, R. Social Identity; Taylor & Francis: London, UK, 2008. [Google Scholar]
- Conner, M.; Armitage, C.J. Extending the Theory of Planned Behavior: A Review and Avenues for Further Research. J. Appl. Soc. Psychol. 1998, 28, 1429–1464. [Google Scholar] [CrossRef]
- Poortinga, W.; Whitmarsh, L.; Suffolk, C. The introduction of a single-use carrier bag charge in Wales: Attitude change and behavioural spillover effects. J. Environ. Psychol. 2013, 36, 240–247. [Google Scholar] [CrossRef]
- Lo, S.H.; Peters, G.J.Y.; van Breukelen, G.J.P.; Kok, G. Only reasoned action? An interorganizational study of energy-saving behaviors in office buildings. Energy Effic. 2014, 1–15. [Google Scholar] [CrossRef]
- Lo, S.H.; Peters, G.J.Y.; van Breukelen, G.J.P.; Kok, G. A review of determinants of and interventions for proenvironmental behaviors in organizations. J. Appl. Soc. Psychol. 2012, 42, 2933–2967. [Google Scholar] [CrossRef]
- Lo, S.H.; van Breukelen, G.J.P.; Peters, G.J.Y.; Kok, G. Proenvironmental travel behavior among office workers: A qualitative study of individual and organizational determinants. Transp. Res. 2013, 56, 11–22. [Google Scholar]
- Lo, S.H.; van Breukelen, G.J.P.; Peters, G.J.Y.; Kok, G. Energy-Related Behaviors in Office Buildings: A Qualitative Study on Individual and Organisational Determinants. Appl. Psychol. 2012, 61, 227–249. [Google Scholar] [CrossRef]
- Ramus, C.A.; Killmer, A.B.C. Corporate greening through prosocial extrarole behaviours—A conceptual framework for employee motivation. Bus. Strategy Environ. 2007, 16, 554–570. [Google Scholar] [CrossRef]
- Jones, R.E. Understanding paper recycling in an institutionally supportive setting: An application of the theory of reasoned action. J. Environm. Syst. 1989, 19, 307–321. [Google Scholar] [CrossRef]
- Scherbaum, C.A.; Popovich, P.M.; Finlinson, S. Exploring Individual-Level Factors Related to Employee Energy-Conservation Behaviors at Work. J. Appl. Soc. Psychol. 2008, 38, 818–835. [Google Scholar] [CrossRef]
- Daily, B.F.; Bishop, J.W.; Govindarajulu, N. A conceptual model for organizational citizenship behavior directed toward the environment. Bus. Soc. 2009, 48, 243–256. [Google Scholar] [CrossRef]
- Temminck, E.; Mearns, K.; Fruhen, L. Motivating Employees towards Sustainable Behaviour. Bus. Strategy Environ. 2013. Available online: http://onlinelibrary.wiley.com/doi/10.1002/bse.1827/abstract (accessed on 15 June 2014). [CrossRef]
- Bissing-Olson, M.J.; Iyer, A.; Fielding, K.S.; Zacher, H. Relationships between daily affect and pro-environmental behavior at work: The moderating role of pro-environmental attitude. J. Organ. Behav. 2012, 34, 156–175. [Google Scholar]
- Bendassolli, P.F. Theory Building in Qualitative Research: Reconsidering the Problem of Induction. Qual. Soc. Res. 2013, 14, 1–20. [Google Scholar]
- Robson, C. Real World Research: A Resource for Users of Social Research Methods in Applied Settings, 3rd ed.; John Wiley & Sons: Chichester, UK, 2011. [Google Scholar]
- Osbaldiston, R.; Scott, J.P. Environmental sustainability and behavioral science meta-analysis of proenvironmental behavior experiments. Environ. Behav. 2012, 44, 257–299. [Google Scholar] [CrossRef]
- Guion, L.A.; Diehl, D.C.; McDonald, D. Triangulation: Establishing the Validity of Qualitative Studies. Available online: http://edis.ifas.ufl.edu/fy394 (accessed on 15 June 2014).
- Young, W.; Middlemiss, L. A rethink of how policy and social science approach changing individuals’ actions on greenhouse gas emissions. Energ. Pol. 2012, 41, 742–747. [Google Scholar] [CrossRef]
- Klöckner, C.A.; Blöbaum, A. A comprehensive action determination model: Toward a broader understanding of ecological behaviour using the example of travel mode choice. J. Environ. Psychol. 2010, 30, 574–586. [Google Scholar] [CrossRef]
- Wiidegren, Ö. The new environmental paradigm and personal norms. Environ. Behav. 1998, 30, 75–100. [Google Scholar]
- Stern, P.C.; Dietz, T.; Guagnano, G.A. The New Ecological Paradigm in Social Psychological Context. Environ. Behav. 1995, 27, 723–743. [Google Scholar] [CrossRef]
- Oreg, S.; Katz-Gerro, T. Predicting proenviornmental behavior cross-nationally values, the Theory. Environ. Behav. 2008, 38, 462–483. [Google Scholar] [CrossRef]
- Steg, L.; Vlek, C. Encouraging pro-environmental behaviour: An integrative review and research agenda. J. Environ. Psychol. 2009, 29, 309–317. [Google Scholar] [CrossRef]
- Stone, D.N.; Deci, E.L.; Ryan, R.M. Beyond talk: Creating autonomous motivation through self-determination theory. J. Gen. Manag. 2010, 34, 75–91. [Google Scholar]
- Dolan, P.; Hallsworth, M.; Halpern, D.; King, D.; Vlaev, I. MINDSPACE Influencing Behaviour through Public Policy; Institute for Government: London, UK, 2009. [Google Scholar]
- Bulbul, C.; Menon, G. The Power of Emotional Appeals in Advertising. J. Advert. Res. 2010, 50, 169–180. [Google Scholar] [CrossRef]
© 2014 by the authors; licensee MDPI, Basel, Switzerland. This article is an open access article distributed under the terms and conditions of the Creative Commons Attribution license (http://creativecommons.org/licenses/by/3.0/).
Share and Cite
McDonald, F.V. Developing an Integrated Conceptual Framework of Pro-Environmental Behavior in the Workplace through Synthesis of the Current Literature. Adm. Sci. 2014, 4, 276-303. https://doi.org/10.3390/admsci4030276
McDonald FV. Developing an Integrated Conceptual Framework of Pro-Environmental Behavior in the Workplace through Synthesis of the Current Literature. Administrative Sciences. 2014; 4(3):276-303. https://doi.org/10.3390/admsci4030276
Chicago/Turabian StyleMcDonald, Faye V. 2014. "Developing an Integrated Conceptual Framework of Pro-Environmental Behavior in the Workplace through Synthesis of the Current Literature" Administrative Sciences 4, no. 3: 276-303. https://doi.org/10.3390/admsci4030276
APA StyleMcDonald, F. V. (2014). Developing an Integrated Conceptual Framework of Pro-Environmental Behavior in the Workplace through Synthesis of the Current Literature. Administrative Sciences, 4(3), 276-303. https://doi.org/10.3390/admsci4030276
