Tailoring the Ideal Customer: A Methodological Framework for Buyer Persona Design in the Tailoring Industry
Abstract
1. Introduction
- To develop representative buyer persona profiles for artisanal tailoring within digitally mediated consumption environments.
- To compare “traditional” and “digitally oriented” consumer segments across demographic, behavioral, symbolic, and perceptual dimensions.
- To identify market segments capable of generating sustainable economic value while preserving cultural authenticity and artisanal integrity.
2. Theoretical Framework
2.1. Digital Transformation as a Sociotechnical and Cultural Meta-Paradigm
2.2. Consumer Culture Theory and the Hybrid Consumer
2.3. Value Co-Creation and the Service-Dominant Logic
2.4. Buyer Persona Theory and Human-Centered Design Thinking
2.5. Cultural Heritage, Authenticity, and Digital Continuity
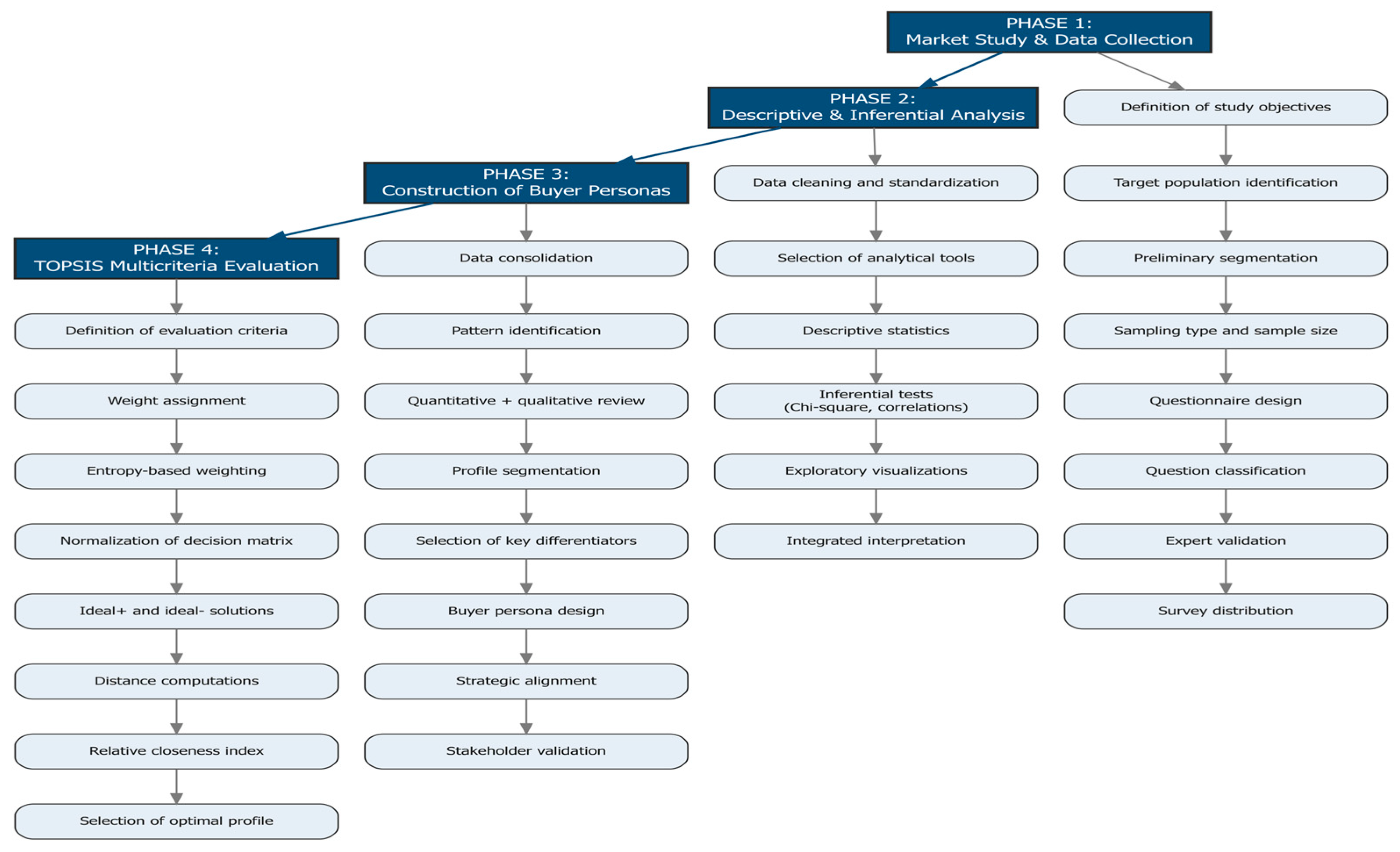
3. Materials and Methods
3.1. Market Research and Data Collection
- Sociodemographic characteristics
- Purchasing motivations, expectations, and preferences
- Consumption behavior and decision-making processes
- Digital platform usage and interaction frequency
3.2. Descriptive and Inferential Statistical Analysis
3.3. Buyer Persona Development
- General description.
- Purchasing motivations.
- Digital behavior.
- Pain points.
- Value-creation opportunities.
3.4. Multicriteria Evaluation (TOPSIS Method)
- Interest in fashion and stylistic orientation.
- Preferred purchasing modality (online vs. in-person).
- Decision-making style.
- Pain points (e.g., customization requirements, price sensitivity, delivery time constraints).
- Age group.
- Normalization of the decision matrix using vector normalization to ensure comparability across criteria.
- Identification of ideal and anti-ideal solutions, representing the best and worst performance values for each criterion.
- Computation of Euclidean distances between each alternative and the ideal and anti-ideal solutions.
- Calculation of the closeness coefficient (Cᵢ), where values closer to 1 indicate greater alignment with organizational objectives.
4. Results
4.1. Descriptive Analysis
4.1.1. Profile of Current Customers
4.1.2. Profile of Potential Customers
4.2. Inferential Analysis
4.2.1. Inferential Patterns Among Current Clients
- Significantly longer and more continuous relationships with the tailoring atelier;
- Higher reported satisfaction with both product outcomes and service processes;
- A stronger propensity to recommend the brand within family, professional, and social networks; and
- A pronounced valuation of personalized attention, interpersonal trust, and tangible indicators of craftsmanship and material quality.
- More frequent and intensive use of social media platforms.
- Greater daily time allocation to digital environments.
- Higher willingness to interact with the brand through digital communication channels.
- A stronger disposition toward online purchasing and digital payment solutions.
4.2.2. Inferential Patterns Among Potential Clients
- Predominant clothing styles worn.
- Frequency and intensity of fashion-related purchases.
- Motivations and evaluative criteria guiding brand and store selection.
- Levels of familiarity with bespoke and semi-bespoke tailoring services.
- Frequency and intensity of social media use.
- Preferred digital content formats and platforms.
- Likelihood of following fashion brands online.
- Degree of influence exerted by social networks and digital influencers on purchase decisions.
- Willingness to engage in e-commerce and digital personalization tools.
4.2.3. Segment Synthesis and Strategic Interpretation
- Digital Consumers (approximately 18–33 years)
- Prioritize convenience, interactivity, visual coherence, and frictionless digital experiences.
- Exhibit strong openness to co-creation tools, algorithmic personalization, immersive content, and hybrid purchase journeys.
- Are highly influenced by social media dynamics, peer-generated reviews, and influencer-mediated credibility.
- 2.
- Classic Consumers (approximately 40+ years)
- Prioritize emotional connection, tactile interaction, brand heritage, and localized reputation.
- Display moderate but steadily increasing levels of digital adoption, particularly when digital channels reinforce trust, service continuity, and relational familiarity.
- These patterns empirically confirm the existence of a dual-segment consumer ecosystem within the contemporary artisanal tailoring market:
- The Classic Consumer— grounded in loyalty, tradition, and appreciation for handcrafted excellence.
- The Digital Consumer— oriented toward aesthetic optimization, continuous connectivity, and experiential personalization.
4.3. Buyer Personas Profiles
4.4. Multicriteria Evaluation (TOPSIS Analysis)
Strategic Insights
- Classic Consumers (Older Men and Older Women): These segments constitute the financial and symbolic core of the business. Their consistent loyalty and appreciation for craftsmanship sustain the brand’s authenticity and premium value proposition.
- Digital Consumers (Young Women and Young Men): These segments enable scalable market expansion through multi-platform engagement, elevated aesthetic expectations, and strong responsiveness to hybrid (physical–digital) customer journeys.
5. Discussion
5.1. Behavioral Implications: Personalization as a Convergent Value Logic
5.2. Strategic Insights: Dual Value Trajectories in Post-Digital Tailoring
5.3. Implications for Micro-Heritage Economies
5.4. Toward a Theory of Post-Digital Artisanal Sustainability
6. Conclusions
6.1. Dual Consumer Paradigms as Strategic Complements
6.2. Toward Humanized Digitalization and Augmented Craftsmanship
6.3. Managerial Implications and Future Research Directions
Author Contributions
Funding
Institutional Review Board Statement
Informed Consent Statement
Data Availability Statement
Acknowledgments
Conflicts of Interest
References
- Agarwal, R. (2020). Transformación digital: Un camino al valor económico y social. Revista CEA, 6(12), 9–12. [Google Scholar] [CrossRef]
- Aguilar Uribe, J., Castañeda Sarabia, R., Gamboa Castro, E. A., & Ulate Soto, I. (2025). Perfil de los consumidores mexicanos de servicios de telefonía móvil en medio del COVID-19 durante el segundo semestre de 2023. Cuadernos de Administración, 41(81), e20114281. [Google Scholar] [CrossRef]
- Aimé, I., Berger-Remy, F., & Laporte, M.-E. (2022). The brand, the persona and the algorithm: How datafication is reconfiguring marketing work☆. Journal of Business Research, 145, 814–827. [Google Scholar] [CrossRef]
- Akhtar, W. H., Watanabe, C., Tou, Y., & Neittaanmäki, P. (2022). A New perspective on the textile and apparel industry in the digital transformation era. Textiles, 2(4), 633–656. [Google Scholar] [CrossRef]
- Allua, S., & Thompson, C. B. (2009). Inferential statistics. Air Medical Journal, 28(4), 168–171. [Google Scholar] [CrossRef]
- Anamofa, J. N., Sartini, S. S., & Ariani, I. (2025). Interpreting digital capitalism as a modern myth through ernst Cassirer’s philosophy of symbolic forms. Journal of Cultural Analysis and Social Change, 10(1), 18–32. [Google Scholar] [CrossRef]
- Anwar, R. S., Ahmed, R. R., Streimikiene, D., Strielkowski, W., & Streimikis, J. (2025). Customer engagement, innovation, and sustainable consumption: Analyzing personalized, innovative, sustainable phygital products. Journal of Innovation & Knowledge, 10(1), 100642. [Google Scholar] [CrossRef]
- Argento, D., Dobija, D., Grossi, G., Marrone, M., & Mora, L. (2025). The unaccounted effects of digital transformation: Implications for accounting, auditing and accountability research. Accounting, Auditing & Accountability Journal, 38(3), 765–796. [Google Scholar] [CrossRef]
- Arnould, E. J., & Thompson, C. J. (2005). Consumer Culture Theory (CCT): Twenty years of research. Journal of Consumer Research, 31(4), 868–882. [Google Scholar] [CrossRef]
- Ballesteros, L., Peñaherrera, S., Ballesteros, L., & Monge, J. (2022). The buyer person as a digital marketing strategy: Case study Tungurahua tourism sector. 1er Congreso Universal de Las Ciencias y La Investigación, eUTA105. [Google Scholar] [CrossRef]
- Basile, V., Brandão, A., & Ferreira, M. (2024). Does user-generated content influence value co-creation in the context of luxury fashion brand communities? Matching inclusivity and exclusivity. Italian Journal of Marketing, 2024(4), 419–444. [Google Scholar] [CrossRef]
- Belk, R. W. (2013). Extended self in a digital world. Journal of Consumer Research, 40(3), 477–500. [Google Scholar] [CrossRef]
- Berthinier-Poncet, A., Podmetina, D., & Robbins, P. (2025). The art of innovation: How arts-based initiatives can nurture innovation dynamic capabilities. Technovation, 148, 103337. [Google Scholar] [CrossRef]
- Bonazzi, M., Cancellieri, G., & Casarin, F. (2024). Omnivorous cultural consumption and the co-creation of cultural products: Interactive versus participatory art. Journal of Consumer Culture, 24(1), 24–44. [Google Scholar] [CrossRef]
- Carvache Franco, M., Carrascosa López, C., & Carvache Franco, W. (2024). Market segmentation and consumer motivations in protected natural parks: A study from Spain. PLoS ONE, 19(1), e0296199. [Google Scholar] [CrossRef] [PubMed]
- Chakraborty, S. (2022). TOPSIS and modified TOPSIS: A comparative analysis. Decision Analytics Journal, 2, 100021. [Google Scholar] [CrossRef]
- Chen, C., Leask, A., & Phou, S. (2016). Symbolic, experiential and functional consumptions of heritage tourism destinations: The case of Angkor world heritage site, cambodia. International Journal of Tourism Research, 18(6), 602–611. [Google Scholar] [CrossRef]
- Chen, M., Martins, T. S., Zhang, L., & Dong, H. (2025). Digital transformation in project management: A systematic review and research agenda. Systems, 13(8), 625. [Google Scholar] [CrossRef]
- Choi, E., Ko, E., & Kim, A. J. (2016). Explaining and predicting purchase intentions following luxury-fashion brand value co-creation encounters. Journal of Business Research, 69(12), 5827–5832. [Google Scholar] [CrossRef]
- Christensen, R. N., Morris, B. S., Arenas, A., & Hubert, M. (2025). Young Consumers’ ict use and digital maturity: A computational literature review, integrative framework, and future research agenda. International Journal of Consumer Studies, 49(5), e70115. [Google Scholar] [CrossRef]
- Christofi, M., Lamprinakos, G., Nguyen, D. K., & Tran, P. T. (2025). Digital strategy design and digital transformation: A review and future research directions. International Marketing Review, 42(6), 1065–1086. [Google Scholar] [CrossRef]
- Chu, S.-C., Yim, M. Y.-C., & Mundel, J. (2025). Artificial intelligence, virtual and augmented reality, social media, online reviews, and influencers: A review of how service businesses use promotional devices and future research directions. International Journal of Advertising, 44(5), 798–828. [Google Scholar] [CrossRef]
- Creamer, E. G., & Tendhar, C. (2015). Using inferences to evaluate the value added of mixed methods research: A content analysis. International Journal of Multiple Research Approaches, 9(1), 57–72. [Google Scholar] [CrossRef]
- Creswell, J. W., & Inoue, M. (2025). A process for conducting mixed methods data analysis. Journal of General and Family Medicine, 26(1), 4–11. [Google Scholar] [CrossRef]
- Crick, J. M. (2024). Analyzing survey data in marketing research: A guide for academics and postgraduate students. Journal of Strategic Marketing, 32(2), 203–215. [Google Scholar] [CrossRef]
- Cruz, A., & Karatzas, S. (2020). Understanding your buyer persona. In Digital and social media marketing (pp. 69–97). Routledge. [Google Scholar] [CrossRef]
- DANE. (2023). Proyecciones y retroproyecciones de población municipal para el periodo 1985-2019 y 2020–2035 con base en el CNPV 2018. Available online: https://www.dane.gov.co/index.php/estadisticas-por-tema/demografia-y-poblacion/proyecciones-de-poblacion (accessed on 3 January 2025).
- Dąbrowska, J., Almpanopoulou, A., Brem, A., Chesbrough, H., Cucino, V., Di Minin, A., Giones, F., Hakala, H., Marullo, C., Mention, A., Mortara, L., Nørskov, S., Nylund, P. A., Oddo, C. M., Radziwon, A., & Ritala, P. (2022). Digital transformation, for better or worse: A critical multi-level research agenda. R&D Management, 52(5), 930–954. [Google Scholar] [CrossRef]
- De Bernardi, P., Bertello, A., & Shams, S. M. R. (2019). Logics hindering digital transformation in cultural heritage strategic management: An exploratory case study. Tourism Analysis, 24(3), 315–327. [Google Scholar] [CrossRef]
- De la Cruz Galicia, M. C., Vidal Reyes, L., Rincon Molina, C. I., Martinez Soberanez, C. I., & Rodríguez Reyes, T. (2025). Dissemination and marketing of artisanal products from indigenous peoples and communities on digital platforms: Review of strategies and challenges. Ciencia Latina Revista Científica Multidisciplinar, 9(5), 14539–14549. [Google Scholar] [CrossRef]
- Del Olmo Arriaga, J. L., Pretel Jiménez, M., & Ruíz Viñals, C. (2025). From fast fashion to shared sustainability: The role of digital communication and policy in generation Z’s consumption Habits. Sustainability, 17(18), 8382. [Google Scholar] [CrossRef]
- Dey, B. L., Yen, D., & Samuel, L. (2020). Digital consumer culture and digital acculturation. International Journal of Information Management, 51, 102057. [Google Scholar] [CrossRef]
- Discetti, R., & Anderson, M. (2023). Hybrid consumer activism in fairtrade towns: Exploring digital consumer activism through spatiality. Consumption Markets & Culture, 26(4), 280–297. [Google Scholar] [CrossRef]
- Díaz Soloaga, P., Carcelén García, S. L., & Díaz-Bustamante Ventisca, M. (2023). Perceived brand value and brand co-creation attitudes through eWOM: A typology of co-creator digital users. Revista de Comunicación, 22(1), 89–107. [Google Scholar] [CrossRef]
- Dong, Y. (2023). Descriptive statistics and its applications. Highlights in Science, Engineering and Technology, 47, 16–23. [Google Scholar] [CrossRef]
- D’Uonno, M. (2017). A handbook for tailoring craftsmanship industries. Communicate the intangible values of traditional methods through images. Proceedings, 1(9), 912. [Google Scholar] [CrossRef]
- Enyejo, J. O., Obani, O. Q., Afolabi, O., Igba, E., & Ibokette, A. I. (2024). Effect of Augmented Reality (AR) and Virtual Reality (VR) experiences on customer engagement and purchase behavior in retail stores. Magna Scientia Advanced Research and Reviews, 11(2), 132–150. [Google Scholar] [CrossRef]
- Felipe Sgorla, A., Melacarne, C., & Banchetti, C. (2025). Tradition and innovation: Ecologies of sustainable learning in contemporary craft work. In The future of work-the development of sustainable workplaces (1st ed., Vol. 2). IntechOpen. [Google Scholar] [CrossRef]
- Gavrila Gavrila, S., González Tejero, C. B., Gómez Gandía, J. A., & de Lucas Ancillo, A. (2023). The impact of automation and optimization on customer experience: A consumer perspective. Humanities and Social Sciences Communications, 10(1), 877. [Google Scholar] [CrossRef]
- Grandinetti, R., Bettiol, M., & Di Maria, E. (2022). Contexts of consumption and their evolution in the digital age: Beyond the service-dominant logic. Administrative Sciences, 12(4), 121. [Google Scholar] [CrossRef]
- Grand View Research. (2025, September 2). Fashion technology market (2025–2030). Available online: https://www.grandviewresearch.com/industry-analysis/fashion-technology-market-report (accessed on 22 September 2025).
- Haris, A. (2024). Consumer behavior shifts in digital age: Impact on brand loyalty. Advances: Jurnal Ekonomi & Bisnis, 3(1), 38–51. [Google Scholar] [CrossRef]
- Heeks, R. (2022). Digital inequality beyond the digital divide: Conceptualizing adverse digital incorporation in the global South. Information Technology for Development, 28(4), 688–704. [Google Scholar] [CrossRef]
- Hernández-Morales, Á., Guerra-Rodríguez, P., & Hernández-Morales, C. E. (2025). Buyer persona del turista Generación Z, un reto para los Guías Turísticos. Vinculatégica EFAN, 11(5), 37–53. [Google Scholar] [CrossRef]
- Homburg, C., & Wielgos, D. M. (2022). The value relevance of digital marketing capabilities to firm performance. Journal of the Academy of Marketing Science, 50(4), 666–688. [Google Scholar] [CrossRef]
- Hossain, M. B., Rahman, M. U., Čater, T., & Vasa, L. (2025). Determinants of SMEs’ strategic entrepreneurial innovative digitalization: Examining the mediation role of human capital. European Journal of Innovation Management, 28(7), 2733–2760. [Google Scholar] [CrossRef]
- Jansen, B. J., Salminen, J., Jung, S., & Guan, K. (2021). Data-driven personas. Synthesis Lectures on Human-Centered Informatics, 14(1), i–317. [Google Scholar] [CrossRef]
- Kessler, A., Frank, H., & Fuetsch, E. (2025). Conceptualizing digitalization orientation as a strategic posture–How to boost the impact of digital technologies in businesses: A qualitative good practices approach. Technological Forecasting and Social Change, 213, 123997. [Google Scholar] [CrossRef]
- Kotler, P., Kartajaya, H., & Setiawan, I. (2021). Marketing 5.0: Tecnología para la humanidad (1st ed.). LID Editorial. [Google Scholar]
- Leso, B. H., Cortimiglia, M. N., & Ghezzi, A. (2023). The contribution of organizational culture, structure, and leadership factors in the digital transformation of SMEs: A mixed-methods approach. Cognition, Technology & Work, 25(1), 151–179. [Google Scholar] [CrossRef]
- Liu, S., & Liu, C. (2025). Mapping the digital transformation in the fashion industry: The past, present and future. Journal of Fashion Marketing and Management: An International Journal, 29(7), 1292–1319. [Google Scholar] [CrossRef]
- Liu, X., Hong, S., Su, Z., & Zhou, Y. (2025). The impact of digital transformation on high-quality development of manufacturing enterprises: An integrated perspective on efficiency and social responsibility. Mathematics, 13(5), 815. [Google Scholar] [CrossRef]
- Loisel, Q. E. A., An, Q., Anand-Kumar, V., Balaskas, G., Papadopoulos, H., Pappa, D., Giné-Garriga, M., Longworth, G. R., & Chastin, S. F. M. (2025). Scoping review of needs for digital technology in co-creation: A health CASCADE study. Research Involvement and Engagement, 11(1), 121. [Google Scholar] [CrossRef]
- Lojacono, G., & Ru Yun Pan, L. (2021). Resilience of luxury companies in times of change. De Gruyter. [Google Scholar] [CrossRef]
- Love, J., Selker, R., Marsman, M., Jamil, T., Dropmann, D., Verhagen, J., Ly, A., Gronau, Q. F., Smíra, M., Epskamp, S., Matzke, D., Wild, A., Knight, P., Rouder, J. N., Morey, R. D., & Wagenmakers, E.-J. (2019). JASP: Graphical statistical software for common statistical designs. Journal of Statistical Software, 88(2), 1–17. [Google Scholar] [CrossRef]
- Lusch, R. F., & Vargo, S. L. (2014). Service-dominant logic. Cambridge University Press. [Google Scholar] [CrossRef]
- Maciejewski, G., & Wróblewski, Ł. (2025). A typology of consumers based on their phygital behaviors. Sustainability, 17(14), 6363. [Google Scholar] [CrossRef]
- Maheswari, D., Prabhu, U., Sneha, R., Sathyanarayana, N., & Guruprasad, B. G. (2025). Smart luxury. In Technology-driven market transformations for digital fashion and smart luxury (pp. 31–56). IGI Global Scientific Publishing. [Google Scholar] [CrossRef]
- Maity, R., & Lee, K. L. (2025). The impact of remote and hybrid work models on small and Medium-sized enterprises productivity: A systematic literature review. SN Business & Economics, 5(10), 158. [Google Scholar] [CrossRef]
- Nandan, M., Jaskyte, K., & Mandayam, G. (2020). Human centered design as a new approach to creative problem solving: Its usefulness and applicability for social work practice. Human Service Organizations: Management, Leadership & Governance, 44(4), 310–316. [Google Scholar] [CrossRef]
- Nwobodo, L. K. (2024). The importance of data analytics in modern fashion industry. Global Journal of Economic and Finance Research, 1(5), 80–85. [Google Scholar] [CrossRef]
- Obiegbu, C. J., & Larsen, G. (2025). Algorithmic personalization and brand loyalty: An experiential perspective. Marketing Theory, 25(2), 199–219. [Google Scholar] [CrossRef]
- Partarakis, N., Zabulis, X., Meghini, C., Dubois, A., Moreno, I., Ringas, C., Ziova, A., Kaplanidi, D., Arnaud, D., Crescenzo, N., Hee, P., Ortega, J. J., Garrido, J., Benvenuti, M.-A., & Krivokapic, J. (2025). A review, analysis, and roadmap to support the short-term and long-term sustainability of the european crafts sector. Heritage, 8(2), 70. [Google Scholar] [CrossRef]
- Romero Montero, A., Sellers Rubio, R., & Cely Alvarez, A. M. (2024). ¿Conoces a tu buyer persona? Identifica a tu cliente para mejorar tu estrategia de inbound marketing. Investigaciones Turísticas, 27, 53–76. [Google Scholar] [CrossRef]
- Salminen, J., Wenyun Guan, K., Jung, S.-G., & Jansen, B. (2022). Use cases for design personas: A systematic review and new frontiers. CHI Conference on Human Factors in Computing Systems, 543, 1–21. [Google Scholar] [CrossRef]
- Sandriester, J., Harfst, J., Kern, C., & Zuanni, C. (2025). Digital transformation in the cultural heritage sector and its impacts on sustainable regional development in peripheral regions. Sustainability, 17(15), 6661. [Google Scholar] [CrossRef]
- Shankaranarayana, R., Narayanamurthy, G., Ramaswamy, S., & Moser, R. (2025). Integration of traditional, transitioning & transformative digital technologies for value co-creation in B2B: A process model. Industrial Marketing Management, 124, 304–324. [Google Scholar] [CrossRef]
- Sheppard, J., & Mahdad, M. (2021). Unpacking hybrid organizing in a born green entrepreneurial company. Sustainability, 13(20), 11353. [Google Scholar] [CrossRef]
- Siricharoen, W. V. (2023). Human center-ed design and design thinking for entrepreneurship. EAI Endorsed Transactions on Context-Aware Systems and Applications, 9(1), 1–6. [Google Scholar] [CrossRef]
- Smith, P. R., & Chaffey, D. (2005). E-marketing excellence: At the heart of e-business (1st ed.). Butterworth Heinemann. [Google Scholar]
- Szeszák, B. M., Kerékjártó, I. G., Soltész, L., & Galambos, P. (2025). Industrial revolutions and automation: Tracing economic and social transformations of manufacturing. Societies, 15(4), 88. [Google Scholar] [CrossRef]
- Tang, Y., & Wang, Z. (2024). Preserving the past: Digital strategies for cultural heritage in modern China. Profesional de La Información, 33(3). [Google Scholar] [CrossRef]
- Tao, H., Wen, Y., Liu, M., & Wu, Y. (2025). Industrial heritage protection from the perspective of spatial narrative. Land, 14(5), 1105. [Google Scholar] [CrossRef]
- Theocharis, D., & Tsekouropoulos, G. (2025). Sustainable consumption and branding for gen Z: How brand dimensions influence consumer behavior and adoption of newly launched technological products. Sustainability, 17(9), 4124. [Google Scholar] [CrossRef]
- Thompson, C. J., Arnould, E., & Giesler, M. (2013). Discursivity, difference, and disruption. Marketing Theory, 13(2), 149–174. [Google Scholar] [CrossRef]
- Vargo, S. L., & Lusch, R. F. (2017). Service-dominant logic 2025. International Journal of Research in Marketing, 34(1), 46–67. [Google Scholar] [CrossRef]
- Vărzaru, A. A., & Bocean, C. G. (2024). Digital transformation and innovation: The influence of digital technologies on turnover from innovation activities and types of innovation. Systems, 12(9), 359. [Google Scholar] [CrossRef]
- Vera, L. A. R., Gosling, M. de S., & Shigaki, H. B. (2019). Teoria da cultura do consumo: Possibilidades, limitações e caminhos em estudos de marketing no Brasil. Revista de Gestão Dos Países de Língua Portuguesa, 18(1), 15–32. [Google Scholar] [CrossRef]
- Wolniak. (2023). The concept of descriptive analytics. Scientific Papers of Silesian University of Technology Organization and Management Series, 2023(172). [Google Scholar] [CrossRef]
- Yao, M. (2025). The study of the effects of digital media applications in cross-cultural communication in the construction of cultural identity. Acta Psychologica, 258, 105247. [Google Scholar] [CrossRef]
- Yordanova, Z., & Todorova, Z. (2025). Technological innovation in cultural organizations: A review and conceptual mapping framework. Digital, 5(4), 54. [Google Scholar] [CrossRef]
- Zabulis, X., Nikolaos, P., Manikaki, V., Demeridou, I., Dubois, A., Moreno, I., Bartalesi, V., Pratelli, N., Meghini, C., Manitsaris, S., & Senteri, G. (2025). A digitally enhanced ethnography for craft action and process understanding. Applied Sciences, 15(10), 5408. [Google Scholar] [CrossRef]
- Zhang, P. (2021). Understanding digital learning behaviors: Moderating roles of goal setting behavior and social pressure in large-scale open online courses. Frontiers in Psychology, 12, 783610. [Google Scholar] [CrossRef] [PubMed]
- Zhang, Y., Liu, C., & Lyu, Y. (2023). Examining Consumers’ perceptions of and attitudes toward digital fashion in general and purchase intention of luxury Brands’ digital fashion specifically. Journal of Theoretical and Applied Electronic Commerce Research, 18(4), 1971–1989. [Google Scholar] [CrossRef]
- Ziegenfuss, J. Y., Easterday, C. A., Dinh, J. M., JaKa, M. M., Kottke, T. E., & Canterbury, M. (2021). Impact of demographic survey questions on response rate and measurement: A randomized experiment. Survey Practice, 14(1), 1–11. [Google Scholar] [CrossRef]






| Profile | General Description | Purchase Motivations | Digital Behavior | Pain Points | Value Opportunities |
|---|---|---|---|---|---|
| 1. Older Men (55–80 years) “Classic Gentleman” | Economically stable, mature, and highly loyal customers with a strong emotional connection to the tailor shop. They value tradition, reputation, and tangible craftsmanship and represent the historical core of the business. |
|
|
|
|
| 2. Older Women (50–75 years) “Elegant Matriarch” | Mature women seeking elegance, quality, and sophisticated garments. Although they purchase less frequently, they exert strong influence over family recommendations. They value trust, proximity, and brand reputation. |
|
|
|
|
| 3. Young Men (18–35 years) “Pragmatic Millennial” | Young, urban, practical, and convenience-driven consumers seeking versatile garments that combine functionality with premium artisanal appeal. Less loyal but highly interactive and responsive within digital environments. |
|
|
|
|
| 4. Young Women (18–35 years) “Visual Creator” | Digitally native, expressive, and highly aesthetics-oriented consumers. They value personalization, uniqueness, and co-creation. Represent the segment with the highest digital expansion potential. |
|
|
|
|
Disclaimer/Publisher’s Note: The statements, opinions and data contained in all publications are solely those of the individual author(s) and contributor(s) and not of MDPI and/or the editor(s). MDPI and/or the editor(s) disclaim responsibility for any injury to people or property resulting from any ideas, methods, instructions or products referred to in the content. |
© 2025 by the authors. Licensee MDPI, Basel, Switzerland. This article is an open access article distributed under the terms and conditions of the Creative Commons Attribution (CC BY) license.
Share and Cite
Ospina-Agudelo, J.C.; Suárez-Rodríguez, C.H.; Largo-Avila, E.; Garzón-García, A.M.; Suárez-Naranjo, L. Tailoring the Ideal Customer: A Methodological Framework for Buyer Persona Design in the Tailoring Industry. Adm. Sci. 2026, 16, 9. https://doi.org/10.3390/admsci16010009
Ospina-Agudelo JC, Suárez-Rodríguez CH, Largo-Avila E, Garzón-García AM, Suárez-Naranjo L. Tailoring the Ideal Customer: A Methodological Framework for Buyer Persona Design in the Tailoring Industry. Administrative Sciences. 2026; 16(1):9. https://doi.org/10.3390/admsci16010009
Chicago/Turabian StyleOspina-Agudelo, Juan Camilo, Carlos Hernán Suárez-Rodríguez, Esteban Largo-Avila, Alba Mery Garzón-García, and Laura Suárez-Naranjo. 2026. "Tailoring the Ideal Customer: A Methodological Framework for Buyer Persona Design in the Tailoring Industry" Administrative Sciences 16, no. 1: 9. https://doi.org/10.3390/admsci16010009
APA StyleOspina-Agudelo, J. C., Suárez-Rodríguez, C. H., Largo-Avila, E., Garzón-García, A. M., & Suárez-Naranjo, L. (2026). Tailoring the Ideal Customer: A Methodological Framework for Buyer Persona Design in the Tailoring Industry. Administrative Sciences, 16(1), 9. https://doi.org/10.3390/admsci16010009

